收藏 分销(赏)

就业协议附件.doc

上传人:精*** 文档编号:4969003 上传时间:2024-10-21 格式:DOC 页数:3 大小:279.50KB 下载积分:5 金币
下载 相关 举报
就业协议附件.doc_第1页
第1页 / 共3页
就业协议附件.doc_第2页
第2页 / 共3页


点击查看更多>>
资源描述
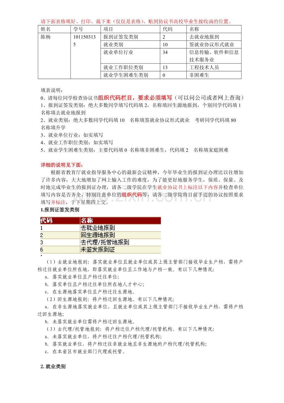
请下面表格填好、打印、裁下来(仅仅是表格)、贴到协议书高校毕业生接收函的位置。 姓名 学号 项目 代码 名称 陈杨 1011503135 报到证签发类别 2 去就业地报到 就业类别 10 签就业协议形式就业 就业单位行业 34 信息传输、软件和信息技术服务业 就业工作职位类别 13 工程技术人员 就业学生困难生类别 0 非困难生 填表说明: 0、请每位同学检查协议书组织代码栏目,要求必须填写(可以问公司或者网上查询) 1、报到证签发类别:绝大多数同学填写代码填2,名称填回生源地报到,个别同学代码填1 名称填去就业地报到 2、就业类别:绝大多数同学代码填10 名称填签就业协议形式就业 考研同学代码填80 名称填升学 3、就业单位行业:如实填写 4、就业工作职位类别:如实填写 5、就业学生困难生类别:主要代码填0 名称填非困难生,代码填2 名称填家庭困难 详细的说明见下面: 根据省教育厅就业指导服务中心的最新会议精神,今年毕业生的报到证办理比以往增加了许多内容,大大地增加了网上输入工作的难度,为了能更好地服务学生,保质、保量、及时地完成毕业生的报到证办理,请各二级学院在学生就业协议书上标注以下内容并检查单位填写内容是否齐全,特别注意单位的组织代码等,请各二级学院将目前手边的协议按照要求填写并标注,于下星期四上交。 1.报到证签发类别 (1)去就业地报到:落实就业单位且就业单位或其上级主管部门接收毕业生户档,需将户档迁往就业单位所在地,即落实就业单位且工作地与户档一致。有以下几种情况: a.落实就业单位且户档迁往单位; b.落实单位且户档迁往单位所在地人才中心; c.在生源地落实单位且户档迁往生源地。 (2)回生源地报到:将户档迁回生源地。有以下几种情况: a.在非生源地落实就业单位,且就业单位或其上级主管部门不接收毕业生户档,需将户档迁回生源地; b.未落实就业单位需将户档迁回生源地。 (3)去代理/托管地报到:将户档迁往户档代理/托管机构。有以下几种情况: a.未落实就业单位,将户档迁往户档代理/托管机构; b.落实就业单位,将户档迁往非就业地且非生源地的户档代理/托管机构; c.在本省区市就业部门代理或托管。 2.就业类别 3.就业单位行业 4.就业工作职位类别 5.就业学生困难生类别
展开阅读全文

开通  VIP会员、SVIP会员  优惠大
下载10份以上建议开通VIP会员
下载20份以上建议开通SVIP会员


开通VIP      成为共赢上传

当前位置:首页 > 应用文书 > 合同范本

移动网页_全站_页脚广告1

关于我们      便捷服务       自信AI       AI导航        抽奖活动

©2010-2026 宁波自信网络信息技术有限公司  版权所有

客服电话:0574-28810668  投诉电话:18658249818

gongan.png浙公网安备33021202000488号   

icp.png浙ICP备2021020529号-1  |  浙B2-20240490  

关注我们 :微信公众号    抖音    微博    LOFTER 

客服