收藏 分销(赏)

麻醉科日常质量管理与持续改进记录.doc

上传人:快乐****生活 文档编号:4881360 上传时间:2024-10-17 格式:DOC 页数:3 大小:79.54KB 下载积分:5 金币
下载 相关 举报
麻醉科日常质量管理与持续改进记录.doc_第1页
第1页 / 共3页
麻醉科日常质量管理与持续改进记录.doc_第2页
第2页 / 共3页


点击查看更多>>
资源描述
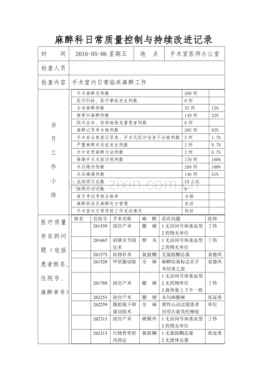
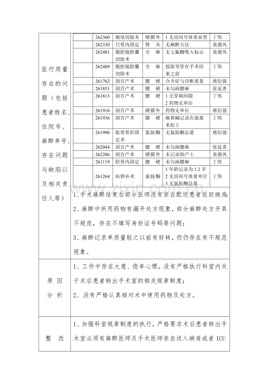
麻醉科日常质量控制与持续改进记录 时 间 2016-05-06星期五 地 点 手术室医师办公室 检查人员 检查内容 手术室内日常临床麻醉工作 当 月 工 作 小 结 手术麻醉总例数 288例 医疗纠纷、医疗事故发生例数 0例 全身麻醉例数 35例 12% 椎管内麻醉例数 149例 52% 院内会诊、协助抢救危重患者例数 6例 麻醉记录单合格例数 265例 92% 手术安全核查记录表、手术风险评估表不合格例数 5例 1.7% 严重麻醉并发症发生例数 2例 0.7% 术中变更麻醉方法例数 2例 0.7% 择期手术术前访视例数 170例 100% 术后随访例数 288例 100% 术后镇痛例数 146例 51% 业务学习次数 12人次 病例讨论次数 0 每月考试考核合格率 合格 麻醉药品及麻醉处方管理 良好 手术室内日常质控工作完成情况 较好 医疗质量存在的问题(包括患者姓名、住院号、麻醉单号) 医疗质量存在的问题(包括患者姓名、住院号、麻醉单号、存在问题与缺陷以及相关责任人等) 姓名 住院号 手术名称 麻醉 存在问题 医师 261559 剖宫产术 腰硬 1无房间号体重血型 2药物无单位 丁伟 261665 肩锁关节固定术 臂丛 1无房间号体重血型 2药物无单位 丁伟 261573 疝修补术 氯胺酮 无氯胺酮总量 袁德凤 261528 甲状腺切除 全麻 麻醉结束标志在手术结束之前 袁德凤 261788 剖宫产术 腰硬 1无房间号体重血型 2无药物单位 3液体量上下不一致 丁伟 262253 剖宫产术 腰硬 未勾画腰麻 张延勇 262259 腹腔镜下卵巢切除术 全麻 窦性心动过缓患者应用右旋美托嘧啶 单位 262313 剖宫产术 硬膜外 1无房间号体重血型 2药物无单位 丁伟 262313 尺桡骨骨折内固定 氯胺酮 1无氯胺酮总量 2无液体总量 张延勇 262360 阑尾切除术 硬膜外 1无房间号体重血型 丁伟 262330 尺骨内固定 臂丛 无麻醉方法 袁德凤 262481 腹腔镜胆囊切除术 全麻 无七氟醚吸入标示 袁德凤 262489 腹腔镜胆囊切除术 全麻 拔除导管在手术结束之前 丁伟 261762 剖宫产术 腰硬 合并症与诊断重复 褚衍强 261851 剖宫产术 腰硬 未勾画腰麻 张延勇 261813 剖宫产术 腰硬 1无穿刺间隙 2药物无单位 丁伟 261916 剖宫产术 硬膜外 药物无单位 褚衍强 261936 剖宫产术 腰硬 麻黄碱记录在地塞米松上 丁伟 261996 肱骨骨折固定术 氯胺酮 无氯胺酮总量 褚衍强 262044 剖宫产术 腰硬 未勾画腰麻 张延勇 262206 剖宫产术 硬膜外 未记录助产士 袁德凤 261119 胫骨内固定 腰硬 未勾画腰麻 丁伟 261264 疝修补术 氯胺酮 1年龄记录为1.2岁 2无房间号体重单位 3无氯胺酮总量 丁伟 1、 手术麻醉结束后部分医师没有亲自配送患者返回病房; 2、 麻醉中所用药物有漏开处方现象,部分麻醉处方开具不规范,存在不填写身份证号码等问题; 3、麻醉记录单质量较之以前有好转,但仍存在有不规范现象。 原 因 分 析 1、 工作中存在大意、侥幸心理,没有严格执行科室内关于术后患者转出手术室的相关规章制度; 2、 没有严格认真核对术中使用药物及处方。 整 改 措 施 1、 加强科室规章制度的执行,严格要求术后患者转出手术室必须有麻醉医师及手术医师亲自送入病房或者ICU内,并做好交接工作,确保患者安全; 2、 认真核对术中使用药物,严格按照我院处方开具要求及时规范开具处方,尤其是毒麻药品处方。 上次检查 问题整改 效果评价 麻醉记录单质量较之以前有所提高。 质控人员签名 科主任签名 日期
展开阅读全文

开通  VIP会员、SVIP会员  优惠大
下载10份以上建议开通VIP会员
下载20份以上建议开通SVIP会员


开通VIP      成为共赢上传

当前位置:首页 > 包罗万象 > 大杂烩

移动网页_全站_页脚广告1

关于我们      便捷服务       自信AI       AI导航        抽奖活动

©2010-2026 宁波自信网络信息技术有限公司  版权所有

客服电话:0574-28810668  投诉电话:18658249818

gongan.png浙公网安备33021202000488号   

icp.png浙ICP备2021020529号-1  |  浙B2-20240490  

关注我们 :微信公众号    抖音    微博    LOFTER 

客服