收藏 分销(赏)

旅游计划书word版本.doc

上传人:快乐****生活 文档编号:4873884 上传时间:2024-10-16 格式:DOC 页数:5 大小:17.44MB 下载积分:6 金币
下载 相关 举报
旅游计划书word版本.doc_第1页
第1页 / 共5页
旅游计划书word版本.doc_第2页
第2页 / 共5页


点击查看更多>>
资源描述
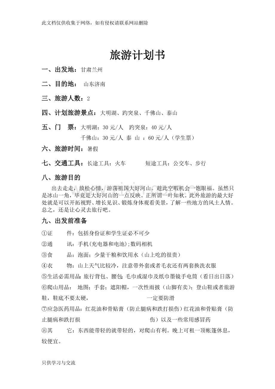
此文档仅供收集于网络,如有侵权请联系网站删除 旅游计划书 一、出发地:甘肃兰州 二、目的地: 山东济南 三、旅游人数:2 四、计划旅游景点:大明湖、趵突泉、千佛山、泰山 五、门 票:大明湖:30元/人 趵突泉:40元/人 千佛山:30元/人 泰 山 :60元/人(学生票) 六、旅游时间:暑假 七、交通工具:长途工具:火车 短途工具:公交车、步行 八、旅游目的 出去走走,放松心情,游荡祖国大好河山。趁此空暇机会一饱眼福。虽然只是冰山一角,毕竟是大好河山的一点反映。正所谓一叶知秋。此外旅游的最大好处就是可以开拓视野、增长见识、锻炼身体观看美景,了解一些地方的风土人情。总之,还是让心灵去旅行吧。 九、出发前准备 ①证 件:包括身份证和学生证必不可少 ②通 讯:手机(充电器和电池);数码相机 ③食 品:泡面;少量干粮和饮用水(山上吃的很贵) ④衣 物:山上天气比较冷,注意带外套或者毛衣还有两套换洗衣服 ⑤生活必需用品:旅行背包、腰包;毛巾或湿巾及纸巾墨镜手电筒(看日出日落) ⑥爬山用品: 地图;手套;遮阳帽,一次性雨披(山脚有卖);登山鞋或者旅游鞋,鞋底不要太硬, 一定要防滑 ⑦应急医药用品:红花油和骨贴膏(防止腿病和跌打损伤)红花油和骨贴膏(防止腿病和跌打损 伤)以及一些常用感冒药 ⑧其 它:东西能带轻的就带轻的,对爬山有利。晚上可租一顶帐篷休息,较便宜。 十、具体行程安排及景点介绍 第一天 大明湖 大明湖景色优美秀丽, 湖上鸢飞鱼跃,荷花满塘,画舫穿行,岸边杨柳荫浓,繁花似锦,游人如织,其间又点缀着各色亭、台、楼、阁,远山近水与晴空融为一色,犹如一幅巨大的彩色画卷。大明湖一年四季美景纷呈,尤以天高气爽的秋天最为宜人。春日,湖上暖风吹拂,柳丝轻摇,微波荡漾;夏日,湖中荷浪迷人,葱绿片片,嫣红点点;秋日,湖中芦花飞舞,水鸟翱翔;冬日,湖面虽暂失碧波,但银装素裹,分外妖娆。大明湖一带历代建筑甚多,素有“一阁、三园、三楼、四祠、六岛、七桥、十亭”之说,所有建筑均建造精美,各具特色。 第一天的白天主要以游览大明湖为主,慢慢品味大明湖的美丽,并拍照留念。游完大明湖后,可以在大明湖周围品尝山东的特色吃食。晚上的时候可以观赏济南的夜景。 第二天 千佛山 千佛山森林公园是名副其实的森林公园。公园内植被茂密,物种繁多,拥有国家重点保护植物及名贵药材60多种,珍稀鸟类20多种,森林覆盖率达到90%。景区内有5条直径近5公里的山沟,每条沟内均有泉眼顺流而下且风景各异,各俱特色。景区内大小瀑布40多个,最高瀑布落差达到40米,在海拔1100处有2眼千年不断流不结冰的泉眼奔流不息,堪称千佛山之神泉,当地百姓传说常喝神泉水能长命百岁,用神泉水煎药可以治百病。 景区内有古庙遗址、古人居遗址、古炮台、金象台、石龟、骆驼峰、讲经台、古溶洞、金蟾峰、一线天、芦苇荡、不见天、龙王台……等多处历史古迹,听当地百姓讲述千佛山的传说故事三天都讲不完。北天门之艰险雄奇,可谓鬼斧神工,夺人心魄。千佛山四季旅游各有特色:春看桃花、夏游瀑布、秋赏红叶、冬睬冰雕,为千佛山四绝。千佛山自然景观秀美,地域广阔,可开发建设潜力巨大。现有台商正在洽谈千佛山投资修庙事项,计划在千佛山投资修建寺庙,把文革中被推平的古庙重新修建将千佛山打造成佛教圣地。 第三天 趵突泉 趵突泉是古泺水之源,古时称“泺”,宋代曾巩为其定名为“趵突泉”。亦有“槛泉”、“娥英水”、“温泉”、“瀑流水”、“三股水”等名。所谓“趵突”,即跳跃奔突之意,反映了趵突泉三窟迸发喷涌不息的特点。趵突泉水一年四季恒定在18℃左右,严冬,水面上水气袅袅,像一层薄薄的烟雾,一边是泉池幽深,波光粼粼,一边是楼阁彩绘,雕梁画栋,构成了一幅奇妙的人间仙境,当地人称之为“云蒸雾润”。趵突泉水清澈透明,味道甘美,是十分理想的饮用水。相传乾隆皇帝下江南,出京时带的是北京玉泉水,到济南品尝了趵突泉水后,便立即改带趵突泉水,并封趵突泉为“天下第一泉”。泉在一泓方池之中,北临泺源堂,西傍观澜亭,东架来鹤桥,南有长廊围合,景致极佳。泉池中放养金鱼,大者长逾三尺。泉东侧隔来鹤桥有望鹤亭茶社,专为游人提供用趵突泉水沏的香茶。 第四天 泰山 中国古代神话传说中,盘古死后,头部化为泰山。古代传统文化认为,东方为万物交替、初春发生之地,故泰山有“五岳之长”、“五岳独尊”的称誉。因其气势之磅礴为五岳之 首,故又有“天下名山第一”的美誉。5万年前的新泰人化石遗存和40万年前的沂源人化石遗存显示出这一带早期的人类活动。泰山南麓的大汶口文化,北麓的龙山文化遗存也反映出早期黄河流域氏族部落的活动状况。战国时期,齐国沿 泰山山脉直达黄海边修筑了长约500千米的长城,今遗址犹存。进入秦汉之后,泰山逐渐成为政权的象征。自古以来,中国人就崇拜泰山,有“泰山安,四海皆 安”的说法。古代历朝历代不断在泰山封禅和祭祀,并且在泰山上下建庙塑神,刻石题字。古代的文人雅士更对泰山仰慕备至,纷纷前来游历,作诗记文。泰山宏大的山体上留下了20余处古建筑群,2200余处碑碣石刻。   泰山多松柏,更显其庄严、巍峨、葱郁;又多溪泉,故而不乏灵秀与缠绵。缥缈变幻的云雾则使它平添了几分神秘与深奥。它既有秀丽的麓区、静谧的幽区、开阔的旷区,又有虚幻的妙区、深邃的奥区;还有旭日东升、云海玉盘、晚霞夕照、黄河金 带等十大自然奇观及石坞松涛、对松绝奇、桃园精舍、灵岩胜景等十大自然景观,宛若一幅天然的山水画卷;人文景观,其布局重点从泰城西南祭地的社首山、蒿里山至告天的玉皇顶,形成“地府”、“人间”、“天堂”三重空间。岱庙是山下泰城中轴线上的主体建筑,前连通天街,后接盘道,形成山城一体。由此步步登高, 渐入佳境,而由“人间”进入“天庭仙界”。 泰山风景以壮丽著称。重叠的山势,厚重的形体,苍松巨石的烘托,云烟的变化,使它在雄浑中兼有明丽,静穆中透着神奇泰山的风景名胜以主峰为中心,呈放射形分布,历经几千年的保护与建设,泰山拔起于齐鲁丘陵之上,主峰突兀,山势险峻,峰峦层叠,形成“一览众山小”和“群峰拱岱”的高旷气势 最后 在这次旅游中,每一份记忆、每一张照片都是值得纪念和珍藏的。活动结束后,计划整理并精选一些照片,做成短片,作为纪念。 在旅游的过程中,风景区的景色固然美得让人惊叹,但是,在旅游时遇到的人、事,也往往让人难以忘怀,所以说,让人怀念的,除了风景,还有风景之外的东西,珍惜每一份拥有,珍惜每一个陪你一起走过的人,这才是旅游最大的收获。 愿此次旅行有很好的收获。旅行愉快! 只供学习与交流
展开阅读全文

开通  VIP会员、SVIP会员  优惠大
下载10份以上建议开通VIP会员
下载20份以上建议开通SVIP会员


开通VIP      成为共赢上传

当前位置:首页 > 包罗万象 > 大杂烩

移动网页_全站_页脚广告1

关于我们      便捷服务       自信AI       AI导航        抽奖活动

©2010-2026 宁波自信网络信息技术有限公司  版权所有

客服电话:0574-28810668  投诉电话:18658249818

gongan.png浙公网安备33021202000488号   

icp.png浙ICP备2021020529号-1  |  浙B2-20240490  

关注我们 :微信公众号    抖音    微博    LOFTER 

客服