收藏 分销(赏)

安徽:VoLTE丢包率优化指导手册(1010).doc

上传人:天**** 文档编号:4758570 上传时间:2024-10-12 格式:DOC 页数:49 大小:2.49MB 下载积分:12 金币
下载 相关 举报
安徽:VoLTE丢包率优化指导手册(1010).doc_第1页
第1页 / 共49页
安徽:VoLTE丢包率优化指导手册(1010).doc_第2页
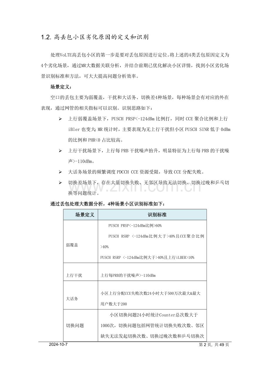
第2页 / 共49页


点击查看更多>>
资源描述
VoLTE丢包率优化指导手册 本文针对弱覆盖、干扰、切换差、大话务等造成VoLTE高丢包的4大类主要原因,分别从分原因处理高丢包小区、利用质量切换和功控调优等策略提升网络级指标、运用新功能针对性改善特性区域指标等方面,开展VoLTE丢包分析和优化,根据优化成果,总结了VoLTE丢包优化方法,以供日常丢包优化工作中使用,提高优化效果和处理效率。 1. 基于劣化原因快速处理VOLTE高丢包小区 1.1. VoLTE高丢包问题原因分析 通过统计分析日常督办VoLTE高丢包小区问题原因,主要存在4方面,分别为弱覆盖、干扰、切换问题和高话务造成的资源受限,4类问题小区占比分别达87.5%、3.55%、2.13%、1.7%。而在TDD制式中,VoLTE上行覆盖受限和资源受限问题较突出,在分析高丢包小区时,重点需定位上行弱覆盖、上行干扰、切换及上行CCE等资源受限问题,先通过参数优化,快速降低丢包率,改善语音感知。 现网VoLTE高丢包小区4类主要原因: Ø 大话务,资源受限,导致大量CCE分配失败; Ø 弱覆盖场景(现网的主要问题是上行弱覆盖); Ø 上行干扰 Ø 切换问题(包括切换失败、乒乓切换、切换不及时、邻区缺失等) 1.2. 高丢包小区劣化原因的定义和识别 处理VoLTE高丢包小区的第一步是要对丢包原因进行定位。将上述的4类丢包原因定义为4个劣化场景,通过MR大数据关联分析,并结合前期已优化解决小区详情,找到小区劣化场景识别标准和方法,可大大提高问题分析效率。 场景定义: 空口的丢包主要为弱覆盖,干扰和大话务、切换差4种场景,每种场景会有对应的外在表现,通过网管的相关指标可以识别。识别思路如下: Ø 上行弱覆盖场景下,PUSCH PRSP<-124dBm比例打,同时CCE聚合比例和上行iBler也变大;MR统计时,主要表现为无上行干扰但小区PUSCH SINR低于0dBm的比例和PHR<0占比较高。 Ø 上行干扰场景下,上行每PRB干扰噪声抬升,明显特征为上行每PRB的干扰噪声>-110dBm。 Ø 大话务场景的频繁调度PDCCH CCE资源受限,导致CCE分配失败。 Ø 切换差场景下,存在大量切换失败、无邻区导致无法切换、切换过晚和乒乓切换等问题统计。 通过丢包处理大数据分析,4种场景小区识别标准如下: 场景定义 识别标准 弱覆盖 PUSCH PRSP<-124dBm比例>60% PUSCH RSRP <-124dBm比例大于>40%且CCE聚合比例>40% PUSCH RSRP <-124dBm比例大于>40%且上行iLBER>10% 上行干扰 上行每PRB的干扰噪声>-110dBm 大话务 小区上行分配CCE失败次数24小时大于500万次最大&最大用户数大于200 切换问题 小区切换问题24小时统计Counter总次数大于1000次,切换问题包括网管统计切换失败次数、邻区缺失无法发起切换次数、切换过晚次数和乒乓切换次数等。 注:网管统计切换相关COUNTER规则如下: 无对应的邻区关系导致无法发起同频(异频/异系统)切换次数: 统计小区范围内无对应的邻区关系导致无法向第一条测量报告里信号质量最强的小区发起切换请求的次数。当源小区和目标小区FDD/TDD模式和频点都相同,称为同频;当源小区和目标小区的FDD/TDD模式相同而频点不同,称为异频; 系统内(系统间)切换过晚次数: 切换过晚是指UE在源小区发生了RLF(Radio Link Failure),并且在RRC重建时,重建到非源小区,这种情况说明UE超出了源小区信号覆盖的范围,UE的切换过晚。如果重建到非源异频小区,且在源小区没有收到异频A2测量报告,说明异频A2门限设置存在过低引起UE异频切换过晚。 系统内乒乓切换次数: 如果用户在乒乓时间门限(PingpongTimeThd,现网配置2秒)内来回切换一次,且源小区和目标小区为有邻区关系的两个小区,则指标加1 对照上述标准,对前期684个高丢包的小区的问题原因进行定位,有效定位668个,定位成功率97.5%,存在弱覆盖原因导致的616个,存在高干扰原因导致25个,存在切换问题15个,存在大话务原因导致12个,定位准确率100%。 高丢包小区 弱覆盖小区 大话务小区 干扰小区 切换原因 684 616 12 25 15 1.3. 基于劣化原因的优化方法 1.3.1. 针对弱覆盖场景小区的参数优化 1.3.1.1. 上行弱覆盖场景参数优化方案 上行功率受限是高丢包问题的主要原因,可通过以下参数调整改善丢包。 1)、通过修改功控参数,加大UE发射功率;(安徽在华为区域试点,通过调整闭环功控参数“上行共享信道发射功率谱密度控制目标”,从8调整成16,增加手机发射功率;调整P0可以达到同样的效果)。 2)、开启SRVCC质量切换,放宽切换门限,使UE在质量稍差时尽早切换。华为丢包率门限大网3%/5%,高丢包小区2%/3%;中兴上行SINR门限大网1-2db,高丢包3-4db;诺西BLER门限大网3%,高丢包2%。 3)、在农村高丢包场景,对低干扰小区的噪声矩阵类型进行修改,由IRC修改为MRC 4)、考虑室分天线较宏站少,上行增益差,对室分小区单独配置语音业务向宏站的异频测量参数,来改善室分小区的丢包率。 总体策略是室分E频段到周边宏站容易6db,周边宏站到室分E频段难3db。即可让高丢包小区早点切换到周边宏站,又可以抑制乒乓切换。如下表: 1.3.1.2. 上行弱覆盖的高丢包小区优化效果评估 “上行共享信道发射功率谱密度控制目标”调整验证 现网弱覆盖小区分布比较分散,选取地理位置相对集中的164个小区进行整体试点评估。通过对弱覆盖小区分析,PUSCH PRSP<-124dBm比例为72.36%,这些小区的上行丢包率4.30%,优化前后对比, PUSCH PRSP<-124dBm比例降低到67.82%,上行丢包率由4.30%改善到1.70%,其它主要KPI保持稳定,如下表所示。 日期 无线接通率(包括重发) 无线掉线率 切换成功率 上行总吞吐量(GB) 无线接通率(QCI=1) VoLTE语音总流量(MB) PUSCH PRSP<-124dBm比例 上行丢包率 修改前(8) 99.63% 0.25% 97.31% 160.4 99.67% 80.69 72.36% 4.30% 修改后(16) 99.61% 0.24% 97.45% 188.2 99.69% 86.25 67.82% 1.70% 理论上分析,本小区上行发射功率增大会对抬升周边干扰底噪,因此,对修改前后的关联邻区主要指标进行统计评估。如下表所示,修改前后周边小区平均底噪抬升0.13dBm,对主要KPI指标影响不大。 日期 干扰底噪(dBm) 接通率 掉线率 切换成功率 上下行吞吐量(GB) 语音接通率 语音掉话率 语音流量(MB) 修改前 -115.25 98.63% 0.26% 97.31% 6.04 99.72% 0.11 3.91 修改后 -115.12 98.64% 0.27% 97.27% 6.82 99.76% 0.1 4.47 典型案例: 肥东众兴华光-51,QCI1上行丢包率均值大于1%,经分析,是由于上行弱覆盖导致。统计小区PUSCH<-124dBm的比例,长期大于60%,弱覆盖严重。 PDCCH的DTX比例10.43%,PDCCH聚合级别为8的比例为43.80%,符合弱覆盖场景。 验证结果: 将“上行共享信道发射功率谱密度控制目标”从8调整成16,上行丢包率从1.06%降低到0.32%,提升69.81%。,其他KPI平稳波动。 日期 小区名称 无线接通率(包括重发) 无线掉线率 切换成功率 小区内的最大用户数 上行总吞吐量(GB) 无线接通率(QCI=1) VoLTE语音总流量(MB) 上行丢包率 修改前(8) HF-肥东众兴华光-HHL-51 99.78% 0.19% 98.18% 26 0.60 99.85% 0.7296 1.06% 修改后(16) HF-肥东众兴华光-HHL-51 99.76% 0.16% 98.43% 27 2.50 99.83% 1.2166 0.32% 负作用影响验证: 将功率谱密度目标从8调整到16,理论上功率增大会对抬升周边干扰底噪,具体抬升尺度不确定,特进行实测验证。 小区选取: 由于影响会随着终端的增大而增大,所以选取不同用户数的小区进行验证,用户数为100以下,200以下,300以下和300以上,小区信息如下: 验证结论: 将高丢包的县城和农村的弱覆盖小区的功率谱密度目标从8调整为16后,周边邻区底噪变化0.07dB-0.2dB,影响很小,其他KPI正常。 验证详情: Ø HF-长丰耿岗村1站-HHL-51:-用户数100以下 小区周边小区分布如下,站间距1.2km。 小区详表如下: 修改小区 周边邻区 HF-长丰耿岗村1站-HHL-51 HF-长丰朱巷镇油坊村-HHL-53 HF-长丰朱巷镇油坊村-HHL-52 HF-长丰朱巷镇油坊村-HHL-51 HF-长丰朱巷镇南-LHL-53 HF-长丰朱巷镇南-LHL-52 HF-长丰朱巷镇南-LHL-51 HF-长丰孙岗村-MHL-53 HF-长丰孙岗村-MHL-52 HF-长丰孙岗村-MHL-51 HF-长丰耿岗村1站-HHL-53 HF-长丰耿岗村1站-HHL-52 HF-长丰耿岗村1站-HHL-51 HF-长丰耿岗村1站-HHL-02 HF-长丰耿岗村1站-HHL-01 指标效果评估:上行每PRB干扰噪声抬升0.20dB,KPI稳定,未见异常。 干扰底噪(dBm) 接通率 掉线率 切换成功率 上下行吞吐量(GB) 语音接通率 语音掉话率 语音流量(MB) 修改前 -112.41 95.96% 0.56% 95.11% 4.25 97.79% 0 7.83 修改后 -112.21 97.31% 0.40% 97.78% 5.51 99.24% 0 6.96 Ø HF-肥东渡江战役总前委旧址-MHL-53:-用户数200以下 小区周边小区分布如下,站间距1.27km。 邻区详表如下: 修改小区 周边邻区 HF-肥东渡江战役总前委旧址-MHL-53 HF-肥东瑶岗路与店忠路交口-LHL-53 HF-肥东瑶岗路与店忠路交口-LHL-52 HF-肥东瑶岗路与店忠路交口-LHL-51 HF-肥东瑶岗井东-LHL-03 HF-肥东瑶岗井东-LHL-02 HF-肥东瑶岗井东-LHL-01 HF-肥东王五村-HHL-03 HF-肥东王五村-HHL-02 HF-肥东王五村-HHL-01 HF-肥东龙塘王东-MHL-53 HF-肥东龙塘王东-MHL-52 HF-肥东龙塘王东-MHL-51 HF-肥东富马庄园-HHL-53 HF-肥东富马庄园-HHL-52 HF-肥东富马庄园-HHL-51 HF-肥东渡江战役总前委旧址-MHL-53 HF-肥东渡江战役总前委旧址-MHL-52 HF-肥东渡江战役总前委旧址-MHL-51 指标效果评估:上行每PRB干扰噪声抬升0.06dB,KPI稳定,未见异常。 干扰底噪(dBm) 接通率 掉线率 切换成功率 上下行吞吐量(GB) 语音接通率 语音掉话率 语音流量(MB) 修改前 -116.40 98.67% 0.35% 96.44% 10.74 99.09% 0 2.06 修改后 -116.34 98.64% 0.25% 96.50% 13.70 99.12% 0 13.40 Ø HF-长丰下塘镇杜圩村申户-LHL-52:-用户数300以下 小区周边小区分布如下,站间距1.5km。 邻区详表如下: 修改小区 周边邻区 HF-长丰下塘镇杜圩村申户-LHL-52 HF-长丰义井乡车王村-MHL-53 HF-长丰义井乡车王村-MHL-52 HF-长丰义井乡车王村-MHL-51 HF-长丰下塘镇杜圩村申户-LHL-53 HF-长丰下塘镇杜圩村申户-LHL-52 HF-长丰下塘镇杜圩村申户-LHL-51 HF-长丰陶湖高铁1站-LHL-52 HF-长丰陶湖高铁1站-LHL-51 HF-长丰胡桥-HHL-53 HF-长丰胡桥-HHL-52 HF-长丰胡桥-HHL-51 HF-长丰耿岗村1站-HHL-53 HF-长丰耿岗村1站-HHL-52 HF-长丰耿岗村1站-HHL-51 HF-长丰耿岗村1站-HHL-02 HF-长丰耿岗村1站-HHL-01 HF-长丰杜圩-HHL-53 HF-长丰杜圩-HHL-52 HF-长丰杜圩-HHL-51 HF-长丰杜圩-HHL-02 HF-长丰杜圩-HHL-01 HF-长丰安费塘-HHL-53 HF-长丰安费塘-HHL-52 HF-长丰安费塘-HHL-51 指标效果评估:上行每PRB干扰噪声提升0.04dB,KPI稳定,未见异常。 干扰底噪(dBm) 接通率 掉线率 切换成功率 上下行吞吐量(GB) 语音接通率 语音掉话率 语音流量(MB) 修改前 -116.11 99.14% 0.26% 94.95% 2.47 98.51% 0 0.15 修改后 -116.07 99.12% 0.16% 98.62% 5.43 99.16% 0 1.74 Ø HF-巢湖许三份-HHL-52:-用户数300以上 小区周边小区分布如下,站间距2.24km。 邻区详表如下: TOP小区 周边名称 HF-巢湖许三份-HHL-52 HF-巢湖许三份-HHL-53 HF-巢湖许三份-HHL-52 HF-巢湖许三份-HHL-51 HF-巢湖许三份-HHL-02 HF-巢湖许三份-HHL-01 HF-巢湖新岗-HHL-53 HF-巢湖新岗-HHL-52 HF-巢湖新岗-HHL-51 HF-巢湖小颜村-HHL-57 HF-巢湖小颜村-HHL-53 HF-巢湖小颜村-HHL-52 HF-巢湖小颜村-HHL-51 HF-巢湖小颜村-HHL-02 HF-巢湖小颜村-HHL-01 HF-巢湖烔炀七户李-MHL-57 HF-巢湖烔炀七户李-MHL-53 HF-巢湖烔炀七户李-MHL-52 HF-巢湖烔炀七户李-MHL-51 指标效果评估:上行每PRB干扰噪声下降0.73dB,KPI稳定,未见异常。 干扰底噪(dBm) 接通率 掉线率 切换成功率 上下行吞吐量(GB) 语音接通率 语音掉话率 语音流量(MB) 修改前 -115.61 97.96% 0.26% 94.73% 46.69 99.09% 0 29.58 修改后 -116.34 97.87% 0.26% 94.96% 50.64 99.12% 0 39.81 结论: 针对小区满足“PUSCH PRSP<-124dBm比例>60%”或者“PUSCH RSRP <-124dBm比例大于>40%且CCE聚合比例>40%”或者“PUSCH RSRP <-124dBm比例大于>40%且上行iLBER>10%”的小区,可以通过将“上行共享信道发射功率谱密度控制目标”由8修改到16的方法提升终端PUSCH信道发射功率,减少上行丢包。(调整P0也可以达到类似的效果) SRVCC质量切换调整验证 目前现网中存在许多覆盖较好,但是上/下行信道质量(如SINR)较差的场景。选取符合标准的高丢包小区352个,将质量门限按以下策略调整。 调整方案:华为丢包率门限由3%调整为2%;中兴上行SINR门限由1db调整为4db;诺西BLER门限由3%调整为2%。 优化效果:通过调整,352个高丢包小区整体上行丢包率由1.95%改善至0.86%,SRVCC切换比由2.35%增加至2.93%,丢包率改善同时,其它KPI保持平稳。经过闭环分析,高丢包小区改善率100%,解决率达91%(丢包率下降至1%即为解决)。 农村低干扰高丢包小区调整“天线上行信号选择方式”验证 选取安庆农村32个高丢包低干扰小区,将“天线上行信号选择方式”由IRC改为MRC,修改后丢包率由2.27%下降为1.46%。 室分高丢包小区调整验证 室分上行增益小,单独对单、双通道的室分小区单独配置语音业务向宏站的异频测量参数,来改善室分小区的丢包率。筛选全网室分VOLTE丢包率大于1%小区,共759个,按以下方案进行调整: 调整措施:室分E频段到周边宏站容易6db,周边宏站到室分E频段难3db。即可让高丢包小区早点切换到周边宏站,又可以抑制乒乓切换。 优化效果:修改的所有小区整体上行丢包率由2.03%改善至0.92%,问题解决率82%(丢包率下降至1%以下即为解决)。 1.3.2. 针对高干扰场景小区的参数优化 上行干扰可能会导致sr调度(PUCCH)请求无法解析,上行业务消息(PUSCH)无法解析,进而导致丢包问题。 1.3.2.1. 高干扰劣化小区参数优化方案 1)、针对VOLTE业务开启SR补充调度,保证在发生SR漏检时,也能及时对语音用户进行上行调度,避免PDCP丢包定时器超时丢包,目前我们对相关参数设置:“语音业务通话期上行补偿调度最小间隔”配置为20ms和“语音业务静默期上行补偿调度最小间隔”设置为160ms。 2)、提升上行功率,具体方案同上行弱覆盖场景小区的优化方法。 3)、开启频选调度; 4)、开启SRVCC质量切换,放宽切换门限,使UE在质量稍差时尽早切换。华为丢包率门限大网3%/5%,高丢包小区2%/3%,测量周期大网2S,高丢包1S;中兴上行SINR门限大网1-2db,高丢包3-4db,测量周期大网1280,高丢包640;诺西BLER门限大网3%,高丢包2%,测量周期大网2S,高丢包1S;异系统TTT高丢包调整为640ms。 在开启基于质量切换的同时,针对超高干扰小区适当提高基于覆盖切换的A2中的Thresh由原有-110dbm调整至-90dbm,早触发下发测量配置消息,让UE早对GSM BCCH频点启测(防止触发基于质量切换后,再下发导致GSM测量频点,再经过一定时延测试后,LTE网络已高质差无法切换导致cancel)。本优化思路仅针对LTE高干扰小区。 1.3.2.2. 典型干扰场景丢包优化案例 干扰会导致SR漏检, “一路同行包河店(F)-LHL-53” 小区,上行每PRB平均干扰噪声干扰底噪-96.53dBm。 日期 基站名称 本地小区标识 系统上行每个PRB上检测到的干扰噪声的平均值(毫瓦分贝) 2016-12-03 一路同行包河店(F)-LHL 3 -96.3646 2016-12-04 一路同行包河店(F)-LHL 3 -96.4063 验证结果: 打开上行补偿调度,并将“语音业务通话期上行补偿调度最小间隔”配置为20ms和“语音业务静默期上行补偿调度最小间隔”设置为160ms,开关打开前后数据业务接通、掉线和切换成功率保持平稳,语音接通和掉线保持平稳,上行丢包率改善0.14%,提升百分比22.58%。 1.3.3. 针对大话务场景小区的参数优化 1.3.3.1. 大话务场景参数优化方案 1) 修改小区初始上下行CCE分配比例为10:1; 2) 调整语音业务优先调度功能:(上行调度的优先级顺序为,控制信令>VOIP业务的BSR调度和SR调度>数据业务的SR调度>数据业务的BSR调度;在数据和语音混合业务重载场景下,语音业务能够优先被调度,从而保障了语音质量) 1.3.3.2. “CCE最大初始比例”场景小区评估 TOP小区典型特征: 某话务热点小区上行CCE网管统计一天分配失败次数大于500万次&小区最大接入用户数大于200 参数优化方案: 修改小区初始上下行CCE分配比例为10:1,调整语音业务优先调度功能:(上行调度的优先级顺序为,控制信令>VOIP业务的BSR调度和SR调度>数据业务的SR调度>数据业务的BSR调度,在数据和语音混合业务重载场景下,语音业务能够优先被调度,从而保障了语音质量) 验证效果: 磨店职业技术学院二期-FHL-75、农大经济楼北-MHL-01和文达学院北站-HHL-05,对比3天(11.26-11.28和12.03.-12.05)的KPI指标,修改后小区上行CCE失败次数从11635780减少到5637632,提升51.55%,上行丢包率从1.86%减少到1.48%,提升20.43%。 1.3.3.3. “CCE最大初始比例”区域性评估 针对CCE最大初始比例的3种特殊配置在城区进行了2个网格的试点,指标如下: 类型 语音总流量 QCI1接通率 QCI1掉线率 上行VoIP的无线丢包率(%) 下行VoIP的无线丢包率(%) 10:1 140482 99.77% 0.08% 0.04% 0.07% 2:1 140078 99.77% 0.09% 0.04% 0.07% 1:2 154518 99.77% 0.09% 0.04% 0.07% CCE比例 小区上行分配CCE失败次数 小区下行分配CCE失败次数 小区下行分配CCE失败次数 统计周期内上行DCI所使用的PDCCH CCE个数 统计周期内下行DCI所使用的PDCCH CCE个数 上行CCE失败比例 下行CCE失败比例 10:01 96004 334493 430497 40612240 39283664 0.24% 0.85% 2:01 100777 287866 388643 40998084 39233009 0.25% 0.73% 1:02 113351 264778 378129 41933657 40269939 0.27% 0.66% 伴随CCE比例由10:1调整至1:2,上行CCE失败比例提升,下行CCE失败比例下降。 由10:1调整至2:1后,上行CCE单小区失败次数由提升了1%,但下行CCE失败次数提升了14%。基于目前的现网建议全网基础网络配置CCE初始比例2:1,仅针对上行CCE分配次数过多小区调整为10:1. 伴随voLTE用户的发展,全网逐步调整至10:1。 1.3.4. 针对切换问题场景的优化方法 1.3.4.1. 切换失败问题优化 当eNB通过重配置消息下发切换命令给UE,UE收到后会启动T304定时器,如果T304定时器超时前还未接入完成则会发起切换失败原因的重建,重建失败将导致高丢包。 导致切换失败的原因常见原因包括配置错误、邻区错配、弱覆盖、高干扰等问题,需要采用针对性的优化方法。 切换失败主要优化措施有:配置参数核查修正、邻区信息核查修正、覆盖和干扰问题整治(方法同1.3.1和1.3.2)。具体见下文案例。 案例1-异厂家PDCP/RLC SN Size参数配置不一致导致语音业务单通 某VIP用户投诉在金炜药业附近使用VoLTE通话过程中,出现单通,查看该用户话单,发现终端主动上发了BYE消息,信令流程正常。 核查金炜药业的配置参数,发现其配置的PDCP和RLC SN Size配置和周围异厂家基站不一致,该站配置为7/5/5,周围基站配置为12/10/10。 问题复现测试发现,切换失败后发生重建,重建成功后,重建消息并没有携带PDCP SN SIZE和RLC SN SIZE,导致UE使用源小区的PDCP SN SIZE(7bit)和RLC SN SIZE(5bit),基站使用配置的PDCP SN SIZE(12bit)和RLC SN SIZE(10bit)比特,理解不一致导致单通。 案例2-邻区信息错配导致切换失败引起高丢包 基站触发X2切换,基站下发切换命令,源小区发送SN后,未收到目标小区发送的释放消息,X2定时器(20s)超时,基站发送释放命令。 问题1:外部邻区配置错误,切换等待超时,导致高丢包,如下:测量邻区PCI与切换命令中的PCI不一致。 问题2:TAC配置错误导致切换失败掉话,信令上看,测量报告和切换命令正常,发送SN消息,超时掉话,持续高丢包,目标小区TAC配置128,不在TAL列表中。 1.3.4.2. 邻区缺失问题优化 通过网管统计无邻区导致无法发起切换次数统计(包括系统内和系统间),可以准确定位邻区缺失问题,结合ANR优化功能,可以有效提升切换准确性,减少误切换问题。 邻区缺失主要优化措施:邻区核查,添加漏配邻区。 案例1-通过系统内邻区优化改善丢包率 对合肥高丢包小区进行分析,针对其中存在切换问题(无邻区导致无法发起系统内切换)的33个小区进行邻区分析添加,邻区优化后,无邻区无法切换次数降低25%,VoLTE上行无线丢包率由0.22%降低至0.15%,降低33%;VoLTE下行无线丢包率由0.18%降低至0.15%,降低14.56%。 案例2-通过系统间ANR优化改善丢包率 对合肥高丢包小区进行分析,针对其中存在切换问题(无邻区导致无法发起系统间切换)且eSRVCC切换成功率较差的TOP10小区开启系统间ANR,邻区优化后,无邻区无法切换次数降低75%,VoLTE上行无线丢包率由0.51%降低至0.17%;VoLTE下行无线丢包率由1.37%降低至0.33%。 日期 VOLTE上行丢包率(QCI_1) VOLTE下行丢包率(QCI_1) 无对应邻区关系导致无法发起E-UTRAN到GERAN切换过程的次数 SRVCC的切换成功率 执行前平均 0.51% 1.37% 40 93% 执行后平均 0.17% 0.33% 10 98% 1.3.4.3. 切换过晚问题优化 通过网管统计切换过晚次数(包括系统内和系统间),可以准确定位切换问题,优化调整系统内和系统间切换迟滞,可以有效减少切换过晚问题。 同时针对高速等快衰场景,引入eSRVCC切换阶段删除异频测量功能,可有效减少切换过晚导致的丢包问题。 切换过晚主要优化措施:减小调整系统内和系统间切换迟滞,引入eSRVCC切换阶段删除异频测量功能。 案例-eSRVCC切换加速改善丢包率 分析合肥高速覆盖小区高丢包问题,针对其中存在系统间切换过晚统计的TOP小区,开启eSRVCC切换加速功能。 功能原理: 在进行VOIP业务的情况下,启动GSM测量后删除异频频点测量,以缩短GSM测量上报时延,加快eSRVCC切换,减少VOLTE丢包和掉话。 参数配置方法: 测量时删除异频测量开关:MOD CELLALGOSWITCH MeasOptAlgoSwitchGSM.GSM_MEAS_DEL_INTERFREQ_SW=1; GSM测量时恢复异频测量开关:MeasOptAlgoSwitch .GSM_MEAS_RECOVER_INTERFREQ_SW=1; 删除异频测量的GERAN A2 RSRP门限偏置:MOD INTERRATHOCOMMGROUP DelIfMeasA2ThdRsrpOffset=-5; 效果评估: 功能开启后,VOIP系统间切换过晚次数由177次减少到59次,上行丢包率由0.22%下降到0.16%,下行丢包率由0.15%下降到0.12%。 统计时段 日期 切换过晚次数 VOIP掉线率 eSRVCC切换成功率 上行VoIP的无线丢包率 下行VoIP的无线丢包率 功能关闭 2017/7/29 176 0.23% 87.82% 0.22% 0.16% 2017/7/30 188 0.19% 89.05% 0.21% 0.15% 2017/7/31 159 0.24% 89.13% 0.23% 0.15% 2017/8/1 183 0.22% 90.45% 0.21% 0.15% 均值 177 0.22% 89.11% 0.22% 0.15% 功能开启 2017/8/2 61 0.16% 89.97% 0.17% 0.11% 2017/8/3 57 0.20% 91.77% 0.15% 0.12% 均值 59 0.18% 90.87% 0.16% 0.12% 1.3.4.4. 乒乓切换问题优化 通过网管统计乒乓切换次数(包括系统内和系统间),可以准确定位切换问题,主要措施措施有调整系统内和系统间切换迟滞、CIO等参数设置,可以有效减少切换过晚问题。 案例-CIO设置不合理导致丢包率问题 基于道路和局部地区优化的目的,网络中存在部分同频相邻小区对切换关系中的CIO设置不对等。如A小区到B小区设置为6dBm, 而B小区到A小区设置为0dBm,这样会造成A和B小区乒乓切换现象。 将合肥网络中五对乒乓小区对的相互差异的CIO均重新设为 0dBm,乒乓切换次数下降超过99%,上行丢包率由0.12%下降到0.02%,下行丢包率由0.24%下降到0.1%。 时间(小时) 乒乓切换次数 降幅 10日 11日 15 59076 188 99.70% 16 60639 293 99.50% 17 95113 662 99.30% 18 141450 519 99.60% 19 111490 726 99.30% 20 156873 1381 99.10% 21 157960 1833 98.80% 22 119099 1445 98.80% 23 134178 615 99.50% 1.4. 基于劣化场景的VOLTE丢包小区参数优化总结 劣化场景 优化措施 弱覆盖 1)、提升上行功率。修改 “上行共享信道发射功率谱密度控制目标”,从8调整成16,加大终端PUSCH信道的发射功率,减少在弱覆盖场景下的上行丢包。 2)、开启SRVCC质量切换,放宽切换门限,使UE在质量稍差时尽早切换。华为丢包率门限大网3%/5%,高丢包小区1%-2%;中兴上行SINR门限大网1-2db,高丢包6-7db;诺西BLER门限大网3%,高丢包1%。 3)、在农村高丢包场景,对低干扰小区的噪声矩阵类型进行修改,由IRC修改为MRC 4)、考虑室分天线较宏站少,上行增益差,单独对单、双通道的室分小区单独配置语音业务向宏站的异频测量参数,来改善室分小区的丢包率。 上行干扰 1)、针对VOLTE业务开启SR补充调度,保证在发生SR漏检时,也能及时对语音用户进行上行调度,避免PDCP丢包定时器超时丢包,目前我们对相关参数设置:“语音业务通话期上行补偿调度最小间隔”配置为20ms和“语音业务静默期上行补偿调度最小间隔”设置为160ms。 2)、提升上行功率,具体方案同上行弱覆盖场景小区的优化方法。 3)、开启SRVCC质量切换,放宽切换门限,使UE在质量稍差时尽早切换。适当提高基于覆盖切换的A2中的Thresh由原有-110dbm调整至-90dbm,早触发下发测量配置消息,让UE早对GSM BCCH频点启测 切换问题 1)切换失败优化措施有:配置参数核查修正、邻区信息核查修正、覆盖和干扰问题整治 2)邻区缺失主要优化措施:邻区核查,添加漏配邻区 3)切换过晚优化措施:减小调整系统内和系统间切换迟滞,开启eSRVCC切换阶段删除异频测量功能 4)乒乓切换优化措施:调整系统内和系统间切换迟滞、CIO 大话务 修改小区初始上下行CCE分配比例为10:1/2:1 2. VoLTE丢包指标全局提升策略 造成VoLTE丢包的主要原因为弱覆盖和干扰。其中上行弱覆盖问题尤甚,而现网上行弱覆盖多出现在RRU大功率小区下,可通过小区功率调优改善上下行覆盖不平衡问题。同时全面开启Esrvcc质量切换功能,优化质量切换门限,有效解决覆盖和干扰造成的质差丢包问题,改善网络整体丢包率指标;另外,中兴和华为设备目前均支持VOLTE用户(有QCI=1的承载)和数据业务用户差异化的闭环功控算法,可以将VOLTE用户的上行功率比数据业务大,从而在不明显提升网络整体底噪的情况下,改善VOLTE用户的上行感知。 2.1. 基于小区价值评估的大功率优化改善VoLTE丢包率 2.1.1. 大功率对丢包的影响分析 随着VoLTE正式商用,VoLTE终端及用户数快速增长,VoLTE用户对语音质量的要求越来越高,端到端上行RTP丢包率直接影响VOLTE用户语音感知,需要加强优化。分析指标较差的华为设备SZ地市全网上行RTP丢包率在0.4%以上,发现大功率问题对丢包指标影响较为明显,通过对现网丢包问题的分析,发现高丢包问题主要集中在功率设置较大的基站(大功率基站上行丢包率高的原因是:手机上行功率受限)。 对于不同功率设置的小区的丢包率分析,当功率设置达到160W(RS功率15.2dbm)时,上行丢包会有明显的增长,小区的丢包率是其它小区的2倍以上。而功率80W和40W的上行丢包率差异不大,说明在80W的功率设置情况下,手机的上行功率受限问题不明显。 为了进一步确定大功率对上行RTP丢包率的影响,选取7月21日凌晨1点-3点将SZ全网大功率小区进行降功率指标对比(从152降至122)。大功率小区降功率后,取同时段指标对比,上行丢包率由0.28%下降至0.09%,下行丢包无明显变化,小区流量无明显波动;SZ全网上行丢包率0.10%下降至0.06%,下行丢包无明显变化,小区流量无明显波动。 通过验证可以确定大功率小区降功率后将对全网RTP丢包率有明显改善。 表1:大功率小区降功率前后丢包率对比 日期 LTE 小区组 上行VoIP的无线丢包率(%) 下行VoIP的无线丢包率(%) QCI1的DRB业务PDCP SDU上行丢弃的总包数 小区QCI为1的DRB业务PDCP SDU下行空口丢弃的总包数 小区PDCP层总流量(TB) 2017/7/17 降功率小区 0.4079 0.1452 18417 11853 1.4 2017/7/18 降功率小区 0.2317 0.1527 9522 11487 1.47 2017/7/19 降功率小区 0.2354 0.16 8476 10800 1.35 2017/7/20 降功率小区 0.2719 0.1316 12301 10859 1.56 2017/7/21 降功率小区 0.0963 0.1233 4014 9716 1.51 表2:全网小区降功率前后丢包率变化 日期 LTE 小区组 上行VoIP的无线丢包率(%) 下行VoIP的无线丢包率(%) 小区QCI为1的DRB业务PDCP SDU上行丢弃的总包数(包) 小区QCI为1的DRB业务PDCP SDU下行空口丢弃的总包数(包) 小区PDCP层总流量(TB) 2017/7/17 全网小区 0.1503 0.1022 29855 38360 3.21 2017/7/18 全网小区 0.0951 0.0973 16547 31668 3.35 2017/7/19 全网小区 0.094
展开阅读全文

开通  VIP会员、SVIP会员  优惠大
下载10份以上建议开通VIP会员
下载20份以上建议开通SVIP会员


开通VIP      成为共赢上传

当前位置:首页 > 应用文书 > 技术指导

移动网页_全站_页脚广告1

关于我们      便捷服务       自信AI       AI导航        抽奖活动

©2010-2026 宁波自信网络信息技术有限公司  版权所有

客服电话:0574-28810668  投诉电话:18658249818

gongan.png浙公网安备33021202000488号   

icp.png浙ICP备2021020529号-1  |  浙B2-20240490  

关注我们 :微信公众号    抖音    微博    LOFTER 

客服