收藏 分销(赏)

翔宇电力薪酬及绩效考核管理制度范文.doc

上传人:精**** 文档编号:4730536 上传时间:2024-10-11 格式:DOC 页数:14 大小:248.54KB 下载积分:8 金币
下载 相关 举报
翔宇电力薪酬及绩效考核管理制度范文.doc_第1页
第1页 / 共14页
翔宇电力薪酬及绩效考核管理制度范文.doc_第2页
第2页 / 共14页


点击查看更多>>
资源描述
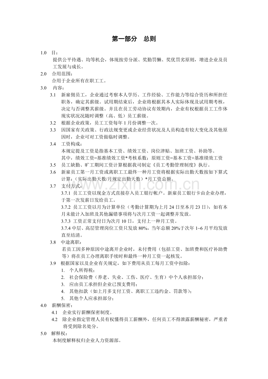
翔宇电力 江苏翔宇电力装备制造有限企业 薪酬管理制度 七月 第一部分 总则 1.0 目: 提供公平待遇、均等机会,体现按劳分派、奖勤罚懒、奖优罚劣原则,增进企业及员工发展与成长。 2.0 合用范围: 合用于企业所有在职工工。 3.0 内容: 3.1 新雇佣员工,企业通过考察本人学历、工作经验、工作能力等综合资历和所担任职务,确定其薪级。试用期结束后,企业将根据其本人实际体现及试用期考核,决定与否调整其薪级。并且在员工劳动协议有效期内,企业有权根据员工工作体现实状况况随时调整(高、低)员工薪级。 3.2 根据企业政策,员工工资每年1月份调整一次。 3.3 因国家有关政策、行政法规变更或企业经营状况及人员构造有较大变化及其他原因时,企业可对工资做临时调整。 3.4 工资构成: 本规定提及工资是指基本工资、绩效工资、岗位津贴、加班工资、补助等。 其中,绩效工资=基准绩效工资*考核系数;原则工资=基本工资+基准绩效工资 3.5 员工缺勤、旷工期间工资计算根据我司制定《员工考勤管理制度》执行。 3.6 新雇员工第一月工资或离职工工最终一种月工资将根据实际出勤天数按如下算式计算:(实际出勤天数/月规定出勤天数)*月工资总额。 3.7 支付方式: 3.7.1 员工工资以现金方式直接存入员工银行帐户。新雇员工银行卡由企业办理,于第一次发薪日发给员工。 3.7.2 员工工资以月为计算单位(考勤计算期为上月24日至本月23日),如有本月未能计入加班及其他漏错事项将与次月工资一起调整并发放。 3.7.3 工资正常支付日为次月10日,支付上一种月工资。 3.7.4中层、高层管理岗位工资只发放80%,当年总额20%于次年1~6月平均发放直至结清。 3.8 中途离职: 若员工因多种原因中途离开企业时,未付费用(包括工资、加班费和医疗补助费等)将在员工办理离职手续时和最终一种月工资一起核发。 3.9 根据国家以及企业有关规定,如下费用从员工每月工资中扣除: 1. 个人所得税; 2. 社会保险费(养老、失业、工伤、医疗、生育)中个人承担部分; 3. 应由员工承担但企业已预支费用; 4. 其他扣款(如上月多支付工资、离职工工违约金、罚款等); 5. 其他个人应承担部分; 4.0 薪酬保密: 4.1 企业实行薪酬保密制度。 4.2 除企业指定管理人员有权懂得员工薪酬外,任何员工不得泄露薪酬秘密,严重者将受到除名处分。 5.0 解释权: 本制度解释权归企业人力资源部。 第二部门 行政、技术人员薪酬管理措施 1.0 本措施合用于行政管理与技术人员。 2.0 工资构造: 员工工资由基本工资、基准绩效奖金、岗位津贴、加班工资、补助四部分构成。 工资=基本工资+绩效奖金+岗位津贴+加班工资+补助-扣除项目 2.1 基本工资:为稳定员工收入,保障员工基本生活,根据淮安市平均生活水平、最低工资原则以及企业有关政策确定。 2.2 绩效奖金:根据部门工作任务、经营指标、员工职责履行状况、工作绩效考核成果来确定。 绩效奖金=岗位基准绩效工资*考核系数 1. 有关绩效奖金在员工工资总额中所占比例确实定原则: 序号 岗位 所占比例 备注 1 高层管理 70% 2 中层管理 60% 经理主任级 3 基层主管 50% 科长级 4 基层科员 40% 科员、办事员 2. 绩效考核系数确定: 考核成果 S(优秀) A(良好) B(称职) C(基本称职) D(不称职) 系数 1.3 1.1 1 0.8 0.5 详细绩效考核见企业人力资源部考核管理措施执行。 2.3 原则工资: 2.3.1 原则工资是员工原则薪级,原则工资=基本工资+基准绩效工资 2.3.2 原则工资测算考虑制造企业作息特点,结合《劳动法》规定(正常状况下每周保证休息一天)按每月实际出勤24日计算: 2.3.2.1 无停电、停产、法定假日时,当月出勤不满21日者,按本人原则工资/21考核缺勤。 2.3.2.2 无停电、停产、法定假日时,满21日局限性24日者,根据本人自愿,按本人原则工资/21考核缺勤,或安排调休。 2.3.2.3 超过24日者,根据本人自愿,计发加班工资或安排补休。 2.4 岗位津贴:根据员工所从事岗位价值、承担责任来确定,岗位津贴将伴随员工岗位变动而变动。 2.5 加班工资: 2.5.1 企业倡导高效率工作,鼓励员工在工作时间内完毕工作任务,但对于确因工作需要加班,企业支付对应(工作日)加班补助或者(假日)加班费。 2.5.2 经理(主任)级以上管理人员不享有加班补助以及加班费。 2.5.3 周日加班付给其本人原则工资200%;国家法定节假日加班,付给其本人原则工资300%。 2.5.4 加班补助以及加班工资每月随工资一起结算发放。 2.5.5 当月考核为基本称职(未完毕应有工作量或工作质量低)管理人员、技术人员,经查实平时无端迟延工作,故意导致加班假象员工,不计加班费。因工作失误而导致他人需要加班员工,当月不得评为“称职”或以上评级。 2.6 其他补助: 2.6.1 住房补助:企业为吸引关键性外地人才,在企业未能提供住宿条件状况下,本科以上学历员工按每人80元/月予以补助。 2.6.2 伙食津贴:员工因工作原因在企业就餐,企业按每人2元/餐予以补助。替代他人刷卡员工,取消当月伙食津贴。 2.7 轮岗、转岗 2.7.1为鼓励轮岗学习,轮岗学习者保持原薪资等级不变,学习期限: 3~6个月(科长如下)或1年(主任经理级别), 2.7.2 科长以上人员、技术人员因工作需要转岗者,保持原薪资等级不变(但职务津贴随岗变动)。 2.7.3 其他人员转岗按新任岗位计算薪资。 2.8 特殊状况: 当企业发生经营困难,需要安排停产时,部分员工放假待命,只发放基本工资和社会福利。 3.0 社会福利:企业为员工提供养老保险、医疗保险、工伤保险、生育保险、大病保险等。 险种 缴费基数 个人承担部分 企业承担部分 备注 养老保险 8% 20% 医疗保险 2% 5% 工伤保险 生育保险 0.7%-1% 大病保险 失业保险 4.0 行政与技术人员工资构造方案、薪酬等级表: 表一:工资级别档次表(含企业缴纳保险、基金等) 级别 一档 二档 三档 四档 一级 6000 5500 5000 4500 二级 4000 3500 3200 3000 三级 2800 2700 2600 2500 四级 2400 2300 2200 2100 五级 1900 1800 1700 六级 1600 1550 1500 1450 七级 1400 1350 1300 1250 八级 1200 1150 1100 1050 九级 1000 950 900 850 十级 800 750 700 650 以上等级低于当地最低工资原则按最低原则执行。特殊招聘人才高于本表最高档次者须经集团企业同意。 表二:行政工资构造方案表(以考核称职为例) 级别 基本工资(最高) 基准绩效 工资(最高) 岗位津贴 加班工资 补助项目 薪酬等级 备注 高层 A 1500 3500 1000 无 1.2~1.1 B 1200 2800 1000 无 1.4~1.3 C 1200 2800 500 无 2.1~1.4 经理(主 任) A 1000 1500 300 无 3.4~3.1 A级需本科以上学历 B 840 1260 300 无 4.4~4.1 C 720 1080 200 无 5.2~5.1 D 640 960 200 无 5.4~5.3 科 长 A 900 900 200 按原则工资/21计算日加班工资,需要按小时计算再除以8 5.4~5.1 A级需本科以上学 B 800 800 200 6.2~5.3 C 700 700 100 7.2~6.3 D 650 650 100 8.4~7.3 科 员 A 960 640 无 6.4~6.1 A级需本科工作1年以上学 B 720 480 无 7.4~7.1 C 600 400 无 8.4~8.1 D 480 320 无 9.4~9.1 办 事 员 A 480 320 无 10.1 B 450 300 无 10.2 C 420 280 无 10.3 D 390 260 无 10.4 后 勤 A 360 240 无 3元/小时 钟点工 B 300 200 无 C 270 180 无 D 240 160 无 备注:仓库保管员参照办事员C~A执行;搬运工参照办事员B执行,冬季、夏季发放户外补助150元/月,春秋季户外补助50元/月;吊车工参照办事员A执行,特殊工作津贴100元/月,冬季、夏季发放户外补助200元/月,春秋季户外补助100元/月。 表三:技术系列工资方案(放样、工艺人员) 级别 基本工资(最高) 绩效奖金 岗位津贴 加班工资 补助项目 薪酬等级 备注 总工 1200 2800 1000 无 2.1~1.3 副总工 900 2100 500 无 2.2~2.2 高级 1040 1560 200 无 3.4~3.1 副高级 880 1320 200 无 4.4~4.1 中级 A 1000 1000 无 按原则工资/21计算日加班工资,需要按小时计算再除以8 5.4~5.1 B 800 800 无 7.1~6.1 C 500 500 无 9.1 初级 480 320 无 10.1 学徒 420 280 无 10.3 备注:质检人员参照中级、初级、学徒等级执行 表四:维修系列工资方案 级别 基本工资(最高) 绩效奖金 岗位津贴 加班工资 补助项目 薪酬等级 备注 高级 A 900 900 无 按原则工资/21计算日加班工资,需要按小时计算再除以8 5.4~5.3 B 800 800 无 6.2~6.1 C 750 750 无 6.4~6.3 中级 A 600 600 无 8.2~8.1 B 550 550 无 8.4~8.3 C 500 500 无 9.2~9.1 初级 A 450 450 无 9.4~9.3 B 400 400 无 10.2~10.1 学徒 350 350 无 10.4~10.3 第三部分 营销人员薪酬管理措施 本措施合用于营销人员。 工资构造: 员工工资由基本工资、销售提成、奖金、补助四部分构成。 工资=基本工资+销售提成+奖金+补助-扣除项目 .1 基本工资:为稳定员工收入,保障员工基本生活,根据淮安市平均生活水平、最低工资原则以及企业有关政策确定。 .2 销售提成:营销人员销售提成比例根据企业营销政策来确定,销售提成与销售回款及绩效考核有关。详细销售提成见下表:表一 地区 年销售额或电压 提成比例 考核系数 货款 备注 淮安市企业签约项目 35kv如下 0.5% 110kv 0.3% 220kv 0.2% 淮安六县区签约项目 0.5% 江苏省电力企业招标项目 0.8% 江苏省内淮安市外招标项目 0-500万 0.8% 500-1000万 1% 1000万以上 1.2% 省 外 0-500万 1.5% 500-1000万 1.8% 1000万以上 2% .3 奖金:对于开发出新客户及做出突出奉献营销人员,可以予以经济奖励。 .4 其他补助:营销人员因工作需要,企业而予以补助。包括出差期间餐费、住宿费用等,详细请参见企业差旅费管理措施。采用完全提成制员工自行承担所有费用。 3 营销人员考核措施: 考核项目 细则 奖惩 备注 技术协议、协议签定 进度延期2周内 50元/次罚款 优质客户协议进度可经同意延期 进度延期2周以上 500元/次罚款 单据遗失 未影响结算进度 50元/次罚款 影响结算进度 500元/次罚款 预付款 进度延期2周内 50元/次罚款 进度延期2周以上 500元/次罚款 货款回收进度 超过6个月,每延期1个月 递增500元罚款 规定期限内回笼资金 经济奖励 市场信息搜集 不按规定搜集 不不小于100元/月 言行举止 散布消极言论 不小于50元/次 视情节严重至开除 第四部分 分厂一线生产人员薪酬管理措施(一) 1.0 本部分合用于铁塔分厂一线生产人员。 2.0 铁塔分厂一线生产人员实行产量定额工资。 3.0 产量定额:为鼓励和保持分厂一线生产工人工作积极性,对分厂实行产量定额。 3.1 铁塔分厂产量定额为400吨/月,重量记录以技术工艺部放样图纸记录重量为准。 4.0 工资构造:员工工资由保底工资、超产工资、奖金、补助四部分构成。 工资=保底工资+超产工资+奖金+补助-扣除项目 4.1 保底工资:分厂因没有完毕产量定额,企业发放员工基本生活保障工资。铁塔分厂为每人720元/月; 4.2 超产工资:分厂在完毕产量定额基础上,每超产一吨产品,企业予以超产奖励。 4.2.1 铁塔分厂每超产一吨产品,企业予以90元/吨奖励; 4.2.2 超产工资计算方式:超产工资总额=超产吨数*90元/吨; 4.3 奖金:分厂一线生产人员因工作体现优秀,被评为企业先进员工,企业而予以奖励,或者在班组考核中,被评为先进班组、个人,分厂而予以奖励。 4.4 补助:伙食津贴:员工因工作原因在企业就餐,企业按(早餐)每人1元/餐、(中餐、晚餐)按每人2元/餐予以补助。 5.0 班组分派及个人分派: 分厂工资总额=保底工资*人数(分厂)+超产工资总额 人均工资额=分厂工资总额/人数(分厂) 手工线工资额:人均工资额*人数(本班组)*1.05 数控线工资额:人均工资额*人数(本班组)*1.03 电焊班工资额:人均工资额*人数(本班组)*1.0 试组装班工资额:人均工资额*人数(本班组)*0.95 板线班工资额:人均工资额*人数(本班组)*0.95 厂提成:人均工资额*0.02 5.1 铁塔分厂员工个人工资分派措施: 5.2.1 各班组长在收到本班组工资总额后,根据本班组各人员出勤状况、工作态度而自行调配。班组内员工如对自己工资分派不满者,可以上报厂部,分厂没有及时妥善处理者,员工可以上报企业祈求处理。 5.2.2 杜绝班组内搞小团伙现象,必须坚持按劳分派、公平、公正。一经查明此现象,免除班组长职务,有关人员予以经济惩罚,情节严重者予以除名处分。 5.3 分厂产量记录及上报 5.4.1 为保证工资准时发放,各分厂必须在每月26日之前把本厂上月产量记录好,形成报表报生产管理部,附上加工记录。生产管理部在收到产量记录报表后,经核查无误后交人力资源部结算工资。 5.4.2 发现记录错误或遗漏地方,应及时改正。如工资已结算好,在下一月杂补项目中补充或扣除。 5.4.3 上报产量记录应实事求是,不得隐瞒不报、虚报或合计到下月再报。一经发现此现象,一律按保底产量(铁塔分厂400吨/月)结算工资。 6.0 一线生产人员工资异议及纠纷 一线生产人员如对自己个人工资存在异议,分厂领导及班组长必须及时协调处理。出现纠纷时,应上报到企业并提供有关记录,由企业处理。 分厂一线生产人员薪酬管理措施(二) 1.0 本部分合用于钢管杆分厂一线生产人员。 2.0 钢管杆分厂一线生产人员实行产量定额工资。 3.0 产量定额:为鼓励和保持分厂一线生产工人工作积极性,对分厂实行产量定额。 钢管杆分厂产量定额为180吨/月,重量记录以技术工艺部放样图纸记录重量为准。 4.0 工资构造:员工工资由保底工资、超产工资、奖金、补助四部分构成。 工资=保底工资+超产工资+奖金+补助-扣除项目 4.1 保底工资:分厂因没有完毕产量定额,企业发放员工基本生活保障工资。铁塔分厂为每人870元/月; 4.2 超产工资:分厂在完毕产量定额基础上,每超产一吨产品,企业予以超产奖励。 4.2.1 钢管杆分厂每超产一吨产品,企业予以270元/吨奖励; 4.2.2 超产工资计算方式:超产工资总额=超产吨数*270元/吨; 4.3 奖金:分厂一线生产人员因工作体现优秀,被评为企业先进员工,企业而予以奖励,或者在班组考核中,被评为先进班组、个人,分厂而予以奖励。 4.4 补助:伙食津贴:员工因工作原因在企业就餐,企业按(早餐)每人1元/餐、(中餐、晚餐)按每人2元/餐予以补助。 5.0 钢管杆分厂工资分派措施: 5.1 为了调动一线生产人员工作积极性,结合个人技能水平、工作状态、出勤状况,在工资总额包干到班组状况下,各班班组人员工资计算措施如下: 1.班组单位工作日平均工资额: 本班单位工作日平均工资额=本班组工资总额/本班组工作日之和 2.个人单位工作日工资额: 个人单位工作日工资额=本班组工作日平均工资*本班人数之和*本人系数/本班系数之和 3.个人当月工资额: 个人当月工资额=个人单位工作日工资额*个人当月实际出勤天数 6.0 分厂产量记录及上报 6.1为保证工资准时发放,各分厂必须在每月26日之前把本厂上月产量记录好,形成报表报生产管理部,附上加工记录。生产管理部在收到产量记录报表后,经核查无误后交人力资源部结算工资。 6.2 发现记录错误或遗漏地方,应及时改正。如工资已结算好,在下一月杂补项目中补充或扣除。 6.3 上报产量记录应实事求是,不得隐瞒不报、虚报或合计到下月再报。一经发现此现象,一律按保底产量(铁塔分厂180吨/月)结算工资。 7.0 一线生产人员工资异议及纠纷 一线生产人员如对自己个人工资存在异议,分厂领导及班组长必须及时协调处理。出现纠纷时,应上报到企业并提供有关记录,由企业处理。 8.0 钢管杆分厂各工序及工价,见下表一、表二 表一:构支架加工工序工价 构支架加工 工序 工步 工作内容 工价 (元/吨) 管料定长下料半自动切割 领料、划线排料、切割、清渣、打磨、标识、自检、码放整洁、 送下道工序 45 手工切割 领料、划线排料、切割、清渣、打磨、标识、自检、码放整洁、 送下道工序 剪板 领料、划线排料、切割、清渣、打磨、标识、自检、码放整洁、 送下道工序 制孔 法兰车加工 3.0元/片 钻孔 划线、上料、钻孔、下料、打磨毛刺、标识(打钢印)、 自检、码放整洁、送下道工序 20 数控钻孔 编程、上料、钻孔、下料、打磨毛刺、打钢印、自检、码放整洁、送下道工序 冲孔 上料、冲孔、压号(打钢印)、钻孔、下料、打磨毛刺、自检、码放整洁、送下道工序 装配 设备支架、支柱、钢柱 检查管料、板料、做胎膜架、装配、自检、打产品编号、送下道工序(堆放整洁) 45 避雷针、构架 检查管料、板料、做胎膜架、装配、自检、打产品编号、送下道工序(堆放整洁) 55 焊接 设备支架、支柱、钢柱焊接 检查、焊接、自检、打工号、送下道工序(堆放整洁)、补焊 70 避雷针、构架焊接 检查、焊接、自检、打工号、送下道工序(堆放整洁)、补焊 80 整形 防止变形、装拆固定板、法兰、节点板整形、管段整形自检 12 清渣 打磨 检查焊接缺陷、划补焊、清渣、打磨、自检、码堆整洁 21 冷切割 剪板 领料、划线排料、剪切、打磨、标识、自检、码放整洁、送下道工序 5 钻孔 划线、上料、钻孔、下料、打磨毛刺、标识(打钢印)、自检、码放整洁、送下道工序 5 梁、C型钢支架、圆钢避雷针 装配 审图、放地样、下圆钢、弯圆钢、装配、自检、送下道工序 110 焊接 检查、焊接、自检、打工号、送下道工序(堆放整洁)、补焊 110 清渣检查 检查、清渣打磨、划补焊、自检、码堆 50 整形 检查、整形、自检、划补焊、码堆 20 表二:钢管电杆加工工序工价 钢管电杆加工 工序 工步 工作内容 工价 (元/吨) 热切割 数控切割 领料、编程套料、切割、清渣、打磨、标识、自检、码放整洁、送下道工序 28 半自动切割 领料、划线排料、切割、清渣、打磨、标识、自检、码放整洁、送下道工序 手工切割 领料、划线排料、切割、清渣、打磨、标识、自检、码放整洁、送下道工序 冷切割 剪板 领料、划线排料、切割、清渣、打磨、标识、自检、码放整洁、送下道工序 折管 检查、划线、折管、自检、标识、送下道工序 17 制孔 钻孔 划线、上料、钻孔、下料、打磨毛刺、标识(打钢印)、自检、码放整洁、送下道工序 16 数控钻孔 划线、上料、钻孔、下料、打磨毛刺、标识(打钢印)、自检、码放整洁、送下道工序 冲孔 上料、冲孔、压号(打钢印)、钻孔、下料、打磨毛刺、自检、码放整洁、送下道工序 合缝 检查、清理打磨焊缝、合缝定长、齐头打坡口、自检标识、送下道工序、插接头焊接 23 试组装、校直、送成品区 7 手工打底 检查、打底、清理焊缝、自检、送下道工序 17 自动焊 检查、焊接、打磨、自检、送下道工序 16 装配 检查、校直、装配、自检、送下道工序、拆法兰螺丝、插接杆退拔、校直 33 手工焊 检查、焊接、自检、打钢印、送下道工序 48 打磨 拆法兰螺栓、检查、打磨、自检、码堆 16 等径管整形 整圆、校直、检查焊缝、焊缝清渣、用钢丝刷抛磨 20 第五部分 试用期员工薪酬管理措施 1.0 本部分合用于试用期员工。 2.0 招聘时试用期员工与企业有薪酬协议按协议执行。 3.0 招聘时没有协议者分为两类: 3.1 没有类同工作经验试用期员工,试用期薪酬按其所在岗位薪酬一定比例执行,低于最低工资原则按最低工资原则执行。比例原则见表一 表一 序号 学历 试用期工资 (占转正后工资比例) 备注 1 初高中 50%-60% 2 中专 50%-70% 3 大专 60%-80% 4 本科 70%-90% 5 硕士 90%-100% 3.2 有相类同岗位工作经验,试用期薪酬原则按下列原则执行,低于最低工资原则按最低工资原则执行。比例原则见表7 表二 序号 学历 工作年限 试用期工资 (占转正后工资比例) 备注 1 中专 3年如下 60% 2 中专 3年以上 70% 3 大专 2年如下 70% 4 大专 2年以上 80% 5 本科 1年如下 70% 6 本科 1年以上 80% 4.0 试用期员工在试用期限内,如工作体现优秀,部门主管可以申请调整其试用期工资,必须提供阐明及工作记录。 5.0 试用期员工试用结束后,经考核合格后方可转正,享有正式员工工资待遇。 6.0 试用期经考核不合格者,企业根据状况进行再转岗,重新试用,维持原试用期工资不变;或者企业对试用期员工劝退。 第六部分 年度效益奖金发放管理措施 1.0 效益奖金每一年发放一次。 2.0 离职人员及试用期内员工不享有该项奖励。 3.0 由财务管理部提供企业完毕利润经济指标数据,经人力资源部根据利润数据记录来确定效益奖金总额,报总经理审批。 4.0 效益奖金和工资总额不能超过企业总收入(利润)20%。 5.0 人力资源部根据员工考核成果,配合各部门主管分派效益奖金。 6.0 人力资源部汇总员工效益奖金,报总经理审批。 7.0 人力资源部将总经理审批后效益奖金材料送交财务管理部发放。 第七部分 其他规定 1.0 病假工资 员工因病非工伤不能工作,按下列原则发放病假工资。 假期 3年如下工龄 3-5年工龄 5-8年工龄 8年以上工龄 3个月以内 50%基本工资 60%基本工资 70%基本工资 80%基本工资 3-12个月 30%基本工资 40%基本工资 50%基本工资 50%基本工资 12个月以上 按《劳动法》有关规定执行。 实际发放病假工资若低于地区最低工资原则80%,按地区最低工资原则80%发放。 2.0 工伤工资 2.1 员工因工受伤不能工作,其工资计算原则为: 工伤工资=受伤天数*基本工资/21天(月规定出勤天数) 2.2 工伤期间,无绩效工资。 3.0 事假工资 3.1 事假不发放工资,事假期间工资全额扣除,扣除措施如下: 事假工资扣除额=(基本工资+岗位津贴)/168小时*事假小时数 4.0 休假工资 员工在休假期间(婚假、探亲假、丧假等)只发放基本工资。 5.0 产假津贴 员工在休产假期间,停止发放工资,将发放产假津贴,产假结束后从社保处产假津贴中扣除,实行多退少补。 6.0 社会福利 企业为员工提供养老保险、医疗保险、生育保险、工伤保险及大病保险 险种 缴费基数 个人承担部分 企业承担部分 备注 养老保险 8% 20% 医疗保险 2% 5% 工伤保险 生育保险 0.7%-1% 大病保险 失业保险 7.0 加班工资 企业严格控制加班时间,详细见加班管理制度。 8.0 工资结算 8.1 生产管理部每月26日之前将各分厂产量记录报于人力资源部。 8.2 劳资管理员于两个工作日内结算出各分厂工资总额报于总经理审批后,连同考勤资料送交各部门。 8.3 劳资审核员在劳资管理员结算完毕后一种工作日内完毕审核。 8.4 每月九日前报总经理审批后送财务管理部发放。 9.0 附件1:薪资等级表 附件1: 岗位等级表 部门 岗位名称 岗位等级 部门 岗位名称 岗位等级 综合管理部 主任 安全质量部 主任 内勤 副主任 档案管理员 质检科科长 办公用品包管员 成品检查员 清洁员 材料检查员 司机 度锌检查员 人力资源部 主任 品质管理科长 主任助理 体系管理员 薪资管理员 安环管理员 财务管理部 主管 资料员 现金会计 成本会计 材料会计 采购部 主任 技术工艺部 主任 采购员 放样科科长 生产管理部 主任 高级放样员 物料计划 中级放样员 仓管科科长 初级放样员 物流班班长 实习放样员 行车司机 工艺科科长 搬运工 工艺助理 保管员 工艺员 设备管理部 主任 设备管理员 市场营销部 主任 机械维修技工 副主任 电气维修技工 营销科科长 厂部 厂长 销售助理 计划调度员 营销员 技术员 售后服务科长 记录员 售后服务代表 检查员
展开阅读全文

开通  VIP会员、SVIP会员  优惠大
下载10份以上建议开通VIP会员
下载20份以上建议开通SVIP会员


开通VIP      成为共赢上传

当前位置:首页 > 管理财经 > 人员管理/培训管理

移动网页_全站_页脚广告1

关于我们      便捷服务       自信AI       AI导航        抽奖活动

©2010-2025 宁波自信网络信息技术有限公司  版权所有

客服电话:0574-28810668  投诉电话:18658249818

gongan.png浙公网安备33021202000488号   

icp.png浙ICP备2021020529号-1  |  浙B2-20240490  

关注我们 :微信公众号    抖音    微博    LOFTER 

客服