收藏 分销(赏)

[重庆]框架结构商住楼工程临时用电施工技术交底.doc

上传人:二*** 文档编号:4694171 上传时间:2024-10-10 格式:DOC 页数:5 大小:48KB 下载积分:5 金币
下载 相关 举报
[重庆]框架结构商住楼工程临时用电施工技术交底.doc_第1页
第1页 / 共5页
本文档共5页,全文阅读请下载到手机保存,查看更方便
资源描述
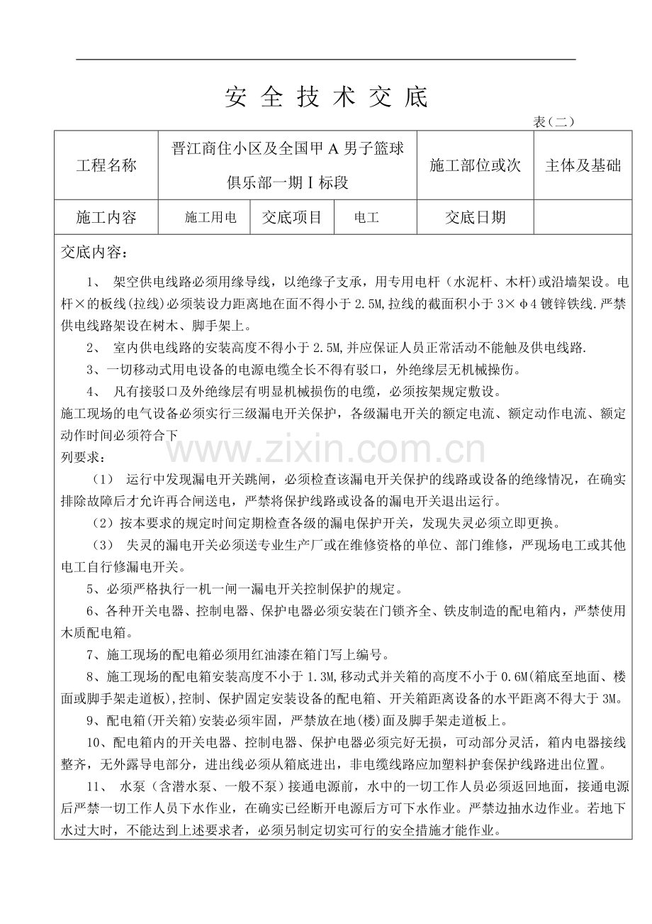
安 全 技 术 交 底 表(二) 工程名称 晋江商住小区及全国甲A男子篮球 俱乐部一期Ⅰ标段 施工部位或次 主体及基础 施工内容 施工用电 交底项目 电工 交底日期 交底内容: 1、 架空供电线路必须用缘导线,以绝缘子支承,用专用电杆(水泥杆、木杆)或沿墙架设。电杆×的板线(拉线)必须装设力距离地在面不得小于2.5M,拉线的截面积小于3×φ4镀锌铁线.严禁供电线路架设在树木、脚手架上。 2、 室内供电线路的安装高度不得小于2.5M,并应保证人员正常活动不能触及供电线路. 3、一切移动式用电设备的电源电缆全长不得有驳口,外绝缘层无机械操伤。 4、 凡有接驳口及外绝缘层有明显机械损伤的电缆,必须按架规定敷设。 施工现场的电气设备必须实行三级漏电开关保护,各级漏电开关的额定电流、额定动作电流、额定动作时间必须符合下 列要求: (1) 运行中发现漏电开关跳闸,必须检查该漏电开关保护的线路或设备的绝缘情况,在确实排除故障后才允许再合闸送电,严禁将保护线路或设备的漏电开关退出运行。 (2)按本要求的规定时间定期检查各级的漏电保护开关,发现失灵必须立即更换。 (3) 失灵的漏电开关必须送专业生产厂或在维修资格的单位、部门维修,严现场电工或其他电工自行修漏电开关。 5、必须严格执行一机一闸一漏电开关控制保护的规定。 6、各种开关电器、控制电器、保护电器必须安装在门锁齐全、铁皮制造的配电箱内,严禁使用木质配电箱。 7、施工现场的配电箱必须用红油漆在箱门写上编号。 8、施工现场的配电箱安装高度不小于1.3M,移动式并关箱的高度不小于0.6M(箱底至地面、楼面或脚手架走道板),控制、保护固定安装设备的配电箱、开关箱距离设备的水平距离不得大于3M。 9、配电箱(开关箱)安装必须牢固,严禁放在地(楼)面及脚手架走道板上。 10、配电箱内的开关电器、控制电器、保护电器必须完好无损,可动部分灵活,箱内电器接线整齐,无外露导电部分,进出线必须从箱底进出,非电缆线路应加塑料护套保护线路进出位置。 11、 水泵(含潜水泵、一般不泵)接通电源前,水中的一切工作人员必须返回地面,接通电源后严禁一切工作人员下水作业,在确实已经断开电源后方可下水作业。严禁边抽水边作业。若地下水过大时,不能达到上述要求者,必须另制定切实可行的安全措施才能作业。 12、 电源电缆长的移动用电设备,必须设专人执行,调整电缆(操作者必须穿绝缘鞋绝缘手套)严禁电缆浸水。 13、如需捞水泵时,必须用绳子把潜水泵从水中(井下)运回地面,不准利用电缆当作绳子提升潜水泵. 14、 现场电工必须严格遵守操作规程、安装规程、安全规程,维修电气设备时应尽量断开电源,验明单相无电,并在开关的手柄上挂上“严禁合闸、有人工作"的标示牌方能运行工作,未经验电,则应按带电作业的规定进行工作; 15、 运行中的漏电开关发生跳闸必须查明原因才能重新合闸送电,发现漏电开关损坏或失灵必须立即更换。漏电开关应送生产厂或有维修资质的单位修理,严禁现场电工自行维修漏电开关,严禁漏电开关撤出或在失灵状态下动行; 16、 一切用电设备必须按一机一闸一漏电开关控制保护的原则安装施工机具,严禁一闸一漏电开关控制或保护多台电用设备(包括接电气器具的插座); 17、 施工现场应有足够的配电箱,来保证施工现场照明及作业区所需。 18、 电工应保证每天应检查一、二次施工现场所有用电设备及电缆线。 交底人 被交底人 项目负责人 执 行 情 况 安全员: 年 月 日 注:本表一式3份,交底人、安全员、被交底人各1份 安 全 技 术 交 底 表(二) 工程名称 晋江商住小区及全国甲A男子篮球 俱乐部一期Ⅰ标段 施工部位或次 主体及基础 施工内容 中小型机械 交底项目 三机员 交底日期 交底内容: 中小型机械   1 、 混凝土搅拌机   1 .2 混凝土搅拌机的操作人员(司机)必须经安全技术培训,考试合格,持证上岗。严禁非司机操作。 1.2 混凝土搅拌机安装必须平稳牢固,轮胎应卸下保存(长期使用),并应搭设防雨、防砸的保温工作棚。操作台应保持整洁,棚内设给水设施,棚外应设沉淀池,必须排水畅通,并应装设除尘设备。 1.3 每日必须进行班前、班中、班后“三检制”,其检查内容: 1.每日上班前应检查机棚内环境和机械是否有障碍物。检查钢丝绳、离合器、制动器和安全防护装置应灵敏可靠,轨道滑轮良好正常,机身平稳,确认无误方可合闸试车。经2~3min运转,滚筒转动平稳,不跳动、不跑偏、无异常声响后,方可正式操作。 2.班中司机不得擅离岗位。应随时观察发现不正常现象或异常音响,应将搅拌筒内存料放出。停机拉闸断电(挂有人操作,严禁合闸警示牌)后进行检查修理。 3.班后应将机械内外刷干净,并将料斗升起,挂牢双保险钩后,拉闸断电并锁好电箱门。 1.4 搅拌机不得超负荷使用。运转中严禁维修保养,严禁用工具伸入搅拌机内扒料。若遇中途停电时,必须将料卸出。 1.5 强制式搅拌机的骨料必须按规定粒径的允许值供料,严禁使用超大骨料。 1.6 砂堆板结需要捣松时,必须两人,一人操作,一人监护,必须站在安全稳妥的地方,并有安全措施。严禁盲目冒险作业。 1.7 机械运转中,严禁将头或手伸人料斗与机架之间查看或探摸等作业。 1.8 料斗提升时,严禁在料斗下操作或穿行。清理斗坑时,必须将料斗挂牢双保险钩后方可清理。 1.9 冬季停机后,必须将水泵及贮水罐中的水放净。 1.10 运输搅拌机应办理通行证,按规定速度行驶,牵引时一般不得超过20kW/h。人力转移时,上下坡时应前转向、后制动,设专人指挥,密切配合,协调一致。 2、 混凝土泵送设备   2.1 混凝土输送泵车 1.混凝土泵车应停放在平整坚实的地方,支腿底部应用垫木支架平稳。臂架转动范围内不得有障碍物。严禁在高压输电线路下作业。 2.作业前应进行以下检查: (1)搅拌机构工作正常,传动机构应动作准确。 (2)输送管无裂纹、损坏、变形、输送管道磨损应在规定范围内。 (3)管道连接处应密封良好。 (4)料斗筛网完好。 (5)液压系统应工作正常。 (6)仪表、信号指示灯齐全完好,各种手动阀动作灵活、定位可靠。 3.作业中严禁接长输送管和软管。软管不得在地面拖行。 4.作业中应严格按顺序打开臂架。风力大于六级(含六级)时严禁作业。 5.严禁用臂架作起重工具。 6.泵送作业中,操作者应注意观察施工作业区域和设备的工作状态。臂架工作范围内不得有人员停留。 7.作业中严禁扳动液压支腿控制阀,如发现车体倾斜或其他不正常现象时,应立即停止作业,收回臂架检查,待排除故障后再继续作业。 8.泵送作业时,严禁跨越搅拌料斗。 9.排除管道堵塞时,应疏散周围的人员。拆卸管道清洗前应采取反抽方法,清除输送管道内的压力,拆卸时严禁管口对人。 10.作业时不得取下料斗格栅网和其他安全装置。不得攀登和骑压输送管道,不得把手伸人阀体内,泵送时严禁拆卸管道。 11.清洗管道时,作业人员应离开管道出口和弯管接头处。如用压缩空气清洗管道时,管道出口处10m内不得有人员和设备。 2.2 牵引式混凝土输送泵 1.混凝土输送泵应安放在坚实平整的地面,放下支腿,将机身安放平稳。 2.作业前应进行检查,确认电气设备和仪表正常,各部位开关按钮、手柄都在正确位置,机械部分各紧固点牢固、可靠,链条和皮带松紧度符合规定要求,传动部位运转正常。 3.混凝土输送泵管接头应密封严紧,管卡应连接牢固。垂直管前应不少于10m带逆止阀的水平管,严禁将垂直管直接接在混凝土输送泵的输出口。 4.疏通堵塞管道时,应疏散周围人员。拆卸管道清洗前应采取反抽方法,清除输送管道的压力。拆卸时严禁管口对人。 5.作业时不得取下料斗格栅网和其他安全装置。不得攀登和骑压输送管道,不得把手伸人阀体内工作,严禁在泵送时拆卸管道。 6.清洗管道时,操作人员应离开管道出口和弯管接头处。如用压缩空气清洗管道时,管道出口处10m内不得有人和设备。 7.作业后,将液压系统卸压,将全部控制开关回到原始位置。 2.3 混凝土搅拌运输车 1.作业前必须进行检查,确认转向、制动、灯光、信号系统灵敏有效,搅拌运输车滚筒和溜槽无裂纹和严重损伤,搅拌叶片磨损在正常范围内,底盘和副车架之间的U形螺栓连接良好。 2.了解施工要求和现场情况。选择行车路线和停车地点。 3.在社会道路上行驶必须遵守交通规则。转弯半径应符合使用说明书的要求,时速不大于15km。进站时速不大于5km。 4.作业时,严禁用手触摸旋转的滚筒和滚轮。 5.倒车卸料时,必须服从指挥,注意周围人员,发现异常立即停车。 6.严禁在高压线下进行清洗作业。 2.4 混凝土喷射机 1.作业前应进行检查,输送管道不得泄漏和折弯,管道连接处应紧固密封,敷设的管道应有保护措施。 2.作业时,应先送压缩空气,确认电动机旋转方向正确后,方可向喷射机内加料。 3.作业过程中,混凝土喷射机喷嘴前及左右5m范围内不得有人,作业间歇时,喷嘴不得对人。 4.输料管发生堵塞时,排除故障前必须停机。 交底人 被交底人 项目负责人 执 行 情 况 安全员: 年 月 日 注:本表一式3份,交底人、安全员、被交底人各1份
展开阅读全文

开通  VIP会员、SVIP会员  优惠大
下载10份以上建议开通VIP会员
下载20份以上建议开通SVIP会员


开通VIP      成为共赢上传

当前位置:首页 > 品牌综合 > 技术交底/工艺/施工标准

移动网页_全站_页脚广告1

关于我们      便捷服务       自信AI       AI导航        抽奖活动

©2010-2025 宁波自信网络信息技术有限公司  版权所有

客服电话:0574-28810668  投诉电话:18658249818

gongan.png浙公网安备33021202000488号   

icp.png浙ICP备2021020529号-1  |  浙B2-20240490  

关注我们 :微信公众号    抖音    微博    LOFTER 

客服