收藏 分销(赏)

2019.10高三月考机械制图试题.doc

上传人:快乐****生活 文档编号:4684049 上传时间:2024-10-09 格式:DOC 页数:6 大小:354.63KB 下载积分:6 金币
下载 相关 举报
2019.10高三月考机械制图试题.doc_第1页
第1页 / 共6页
2019.10高三月考机械制图试题.doc_第2页
第2页 / 共6页


点击查看更多>>
资源描述
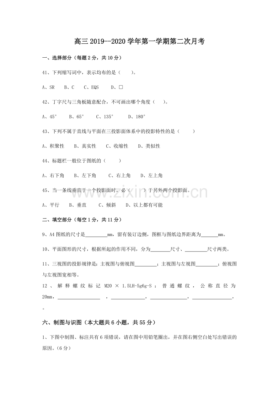
高三2019--2020学年第一学期第二次月考 一、选择部分(每题2分,共10分) 41、下列缩写词中,表示均布的是( )。 A、SR B、C C、EQS D、□ 42、丁字尺与三角板随意配合,不可画出哪个角度( )。 A、45° B、65° C、135° D、180° 43、下列不属于直线与平面在三投影面体系中的投影特性的是( ) A、积聚性 B、真实性 C、收缩性 D、类似性 44、标题栏一般位于图纸的( ) A、右下角 B、左下角 C、右上角 D、左上角 45、当一条线垂直于一个投影面时,必( )于另外两个投影面。 A、平行 B、垂直 C、倾斜 D、以上都有可能 二、填空部分(每空1分,共11分) 9、A4图纸的尺寸是 mm,留有装订边侧,图框与图纸边界距离为 mm。 10、平面图形的尺寸,根据所起的作用不同,分为 尺寸、 尺寸两类。 11、三视图的投影规律是:主视图与俯视图 ;主视图与左视图 ;俯视图与左视图宽相等。 12、解释螺纹标记M20×1.5LH-5g6g-S:普通螺纹,公称直径为20mm, , , , , 。 六、制图与识图(本大题共6小题,共55分) 1、下图中制图、标注共有6项错误,请在图中用铅笔圈出,并在图右侧空白处写出错误的原因。(6分) 2、根据投影原理,补画俯视图。(10分) 3、根据物体三视图给定的尺寸,画出正等轴测图(保留轴测轴)。(10分) 4、读下面的零件图,回答问题。(14分) (1) 该零件名称是 ,材料是 ,采用的比例是 。 (2) 表达该零件所用的四个视图分别是主视图、俯视图、 和 。 (3) 主视图采用的剖视图名称是 。 (4) 尺寸φ35H9中,φ35称为 ,H9称为 ,该尺寸的 极限偏差为零。 (5) 2×M8-6H表示零件上加工有 个公称直径为 mm的 螺纹孔。 (6) 解释 表示几何公差的含义 (7) 图中零件表面质量要求最高的粗糙度数值是 。 5、补全三视图,并根据俯视图中正四棱锥表面点A、B的投影,做出其在主视图、左视图中的投影(保留作图痕迹)。(10分) 6、已知点A的投影,且点B在点A之右15mm、之后20mm、之下10mm,求点B的三面投影。(保留作图痕迹)(5分) 七、 极限配合(本大题共2小题,每小题10分,共20分)
展开阅读全文

开通  VIP会员、SVIP会员  优惠大
下载10份以上建议开通VIP会员
下载20份以上建议开通SVIP会员


开通VIP      成为共赢上传

当前位置:首页 > 教育专区 > 其他

移动网页_全站_页脚广告1

关于我们      便捷服务       自信AI       AI导航        抽奖活动

©2010-2025 宁波自信网络信息技术有限公司  版权所有

客服电话:0574-28810668  投诉电话:18658249818

gongan.png浙公网安备33021202000488号   

icp.png浙ICP备2021020529号-1  |  浙B2-20240490  

关注我们 :微信公众号    抖音    微博    LOFTER 

客服