收藏 分销(赏)

《金属切削机床》考试试卷及答案.doc

上传人:快乐****生活 文档编号:4682152 上传时间:2024-10-09 格式:DOC 页数:3 大小:301KB 下载积分:5 金币
下载 相关 举报
《金属切削机床》考试试卷及答案.doc_第1页
第1页 / 共3页
《金属切削机床》考试试卷及答案.doc_第2页
第2页 / 共3页


点击查看更多>>
资源描述
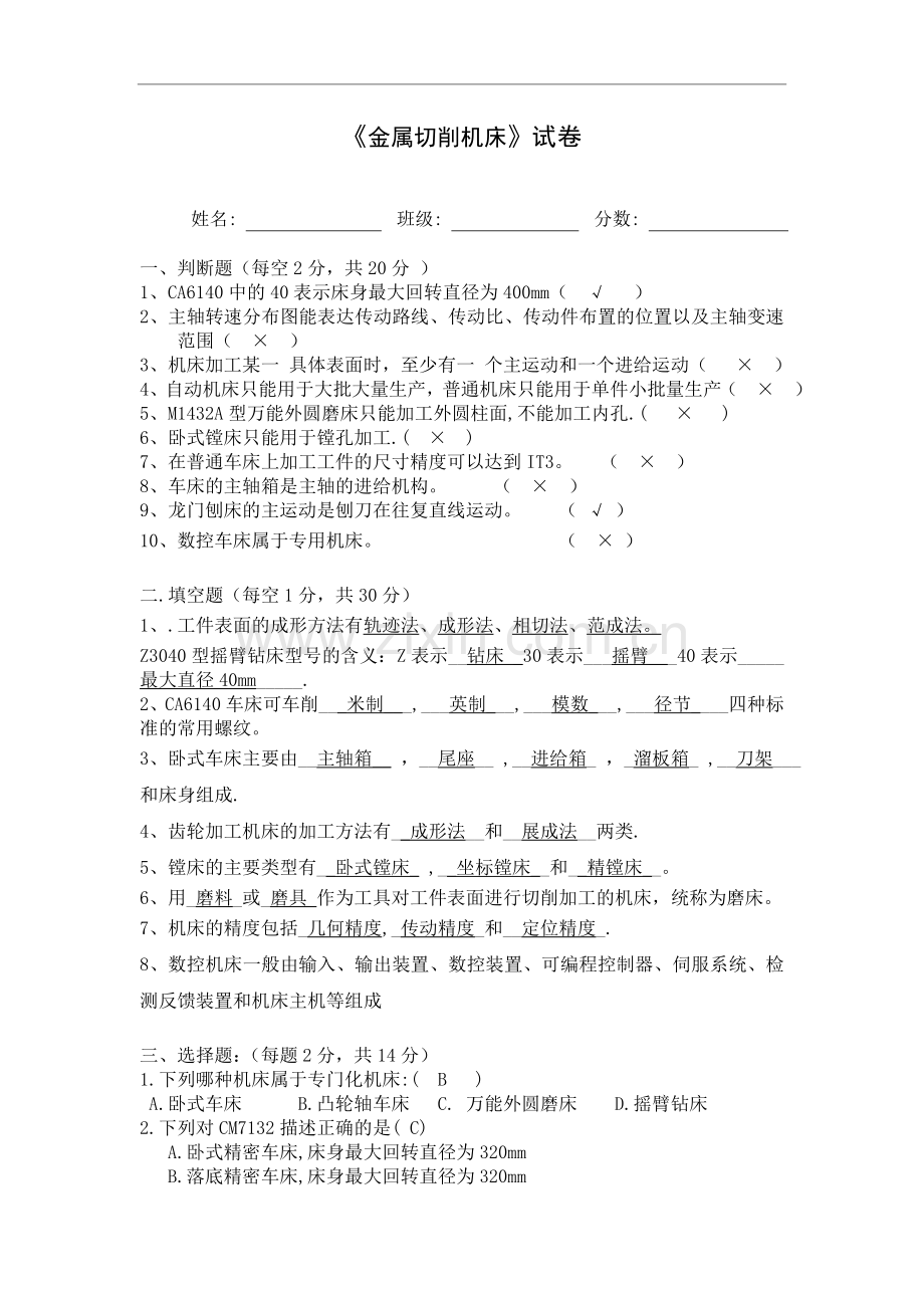
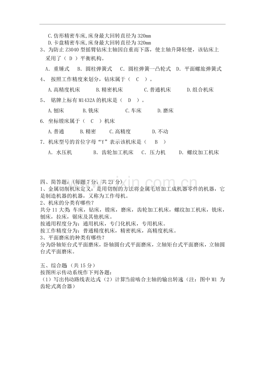
《金属切削机床》试卷 姓名: 班级: 分数: 一、判断题(每空2分,共20分 ) 1、CA6140中的40表示床身最大回转直径为400mm( √ ) 2、主轴转速分布图能表达传动路线、传动比、传动件布置的位置以及主轴变速范围( × ) 3、机床加工某一 具体表面时,至少有一 个主运动和一个进给运动( × ) 4、自动机床只能用于大批大量生产,普通机床只能用于单件小批量生产( × ) 5、M1432A型万能外圆磨床只能加工外圆柱面,不能加工内孔.( × ) 6、卧式镗床只能用于镗孔加工.( × ) 7、在普通车床上加工工件的尺寸精度可以达到IT3。 ( × ) 8、车床的主轴箱是主轴的进给机构。 ( × ) 9、龙门刨床的主运动是刨刀在往复直线运动。 ( √ ) 10、数控车床属于专用机床。 ( × ) 二.填空题(每空1分,共30分) 1、.工件表面的成形方法有轨迹法、成形法、相切法、范成法。 Z3040型摇臂钻床型号的含义:Z表示__钻床 _30表示___摇臂___40表示_____最大直径40mm_____. 2、CA6140车床可车削___米制___,___英制___,___模数___,___径节____四种标准的常用螺纹。 3、卧式车床主要由__主轴箱__ ,__尾座__ ,__进给箱_ ,_溜板箱_ ,__刀架___和床身组成. 4、齿轮加工机床的加工方法有__成形法__和__展成法__两类. 5、镗床的主要类型有__卧式镗床_ ,__坐标镗床__和__精镗床__。 6、用_磨料_或_磨具 作为工具对工件表面进行切削加工的机床,统称为磨床。 7、机床的精度包括_几何精度,_传动精度_和__定位精度_. 8、数控机床一般由输入、输出装置、数控装置、可编程控制器、伺服系统、检测反馈装置和机床主机等组成 三、选择题:(每题2分,共14分) 1.下列哪种机床属于专门化机床:( B ) A.卧式车床 B.凸轮轴车床 C. 万能外圆磨床 D.摇臂钻床 2.下列对CM7132描述正确的是( C) A.卧式精密车床,床身最大回转直径为320mm B.落底精密车床,床身最大回转直径为320mm C.仿形精密车床,床身最大回转直径为320mm D.卡盘精密车床,床身最大回转直径为320mm 3、为防止Z3040型摇臂钻床主轴因自重而下落,使主轴升降轻便,该钻床上 采用了( D )平衡机构。 A.重锤式 B.圆柱弹簧式 C.圆柱弹簧一凸轮式 D.平面螺旅弹簧式 4、 按照工作精度来划分,钻床属于( C )。 A.高精度机床 B.精密机床 C.普通机床 D.组合机床 5、 铭牌上标有M1432A的机床是( D )。 A.刨床 B.铣床 C.车床 D.磨床 6. 坐标镗床属于( C )机床 A.普通 B.精密 C.高精度 D.不动 7.机床型号的首位字母“Y”表示该机床是( B ) A.水压机 B.齿轮加工机床 C.压力机 D.螺纹加工机床 四、简答题:(每题7分,共21分) 1、金属切削机床定义:是用切削的方法将金属毛培加工成机器零件的机器,它是制造机器的机器,又称为工作母机。 2、机床的分类有哪些? 共分11大类:车床,钻床,镗床,磨床,齿轮加工机床,螺纹加工机床,铣床,刨床,拉床,锯床及其他机床。 按通用程度分为:通用机床,专门化机床,专用机床。 按工作精度分为:普通精度机床,精密机床,高精度机床。 3、平面磨床的种类有哪些? 分为卧轴矩台式平面磨床,卧轴圆台式平面磨床,立轴矩台式平面磨床,立轴圆台式平面磨床。 五、综合题:(共15分) 按图所示传动系统作下列各题: (1)写出传动路线表达式;(2)计算当前啮合主轴的输出转速。(注:图中M1为齿轮式离合器) 传动路线表达式: 电动机──Ⅰ─ ─Ⅱ──Ⅲ──Ⅳ──Ⅴ──Ⅵ(主轴) 当前啮合主轴转速:n=1430××××××=76.74r/min 主轴的最高转速:nmax=1430×××××=336.81r/min 主轴的最低转速:nmin=1430××××××=62.72r/min
展开阅读全文

开通  VIP会员、SVIP会员  优惠大
下载10份以上建议开通VIP会员
下载20份以上建议开通SVIP会员


开通VIP      成为共赢上传

当前位置:首页 > 考试专区 > 其他

移动网页_全站_页脚广告1

关于我们      便捷服务       自信AI       AI导航        抽奖活动

©2010-2026 宁波自信网络信息技术有限公司  版权所有

客服电话:0574-28810668  投诉电话:18658249818

gongan.png浙公网安备33021202000488号   

icp.png浙ICP备2021020529号-1  |  浙B2-20240490  

关注我们 :微信公众号    抖音    微博    LOFTER 

客服