收藏 分销(赏)

安全内部管理制度规范指引.doc

上传人:二*** 文档编号:4598897 上传时间:2024-10-03 格式:DOC 页数:3 大小:67KB 下载积分:5 金币
下载 相关 举报
安全内部管理制度规范指引.doc_第1页
第1页 / 共3页
本文档共3页,全文阅读请下载到手机保存,查看更方便
资源描述
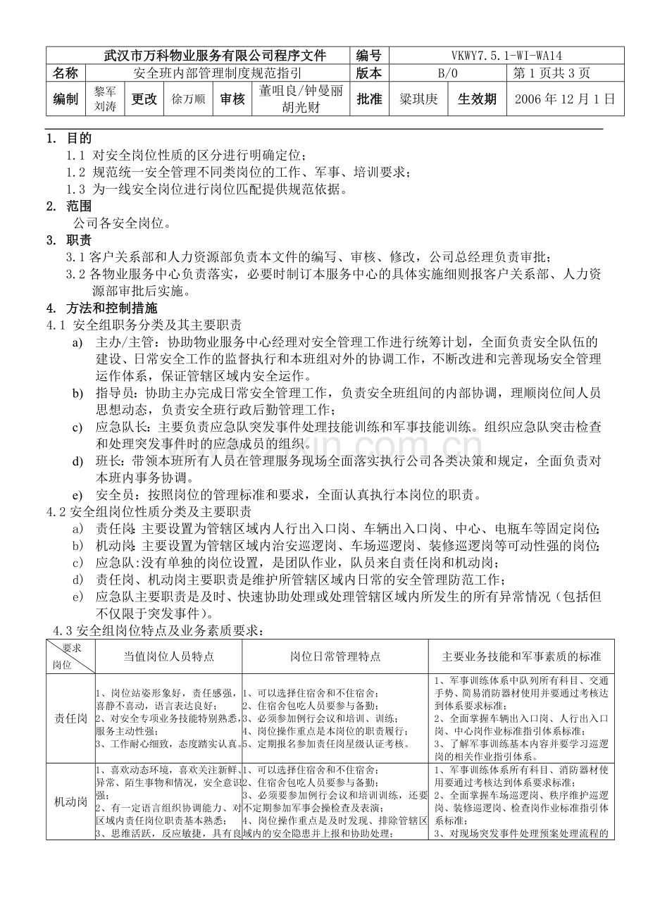
武汉市万科物业服务有限公司程序文件 编号 VKWY7.5.1-WI-WA14 名称 安全班内部管理制度规范指引 版本 B/0 第3页共3页 编制 黎军 刘涛 更改 徐万顺 审核 董咀良/钟曼丽胡光财 批准 粱琪庚 生效期 2006年12月1日 1. 目的 1.1 对安全岗位性质的区分进行明确定位; 1.2 规范统一安全管理不同类岗位的工作、军事、培训要求; 1.3 为一线安全岗位进行岗位匹配提供规范依据。 2. 范围 公司各安全岗位。 3. 职责 3.1客户关系部和人力资源部负责本文件的编写、审核、修改,公司总经理负责审批; 3.2各物业服务中心负责落实,必要时制订本服务中心的具体实施细则报客户关系部、人力资源部审批后实施。 4. 方法和控制措施 4.1 安全组职务分类及其主要职责 a) 主办/主管:协助物业服务中心经理对安全管理工作进行统筹计划,全面负责安全队伍的建设、日常安全工作的监督执行和本班组对外的协调工作,不断改进和完善现场安全管理运作体系,保证管辖区域内安全运作。 b) 指导员:协助主办完成日常安全管理工作,负责安全班组间的内部协调,理顺岗位间人员思想动态,负责安全班行政后勤管理工作; c) 应急队长:主要负责应急队突发事件处理技能训练和军事技能训练。组织应急队突击检查和处理突发事件时的应急成员的组织。 d) 班长:带领本班所有人员在管理服务现场全面落实执行公司各类决策和规定,全面负责对本班内事务协调。 e) 安全员:按照岗位的管理标准和要求,全面认真执行本岗位的职责。 4.2安全组岗位性质分类及主要职责 a) 责任岗:主要设置为管辖区域内人行出入口岗、车辆出入口岗、中心、电瓶车等固定岗位; b) 机动岗:主要设置为管辖区域内治安巡逻岗、车场巡逻岗、装修巡逻岗等可动性强的岗位; c) 应急队:没有单独的岗位设置,是团队作业,队员来自责任岗和机动岗; d) 责任岗、机动岗主要职责是维护所管辖区域内日常的安全管理防范工作; e) 应急队主要职责是及时、快速协助处理或处理管辖区域内所发生的所有异常情况(包括但不仅限于突发事件)。 4.3安全组岗位特点及业务素质要求:  要求 岗位 当值岗位人员特点 岗位日常管理特点 主要业务技能和军事素质的标准 责任岗 1、岗位站姿形象好,责任感强,喜静不喜动,语言表达良好; 2、对安全专项业务技能特别熟悉,服务主动性强; 3、工作耐心细致,态度踏实认真。 1、可以选择住宿舍和不住宿舍; 2、住宿舍包吃人员要参与备勤; 3、必须参加例行会议和培训、训练; 4、岗位操作重点是本岗位的职责履行; 5、定期报名参加责任岗星级认证考核。 1、军事训练体系中队列所有科目、交通手势、简易消防器材使用并要通过考核达到体系要求标准; 2、全面掌握车辆出入口岗、人行出入口岗、中心岗作业标准指引体系标准; 3、了解军事训练基本内容并要学习巡逻岗的相关作业指引体系。 机动岗 1、喜欢动态环境,喜欢关注新鲜、异常、陌生事物和情况,安全意识强; 2、有一定语言组织协调能力、对区域内责任岗位职责基本熟悉; 3、思维活跃,反应敏捷,具有良好的团队意识和纪律性。 1、可以选择住宿舍和不住宿舍; 2、住宿舍包吃人员要参与备勤; 3、必须要参加例行会议和培训训练,还要不定期参加军事会操检查及表演; 4、岗位操作重点是及时发现、排除管辖区域内的安全隐患并上报和协助处理; 5、定期报名参加机动岗星级认证考核。 1、军事训练体系所有科目、消防器材使用要通过考核达到体系要求标准; 2、全面掌握车场巡逻岗、秩序维护巡逻岗、装修巡逻岗、检查岗作业标准指引体系标准; 3、对现场突发事件处理预案处理流程的掌握。 应急队 1、队员反应快、纪律性好、配合协作意识佳、军事素质突出、有一定处置突发事件的能力; 2、有富余时间和精力,能积极参与备勤及应急训练。 1、必须吃住在宿舍,轮流休息计划要提前做好,报部门经理审批抄人力资源部薪酬专员备案后方可; 2、要参加所有要求的培训和专项训练并要达到应急队考核标准; 3、日常外出需经服务中心负责人同意并登记。 1、军事训练体系所有科目、简易消防器材使用要通过考核达到体系要求标准; 2、全面掌握公司所有安全体系内容; 3、对现场突发事件处理预案的流程要全面掌握; 4、良好的体能及军事技能。 4.4安全班内部管理实施标准: 4.4.1 所有当值岗位的现场礼仪服务标准以公司的BI要求标准执行; 4.4.2责任岗和机动岗自行选择是否由公司提供食宿,在公司食宿的人员当值以外时间要协助参与备勤,排休方面由安全班长每月25号前拟定下月轮休计划报主办/主管审核,经人事专员备案后实施,要临时调休的人员应至少提前一天将调休时间报告给本班安全班长申请安全主办/主管批准,同意后班长再执行安排调休。 4.4.3所有在公司宿舍住宿人员必须遵照公司宿舍管理规定执行,满足公司内务标准,遵守公司外出请假制度,未经安全主办/主管同意不得在外过夜,日常外出时必须确保当天23:00点前回到宿舍。 4.4.4部门每月制定出安全组公共培训课程和军事科目及应急队培训课程和军事科目,报客户关系部、人力资源部备案。安全组全体人员必须统一完成部门制定的公共培训课程和公共军事科目。 4.4.5安全组内部会议安排: a) 按照公司安全体系制度规定安全班每周召开一次例会,周例会根据本班的时间由安全班长统一安排召开,并填写相关质量记录,由各班长每月交安全主办统一审核汇总存档。 b) 物业服务中心安全组会议由安全组第一负责人及全体不当班安全员每2周举行一次,主要内容是协调安全组内各班组问题、知会公司内部信息和半月班组内工作重点,填写质量相关记录报部门经理审批后存档。因当班未参加安全员需在下班后由参加当值安全班长进行补开。 c) 安全班长每周要参加服务中心周例会,会后由各班组班长负责将会议内容在本班组周例会上进行传达学习。 d) 对于安全班组信息由安全组各班长进行每日汇报制度,统一汇报给安全主办/主管,并由安全主办/主管将每日的信息进行汇总,对需协调、处理的事项,由安全主办/主管于次日的服务中心例会上予以其他班组协调知会。 4.4.6安全组业务培训安排: a) 安全组必须每周安排一次公共课程的培训,培训时间原则定为下午15:00-17:00点2小时。培训主要由安全主办/主管或指导员负责。 b) 安全组各班班长负责本班安全员的物业结构常识动态知识的培训,此培训必须在新员工入职到岗第一天开始,须在3天内完成培训并通过考核后方能单独上岗。 c) 班长负责未转正安全员自到岗二个月内完成岗位职责和相关岗位的关联文件、内部预案的培训,并于月底由班组主办/主管负责实现考核通过。 d) 主办/主管和指导员负责未转正员工按责任岗位、机动岗位操作指引进行培训和已转正安全员业务技能及公司各项管理制度的提升培训,并按照本班组制定的月度培训计划达到要求。 4.4.7安全组军事培训安排: a) 安全组必须每周安排一次公共军事科目的训练,训练时间原则定为下午15:00-17:00点2小时。训练主要由各班长负责。 b) 公共军事科目主要是按照机动岗和责任岗操作指引军事标准要求进行有计划的安排。 c) 对于不同岗位类别、时间段的安全员要制定相应的军事训练内容,对于安全员的军事训练安全管理组每双月举行军事考核验收(一般安排在每双月最后一周的星期五)。 d) 应急队成员军事训练统一与班组同时训练,对于应急队专项训练类容的训练要单独执行,由主办/主管或相关讲师据培训计划节点完成。 e) 责任岗位、机动岗位军事训练主要是队列、交通手势、简易消防器材使用,由各班长每月做一次专项考核检查。 4.4.8应急队管理、培训和训练安排: a) 各物业服务中心应急队成员最低比例为:编制在60人以上的项目为总编制的20%,编制在30人至60人的项目为总编制的30%。编制在30人以下的项目为总编制的40%。项目所有责任岗和机动岗人员有权利参与应急队的选拔考核。 b) 应急队人员请假需部门经理批准后可执行。 c) 应急队队员由公司提供食宿,并执行备勤,每月休息2天;应急队成员备勤外出要按比例请假外出(原则上外出人员不得超过应急队总人数的20%),外出人员须在当天晚上23:00点前归队。 d) 应急队培训除参加公共课程外由部门按照计划安排突发事件的演练或小区现场的突击检查,演练完成后需将演练结果总结和现场图片上报部门经理知悉。 e) 应急对除参加公共军事科目训练外每周必须安排一次专项军事技能科目的训练,训练必须保持一次3000米的长跑。专项军事科目需在每月底由应急队队长制定计划报安全主办/主管审核后报部门经理、公司安全督导审批通过。 f) 应急队每半年由公司人力资源部组织进行资质复审(复审标准和表格使用与初次认证保持一致)。未通过复审人员将取消应急队成员资格。 4.4.9应急队备勤物资及管理: a) 应急队备勤住宿地点必须配置相配套的备勤物资,并且由应急队队长负责管理,严禁挪作它用。 b) 备勤物资包括:手电筒、头盔、防暴器具、迷彩服(自理)、6具以上携带式4公斤干粉灭火器、常用的消防工具(扳手、防火服、防毒面具、斧头、撬棍、保险腰带、保险绳、锤子)。 c) 备勤物资在使用后,必须及时收回保养,物资损坏要上报原因,经批准后及时补充。 4.4.10 应急队紧急召援方法有备勤区域吹口哨、拉警铃、对讲机/手机等方式联系,具体实施由各项目根据项目条件确定。 5.记录 5.1 V KWY6.2-WI-05-F01培训计划表 5.2 VKWY6.2-WI-05-F02培训会议签到表 5.3 VKWY6.2-WI-02-F02转正审批表 5.4 VKWY6.2-WI-02-F01面谈表
展开阅读全文

开通  VIP会员、SVIP会员  优惠大
下载10份以上建议开通VIP会员
下载20份以上建议开通SVIP会员


开通VIP      成为共赢上传

当前位置:首页 > 环境建筑 > 其他

移动网页_全站_页脚广告1

关于我们      便捷服务       自信AI       AI导航        抽奖活动

©2010-2025 宁波自信网络信息技术有限公司  版权所有

客服电话:0574-28810668  投诉电话:18658249818

gongan.png浙公网安备33021202000488号   

icp.png浙ICP备2021020529号-1  |  浙B2-20240490  

关注我们 :微信公众号    抖音    微博    LOFTER 

客服