收藏 分销(赏)

各类自然灾害分布、成因、危害、治理对策一览表.doc

上传人:天**** 文档编号:4527804 上传时间:2024-09-26 格式:DOC 页数:12 大小:101KB 下载积分:8 金币
下载 相关 举报
各类自然灾害分布、成因、危害、治理对策一览表.doc_第1页
第1页 / 共12页
各类自然灾害分布、成因、危害、治理对策一览表.doc_第2页
第2页 / 共12页


点击查看更多>>
资源描述
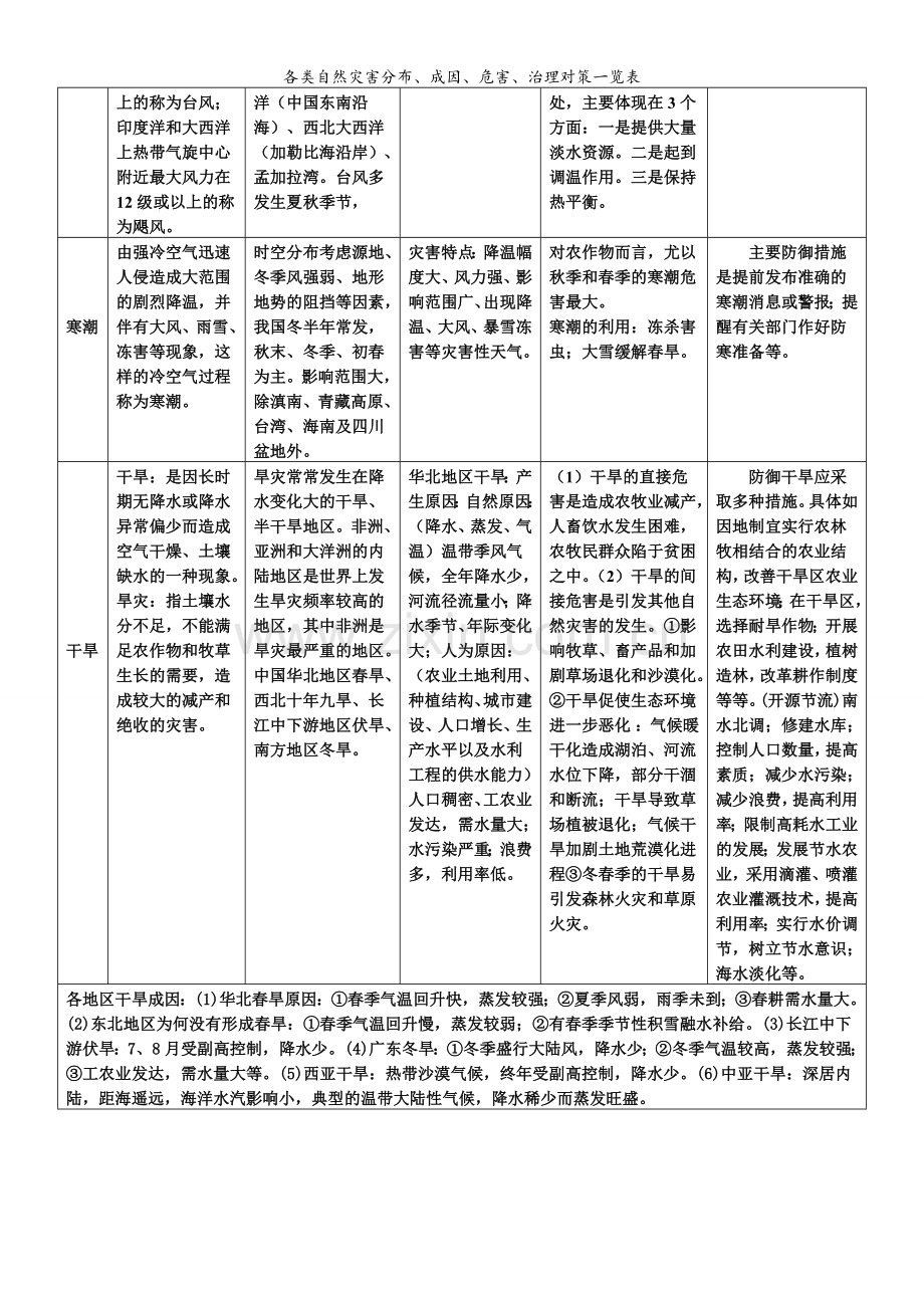
各类自然灾害分布、成因、危害、治理对策一览表 各类自然灾害分布、成因、危害、治理对策一览表 表一:气象灾害 灾害类型 概念 分布 成因 危害 治理对策 沙尘暴现象 沙尘天气分为浮尘、扬沙、沙尘暴和强沙尘暴四类。(1)浮尘:尘土、细沙均匀地浮游在空中,使水平能见度小于10公里的天气现象;(2)扬沙:风将地面尘沙吹起,使空气相当混浊,水平能见度在1公里至10公里以内的天气现象;(3)沙尘暴:强风将地面大量尘沙吹起,使空气很混浊,水平能见度小于1公里的天气现象;(4)强沙尘暴:大风将地面尘沙吹起,使空气很混浊,水平能见度小于500米的天气现象。 西北;华北地区。冬春、以春季最为严重 自然原因:气候干旱,降水少;快行冷锋天气影响,春季大风日数多;地表植被稀少等。人为原因:过度放牧、过度樵采、过度开垦,破坏植被;不合理的耕作制度(轮荒);开矿。 ⑴ 强风:携带细沙粉尘的强风摧毁建筑物及公用设施,造成人蓄亡。⑵ 沙埋:以风沙流的方式造成农田、渠道、村舍、铁路、草场等被大量流沙掩埋,尤其是对交通运输造成严重威胁。⑶ 土壤风蚀:每次沙尘暴的沙尘源和影响区都会受到不同程度的风蚀危害,风蚀深度可达1~10厘米。据估计,我国每年由沙尘暴产生的土壤细粒物质流失高达106~107 吨,其中绝大部分粒径在10微米以下,对源区农田和草场的土地生产力造成严重破坏。⑷ 大气污染:在沙尘暴源地和影响区,大气中的可吸入颗粒物(TSP)增加,大气污染加剧。 制定草场保护的法律、法规,加强管理;控制载畜量;营造“三北防护林”;退耕还林、还牧;建设人工草场,推广轮牧;禁止采伐发菜等。 台风 台风(飓风):台风和飓风都形成于热带或副热带海面温度在 26 ℃ 以上的广阔洋面上,属于热带气旋中强度最强的一级,仅因所在海域不同而名称各异。西北太平洋上热带气旋中心附近最大风力在 12 级或以上的称为台风;印度洋和大西洋上热带气旋中心附近最大风力在12级或以上的称为飓风。 世界热带气旋的源地主要分布在南北纬5°~20°水温较高的洋面上。北半球为:北太平洋西部和东部、北大西洋西部、孟加拉湾、阿拉伯海五个海域;南半球:南太平洋西部、南印度洋西部和东部三个海域。主要发生海域为:西北太平洋(中国东南沿海)、西北大西洋(加勒比海沿岸)、孟加拉湾。台风多发生夏秋季节, 台风灾害由强风、特大暴雨、风暴潮造成。   台风对我国的有利方面:(1)带来丰沛降水,缓解长江中下游的伏旱;(2)缓解高温酷暑天气 (1)台风经常给社会和人类带来较大灾害,常引起建筑物及设施的破坏和倒塌,并造成车辆的颠覆、失控、无法运行,船舶的流失、沉没,电线杆的折断、损坏,树木、农作物的倒伏和落果,台风带来的强降雨还会引发山洪暴发等。(2)但它也会给人类带来一些益处,主要体现在3个方面:一是提供大量淡水资源。二是起到调温作用。三是保持热平衡。 加强台风的监测和预报(气象卫星跟踪、沿海雷达监测)。提前做好防御工作,是减轻台风灾害的重要措施。建立健全减灾工作的政策法规体系;营造沿海防护林,提高公众灾害意识 寒潮 由强冷空气迅速人侵造成大范围的剧烈降温,并伴有大风、雨雪、冻害等现象,这样的冷空气过程称为寒潮。 时空分布考虑源地、冬季风强弱、地形地势的阻挡等因素,我国冬半年常发,秋末、冬季、初春为主。影响范围大,除滇南、青藏高原、台湾、海南及四川盆地外。 灾害特点:降温幅度大、风力强、影响范围广、出现降温、大风、暴雪冻害等灾害性天气。    对农作物而言,尤以秋季和春季的寒潮危害最大。 寒潮的利用:冻杀害虫;大雪缓解春旱。 主要防御措施是提前发布准确的寒潮消息或警报;提醒有关部门作好防寒准备等。 干旱 干旱:是因长时期无降水或降水异常偏少而造成空气干燥、土壤缺水的一种现象。 旱灾:指土壤水分不足,不能满足农作物和牧草生长的需要,造成较大的减产和绝收的灾害。 旱灾常常发生在降水变化大的干旱、半干旱地区。非洲、亚洲和大洋洲的内陆地区是世界上发生旱灾频率较高的地区,其中非洲是旱灾最严重的地区。中国华北地区春旱、西北十年九旱、长江中下游地区伏旱、南方地区冬旱。 华北地区干旱:产生原因:自然原因:(降水、蒸发、气温)温带季风气候,全年降水少,河流径流量小;降水季节、年际变化大;人为原因:(农业土地利用、种植结构、城市建设、人口增长、生产水平以及水利工程的供水能力)人口稠密、工农业发达,需水量大;水污染严重;浪费多,利用率低。 (1)干旱的直接危害是造成农牧业减产,人畜饮水发生困难,农牧民群众陷于贫困之中。(2)干旱的间接危害是引发其他自然灾害的发生。①影响牧草、畜产品和加剧草场退化和沙漠化。②干旱促使生态环境进一步恶化 :气候暖干化造成湖泊、河流水位下降,部分干涸和断流;干旱导致草场植被退化;气候干旱加剧土地荒漠化进程③冬春季的干旱易引发森林火灾和草原火灾。 防御干旱应采取多种措施。具体如因地制宜实行农林牧相结合的农业结构,改善干旱区农业生态环境;在干旱区,选择耐旱作物;开展农田水利建设,植树造林,改革耕作制度等等。(开源节流)南水北调;修建水库;控制人口数量,提高素质;减少水污染;减少浪费,提高利用率;限制高耗水工业的发展;发展节水农业,采用滴灌、喷灌农业灌溉技术,提高利用率;实行水价调节,树立节水意识;海水淡化等。 各地区干旱成因:(1)华北春旱原因:①春季气温回升快,蒸发较强;②夏季风弱,雨季未到;③春耕需水量大。(2)东北地区为何没有形成春旱:①春季气温回升慢,蒸发较弱;②有春季季节性积雪融水补给。(3)长江中下游伏旱:7、8月受副高控制,降水少。(4)广东冬旱:①冬季盛行大陆风,降水少;②冬季气温较高,蒸发较强;③工农业发达,需水量大等。(5)西亚干旱:热带沙漠气候,终年受副高控制,降水少。(6)中亚干旱:深居内陆,距海遥远,海洋水汽影响小,典型的温带大陆性气候,降水稀少而蒸发旺盛。 表二:地质灾害 灾害类型 概念 分布 成因 危害 治理对策 地 震 地震指岩石圈在内力作用下突然发生破裂,地球内能以地震波的形式强烈释放出来,从而引起一定范围内地面震动的现象。 (1)世界分布:环太平洋地震带和地中海——喜马拉雅地震带是世界两大著名的地震带。(2)中国分布:东部沿海;西南、西北和华北地区(青藏、新疆、华北、台湾)。 位于亚欧板块和太平洋板块、印度洋板块的交界处,地壳活动剧烈;断层发育。造成重大人员和财产损失的原因可能有:震级大,破坏性大;震中附近城市分布多,人口集中;经济发达;浅源地震;发生的时间可能在夜间;诱发其他灾害等。 在地震波的冲击下发生建筑物破坏、倒塌,滑坡、泥石流、交通通讯中断、并由此造成人员伤亡和经济损失,并可引发其他次生灾害 积极开展防灾、减灾的宣传教育,提高公众的环保和减灾意识;建立灾害监测预报体系;加强地质灾害的管理,建立健全减灾工作的政策法规体系;提高建筑物的抗震强度;植树造林,建立防护林体系;加强国际合作等。 泥石流 泥石流是山区爆发的特殊洪流,它包含泥沙、石块以至巨大的砾石、破坏力极强。 空间分布:多发生在山区沟谷中,我国主要分布在西南地区; 时间分布:多发生在山区雨季降雨高峰期或连续降雨之后。 (1)地形条件:山区坡陡谷深。(2)岩石条件:岩石破碎、松散碎屑物质多。(3)植被条件:植被覆盖率较差。(4)气象条件:夏季暴雨或冰雪融水汇聚时,含有大量泥沙、石块和砾石的洪流就会沿山谷奔腾而下形成泥石流灾害。 破坏或掩埋农田、建筑物、道路,损毁农作物、耕地、及林木,造成人畜伤亡、交通通讯中断、堰塞湖、堵塞河道、阻断航运、引起洪涝灾害,对城镇、矿山、乡村造成毁灭性灾难 (1)加强地质灾害的科学研究,建立灾情监测预警系统; (2)加强地质灾害的管理,建立健全减灾工作的政策法规体系; (3)实施一些预防措施,包括工程措施和非工程措施(防灾、减灾的宣传教育,提高公众的环保意识等等)。 火山喷发 火山喷发是地下深处的高温岩浆及气体、碎屑从地壳中喷出的现象。火山分为死火山、活火山和休眠火山三大类。 环太平洋地震带和地中海——喜马拉雅地震带是世界两大著名的地震带。 火山喷发是一种奇特的地质现象,是地壳运动的一种表现形式,也是地球内部热能在地表的一种最强烈的显示。是岩浆等喷出物在短时间内从火山口向地表的释放。由于岩浆中含大量挥发分,加之上覆岩层的围压,使这些挥发分溶解在岩浆中无法溢出,当岩浆上升靠近地表时,压力减小,挥发分急剧被释放出来,于是形成火山喷发。 火山喷发会对人们的生产、生活乃至生命财产造成重大的威胁。火山灰和溶岩流破坏田园、建筑、有时会引地地震及气候异常。但火山喷发对地理环境和人类活动也有许多积极的影响。具体有: ① 火山喷发为地球生命的诞生提供了原始的水汽; ② 火山灰遮大蔽日,削弱了太阳辐射,降低了大气温度,有利于减缓全球变暖的压力; ③ 火山灰里富含矿物质.能为农业生产提供肥沃的土壤;④ 火山喷发物中,含有丰富的硫黄矿等多种矿物。 积极开展防灾、减灾的宣传教育,提高公众的环保和减灾意识;建立灾害监测预报体系;加强地质灾害的管理,建立健全减灾工作的政策法规体系;加强国际合作等。 滑坡 滑坡是斜坡上的岩体或土体,在重力的作用下,沿一定的滑动面整体下滑的现象。 多发生于地势起伏大、岩体和土体结构松软、比较破碎,植被覆盖差而又暴雨集中的地方 形成的原因具有复杂性,既有自然因素(地形、地质、降水、植被),又有人为因素(毁林、开矿、工程建设) (1)掩埋房屋,造成人畜伤亡;(2)摧毁城镇、工厂、矿山;(3)破坏铁路、公路、航道,威胁交通安全;(4)破坏土地、森林、植被等 (1)加强地质灾害的科学研究,建立灾情监测预警系统;(2)加强地质灾害的管理,建立健全减灾工作的政策法规体系;(3)实施一些预防措施,包括工程措施和非工程措施(防灾、减灾的宣传教育,提高公众的环保意识等等)。 表三:水文灾害 灾害类型 概念 分布 成因 危害 治理对策 洪 涝 灾 害 洪涝:洪涝灾害可分为洪水、涝害、湿害。(1)洪水:大雨、暴雨引起山洪暴发、河水泛滥、淹没农田、毁坏农业设施等。(2)涝害:雨水过多或过于集中或返浆水过多造成农田积水成灾。(3)湿害:洪水、涝害过后排水不良,使土壤水分长期处于饱和状态,作物根系缺氧而成灾。 (1)从气候因素看,集中在中低纬地区,主要是亚热带季风气候区、亚热带湿润气候区和温带海洋性气候区。(2)从地形因素看,多发生在江河两岸,特别是河流的中下游和地势低洼的地区。(3)我国有五个洪涝多发区:①两广大部、闽南和台湾;②湘赣北部地区;③苏浙沿海和闽北地区;④淮河流域;⑤海河流域。(4)时间:春夏秋 自然原因:(气候)降水持续时间长,降水集中(如长江流域的梅雨天气);夏季风的强弱变化(副高强:南旱北涝;副高弱:南涝北旱);台风的影响;厄尔尼诺现象。(水文水系)缺少天然的入海河道(淮河);水系支流多(扇形水系、树枝状水系),汇水集中;河道弯曲(荆江河段)。(地形)地势低洼(海河、珠江);人为原因:滥砍滥伐,造成水土流失加剧,河床抬升;围湖造田;不合理水利工程建设(渭河流域)。 暴雨洪水来势猛,常常冲毁堤围、房屋、道路、桥梁、淹没农田作物、冲刷土壤,还可能引起泥石流和山体滑坡等,不仅使农业生产造成严重损失,而且危害人、畜的生命安全,是一种特别严重的自然灾害。 防洪则需要工程措施和非工程措施相结合。土程措施,包括修筑堤坝、整治河道,修建水库或分洪区。非工程措施,包括洪泛区土地管理;建立洪水预报警报系统;拟订居民的应急撤离计划和对策;实行防洪保险等。 河流防洪措施:中上游植树造林,建设防护林体系;修建水利工程;退耕还湖;裁弯取直,加固大堤;开挖入海河道(淮河);修建分洪蓄洪区;建立洪水预报预警系统等(上游:治理原则是调洪,做法是修水库、植树造林;中游:治理原则是分洪、蓄洪,做法是修水库,修建分洪、蓄洪工程;下游:治理原则是泄洪、束水,做法是加固大堤,清淤疏浚河道,开挖河道)。 灾 害 性 海 浪 由强烈大气扰动,如热带气旋、温带气旋和强冷风等引起的海浪,在海上常能掀翻船只,摧毁海岸工程,给海上航行、施工、渔业捕捞和军事活动等带来危害,这就是灾害性海浪 (1)在海上常能掀翻船只,(2)摧毁海岸工程(堤岸、码头),(3)沉损沿岸船只,(4)海浪冲上岸后,使水产养殖受损、农作物被淹和土地大面积盐渍化。 风暴潮 台风风暴潮 由热带气旋引起的,称为热带气旋风暴潮,其中由台风引起的,又称台风风暴潮 主要侵袭太平洋、印度洋和西北大西洋沿岸地区,中国(东部大江大河的入海口、海湾沿岸和沿海低洼地区)、孟加拉国、美国是世界上受风暴潮危害最严重的三个国家。发生季节:夏秋 由强烈大气扰动,如热带气旋、温带气旋、气压骤变、寒潮过境等引起的海面异常升高或降低,使其影响海区的潮位大大偏离平常潮位。 温带气旋风暴潮 由温带气旋引起的风暴潮 常出现在中纬度沿海地区,以欧洲北海沿岸,美国东海岸以及我国北方(渤海、黄海)海区沿岸较多。发生季节:春秋 海 啸 由海底地震、火山爆发、风暴、水下塌陷和滑坡引起的巨浪。大部分为地震引起的。 世界上80%~90%的海啸发生于太平洋、印度洋沿岸地区 由海底地震、火山爆发、风暴、水下塌陷和滑坡引起 摧毁沿海建筑,夷平村镇, 建立海啸预警系统 赤 潮 赤潮是在特定的环境条件下,海水中某些浮游植物、原生动物或细菌爆发性增殖或高度聚集而引起水体变色的一种有害生态现象。 珠江口、渤海、杭州湾、长江口、南海的海口湾等。 赤潮易发生的时间段为5~10月。较封闭平静的海区 自然原因:春夏温暖季节,风和日丽;洋流缓慢,水温较高;封闭海湾(这是赤潮发生的外因)。人为原因:沿岸地区人口稠密、经济发达,工业废水、农业生产中的废水都含有大量的有机物、重金属、无机盐;生活污水未经处理流入江河、湖泊,汇入大海,海洋开发程度高和养殖业规模的扩大,严重的污染了养殖水域。使近海水体中氮和磷的含量过剩,造成海水富营养化(这是赤潮发生的根本原因)。 海水富营养化,浮游植物繁盛,使鱼类窒息、中毒死亡;危害人体健康;影响海洋旅游业。1、破坏渔场的铒料基础,造成渔业减产。2、赤潮生物的异常发制繁殖,可引起鱼、虾、贝等经济生物瓣机械堵塞,造成这些生物窒息而死。3、赤潮后期,赤潮生物大量死亡,在细菌分解作用下,可造成环境严重缺氧或者产生硫化氢等有害物质,使海洋生物缺氧或中毒死亡。4、有些赤潮的体内或代谢产物中含有生物毒素,能直接毒死鱼、虾、贝类等生物。 控制污水排放量,实施污水处理,使用无磷洗涤用品 表四:生物灾害 灾害类型 分布 危害 治理对策 农作物害虫 蝗虫 渤海和黄海沿岸滩涂,黄、淮、海河沿岸滩地、河北、山东的低洼地区 世界谷物每年损失约14%,对农作物造成毁灭性灾难 (1)化学防治:喷药;撒放毒锌。(2)生物防治:牧鸡食蝗;微孢子虫灭蝗 黏虫 华南到东北的广大东部地区,在西北、西南地区也时有发生 造成农作物大幅减产 (1)人工杀虫:食物诱杀、灯光诱杀;(2)生物防治:保护和利用天敌;(3)化学防治:喷洒农药 水稻 螟虫 南方水稻种植区 水稻枯鞘、枯心,大面积死亡 (1)农业防治:清除杂草,合理排灌水,选用抗虫品种;(2)生物防治:放养其天敌;(3)化学防治:喷洒农药。 棉铃虫 棉花损失约16% 森林害虫 松材 线虫 被称为“不冒烟的森林火灾”,对森林工业造成巨大损失,对森林生态功能造成,严重破坏 (1)生物防治:放养其天敌;(2)化学防治:喷洒农药。 松毛虫 中、东部林区 天牛 鼠害 野栖鼠(田鼠、草原鼠、林鼠) 农牧区 (1)啃食植物、糟蹋粮食、在地下打洞等活动危害植物的根系,造成农作物减产(全世界每年损失粮食约3500万吨)、森林和草场破坏。(2)传播疾病,危害人体健康,历史上曾有三次鼠疫(黑死病)大流行,都造成了巨大的灾难。(3)危及水库和防洪大堤的安全 (1)物理防治:人工器具捕杀;(2)化学防治:药物灭鼠;(3)生物防治:利用其天敌、寄生虫控制或杀灭害鼠种群数量;(4)综合防治 表五:生态破坏 生态问题 分布 成因 危害 治理对策 海洋石油污染 沿海水域及主要航道沿线 海上石油钻井平台和油轮事故,引起石油渗漏和溢出 油膜覆盖海面,水中缺氧,海洋生物死亡 分散;沉降;吸收;围栏;燃烧等 生物多样性减少 全球均有分布 (1)对森林的乱砍滥伐;(2)对野生动植物的过度捕猎、砍伐以及非法贸易;(3)环境污染;(4)物种入侵 物种消退、基因库存大减、生态恶化,威胁人类自身的生存 严禁滥采滥用生物资源,建立和扩大自然保护区,建立生态走廊、采育结合、合理放牧、实行禁渔期制度,控制人口数量,提高人口素质,实现可持续发展 咸潮 多发生在沿海(或河口)地区,以冬季最为严重。 自然原因:(气候)冬季降水少,气候干旱,河流正处枯水期,流量较小;气候变暖,海平面上升;(地形)地势低平,河汊纵横;(天文)朔望月天文大潮加剧了咸潮。人为原因:人类生产、生活用水增多;下游无序采沙,使河床降低等 对人体健康造成危害;对企业生产造成威胁,生产设备容易氧化、腐蚀,锅炉容易积垢;造成地下水和土壤内的盐度升高,危害到当地的植物生存。 加强监测,建立预警机制;采取调水以淡压咸;对河流水资源及河道泥沙等加强统一调度、统一管理;节约用水。 温室效应 全球 温室气体:主要是CO2;其他有氯氟烃等 产生原理:CO2能强烈吸收地面放出的红外线长波辐射而使大气温度增高,全球气候有变暖的趋势。   产生原因:①工厂、交通工具、家庭炉灶大量燃烧煤、石油和天然气,释放大量的CO2;②森林被大量砍伐,植物吸收的CO2减少,使大气中CO2的含量增多。 对全球生态环境、社会经济的影响:(1)海平面上升,沿海低地国家、地区被淹。原因:①海面因温度升高而膨胀,导致海平面上升;②极地增温强烈,部分极冰融化。(2)世界各地区降水和干湿状况发生变化,导致各国农业经济结构的变化。①干旱地区将变得更干旱。②温带耕作业发达的地区,因气温升高,蒸发加强,气候会变得更干旱、退化成草原。③亚寒带某些地区,因气温升高,热量条件有所改善,适应温带作物生长。  ①推广使用绿色能源。②改善能源消费结构,推广使用清洁能源;③采用新技术,提高能源利用率;④进行清洁生产;⑤植树造林,加强生态保护;⑥开发利用新能源和可再生能源;⑦调整产业结构,发展循环经济;⑧节能减排,转变经济增长模式;⑨进行国际合作 酸雨(酸雨、酸雾、酸雪) 几乎全球世界:西欧、北美、日本;中国:南方。 近些年,由于硫氧化合物(二氧化硫)和氮氧化物的排放日渐增多,酸雨的问题越来越突出。现在中国已成为仅次于欧洲和北美的第三大酸雨区。  形成条件:大量硫氧化物(SO2)、氮氧化物(NOx)和湿润的气候。主要污染源:工矿企业、家庭炉灶、交通工具燃烧煤、石油和天然气,排放SO2、NOx;有色冶金工业大量排放SO2。 使河湖水酸化,影响鱼类的生长繁殖及死亡;使土壤酸化,危害森林和农作物生长;腐蚀建筑物和文物古迹;危害人体健康。 减少酸雨根本途径是减少人为硫氧化合物和氮氧合物的排放。(1)减少矿物燃料的消费量;(2)进行技术改造、提高资源的利用效率,减少硫氧化物和氮氧化物等有害气体的排放;(3)综合利用、变废为宝,回收SO2气体制成硫酸(发展洁净煤技术和洁净燃烧技术)。回收SO2等,开发清洁能源,倡导清洁生产 臭氧层空洞 南极地区的臭氧在9~11月含量最低(联系季节:我国秋季)。 近十多年来,青藏高原上空也出现了臭氧低谷(约比同纬度地区低11%左右), 产生原理:氯氟烃等气体在低空不易分解,上升到平流层,破坏臭氧,使臭氧层变薄或出现空洞(臭氧含量低于200 du,du为多布森单位)。 氯氟烃等气体主要源于北半球,却对南极上空臭氧层造成严重破坏,引起这些物质迁移的原因是:通过大气环流输送到南极上空。 使到达地面的太阳紫外线辐射增强,一方面直接危害人体健康,另一方面对生态环境和农林牧渔造成破坏。 对青藏高原自然环境可能造成的影响:(1)大部分地区气温有所上升;(2)大部分地区降水有所增加;(3)山地雪线上升,冰川消融量增大,河流水位猛涨;(4)藏羚羊、野牦牛等动物的分布区域发生明显改变。 减少并逐渐禁止氯氟烃等消耗臭氧层的物质的排放,积极研制新型的制冷系统。 水土流失 黄土高原、南方低山丘陵区、云贵高原、东北地区; 自然原因:季风气候降水集中,多暴雨;地表植被稀少;黄土土质疏松;地形起伏较大;人为原因:植被的破坏;不合理的耕作制度(轮荒);开矿;(自然条件主要是:地面坡度陡峭,土体的性质松软易蚀,高强度暴雨,地面没有林草等植被覆盖;人类不合理的经济活动诸如:毁林毁草,陡坡开荒,草原上过度放牧,开矿、修路等生产建设破坏地表植被后不及时恢复,随意倾倒废土弃石等。) (1)导致土壤的肥力下降或丧失,粮食减产;(2)使河流下游和湖泊泥沙淤积,库容减少,影响泄洪、蓄洪,加剧洪涝灾害。(水土流失对当地和河流下游的生态环境、生产、生活和经济发展都造成极大的危害。水土流失破坏地面完整,降低土壤肥力,造成土地硬石化、沙化,影响农业生产,威胁城镇安全,加剧干旱等自然灾害的发生、发展,导致群众生活贫困、生产条件恶化,阻碍经济、社会的可持续发展。) 压缩农业用地,扩大林、草种植面积;植树造林;小流域综合治理;增施有机肥,培育绿肥,秸秆还田;1. 加强水土保持宏观战略研究;2. 提升水土保持生态建设的科技水平;3. 科学实施小流域综合治理;4. 坚持退耕还林还牧;5. 推广节灌技术;6. 调整农业结构. 荒漠化 西北地区(新疆、青海、内蒙等地); 自然原因:处于内陆地区,降水少;气候异常,全球变暖,蒸发旺盛;鼠害、蝗害。人为原因:过度放牧、过度樵采、过度开垦;水资源的不合理利用;交通线等工程建设保护不当。 沙漠化的危害是破坏土地资源,使可供农牧的土地面积减少,土地滋生能力退化,植物量减少,土地载畜力下降,作物的单位面积产量降低。沙漠化已给许多国家和地区的农业、牧业和人民生活财产造成严重损失。 1合理利用水资源;2利用生物和工程措施构筑防护林体系; 3调节农林木牧渔的关系;4采取综合措施,多途径解决当地能源问题;5控制人口增长; 6推广作物的轮休制度; 7推进土壤保护制度。 土壤盐碱化 我国盐碱化土地主要分布在华北平原,东北平原,西北内陆地区及滨海地区。黄淮海平原、宁夏平原、河套平原等。 形成盐碱土要有两个条件:一是气候干旱和地下水位高(高于临界水位);另一是地势低洼,没有排水出路。自然原因:地形低洼;春秋季节干旱,蒸发量旺盛;土壤中盐分向地表积聚;人为原因:不合理的灌溉(只灌不排、大水漫灌)。 1、土壤板结与肥力下降。 2、不利于农作物吸收养分,阻碍作物生长。 引淡淋盐;井排井灌;生物措施;农田覆盖;合理的灌溉,不能只灌不排;采取喷灌、滴灌技术等。治理盐碱地的措施有:①水利改良措施(灌溉、排水、放淤、种稻、防渗等);②农业改良措施(平整土地、改良耕作、施客土、施肥、播种、轮作、间种套种等);③生物改良措施(种植耐盐植物和牧草、绿肥、植树造林等);④化学改良措施(施用改良物质,如石膏、磷石膏、亚硫酸钙等)。 地面下沉、沿海地区盐渍化 北方广大地区和南方城市。 过度抽取地下水,使地下水位下降,形成地下水漏斗区,地面沉降,沿海海水倒灌入侵,土壤盐渍化,水质恶化。 控制抽取地下水;实行雨季回灌;跨流域调水。 森林减少,草原退化 林木砍伐、林地开荒和开矿、薪柴采集和大规模放牧、空气污染、过度放牧、开矿、挖药材、草原开荒、森林虫害、草原鼠害、森林火灾 1.水土流失 ;2.流沙淤积,堵塞水库河道;3.环境恶化,灾情频繁。 封山育林、计划砍伐、采育结合、退耕还林、改变林区经济结构、退牧还草、封育草场、建设人工草场、合理规定载畜量、舍饲养羊 湿地减少 湿地指不论天然的或人工的、长久的或暂时性的沼泽地、泥炭地或水域地带,还有静止的或流动的、淡的、半咸或咸的水体,包括低潮时水深不超过6米的水域。自然湿地包括沼泽地、泥炭地、湖泊、河流、海滩和盐沼等,人工湿地主要有水稻田、水库、池塘等 (1)土壤破坏是破坏湿地的一大因素。人类不合理使用土地,导致了土壤的酸化与其他形式的污染,这严重破坏了湿地内的生态环境;(2)环境破坏。比如水污染、空气污染。这一类污染造成了水体营养化、石油泄漏污染等重大破坏,导致成千上万的水生物及鸟类的死亡;(3)围湖、围海造田。这一类经济活动会直接地减少湿地面积。比如我国洞庭湖。当今地洞庭湖面积与几百年前的形成鲜明对比;(4)河流改道。这一类工程虽说大大地对农业生产做出了贡献,也对防洪工作起到了巨大作用,但却影响了河流对湿地的水量补给作用。比如我国的一些河流截弯取直工程,就破坏了一些湖泊。(5)不合理的人类活动;(6)大量引水灌溉和河道截流改向。 湿地的功能是多方面的,(1)经济功能:为人类提供大量的食物、原料和水资源;(2)环境功能:维持生态平衡、保持生物多样性和珍稀物种资源以及涵养水源、蓄洪防旱、降解污染、调节气候、补充地下水、控制土壤侵蚀等方面均有着重要作用,因而享有“地球之肾”的美誉。湿地是重要的水源地;湿地是生态环境的优化器;湿地是重要的物种资源库;湿地是重要的物产和能源基地。 建立湿地自然保护区、停止围垦、退田还湖 表六:环境污染 污染类型 概念 污染源 危害 治理对策 大气污染 指由于人类活动和自然过程引起某些物质进入大气中,达到一定的浓度和持续时间,并因此危害了人体舒适、健康和福利 人类生产和生活中产生的大量污染物进入了大气,改变了大气成分。大气污染物主要有:颗粒物、硫氧化物、碳氧化物、氮氧化物、碳氢化合物、重金属类、含氟气体、含氯气体等 对人体舒适、健康的危害,包括对人体正常生理机能的影响,引起急性或慢性病,以致死亡等;对福利的影响,包括对生态环境、自然环境及财产器物等的危害 (1)全面规划、合理布局;(2)选择有利污染物扩散的排放方式;(3)区域集中供暖、供热;(4)改变燃料构成;(5)绿化造林;(6)大气污染控制技术。 光化学烟雾 汽车、工厂等污染源排入大气的碳氢化合物(CH)和氮氧化物(NOx)等一次污染物,在阳光的作用下发生化学反应,生成臭氧(O3)、醛、酮、酸、过氧乙酰硝酸酯(PAN)等二次污染物,参与光化学反应过程的一次污染物和二次污染物的混合物所形成的烟雾污染现象叫做光化学烟雾。 汽车尾气在紫外线作用下发生光化学反应;逆温时及盆地地形更易出现 (1)损害人和动物的健康:人和动物受到主要伤害是眼睛和粘膜受刺激、头痛、呼吸障碍、慢性呼吸道疾病恶化、儿童肺功能异常等。(2)影响植物生长:臭氧影响植物细胞的渗透性,可导致高产作物的高产性能消失,甚至使植物丧失遗传能力。(3)影响材料质量:光化学烟雾会促成酸雨形成,造成橡胶制品老化、脆裂,使染料褪色,建筑物和机器受腐蚀,并损害油漆涂料、纺织纤维和塑料制品等。 (1)控制污染源,减少氮氧化物和碳氢化合物污染源的排放:①改善能源结构。②区域集中供热发展区域集中供暖供热,设立规模较大的热电厂和供热站,取缔市区矮小烟囱。③推广燃煤电厂烟气脱N技术。(2)减少机动车尾气的排放:利用化学抑制剂:使用化学抑制剂目的是消除自由基,以抑制链式反应的进行,从而控制光化学烟雾的形成。(3)植树造林 水污染 水体因某种物质的介入而导致化学、物理、生物或者放射性等方面特征的改变,从而影响水的有效利用,危害人体健康或者破坏生态环境,造成水质恶化的现象 水污染主要是人为原因造成的。水污染物主要有三大来源:工业废水(未经处理而排放的工业废水)、农业污水(包括牲畜粪便、农药、化肥等)和生活污水(生活中使用的各种洗涤剂和污水、垃圾、粪便等,多为无毒的无机盐类,生活污水中含氮、磷、硫多,致病细菌多) (1)危害人的健康水污染后,通过饮水或食物链,污染物进入人体,使人急性或慢性中毒。(2)对工农业生产的危害水质污染后,工业用水必须投入更多的处理费用,造成资源、能源的浪费,食品工业用水要求更为严格,水质不合格,会使生产停顿。农业使用污水,使作物减产,品质降低,甚至使人畜受害,大片农田遭受污染,降低土壤质量。海洋污染的后果也十分严重,如石油污染,造成海鸟和海洋生物死亡。(3)水的富营养化的危害:含有大量氮、磷、钾的生活污水的排放,大量有机物在水中降解放出营养元素,促进水中藻类丛生,植物疯长,使水体通气不良,溶解氧下降,甚至出现无氧层。以致使水生植物大量死亡,水面发黑,水体发臭形成“死湖”、“死河”、“死海”,进而变成沼泽。这种现象称为水的富营养化。富营养化的水臭味大、颜色深、细菌多,这种水的水质差,不能直接利用,水中断鱼大量死亡。 1. 强化对饮用水源取水口的保护;2. 加大城市污水和工业废水的治理力度;3. 加强公民的环保意识;4. 实现废水资源化利用 重要的水污染事件:1、水俣病事件 1953、1956年,日本熊本县水俣镇一家氮肥公司排放的废水中含有汞,这些废水排入海湾后经过某些生物的转化,形成甲基汞。这些汞在海水、底泥和鱼类中富集,又经过食物链使人中毒。 当时,最先发病的是爱吃鱼的猫。中毒后的猫发疯痉挛,纷纷跳海自杀。没有几年,水俣地区连猫的踪影都不见了。1956年,出现了与猫的症状相似的病人。因为开始病因不清,所以用当地地名命名。1991年,日本环境厅公布的中毒病人仍有2248人,其中1004人死亡。2、骨痛病事件 1955、1972年,镉是人体不需要的元素。日本富山县的一些铅锌矿在采矿和冶炼中排放废水,废水在河流中积累了重金属“镉”。人长期饮用这样的河水,食用浇灌含镉河水生产的稻谷,就会得“骨痛病”。病人骨骼严重畸形、剧痛,身长缩短,骨脆易折。3、剧毒物污染莱茵河事件 1986年11月1日,瑞士巴塞尔市桑多兹化工厂仓库失火,近30吨剧毒的硫化物、磷化物与含有水银的化工产品随灭火剂和水流入莱茵河。顺流而下150公里内,60多万条鱼被毒死,500公里以内河岸两侧的井水不能饮用,靠近河边的自来水厂关闭,啤酒厂停产。有毒物沉积在河底,将使莱茵河因此而“死亡”20年。4、“托里坎荣”号油船污染事件 1967年3月18日 英国西南七岩礁海域,该船满载11.7万吨原油在锡利群岛以东的七岩礁海域触礁,致使8万吨原油流入海中,留在船体内的原油被引爆,造成英国、法国海域原油污染。造成大量鱼贝类和海鸟死亡,赔偿金额达720万元美元。这一事件后,海洋污染成为海事的重要问题。 土壤污染 人类活动产生的污染物质通过各种途径进入土壤,其数量超过了土壤的自净能力,从而使土壤的性质、组成、性状等发生变化,并导致土壤的自然功能失调、土壤质量恶化 土壤污染物质的来源主要有工业和城市废水及固体废弃物、农药和化肥、牲畜排泄物和生物残体、大气沉降物等 土壤污染会造成有害物质在植物体内积累,进而通过食物链危害人体健康 (1)加强对于工业废气、废水、废渣等的治理和综合利用,防止向土壤任意排放含各种污染物质的废物。(2)合理施用农药和化肥,积极发展高效、低毒、低残留的农药。  (3)对粪便、垃圾和生活污水进行无害化处理。 (4)慎重推广污水灌溉,对灌溉农田的污水要严格进行监测和控制,最好使用处理后的污水灌田。 固体废弃物污染 指在生产建设、日常生活和其他活动中产生的污染环境的固态、半固态废弃物质 主要包括工业固体废弃物、农业固体废弃物和城市生活固体废弃物 污染大气;污染水体;污染土壤;影响环境卫生,广泛传播疾病。 填埋、堆肥、焚烧、分类回收利用、发电、发展循环经济、无害化、资源化、减量化处理
展开阅读全文

开通  VIP会员、SVIP会员  优惠大
下载10份以上建议开通VIP会员
下载20份以上建议开通SVIP会员


开通VIP      成为共赢上传

当前位置:首页 > 包罗万象 > 大杂烩

移动网页_全站_页脚广告1

关于我们      便捷服务       自信AI       AI导航        抽奖活动

©2010-2026 宁波自信网络信息技术有限公司  版权所有

客服电话:0574-28810668  投诉电话:18658249818

gongan.png浙公网安备33021202000488号   

icp.png浙ICP备2021020529号-1  |  浙B2-20240490  

关注我们 :微信公众号    抖音    微博    LOFTER 

客服