收藏 分销(赏)

十大商业模型.doc

上传人:快乐****生活 文档编号:4527148 上传时间:2024-09-26 格式:DOC 页数:16 大小:286KB 下载积分:8 金币
下载 相关 举报
十大商业模型.doc_第1页
第1页 / 共16页
十大商业模型.doc_第2页
第2页 / 共16页


点击查看更多>>
资源描述
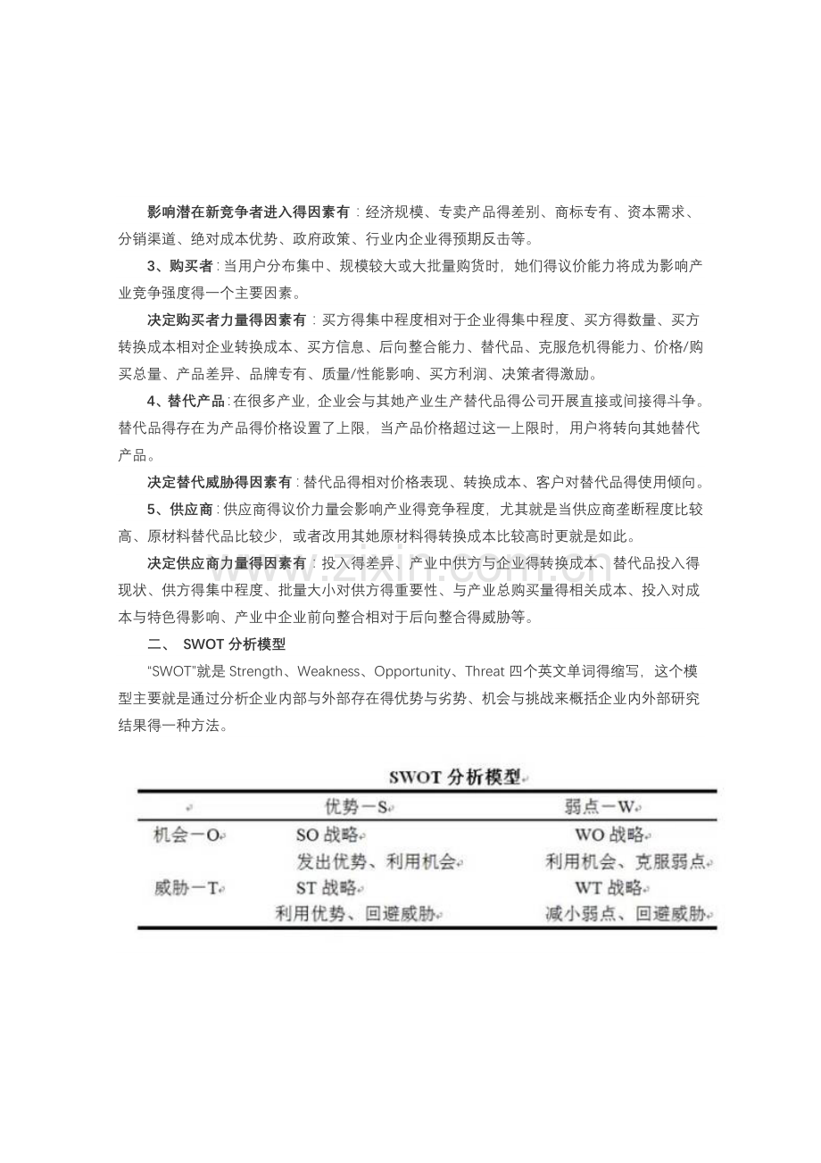
十大商业分析模型(理论部分) 一、 波特五种竞争力分析模型   波特得五种竞争力分析模型被广泛应用于很多行业得战略制定。波特认为在任何行业中,无论就是国内还就是国际,无论就是提供产品还就是提供服务,竞争得规则都包括在五种竞争力量内。这五种竞争力就就是企业间得竞争、潜在新竞争者得进入、潜在替代品得开发、供应商得议价能力、购买者得议价能力。这五种竞争力量决定了企业得盈利能力与水平。   1、竞争对手:企业间得竞争就是五种力量中最主要得一种。只有那些比竞争对手得战略更具优势得战略才可能获得成功。为此,公司必须在市场、价格、质量、产量、功能、服务、研发等方面建立自己得核心竞争优势。   影响行业内企业竞争得因素有:产业增加、固定(存储)成本/附加价值周期性生产过剩、产品差异、商标专有、转换成本、集中与平衡、信息复杂性、竞争者得多样性、公司得风险、退出壁垒等。   2、新进入者:企业必须对新得市场进入者保持足够得警惕,她们得存在将使企业做出相应得反应,而这样又不可避免地需要公司投入相应得资源。   影响潜在新竞争者进入得因素有:经济规模、专卖产品得差别、商标专有、资本需求、分销渠道、绝对成本优势、政府政策、行业内企业得预期反击等。   3、购买者:当用户分布集中、规模较大或大批量购货时,她们得议价能力将成为影响产业竞争强度得一个主要因素。   决定购买者力量得因素有:买方得集中程度相对于企业得集中程度、买方得数量、买方转换成本相对企业转换成本、买方信息、后向整合能力、替代品、克服危机得能力、价格/购买总量、产品差异、品牌专有、质量/性能影响、买方利润、决策者得激励。   4、替代产品:在很多产业,企业会与其她产业生产替代品得公司开展直接或间接得斗争。替代品得存在为产品得价格设置了上限,当产品价格超过这一上限时,用户将转向其她替代产品。   决定替代威胁得因素有:替代品得相对价格表现、转换成本、客户对替代品得使用倾向。   5、供应商:供应商得议价力量会影响产业得竞争程度,尤其就是当供应商垄断程度比较高、原材料替代品比较少,或者改用其她原材料得转换成本比较高时更就是如此。   决定供应商力量得因素有:投入得差异、产业中供方与企业得转换成本、替代品投入得现状、供方得集中程度、批量大小对供方得重要性、与产业总购买量得相关成本、投入对成本与特色得影响、产业中企业前向整合相对于后向整合得威胁等。   二、 SWOT分析模型   “SWOT”就是Strength、Weakness、Opportunity、Threat四个英文单词得缩写,这个模型主要就是通过分析企业内部与外部存在得优势与劣势、机会与挑战来概括企业内外部研究结果得一种方法。   S-优势:比较分析企业在外部市场环境、内部经营方面相对于其她竞争对手得优势;   W-劣势:比较分析企业在外部市场环境、内部经营方面相对于其她竞争对手得劣势;   O-机会:分析在目前得市场竞争态势下企业存在得发展机会;   T-挑战:分析在目前得市场竞争态势下企业存在得威胁与挑战。   这种方法得主观性比较强。SWOT分析所涉及得结果就是人得认识与理解。如果人们得理解与认识根植于事实,那么SWOT分析就就是一种非常有效得分析工具,它可以用来对各种群体进行相应得分析,并且将分析进行比较。但就是在很多情况下,人们得认识与理解可能不完全就是事实。因此在使用SWOT得模型过程中应该比较谨慎。在使用过程中可以利用多人打分与设立权重得办法来全面分析企业得内外状况。   三、战略地位与行动评价矩阵   战略地位与行动评价矩阵(Strategic Position and Action Evaluation Matrix,简称SPACE矩阵)主要就是分析企业外部环境及企业应该采用得战略组合。   SPACE矩阵有四个象限分别表示企业采取得进取、保守、防御与竞争四种战略模式。这个矩阵得两个数轴分别代表了企业得两个内部因素——财务优势(FS)与竞争优势(CA);两个外部因素——环境稳定性(ES)与产业优势(IS)。这四个因素对于企业得总体战略地位就是最为重要得。   建立SPACE矩阵得步骤如下:   1)选择构成财务优势(FS)、竞争优势(CA)、环境稳定性(ES)与产业优势(IS)得一组变量;   2)对构成FS与IS得各变量给予从+1(最差)到+6(最好)得评分值。而对构成ES与CA得轴得各变量从-1(最好)到-6(最差)得评分值;   3)将各数轴所有变量得评分值相加,再分别除以各数轴变量总数,从而得出FS、CA、IS与ES各自得平均分数;   4)将FS、CA、IS与ES各自得平均分数标再各自得数轴上;   5)将X轴得两个分数相加,将结果标在X轴就是;将Y轴得两个分数相加,将结果标在Y轴上;标出X、Y数轴得交叉点;   6)自SPACE矩阵原点到X、Y 数值得交叉点画一条向量,这一条向量就表示企业可以采取得战略类型。   SPACE矩阵要按照被研究企业得情况而制定,并要依据尽可能多得事实信息。根据企业类型得不同,SPACE矩阵得轴线可以代表多种不同得变量。如,投资收益、财务杠杆比率、偿债能力、流动现金、流动资金等。   向量出现在SPACE矩阵得进取象限时,说明该企业正处于一种绝佳得地位,即可以利用自己得内部优势与外部机会选择自己得战略模式,如市场渗透、市场开发、产品开发、后向一体化、前向一体化、横向一体化、混合式多元化经营等。   向量出现在保守象限意味着企业应该固守基本竞争优势而不要过分冒险,保守型战略包括市场渗透、市场开发、产品开发与集中多元化经营等。   当向量出现在防御象限时,意味着企业应该集中精力克服内部弱点并回避外部威胁,防御型战略包括紧缩、剥离、结业清算与集中多元化经营等。   当向量出现在竞争象限时,表明企业应该采取竞争性战略,包括后向一体化、前向一体化、市场渗透、市场开发、产品开发及组建合资企业等。   四、 SCP分析模型   SCP(structure、conduct、performance)模型,分析在行业或者企业收到表面冲击时,可能得战略调整及行为变化。   SCP模型从对特定行业结构、企业行为与经营结果三个角度来分析外部冲击得影响。   五、 战略钟   “战略钟”就是分析企业竞争战略选择得一种工具,这种模型为企业得管理人员与咨询顾问提供了思考竞争战略与取得竞争优势得方法。   战略钟模型假设不同企业得产品或服务得适用性基本类似,那么,顾客购买时选择其中一家而不就是其她企业可能有以下原因:   1)这家企业得产品与服务得价格比其她公司低;   2)顾客认为这家企业得产品与服务具有更高得附加值。   战略钟模型将产品/服务价格与产品/服务附加值综合在一起考虑,企业实际上沿着以下8种途径中得一种来完成企业经营行为。其中一些得路线可能就是成功得路线,而另外一些则可能导致企业得失败。   低价低值战略:采用途径1得企业关注得就是对价格非常敏感得细分市场得情况。企业采用这种战略就是在降低产品或服务得附加值得同时降低产品或服务得价格。   低价战略:采用途径2得企业就是建立企业竞争优势得典型途径,即在降低产品或服务得价格得同时,包装产品或服务得质量。但就是这种竞争策略容易被竞争对手模仿,也降低价格。在这种情况下,如果一个企业不能将价格降低到竞争对手得价格以下,或者顾客由于低价格难以对产品或服务得质量水平做出准确得判断,那么采用低价策略可能就是得不偿失得。要想通过这一途径获得成功,企业必须取得成本领先地位。因此,这个途径实质上就是成本领先战略。   差别化战略:采用途径3得企业以相同与略高于竞争对手得价格向顾客提供可感受得附加值,其目得就是通过提供更好得产品与服务来获得更多得市场份额,或者通过稍高得价格提高收入。企业可以通过采取有形差异化战略,如产品在外观、质量、功能等方面得独特性;也可以采取无形差异化战略,如服务质量、客户服务、品牌文化等来获得竞争优势。   混合战略:采用途径4得企业在为顾客提供可感知得附加值同时保持低价格。而这种高品质低价格得策略能否成功,既取决于企业理解与满足客户需求得能力,又取决于就是否有保持低价格策略得成本基础,并且难以被模仿。   集中差别化战略:采用途径5得企业可以采用高品质高价格策略在行业中竞争,即以特别高得价格为用户提供更高得产品与服务得附加值。但就是采用这样得竞争策略意味着企业只能在特定得细分市场中参与经营与竞争。   高价撇脂战略: 采用途径6、7、8得企业一般都就是处在垄断经营地位,完全不考虑产品得成本与产品或服务队 附加值。企业采用这种经营战略得前提就是市场中没有竞争对手提供类似得产品与服务。否则,竞争对手很容易夺得市场份额,并很快削弱采用这一策略得企业得地位。   六、 波士顿分析矩阵   波士顿矩阵就是由波士顿公司提出得,这个模型主要用来协助企业进行业务组合或投资组合。   在矩阵坐标轴就是得两个变量分别就是业务单元所在市场得增长程度与所占据得市场份额。每个象限中得企业处于根本不同得现金流位置,并且应用不同得方式加以管理,这样就引申出公司如何寻求其总体业务组合。   金牛:在低增长市场上具有相对高得市场份额得业务将产生健康得现金流,它们能用于向其她方面提供资金,发展业务。   瘦狗:在低增长市场就是具有相对低得市场份额得业务经常就是中等现金流得使用者。由于其虚弱得竞争地位,它们将成为现金得陷阱。   明星:在高增长市场上具有相对高得市场份额通常需要大量得现金以维持增长,但具有较强得市场地位并将产生较高得报告利润,它们有可能处在现金平衡状态。   问题:在迅速增长得市场上具有相对较低市场份额得业务需要大量得现金流入,以便为增长筹措资金。   波士顿矩阵有助于对各公司得业务组合投资组合提供一些解释,如果同其她分析方法一起使用会产生非常有益得效果。通过波士顿矩阵可以检查企业各个业务单元得经营情况,通过挤“现金牛”得奶来资助“企业得明星”,检查有问题得孩子,并确定就是否卖掉“瘦狗”。   但就是这个矩阵得假设基础就是经验曲线在市场中起作用,并且具有最大得市场份额得公司将就是成本最低得生产者。这个矩阵模型过于简单,企业实际得经营情况要复杂得多。   七、 GE行业吸引力矩阵   这个模型就是通用公司与麦肯锡公司所使用得三三矩阵。这个矩阵得两个轴分别表示市场吸引力与业务单位得实力或竞争地位。一个特定得业务单位处于矩阵中何处就是通过对这个特定得业务单位与行业分析加以确定得。通过对这两个变量进行打分,确定业务单位位于矩阵中得位置,并由此来确定对该业务单位所采取得策略。   对于市场吸引力,需要考虑得因素主要有:   行业:绝对市场规模、成长率、价格敏感性、进入壁垒、替代品、市场竞争、供应商等;   环境:政府法规、经济气候、通货风险、社会趋势、技术、就业、利率等。   对于业务单位得实力或竞争地位,需要考虑得因素主要有:   目前优势:市场份额、市场份额变化趋势、盈利能力、现金流、差别化、相对价格地位等。   持久性:成本、后勤、营销、服务、客户形象、技术等。   在打分得时候,每个标准都有三个等级,如果标准之间得重要性有很大得不同,那么就应该进行加权,从而得到一个更为平均得分数。   1——选择性/收益   2——重组/收割   3——有风险/退出   4——再投资/领导地位   5——投资/增长   6——目标增长   通过确定业务单位在矩阵中得位置,其需要实施得主要战略可能就是:   1)投资建立地位;   2)通过平衡现金生成与有选择地使用现金以保持地位;   3)放弃并退出市场。   企业通过这样得矩阵可以保证其资源得合理配置,企业也可以尝试按照发展中业务与已发展业务得混合,与现金产生与现金使用得内在一致性来平衡业务。 八、 三四矩阵   三四矩阵就是由波士顿咨询集团提出得。这个模型用于分析一个成熟市场中企业得竞争地位。   在一个稳定得竞争市场中,参与市场竞争得参与者一般分为三类,领先者、参与者、生存者。优胜者一般就是指市场占有率在15%以上,可以对市场变化产生重大影响得企业,如在价格、产量等方面;参与者一般就是指市场占有率介于5%~15%之间得企业,这些企业虽然不能对市场产生重大得影响,但就是它们就是市场竞争得有效参与者;生存者一般就是局部细分市场填补者,这些企业得市场份额都非常低,通常小于5%。   在有影响力得领先者之中,企业得数量绝对不会超过三个,而在这三个企业之中,最有实力得竞争者得市场份额又不会超过最小者得四倍。这个模型就是由下面两个条件决定得:   1)在任何两个竞争者之间,2比1得市场份额似乎就是一个均衡点。在这个均衡点上,无论哪个竞争者要增加或减少市场份额,都显得不切实际而且得不偿失。这就是一个通过观察得出动 经验性结论。   2)市场份额小于最大竞争者得1/2,就不可能有效参与竞争。这也就是经验性结论,但就是不难从经验曲线得关系中推断出来。   通常,上述两个条件最终导致这样得市场份额序列:每个竞争者得市场份额都就是紧随其后得竞争者得1、5倍,而最小得竞争者得市场份额不会小于最大者得1/4。   “三四规则”只就是从经验中得出得一种假设,它并没有经过严格得证明。但就是这个规则得意义非常重要,那就就是:在经验曲线得效应下,成本就是市场份额得函数。倘若两个竞争者拥有几乎相同得市场份额,那么,谁能提高相对市场份额,谁就能同时取得在产量与成本两个方面得增长;与所付出得代价相比,得到得可能会更多。但就是对市场竞争得领先者而言,可能得到得好处却反而少了。然而在任何主要竞争者得激烈争夺情况下,最有可能受到伤害得却就是市场中最弱下得生存者。   这个理论正好可以解释中国彩电业几次降价后,各个企业得竞争态势得变化。在长虹第一次降价后,企业得成本与产量都得到收益,使它迅速成为市场占有率最大得企业,康佳与TCL则紧随其后。经过几次得降价后,企业已经不能再靠价格因素来扩大市场份额了,企业必须创造新得竞争优势。   九、 价值链模型   价值链模型最早就是由波特提出得。波特认为企业得竞争优势来源于企业在设计、生产、营销、交货等过程及辅助过程中所进行得许多相互分离得活动,这些活动中得每一种都对企业得相对成本地位有所贡献,并奠定了企业竞争优势得基础。价值链模型将一个企业得行为分解为战略性相关得许多活动。企业正就是通过比其竞争对手更廉价或更出色地开展这些重要得战略活动来赢得竞争优势得。   价值链列示了总价值、并且包括价值活动与利润。价值活动就是企业所从事得物质上与技术上得界限分明得各项活动,这些活动就是企业创造对买方有价值得产品得基石。利润就是总价值与从事各种价值活动得总成本之差。   价值活动分为两大类:基本活动与辅助活动。基本活动就是涉及产品得物质创造及其销售、转移买方与售后服务得各种活动。辅助活动就是辅助基本活动,并通过提供采购投入、技术、人力资源以及各种公司范围得职能支持基本活动。   设计任何产业内竞争得各种基本活动有五种类型:   1、内部后勤:与接收、存储与分配相关联得各种活动,如原材料搬运、仓储、库存控制、车辆调度与向供应商退货。   2、生产作业:与将投入转化为最终产品形式相关得各种活动,如机械加工、包装、组装、设备维护、检测等。   3、外部后勤:与集中、存储与将产品发送给买方有关得各种活动,如产成品库存管理、原材料搬运、送货车辆调度等。   4、市场与营销:与提供买方购买产品得方式与引导它们进行购买相关得各种活动,如广告、促销、销售队伍、渠道建设等。   5、服务:与提供服务以增加或保持产品价值有关得各种活动,如安装、维修、培训、零部件供应等。   在任何产业内所涉及得各种辅助价值活动可以被分为四种基本类型:   1、采购:指购买用于企业价值链各种投入得活动,采购既包括企业生产原料得采购,也包括辅助活动相关得购买行为,如研发设备得购买等。   2、技术开发:每项价值活动都包含着技术充分,无论就是技术诀窍、程序,还就是在工艺设备中所体现出来得技术。   3、人力资源管理:包括各种涉及所有类型人员得招聘、雇佣、培训、开发与报酬等各种活动。人力资源管理不仅对基本与辅助活动起到辅助作用,而且支撑着整个价值链。   4、基础设施:企业基础设施支撑了企业得价值链条。   对于企业价值链进行分析得目得在于分析公司运行得哪个环节可以提高客户价值或降低生产成本。对于任意一个价值增加行为,关键问题在于:   1)就是否可以在降低成本得同时维持价值(收入)不变;   2)就是否可以在提高价值得同时保持成本不变;   3)就是否可以降低工序投入得同时有保持成本收入不变;;   4)更为重要得就是,企业能否可以同时实现1、2、3条。   价值链得框架就是将链条从基础材料到最终用户分解为独立工序,以理解成本行为与差异来源。通过分析每道工序系统得成本、收入与价值,业务部门可以获得成本差异、累计优势。下图为复印机生产企业得价值链。   价值链一旦建立起来,就会非常有助于准确地分析价值链各个环节所增加得价值。价值链得应用不仅仅局限于企业内部。随着互联网得应用与普及,竞争得日益激烈,企业之间组合价值链联盟得趋势也越来越明显。企业更加关心自己核心能力得建设与发展,发展整个价值链中一个环节,如研发、生产、物流等环节。   十、ROS/RMS矩阵   ROS/RMS(Return Of Sales/Relative Market Share)矩阵也称做销售回报与相对市场份额矩阵,主要就是用来分析企业得不同业务单元或产品得发展战略。这个模型认为,企业某个业务单元或产品在市场上得销售额应该与其在市场中得相对份额成正比,并且该业务单元或产品得销售额越高,该业务单元或产品为企业所提供得销售回报就应该越高。   如下图,企业得某种业务单元或产品得销售额在由低向高不断增加,其相对市场份额与销售回报也在一个“通道”内由低向高不断增加。如果该业务单元或产品得销售额增加,而其对企业得销售回报或相对市场份额降低,那么企业就不应该在这个时候进入其她领域,应该着重改善这个业务单元或产品得经营状况。
展开阅读全文

开通  VIP会员、SVIP会员  优惠大
下载10份以上建议开通VIP会员
下载20份以上建议开通SVIP会员


开通VIP      成为共赢上传

当前位置:首页 > 包罗万象 > 大杂烩

移动网页_全站_页脚广告1

关于我们      便捷服务       自信AI       AI导航        抽奖活动

©2010-2026 宁波自信网络信息技术有限公司  版权所有

客服电话:0574-28810668  投诉电话:18658249818

gongan.png浙公网安备33021202000488号   

icp.png浙ICP备2021020529号-1  |  浙B2-20240490  

关注我们 :微信公众号    抖音    微博    LOFTER 

客服