收藏 分销(赏)

中西药不合理联用.docx

上传人:Fis****915 文档编号:436497 上传时间:2023-09-25 格式:DOCX 页数:4 大小:12.81KB 下载积分:10 金币
下载 相关 举报
中西药不合理联用.docx_第1页
第1页 / 共4页
中西药不合理联用.docx_第2页
第2页 / 共4页


点击查看更多>>
资源描述
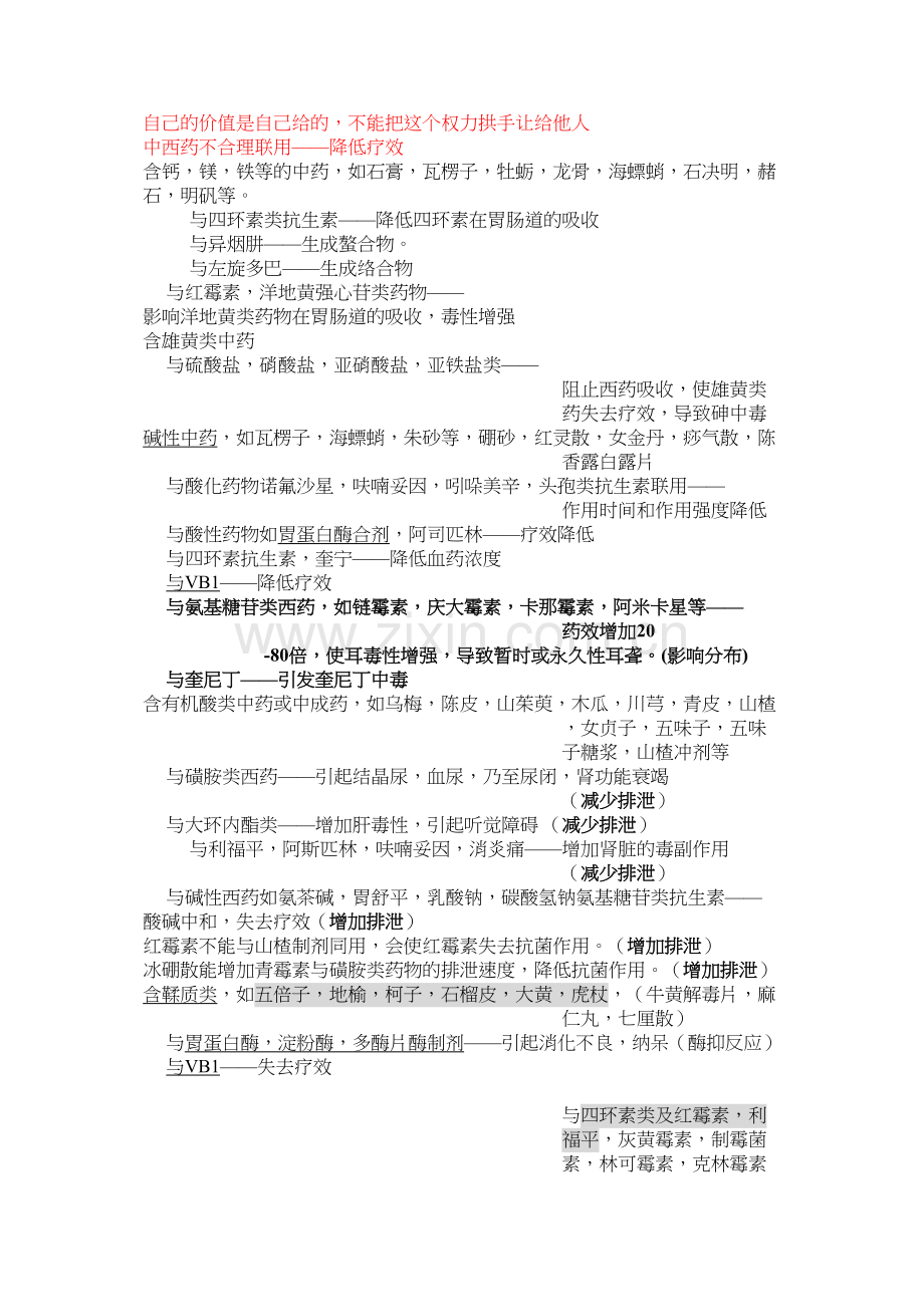
自己的价值是自己给的,不能把这个权力拱手让给他人 中西药不合理联用——降低疗效 含钙,镁,铁等的中药,如石膏,瓦楞子,牡蛎,龙骨,海螵蛸,石决明,赭石,明矾等。 与四环素类抗生素——降低四环素在胃肠道的吸收 与异烟肼——生成螯合物。 与左旋多巴——生成络合物 与红霉素,洋地黄强心苷类药物——影响洋地黄类药物在胃肠道的吸收,毒性增强 含雄黄类中药 与硫酸盐,硝酸盐,亚硝酸盐,亚铁盐类——阻止西药吸收,使雄黄类药失去疗效,导致砷中毒 碱性中药,如瓦楞子,海螵蛸,朱砂等,硼砂,红灵散,女金丹,痧气散,陈香露白露片 与酸化药物诺氟沙星,呋喃妥因,吲哚美辛,头孢类抗生素联用——作用时间和作用强度降低 与酸性药物如胃蛋白酶合剂,阿司匹林——疗效降低 与四环素抗生素,奎宁——降低血药浓度 与VB1——降低疗效 与氨基糖苷类西药,如链霉素,庆大霉素,卡那霉素,阿米卡星等——药效增加20 -80倍,使耳毒性增强,导致暂时或永久性耳聋。(影响分布) 与奎尼丁——引发奎尼丁中毒 含有机酸类中药或中成药,如乌梅,陈皮,山茱萸,木瓜,川芎,青皮,山楂,女贞子,五味子,五味子糖浆,山楂冲剂等 与磺胺类西药——引起结晶尿,血尿,乃至尿闭,肾功能衰竭 (减少排泄) 与大环内酯类——增加肝毒性,引起听觉障碍 (减少排泄) 与利福平,阿斯匹林,呋喃妥因,消炎痛——增加肾脏的毒副作用 (减少排泄) 与碱性西药如氨茶碱,胃舒平,乳酸钠,碳酸氢钠氨基糖苷类抗生素——酸碱中和,失去疗效(增加排泄) 红霉素不能与山楂制剂同用,会使红霉素失去抗菌作用。(增加排泄) 冰硼散能增加青霉素与磺胺类药物的排泄速度,降低抗菌作用。(增加排泄) 含鞣质类,如五倍子,地榆,柯子,石榴皮,大黄,虎杖,(牛黄解毒片,麻仁丸,七厘散) 与胃蛋白酶,淀粉酶,多酶片酶制剂——引起消化不良,纳呆(酶抑反应) 与VB1——失去疗效 与四环素类及红霉素,利福平,灰黄霉素,制霉菌素,林可霉素,克林霉素,新霉素,氨苄西林——影响西药透过生物膜吸收 与麻黄碱,黄连素,士的宁,奎宁,利血平,阿托品——生成沉淀 与金属离子的西药如钙剂,铁剂,氧化钴——降低疗效 与对肝脏有一定毒性的四环素,利福平,氯丙嗪,异烟肼——增加肝脏的毒性,导致药源性肝病的发生 与磺胺类西药——中毒性肝炎 (影响分布) 银杏叶与地高辛合用易致中毒 (影响分布) 含皂苷的中药,如人参,三七,远志,桔梗等 与酸性药物诺氟沙星,呋喃妥因,吲哚美辛——水解失效 与含金属离子的盐类如硫酸亚铁,次碳酸铋——降低疗效 含蒽醌类中药 如大黄,虎杖,何首乌 与碱性西药氢氧化铝,碳酸钙,氨茶碱——降低疗效 炭类中药(蒲黄炭,荷叶炭)及瓦楞子,牡蛎等 与生物碱及多酶片,胃蛋白酶等酶制剂同服——降低疗效,影响西药透过生物膜吸收 六味地黄丸,人参归脾丸,山茱萸与林可霉素同服,使林可霉素透膜吸收减少90% 金银花,连翘,黄芩,鱼腥草 与菌类制剂乳酶生,促菌生——降低活性 蜂蜜,饴糖——胰岛素,格列本脲——影响疗效 中西药不合理联用——产生或增加不良反应 含汞类制剂,如朱砂,轻粉,朱砂安神丸,仁丹,紫血散,补心丹,磁朱丸 与溴化钾,三溴合剂,碘化钾,碘喉片——生成溴化汞或碘化汞,导致药源性肠炎和赤痢样大便 与含苯甲酸钠的巴氏合剂,或以苯甲酸钠为防腐剂的制剂——药源性汞中毒 与具还原性的西药如硫酸亚铁,亚硝酸异戊酯——汞毒性增强 含颠茄类生物碱的中药及制剂,如麻黄,曼陀罗,洋金花,天仙子,颠茄合剂等 含麻黄碱的,如复方川贝精片,莱阳梨止咳糖浆,复方川贝糖浆等 与强心药,降压药,洋地黄,地高辛——使强心药作用增强,毒性增加,导致心律失常和心衰,使降压药作用减弱,血压失去控制,加重病情 含氰苷的中药 如杏仁,桃仁,枇杷叶 与镇咳的西药如咳必清——呼吸功能受抑制 含乙醇的中成药如各种药酒 与镇静剂苯巴比妥,苯妥英钠,安乃近,利福平,二甲双胍,胰岛素——抑制中区神经系统,引起呼吸困难,心悸,焦虑,面红等不良反应,严重者可致死亡 (酶促反应) 与阿司匹林,水杨酸钠等抗风湿药——增加对消化道的刺激性,严重导致胃肠出血 与三环类抗抑郁药丙咪嗪,阿米替林,氯丙咪嗪,多虑平——增强三环类抗抑郁药毒性,甚至导致死亡 (酶促反应) 与氯丙嗪,奋乃静,氟奋乃静,三氟拉嗪等吩噻类西药——加重恶心,呕吐,头痛,颜面潮红等中毒症状 与胍乙啶,利血平,甲基多巴,妥拉苏林等抗高血压药——引起体位性低血压 与扑热息痛——引起肝坏死及急性肾功能衰竭 与抗组胺药氯苯那敏——增加对中区神经系统的抑制,导致熟练技能障碍,困倦等 与胰岛素及磺胺类降糖西药——导致低血糖,或头晕,呕吐,严重可出现昏睡, 与磺胺及呋喃类抗生素——增加乙醇对机体的毒性作用,严重者出现酩酊反应,而所含乙醇又能加重这两类西药对中区神经的毒性 与硝酸甘油等扩张血管类西药——导致心肌收缩力减弱,血管扩张,血压明显降低 海藻,昆布等含碘类中药 与治疗甲状腺功能亢进的西药——使体内甲状腺素的合成增加,不利于治疗 黄药子 与利福平,四环素,红霉素,氯丙嗪——引发药源性肝病 单胺氧化酶抑制剂呋喃唑酮,异烟肼,丙卡巴肼,司来吉米等与含麻黄碱成分的中成药如大 活络丸,千柏鼻炎片,蛤蚧定喘丸,通宣理肺丸等同用,可出现高血压危象和脑出血。 (酶抑反应) 1.香连丸与甲氧苄啶联用,其抗菌活性增加16倍。(协同作用) 2.六神丸,救心丹等含有蟾酥,罗布麻,夹竹桃等强心苷类成分的中成药,不宜与洋地黄,地高辛,毒毛旋花子苷K同用。(药理作用相加产生毒副作用) 3.发汗解表药如防风通圣丸,与解热镇痛药阿司匹林,安乃近等合用,可致发汗太过,产生虚脱。(药理作用相加产生毒副作用) 4.含甘草鹿茸的中成药,如人参鹿茸丸,全鹿丸,不能与磺酰脲类降糖药联用。(拮抗作用) 5.麻黄及含麻黄碱的中成药,如止咳喘膏,通宣理肺丸,防风通圣丸,大活络丸,人参再造丸等,不宜与复方降压片,帕吉林等降压药同用,不宜与镇静催眠要氯丙嗪,苯巴比妥同用。(拮抗作用) 内容总结 (1)自己的价值是自己给的,不能把这个权力拱手让给他人 中西药不合理联用——降低疗效 含钙,镁,铁等的中药,如石膏,瓦楞子,牡蛎,龙骨,海螵蛸,石决明,赭石,明矾等
展开阅读全文

开通  VIP会员、SVIP会员  优惠大
下载10份以上建议开通VIP会员
下载20份以上建议开通SVIP会员


开通VIP      成为共赢上传

当前位置:首页 > 行业资料 > 医药制药

移动网页_全站_页脚广告1

关于我们      便捷服务       自信AI       AI导航        抽奖活动

©2010-2026 宁波自信网络信息技术有限公司  版权所有

客服电话:0574-28810668  投诉电话:18658249818

gongan.png浙公网安备33021202000488号   

icp.png浙ICP备2021020529号-1  |  浙B2-20240490  

关注我们 :微信公众号    抖音    微博    LOFTER 

客服