收藏 分销(赏)

仓库收货标准.doc

上传人:快乐****生活 文档编号:4332961 上传时间:2024-09-06 格式:DOC 页数:19 大小:69.26KB 下载积分:8 金币
下载 相关 举报
仓库收货标准.doc_第1页
第1页 / 共19页
仓库收货标准.doc_第2页
第2页 / 共19页


点击查看更多>>
资源描述
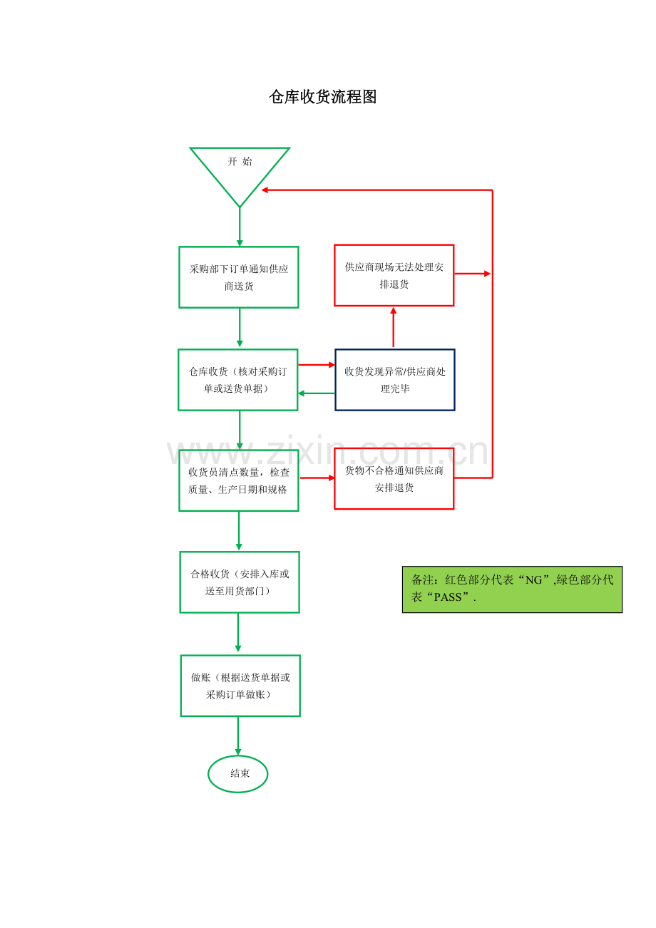
仓库收货流程图 收货发现异常/供应商处理完毕 货物不合格通知供应商安排退货 开 始 采购部下订单通知供应商送货 仓库收货(核对采购订单或送货单据) 收货员清点数量,检查质量、生产日期和规格 合格收货(安排入库或送至用货部门) 做账(根据送货单据或采购订单做账) 结束 供应商现场无法处理安排退货 备注:红色部分代表“NG”,绿色部分代表“PASS”. 仓管部日常收货流程 一、准备 1、仓管部每个工作日早班人员于采购部领取各部门填写的日申购单,对申购单据进行适当补充整理,做好当日收货准备。 2、对于各部门夜间补充的申购物品,应及时通知仓管部做好临时加收货物的准备。 3、申购单上需有各申请部门主管以上签字方可生效,部门,品类名称,数量必须字迹清楚,便于收货人员收货及整理开具或打印收货记录。 二、验收 1、收货人员每日正常工作到岗位后,准备收货相关单据,到达日收货区域备好收货工具准备收货。 2、直出收货,必须有各用货部门指定相关资深人员1-2人与收货人员按日申购单同时验收,原则收货人员把数量关,部门人员把质量关,如用货部人员未到,收货人员不得擅自收货,应即刻通知用货部门进行收货。 3、收货过程中,当对日采生鲜食品质量难以判断时,可通知厨房相关主管人员确认是否收货,如厨房认为质量下降不能使用,应第一时间通知采购部门根据厨房使用急缓情况,积极组织货源,以免影响正常运营。 4、供货商送货数量大于实际申购数量时(原则上不可超过申购单数量的10%),应以日采购单数量为准进行验收,如厨房人员认为多出的送货数量可以收货,不影响正常使用和储存,在申购单上修改申购数量并签字确认后,方可收货。 5、日收货过程中,肉禽类生鲜食品必须出示地方检疫票据证明其符合卫生检疫标准方可收货,进口类生鲜食品需检查生产日期,保质期,中文标识,是否原装,有无破损,是否有异味儿,因进口食品大多不是近期且价格昂贵,如使用不掉会给宾馆造成不必要的损失,如发现临近保质期应及时联系采购部与厨房相关主管沟通是否收货后,方可收与不收。 6、日生鲜收货一律是净重收货,已经收货与未收货食品应明显分开摆放,并通知使用部门员工将已收货品第一时间收进使用部门。 7、收货同时,散装生鲜食品若装在容器或筐箱里,过秤时需将其重量扣除,以净重为准,如果所含水份和其他杂质过于太多,应向采购部及时反映,是否与供应商协商按一定比例扣除,以免影响出品部的出品质量与数量,增加成本。 三、确认 1、收货完毕后,整理收货区域收货道具,收货区域内不得有商品或物资留存,检查无误后,收货人员返回办公室整理当天收货单据并录入指定财务系统,并根据到货情况直出到各自使用部门,由系统自动将当天数据上传财务成本部。 2、收货记录应一式四联,一联财务部(白色入库单),一联供货商对账结算(红色入库单),一联收货部门留存(白色出库单),一联使用部门留存(红色出库单)。收货记录单必需确认字迹清楚,且品名、数量、单价、金额、总金额、各部门签字不得有涂改,否则作废。 3、收货记录供应商一联不得在仓管部留存时间过久,以免丢失,收货人员在收货时应经常督导供货商定期到仓管部签取收货记录单,如供货商在对账期限内没有收回相对应的收货记录单与财务对账而导致无法结账,后果自负。 4、供货商签取收货记录单后,如自身原因造成丢失的要求收货部门重新打印收货记录,或想借收货部门留存联复印的,一律禁止,因自身原因造成丢失的,其后果自负。如有异议,可与财务部,采购部,使用部门相关领导协商解决,不允许收货部门人员私自处理,影响部门工作,违者必究。 仓库收货总则 真实原则:收货的数据必须是真实的,不是虚假的;收货的人员必须是诚实的,不得接受任何馈赠和索要任何物品、钱财以及向供应商购买商品等。 正确原则:收货的数据必须是正确的,与实际的送货相一致。错误的数据必须进行及时的纠正。 优先原则:任何时候,厨房生鲜食品优先原则,优先程序是鲜活食品、冷藏食品、冷冻食品。 区域原则:收货时执行严格的区域原则,即必须在规定收货区域内收货、 安全原则:日采收货区域执行严格的安全原则,非收货相关人员不得长时间逗留收货区域内。 当日原则:收货执行当日原则,即当天的收货必须当天完成确认的工作,不能推迟录入和确认。 收货准则 1、无采购计划不收货。采购单签批手续不完备或未办理紧急采购手续的到货不予收货; 2、与申购项目不符不收货。到货物品与申购项目的品牌、规格、质量、数量(不超过申购货物10%)等不符,商品无相应的标识者不予收货; 3、不符合质量要求的不收货。到货物品不符合宾馆要求,且经使用部门确认不能降价使用的不予收货; 4、未即时送货者不收货。每日市场采购项目或有特定到货时间的采购物品,未在当日或规定时间到货物品不予收货; 5、接近或超过有效保质期的到货物品不予收货; 6、实行实物验收。所有的采购物品必须经过仓管部验收,凡未经过仓管部而直接入部门使用的,仓管部不予出具收货证明; 7、 对于专业、技术性强,不易鉴定其质量的到货必须出具《部门到货验收通知单》,由主要使用部门派人到现场协助验收,并出具验收结果。 双重验货制度 为确保食堂直入厨房材料地数量、质量切实符合厨房标准,避免材料在运送过程中发生短缺,并提高单据传递地效率,准确核算成本,特制订如下双重验货制度: 1、直入厨房的材料经仓管部验货,过秤,填制收货证明以后,由送货供应商持收货证明将货物送至厨房。厨房设置一些必要的计量工具,厨房主管根据收货部填制地收货证明上的品名、规格、数量、价格等一一复验供应商送来地货品,复验无误后在收货证明上签字确认; 2、厨房在复验过程中如发现货品数量及重量短缺,则在收货证明上作出修改,并在修改处签名,退回收货证明重填,再给予签字确认。如质量不符则给予退货处理或要求降价使用。若供应商对此有异议,则请厨房主管、采购主管共同决定处理; 3、货品送至厨房复验合格后,厨房主管当时在收货证明上签字确认(不得事后补签),由供应商及时将收货证明返回仓管部,收货员在供应商联上加盖收货章交供应商。如厨房主管不当值,应由主管提前安排专人(两人以上)负责到货复验工作,并由两人以上共同在收货证明上签字确认(提前提供签字字样报仓管部)。厨房主管当值后,收货签字人及时汇报当日收验货情况及货品使用情况。 仓管部收验货标准 一、水产的收、验货标准 鱼类检验标准: 1.眼球鉴别:新鲜鱼眼球饱满突出,角膜透明清亮,有弹性。 2.鱼鳃鉴别:新鲜鱼鳃丝清晰呈鲜红色,粘液透明,具有海水鱼的咸腥味或淡水鱼的土腥味,无异臭味。 3.体表鉴别:新鲜鱼有透明的粘液,鳞片有光泽且与鱼体贴附紧密,不易脱落(鲳、大黄鱼、小黄鱼除外)。 4.肌肉鉴别:新鲜鱼肌肉坚实有弹性,指压后凹陷立即消失,无异味,肌肉切面有光泽。 5.腹部外观鉴别:新鲜鱼腹部正常、不膨胀,肛孔白色,凹陷。 虾类检验标准: 1.体表颜色:新鲜的虾,色泽青灰,外壳清晰透明。质量差的虾,色泽灰白,外壳透明较差。 2.头体连接程度:新鲜的虾,头体连接紧密,不易脱落。质量差的虾,头体连接不紧,容易脱离。 3.肌肉:新鲜的虾,肉质紧密,尾节伸屈性强。质量差的虾色泽青白度差,肉质稍松,尾节伸屈性稍差。 贝类检验标准: 感官鉴别: 双壳贝类——外壳具固有色泽,平时微张口、受惊闭合,斧足与触管伸缩灵活,具固有气味。 单壳贝类——贝肉收缩自如,用手指抚平后能回缩。 1.蚶 初上水的蚶,从海滩泥土中捕捞的,外壳涂满湿污泥;从沙滩捕捞的,也有湿沙沾壳。新鲜的蚶双壳往往自动开放,用手拨动它则双壳立即闭合。如外壳泥沙已干结,说明捕捞的时间较长。不新鲜的蚶,烫熟后血水不红,味不鲜美,有的并有异味。如在一盆蚶中,发现有少量有异味、臭味的蚶,说明整盆蚶不是新鲜的。 2.花蚶(花蛤) 新鲜的花蚶浸在淡盐水中双壳会开启″吐″泥沙,在淡盐水双壳闭合,就不是活花蚶,不新鲜的花蚶炒熟后有异味、臭味。 3.蚝(牡蛎) 餐馆、酒家所用的蚝,一般都是来自市场已开壳的鲜蚝。新鲜的蚝色泽青白,光泽明亮,气味正常。不新鲜的蚝呈乳白或乳红色,没有光泽,质浮软,有异味。 4.螺类 螺类以活为鲜,活螺的螺头会伸出壳外,螺厣随螺头而动。螺厣若在水中不动,且螺尾有白色液汁流出,说明螺已死,若不及时处理,螺肉就要变味。 5.指甲蛏(缢蛏) 指甲蛏捕捞之后,需用淡盐水浸半天,能上能下,让其吐出泥沙。鲜活蛏张开壳后不断射水吐沙,拨动它则闭壳。若两壳张开,半露肌体,拨动或用手指捏住,毫无反应,说明蛏已死去,不及时处理就会变味。 蟹类检验标准: 感官鉴别: 大闸蟹——青皮、白肚、黄毛、金螯及蟹脚刚劲有力,膘壮肉厚,膏多,堆在地上,能迅速四面爬开。 海蟹——体肥、甲壳色泽正常,腹部洁白,雌蟹有膏时,头胸甲棘尖,反面透黄色,螯及蟹脚有力。 补充: ①检验羔蟹及肉蟹时,除检其以上之感官外还需留意其草绳是否过粗,要求草绳所占比例小于25%总重。 ②不同规格的大闸蟹其规格相差很大,留意其规格很重要。 ③足爪舞动慢,不能有力弯曲,带有腐败臭味的拒收。 甲鱼验方法:使甲鱼背朝天,能自行翻转、背壳黑青、白肚、裙边肥厚、四肢有力;如果甲鱼肚皮发红、有伤痕、有针孔不收;甲鱼腿侧面打水鼓起拒收。 二、蔬果的收、验货标准 蔬果具有该品种应有的特征,包括色泽、味道、形状等,新鲜、清洁、无异味、无病虫损害、成熟适度、无外伤。重量:收货时要扣除包装物重量,不能随意扣重。 (一)蔬菜类的收货标准: 1、根茎类:茎部不老化,个体均匀,未发芽、变色。 2、叶菜类:色泽鲜亮,切口不变色,叶片挺而不干枯、不发黄。质地脆嫩、坚挺,球形叶菜,结实,无老帮。 3、花果类:允许果形有轻微缺点,但不得变形、过熟。 4、菇菌类:外形饱满,不发霉、变黑。 具体如下: 大白菜:新鲜洁白,表面无黑色斑点,色泽鲜爽,外表干爽无泥,外形整齐,大小均匀,包心紧实,用手握捏时手感坚实,根削平、无黄叶、枯老叶、烂叶,里面无烂心,无开花,坏叶不超过3片,无机械伤,无病虫害。 白萝卜:表皮光洁、无黑心、无空心,小的不低于1斤,大的不超过3斤。 青笋:新鲜、通体均称,无竹节、无乱尾、无空心、叶片不能超过长度的1/3。 尖椒:开箱无异味,尾部新鲜、硬朗、硬而不青,长度不短于10公分。 圆椒:开箱无异味,尾部新鲜、硬朗、硬而不青,个子不能太小。 红椒:开箱无异味,尾部新鲜、硬朗、红而不烂,长不能太小。 包菜:2斤以上,无黄叶、虫叶,结实无烂心。 蒜苔:长而均称,绿色鲜艳、无暗斑、尾部老梗不能超过1寸,没有冻伤(整包中间抽看,防冻烂) 红萝卜:直径2公分,长度1公寸,大而均匀、色泽鲜艳、来年货防冻烂。 豆角:新鲜、长度40公分左右,长而结实,折断为实心、无虫。 花菜:直径1公寸,洁白而无黑点斑点,箱装则防冻烂。 西兰花:表面花蕾平展,无开花现象,箱装西兰花开箱无异味臭味,外表如有潮青色则证明已变质。 青瓜:长而直,带刺,折断为实心无籽,两头大小一致。 节瓜:大小合适,鲜嫩带毛,指甲掐进有水冒出。 粉葛:灰白色、有木质感、结实、外表无凸出枝节。 蒲瓜:油绿色、粗短头大、中间稍细、折断无籽、有籽则老。 冬瓜:个小、结实、无松软感、检查表皮、防烂。 京包菜:个小、结实、呈圆椎状,味甜,无黄叶、虫叶。 玉米棒:个大、粒满,老嫩适中,防虫咬。 南瓜:金黄色、结实、红心,表皮如有指头大小黑块,则已变质。 生姜:个大,金黄色,无芽,黑色则烂,白色则嫩。 丝瓜:头尾粗细较均匀,拿起有弹力,欲断。 西芹:嫩绿色折断无筋,无烂心,进口西芹则棵大、杆长、节稀。 土豆:大而圆滑,无泥土、无发芽。 茄瓜:长、直、嫩、折断洁白无籽。 西红柿:红而不软,硬而不青。 甘蓝:叶球干爽,鲜嫩而有光泽,结球紧实、均匀,不破裂,不抽苔,无机械伤,球面干净,无病虫害,无枯烂叶,可带有3~4片外包青叶。 菠菜:色泽鲜嫩翠绿,无枯黄叶和花斑叶,植株健壮,整齐而不断,捆扎成捆,根上无泥,捆内无杂物,不抽苔,无烂叶。 葱:叶色青绿,无枯尖和干枯霉烂的叶鞘,不湿水,葱株均匀,完整而不折断,扎成捆,干净无泥,不夹杂异物,无斑点叶及枯霉叶。 蒜苗:叶片鲜嫩青绿(蒜黄为嫩黄色),假茎长且鲜嫩雪白,株棵完整粗壮,无折断,叶片不干枯,无斑点,蒜苗干净而无泥土。 蒜苔:色泽青绿脆嫩,干爽无水,苔梗粗壮而均匀,柔软且基部不老化,苔苞小,不膨大,不带叶鞘,无划苔,无斑点,无病虫害,不腐烂。 蒜头:蒜头大小均匀,蒜皮完整而不开裂,蒜瓣饱满,无干枯与腐烂,蒜身干爽无泥,不带须根,无病虫害,不出芽。 花菜:花球洁白,脆嫩,色泽好,花球紧实,握之有重量感,无茸毛,可带4~5片嫩叶,菜形端正,近似圆形或扁圆形,无机械损伤,球面干净无玷污、无虫害,无霉斑。 黄花菜:颜色金黄而有光泽、气味清香,无青条(即色青黄或暗绿,花虚软,是由于加工时蒸制未全热所致)和油条(即花体发黑发粘,是由蒸制过熟造成),花条长且粗壮,挺上、均匀完整,干燥无霉烂和虫蛀,无异味,无杂质,开花菜不超过10%。 黄瓜:鲜嫩带白霜,以顶花带刺为最佳,瓜体直,均匀整齐,无折断损伤,皮薄肉厚,清香爽脆,无苦味,无病虫害。 蕃茄:表面光滑,着色均匀,有四分之三变成红色或黄色,果实大而均匀饱满,果形圆正,不破裂,只允许果肩上部有轻微的环状裂痕或放射性裂痕,果肉充实,味道酸甜适口。 银耳:干燥,色泽洁白,肉厚而朵整,圆形伞盖,直径3厘米以上,无蒂头,无杂质。 黑木耳:耳面黑褐色有光亮感,耳背呈暗灰色,不混有拳耳、流耳、流失耳、虫蛀耳、霉烂耳,朵片完整,不能通过直径2厘米的筛眼,耳片厚度1毫米以上,杂质含量不得超过0.3%。 食用菌菇:具有正常食用菌菇的商品外形,色泽与其品种相适应,气味正常,无异味,品种单纯,大小一致,不得混杂有非食用菌、腐败变质和虫蛀菌株。> 鲜笋:笋壳色泽黄亮,笋体挺直,头尖底部稍大,长度在16~20厘米,身上壳衣少,手捏上去有厚实感。 姜:姜块完整、丰满结实,无损伤,辣味强,无姜腐病,不带枯苗和泥土,无焦皮、不皱缩、无黑心、糠心现象,不烂芽。 (二)水果的收货标准: 1、柑橘类(脐橙、蜜橘、芦柑、西柚、蜜柚等):果实结实、有弹性,手掂有重量感,果形完整、有色泽、无疤痕、不萎缩、变色、受挤压变形,柚类无褐斑、黑点。 ①脐橙:果实圆球状,果皮橙红色,果肉汁多爽滑、浓甜清香,单果重300~400克。贮藏温度3~5℃,进口品主产美国、澳大利亚,国产品主产四川、湖北、湖南。劣质品:外皮有疤痕至霉变,手捏变软,无弹性,果皮失水萎缩,受挤压而严重变形。 ②蜜橘:果实呈扁圆形,果皮橙红色,果肉细嫩多汁,酸甜适度,单果重150~250克。贮存温度6~8℃,原产浙江。劣质品:果皮有疤痕,失水干缩,皮肉剥离,果皮易凹陷,无弹性。 ③芦柑:果实扁圆,果皮橙黄色,果瓣肥大,多汁甜美、,核少,单果重100~150克。贮存温度6~10℃,主产福建、台湾。劣质品:有疤痕、果皮失水萎缩、有褐斑、腐烂霉变。 ④橘子:果实扁圆,果皮松软易剥、色泽浅黄、金黄至金红色。果肉酸甜清香,单果重100~150克,贮存温度6~10℃,主产四川、福建、湖北、湖南。劣质品:果皮萎缩、变形,霉烂有褐斑。 ⑤金橘:果实小呈椭圆,果皮细薄,果肉多汁,香气浓郁。单果重15~35克,贮存温度6~10℃,主产江西。劣质品:腐烂、挤压开裂,果皮干皱。 ⑥蜜柚:果实梨形,果皮浅黄色,不易剥,核小,果瓣大,肉多汁甜香。单果重1500~2000克,贮存温度3~5℃,主产福建。 ⑦西柚(青皮、黄皮):果实大而扁圆,果皮浅绿或黄色(部分呈红色),果皮细滑易剥,果肉清甜微酸。主产:日本、以色列。劣质品:外皮变干,有褐斑。 ⑧柠檬:果实卵形,两端有凸起,果皮鲜黄(也有绿色品种),果皮细滑不易剥,多汁清香味酸。劣质品:外皮枯干,果肉失水变轻,有黑斑或疤痕。 ⑨胡柚:果实圆形,外皮橙色,味甜多汁,单果重400~600克,贮存温度3~5℃,主产福建。劣质品:干皱萎缩,挤压过软,腐烂、冻伤。 2、苹果类(蛇果、青苹果、红富士、黄金帅等):结实、多汁、有光泽,表面光滑,无压伤、疤痕,不干皱。 劣质品:腐烂发霉,果皮失水萎缩,有疤痕、有压伤。 3、梨类(鸭梨、啤梨、水晶梨、雪梨、贡梨、香梨等):结实、甜而多汁,个体均匀、不变色、干皱,无压伤。 劣质品:失水干皱,无光泽,果皮变黑,切开心发黑,有冻压伤。 4、水蜜桃:果皮粉红带绒毛,不过熟略硬,果肉香甜爽滑多汁。 劣质品:有压伤,开裂出水,变软过熟,腐烂。 5、樱桃(进口称车厘子):果形圆而小,大小均匀,带鲜绿果柄,有弹性,果肉鲜甜多汁。 劣质品:疤痕、萎缩、破裂、腐烂、过熟、冻伤。 6、杏:果皮黄色或白色带绒毛,果圆形,成熟后软而多汁,酸甜适口。 劣质品:有压伤、疤痕、开裂、过熟变软。 7、浆果类(提子、葡萄、奇异果、猕猴桃、草莓):果实结实饱满,大小均匀,无压伤。 劣质品:果粒脱落、开裂,压伤,破溃出水、腐烂。 8、瓜类(哈密瓜、伽师瓜、香瓜、木瓜、西瓜等):果形完整,结实、无开裂、压伤。 劣质品:有疤痕、压伤,出现黑斑,瓜身变软、腐烂。 9、热带水果类 (1)火龙果:表皮鲜红,叶片鲜绿,结实而有弹性,果肉白、有黑色种子,口味淡甜。 劣质品:叶片发黄、干皱、颜色黯淡,表皮开裂、变软,果柄腐烂。 (2)枇杷:果实尖圆、色橙红,结实有弹性,果肉甜香。 劣质品:腐烂、变软、疤痕。 (3)芒果:果粒大小均匀,果皮光滑细腻,果肉幼滑甜香。劣质品:表皮发黑或黑斑,失水萎缩,果柄处腐烂。 (4)香蕉:果实象牙状,未成熟青绿色、成熟后鲜黄色,软糯香甜。每板香蕉不少于5只,中间3只长15厘米以上,单只至80克以上。 劣质品:表皮发黑,果柄腐烂,压伤、冻伤。 (5)龙眼:果实小而圆,果皮浅咖啡色,果肉甜多汁。单果重16—25克。 劣质品:表皮发黑,爆裂、出水。 (6)荔枝:果实心形,色泽鲜红带绿,口感结实有弹性,香甜味美,脆嫩多汁。 劣质品:表皮发黑,果实过软,失水干硬,爆裂。 (7)红毛丹:果皮长须,色红绿,果实小而圆,肉嫩多汁。劣质品:表皮发黑,长须干皱、变褐。 (8)椰青:外表纤维质色白,液汁饱满,摇动时略晃动,清淡略甜,椰肉甘香爽口。 劣质品;纤维质变黑、有霉斑,干裂出水,底部纤维质发粉红。 (9)杨桃:果实呈星形,色浅绿,成熟后金黄色,表皮有光泽,果肉晶莹,口味酸甜。 劣质品:表面有黑斑、疤痕、外伤、边缘变色发黑。 (10)黑红布霖:果实圆形或椭圆形,颜色黑或暗红,结实有弹性,有光泽,果肉黄或红色,昧甜美。 劣质品:疤痕、果顶开裂,发霉,失水萎缩,过熟变软,冻伤。 (11)菠萝:果皮厚、有突出果眼呈鳞状,果形椭圆,果肉黄色,肉质脆嫩爽甜,纤维少,冠顶叶青绿。 劣质品:通体金黄(已过熟),果肉发软,果眼溢汁,表面发霉。 (12)榴莲:果皮长满尖刺,果实成熟后有特殊香气,果肉鲜黄,香甜细滑。果形完整、饱满。 劣质品:开裂,有冻伤,有黑斑,果肉极软,颜色白。 (13)山竹:果实圆形,果皮厚而硬,紫黑色,果顶瓣鲜绿。果肉为白色肉瓣,甜而微酸。 劣质品:果柄干枯、压伤,过生(青白或粉红),过硬(用手捏不开,果肉已变质)。 三、肉类的收、验货标准 1.外观鉴别:表面有一层微干或微湿的外膜,呈暗灰色,有光泽,切断面稍湿、不粘手,肉汁透明。 2.气味鉴别:具有鲜肉正常的气味。 3弹性鉴别:新鲜肉质地紧密却富有弹性,用手指按压凹陷后会立即复原。> 4.脂肪鉴别:脂肪呈白色,具有光泽,有时呈肌肉红色,柔软而富于弹性。 5.肉汤鉴别:肉汤透明、芳香,汤表面聚集大量油滴,油脂的气味和滋味鲜美。 6.五花肉:必须有检疫章和检验章,皮簿、肉质好、一般为二指厚。 7.前上肉:不能有淋巴瘤,不带前腿肉,色泽好、不能有淤血、猪毛。 8.扒肉:不能太簿,用手感要有沾性,肉红色,重量每条4-6斤左右,不要有淤血,白色为注水肉。 9.后上肉:不能太肥,瘦肉多、无淋巴瘤、皮无斑点。 10.前瘦肉:肉色要好,不能有淤血,不要有肥肉、碎骨、表面上不能有发白。 11.肥肉:厚度为三公分、一公寸宽,不要有瘦肉。 12.前梅肉:每块约半斤左右,不能有肥肉存在,颜色为肉红色。 猪肉类验收标准:(肥膘、猪皮、五花肉、腮肉、花脂):生猪来自非疫区并经官方兽医检疫合格; 1.白条猪肥膘厚度以第六与第七根肋骨之间平行至脊背皮内不超过1cm为测量标准,良杂一级猪不超过1.5cm。 2.猪边体表无明显伤痕,无片状猪毛,后腿部盖有“良”或“特”字级别印章,并盖有“合格”椭圆开印章或宽长条肉检合格验讫印章。 3.呈鲜红色,有光泽,脂肪洁白,肉的外表微干或微湿润,不粘手,指压后凹陷立即恢复,具有新鲜猪肉的正常气味。 4.色泽:肌肉有光泽,红色或稍暗,脂肪为白色。 5.组织状态:肉质紧密,有坚韧性,解冻后指压凹陷恢复较慢。 6.粘度:外表湿润,切面有渗出液,不粘手。 7.气味:解冻后具有鲜猪肉固有的气味,无异常味。 8.异物杂质:低于0.1%,毛堵必须清除干净,骨渣等杂质较少,无其他可见外来物。 牛肉验收标准:新鲜的牛肉肌肉色泽呈鲜红色,有光泽,肥肉部分接近白色;表面微干,有风干膜,不黏手;弹性好,指压后凹陷能立即恢复;具有牛肉特有的气味。 家畜内脏检验标准: 1.肝:新鲜的肝呈紫红色、有光泽、质地坚实、有弹性。 2.腰:新鲜腰呈浅红色、有光泽、质地坚实、表面不湿。略有弹性,组织结实,外形完整,无脂肪和肾外膜,无炎症脓肿等病变,无异臭,无杂质。 3.肠:新鲜的肠,色泽发白,黏液多。 4.心:新鲜的心用手挤压,有鲜红血块排出,组织坚韧、富有弹性、外表有光泽。 5.肚:新鲜的肚呈浅黄色,有光泽、黏液多、质地坚实、有弹性。 家禽类检验标准: 1.鲜鸡肉质量验收标准:眼球饱满,皮肤有光泽,淡黄或灰白色,骨肉红而发亮。外表微干或微湿,不粘手,弹性良好,指压后凹陷立即恢复,有正常鸡肉气味。无长毛及毛根,口腔及宰杀刀口无血污、杂质,无紫斑瘀血,净腔,禽腹内无过多脂肪,腹下刀口不过长,刀口整齐,平均重0.9—1kg,鲜鸡最好当天杀当天送。 2.鲜鸭、鹅质量验收标准:去净内脏,去腿跟,平均重量2kg;表皮无瘀血。眼球平坦,皮肤有光泽,乳白或淡红色,肌肉切面有光泽。外表稍湿润,不粘手,指压后凹陷立即恢复。鸭、鹅固有的正常气味,无长毛及绒毛,口腔无血污,无紫斑瘀血,净膛,腹内无过多脂肪,腹下刀口,不过长,刀口齐整。 3.冻禽质量验收标准:外观滋润,呈乳白或微黄色。基本无血脉,风干现象,无白,黄绿,紫斑,无冰衣,解冻后与鲜禽特征相同,外包装上有生产日期,外包装无破损,无不封口现象 4.鸡脚质量验收标准:白色或灰白无黄皮趾壳,外形完整无断骨,脚垫上无黑斑或黄斑,无血污、血水。 5.鸡翅质量验收标准:无残,无黄衣,无伤和溃烂,无血水,允许有少数红斑,允许修剪但最大范围转弯关处,全翅200g左右,按部位分割。 6.鸡腿质量验收标准:无残,无血水,血污、残骨,无伤斑,溃烂,炎症,允许有少量红斑,无多余皮和脂肪。按部位分割,全腿300g左右,下腿150g左右,周边修齐,形如琵琶。 7.鸡大胸、鸡腿肉:采购的原料鸡肉必须是正常供方、来自非疫区,经宰前检疫,健康无病的日龄在46天以上的健康鸡群宰杀的原料。进厂感观检验: a.色泽:肌肉有光泽、淡黄色,脂肪白色正常。 b.组织形态:肉质紧密、有韧性,解冻后指压有弹性。 c.气味:具有鲜鸡肉固有的气味,无异味; d.煮沸后:肉汤澄清透明或稍有浑浊,无脱皮现象; e.水份:含水量不能超过7% f.异物、杂质:无可见外来物。 8.鸭质量验收标准:色泽酱红,每只重量在1000g左右,内膛干净、无杂物、无异味。 四、冻品类的收、验货标准 1.注意事项: (1)注意保质期:收货时要检查商品的保质期限,如果超过保质期的三分之一,就要拒收并退回。 (2)注意质量:收货时要检查质量是否变质,如冷冻品是否有融化变软现象,包子、水饺、汤圆类是否有龟裂现象,乳品、果汁是否有膨胀、发酵现象。 (3)注意包装:在收货时要检查商品的外包装箱是否有腐化、破损、并且检查商品包装是否有污点、膨胀、破损等现象,如是真空类包装不能有脱空现象。 2.冻肉的分类: 冻肉按照每种动物的取食部位可以分为冻排、冻瘦肉(包括冻1号肉、冻2号肉、冻3号肉和冻4号肉,其中冻3号肉和冻4号肉为最常用)。冻鸡胸肉、冻鱿鱼肉、冻猪肚和冻猪耳等。 3.按照冻品的共同特征,其检验标准为: (1)凡是冻肉类产品必须包装完整,并有生产厂址和生产日期。 (2)冻肉类产品中冻3号肉和冻肋排必须有产品卫生检疫标准。 (3)冻肉类产品质量必须合乎验收标准(如新鲜度等)。如冻品解冻、软化、出水带血水,则不能收货。 (4)冻肉类产品中间不能有过多冰块。验货时,要拆箱检查,如含水量太多称重时适当按比例除冰块的重量。 (5)冻肉类产品重量必须和包装箱上标明的重量一致。称重时要扣除纸箱、冰块的重量,以货品净重为准。 五、禽蛋类收、验货标准 1.蛋壳的感官鉴别:蛋壳清洁、完整、无光泽,壳上有一层白霜,色泽鲜明。 2.手摸:蛋壳粗糙,重量适当。 3.耳听:把蛋拿在手上,轻轻抖动使蛋与蛋相互碰击,细听其声,或是手握蛋摇动,听其声音。与蛋相互碰击声音清脆,手握蛋摇动无声。 4.鼻嗅:向蛋壳上轻轻哈一口热气,然后用鼻子嗅其气味。有轻微的生石灰味。 5.鲜蛋的灯光透视鉴别:气室直径小于11毫米,整个蛋呈微红色,蛋黄略见阴影或无阴影,且位于中央,不移动,蛋壳无裂纹。 六、食用油脂的种类及其鉴别标准 1.食用油脂的分类: (1)植物油脂:豆油、菜籽油、芝麻油、棉籽油、玉米油、花生油。 (2)动物油脂:猪油、鸡油、鸭油、牛油、羊油。 2.食用油脂的鉴别: (1)气味:每种动植物油都具有特有气味,油脂的气味可以说明原料状况,加工方法及油脂质量的好坏,食用油脂不应有酸败、焦糊及其它异味。 (2)滋味:除芝麻油外,品质正常的食用油脂多无任何滋味。品质较差的油脂可能带有轻重不同的酸败味。 (3)色泽:各种油脂本色正的为在质量好,如猪油白色、豆油为深黄色、花生油为淡黄色、精制色泽油为无色,如色泽加深或有异常现象即为劣质油。 (4)透明度:品质正常的油脂的溶脂溶液时应当完全透明,如油脂中存在过多的水分蛋白质、磷脂蜡及其它油质和变质油所产生的高熔物质均能引起油脂浑浊,透明度下降。 七、烟酒、饮料类收、验货标准 酒类鉴别 1、白酒 (1)看标签制作是否精细。以五粮液为例,最简单的识别方法就是封口防伪条码标签。该标签正中央为“五粮液”字样,与手贴标签不同,“五粮液”字样是先贴标签,后用激光雕刻上去,“五粮液”三字肯定处于外包装盒盖的缺口中,不会超出,也不会偏移;而假酒则是先印好,后贴标,一般都会存在微小的误差。此外,在外包装五粮液酒厂厂名下方,市民还可以看到一条白线,该线用放大镜观察,可看出是由“WULIANGYE”几个字母构成,假酒则较难做到如此精细,只是一条实心的白线。在茅台的鉴别文章来源华夏酒报方法上,市民也可选用这招“飞天”茅台的仙女头上有两颗珍珠,用五倍放大镜可以看到,假酒则基本未能印出。 (2)真品名酒的开启拉环多为一次性,拉开后就不可修复。若拉环拉开后仍可再扣上,多为假酒。 (3)每瓶洋酒在瓶底和瓶盖都有盖码,同一种酒,即使是同一批次、同一箱,各瓶盖码也均不相同,造假者要做到这一点,必然会大幅增加成本,因而很少有造假者能做到这一点。市民在选购时,可让销售者拿出两瓶进行对比,如果两瓶酒的盖码一致,肯定是假酒。 (4)真酒酒色较浓,绝不可能出现沉淀物,假酒由于是后续灌装的,较易出现沉淀物。假酒包装印刷较为粗糙,整体缺乏美感。 2、啤酒 (1)色泽鉴别 良质啤酒浅黄色带绿,不呈暗色,有醒目光泽,清亮透明,无明显悬浮物。 劣质啤酒色泽暗而无光或失光,有明显悬浮物和沉淀物,严重者酒体混浊。 (2)泡沫鉴别 良质啤酒倒入杯中时起泡力强,泡沫达1/2~2/3杯高,洁白细腻,挂杯持久(4分钟以上)。 劣质啤酒倒入杯中稍有泡沫但消散很快,有的根本不起泡沫;起泡者泡沫粗黄,不挂杯,似一杯冷茶水状。 (3)香气鉴别 良质啤酒有明显的酒花香气,无生酒花味,无老化味及其他异味。 劣质啤酒无酒花香气,有怪异气味。 (4)口味鉴别 良质啤酒口味纯正,酒香明显,无任何异杂滋味。酒质清冽,酒体协调柔和,杀口力强,苦味细腻、微弱且略显愉快,无后苦,有再饮欲。 劣质啤酒味不正,有明显的异杂味、怪味,如酸味或甜味过于浓重,有铁腥味、苦涩味或淡而无。 3、葡萄酒 (1)正宗葡萄酒有葡萄酸涩味: 一是旋开木塞后闻,假葡萄酒不仅没有柔和的葡萄香味,反而有点“冲”鼻子; 二是倒入玻璃杯后看,正宗葡萄酒要么是深紫红色(如果将葡萄的果皮、果肉、种子等与果汁一起发酵,让葡萄皮所含的红色文章来源于中国红酒网天然色素渗透到葡萄汁中,就会酿造出红色葡萄酒,也就是人们所说的干红或红酒),要么是浅红色,如果颜色特别红艳说明兑有色素; 三是入口品,尝尝有没有葡萄的天然酸味葡萄本身有酸味,发酵、酿酒时也会产生一定的酸味,所以如果所喝的“葡萄酒”只有甜腻味而缺乏果酸味,或虽有酸味但只是尖酸味时,就可能是假葡萄酒。另外,高品质的葡萄酒也会像优质白酒一样,有挂杯的现象。那些用某些特殊年份、特别气候环境下生长的葡萄酿制的葡萄酒,品质尤其好,这也正是很多品牌葡萄酒以“年份”作为卖点的一大原因。 (2)原装进口酒简单的鉴别法看两标、看条形码,看原料成分: 原装进口酒必须有正标和背标,而且背标上必须有中文标识,这样才能通过海关运进来。区分原装进口酒和国产酒,看瓶身背标最下面的条形码,开头的第一个数字也能鉴别。 葡萄酒的商品条码开头几位数字,每个国家都不一样。主要看条码的开头,比如数字3开头是法国生产的,数字690开头的就是中国生产的,489开头就是香港生产的,按条码辨别产地不光是酒,适用一切商品。 葡萄酒常见的生产国家调条码开头如下:00-13美国加拿大,30-37法国,如果你看到条码的开头是31那么属于30-37的范围,它就是法国生产的,380保加利亚,400-440德国,471中国台湾,480菲律宾,482乌克兰,50英国,520希腊,54比利时,560葡萄牙,57丹麦,600-601南非,64芬兰,73瑞典,750墨西哥,775秘鲁,779阿根廷,780智利,789巴西,850古巴,87荷兰,888新加坡,90-91奥地利,893越南(比如你如看到世面上那种黑的三五烟就是这个调码开头的,越南产的!)899印尼,93澳大利亚,955马来西亚,958澳门,80-83意大利,84西班牙,880韩国,890印度,70挪威,460-469俄罗斯,94新西兰,还有其他的很多,比如说VAT69威士忌,是苏格兰威士忌,属于英国,正宗的应该是50开头的,根据英国不同的地区有可能是501或者502开头,但是你在酒吧能看到93开头的,这个就是说明,这个酒不是英国原产的,是澳大利亚灌装的。 对于一些原装进口葡萄酒,在原料成分上只写着100%葡萄汁的,这样的酒质量不一定能过关。按照标准时必须有二氧化硫,不管是国外的还是国内的必须有二氧化硫,没有容易变质,如果是100%葡萄汁,放在一个瓶子里很快就会变质。 4、进口酒的中文标签 食品标签是指预包装食品容器上的文字,图形,符号,以及一切说明物,其作用是向消费者传递有关食品特征和性能的信息,可以引导、指导消费者选购食品,促进销售,也是向监督机构提供监督检查依据、依法保护食品制造者和消费者合法权益的重要途径。所以进口酒必需有中文标签。 烟类 具体步骤如下: 条包鉴定: 1.首先看条盒的商标印刷及材料质地:根据各个牌号的商标印刷的不同特征及材料质地进行鉴别,判断条盒是否系伪造。 2.看透明纸:透明纸质地、透明纸搭口工艺、拉线头形状、大小及工艺质量。 3.按照条包包装设备的工艺特点进行鉴别。 如果条盒为真:重点注意条盒两端面透明纸是否有二次粘封痕迹,条盒正面与其中一端而边界处的透明纸是否刀割良迹,透明纸拉线是否有刀割痕迹,判断条盒是否系真品回收使用。 小包鉴定: 1.首选看小盒的商标印刷及材料质地:根据各个牌号的商标印刷的不同特征及材料质地进行鉴别,判断小盒是否系伪造。 2.看透明纸:透明纸质地、小包上、下端透明纸粘封工艺、拉线头形状大小及工艺质量。 3.按照小包包装设备的工艺特点进行鉴别。 如果烟标为真:重点注意小盒上、下端透明纸是否有二次粘封痕迹,若为翻盖烟,在翻盖背面是否有翻过的折痕。判断小盒是否系真品回收使用。 铝稍鉴定:铝箔纸质地,铝箔纸上图案印刷质量,铝箔纸的包装方式,铝箔纸与烟盒的粘连工艺等。 烟支鉴定:水松纸、卷烟纸质地、大钢印和小钢印图案的印刷质量及烟支的卷接工艺。 烟丝鉴定:烟丝的颜色、光泽;烟丝的配方结构、制造工艺等。 吸味鉴定:根据牌号的档次,与真品对比评吸。 饮料类 1、酒精饮料(主要是指啤酒、格瓦斯、麦精汽水等) 优质:澄清,有光泽,无絮状物和沉淀物,co2汽足,口味纯正,有“杀口感”。 劣质:倒置瓶观察有絮状沉淀物久摇不散,co2汽不足,既无酒香也无酵母香气,可嗅到馊味,口感辣或苦。 2、碳酸饮料 果汁、果味型: 优质:具有相应的色泽和香气及滋味,清汁型澄清透明,混汁型浊度均匀适宜,略有少量果肉沉淀。 劣质:co2<2.0倍,可溶性固型物<4.0%,大量沉淀,有发霉味或酒味,混浊(清汁有混),上浮下沉,异味,原果汁含量<2.5%。 可乐型: 劣质:无可乐果汁风味及应有焦糖色,co2<3.0倍,可溶性固形物<4.5%,总酸<0,80%,中草药味显著,有沉淀。 3、果汁饮料: 优质:应有风味、色泽和规定的源果汁含量(如5%以上)。劣质:源果汁含量不够,以加糖代替浓缩果浆。不带果肉的透明型出现明显混浊,产生发酵气泡,闻有酒味或酸味异常。 假果汁:糖精、色素、乡敬配制的“三精水”配得好的只有化学方法才能鉴别。 4、固体饮料: 优质:香味和色泽余名城相符,易溶于冷水。一般2min内全溶,无结块、松散。 劣质:颗粒结团块,不易溶水,有明显沉淀物,口感酸味过重,又辣或苦味。 5、真假矿泉水的简易识别法 看透明度:真矿泉水在日光下呈无色透明、不含杂质、不浑浊。 看折光渡:将矿泉水和自来水分别倒入两个相同的透明玻璃杯中,用一根筷子插入杯中作比较,折光率大的市真矿泉水。 试比重:真矿泉水矿化度比自来水大,将矿泉水、自来水分别注满玻璃杯,其中外溢较大、较快,而且浮力较大的是真矿泉水。 观察热容量:在夏季高温季节,装入真矿泉水的瓶外表面上会有冷凝小水滴出现,而盛自来水的瓶外表面上没有。 品尝口感:真矿泉水口感甘甜而无异味,而自来水假冒的“矿泉水”有漂白粉或氯气味。还可以用白酒作一简单试验,真矿泉水倒入白酒中无异味,儿子来水倒入白酒中会变味。 八、干鲍收、验标准 选鲍鱼要先看外形,身形完好无缺,鱼身腰圆背厚,肥美肉润,珠边均匀,元缺口,裂痕的为佳品,底板阔也比瘦长的质素好些。此外,干爽为好,潮身为差;对光照看,若中间呈通透并有一度红色,及沉坠手为佳,反之有些干鲍鱼干得不透,外干内湿,鲍身内呈现黑点带腥味为差货。 再者,鲍鱼的大小以每司马斤(1司马斤=604克)的头数多少计算,如平常说的10头鲍鱼,即每斤有10只鲍鱼,头数越少,鲍鱼便越大只,价格也越贵,反之,头数越多,鲍鱼身形越细小,所谓“千金难买双头鲍”。另外,鲍鱼也
展开阅读全文

开通  VIP会员、SVIP会员  优惠大
下载10份以上建议开通VIP会员
下载20份以上建议开通SVIP会员


开通VIP      成为共赢上传

当前位置:首页 > 品牌综合 > 行业标准/行业规范

移动网页_全站_页脚广告1

关于我们      便捷服务       自信AI       AI导航        抽奖活动

©2010-2025 宁波自信网络信息技术有限公司  版权所有

客服电话:0574-28810668  投诉电话:18658249818

gongan.png浙公网安备33021202000488号   

icp.png浙ICP备2021020529号-1  |  浙B2-20240490  

关注我们 :微信公众号    抖音    微博    LOFTER 

客服