收藏 分销(赏)

普通合伙企业和有限合伙企业的区别.doc

上传人:天**** 文档编号:4311161 上传时间:2024-09-05 格式:DOC 页数:2 大小:39.01KB 下载积分:5 金币
下载 相关 举报
普通合伙企业和有限合伙企业的区别.doc_第1页
第1页 / 共2页
普通合伙企业和有限合伙企业的区别.doc_第2页
第2页 / 共2页
本文档共2页,全文阅读请下载到手机保存,查看更方便
资源描述
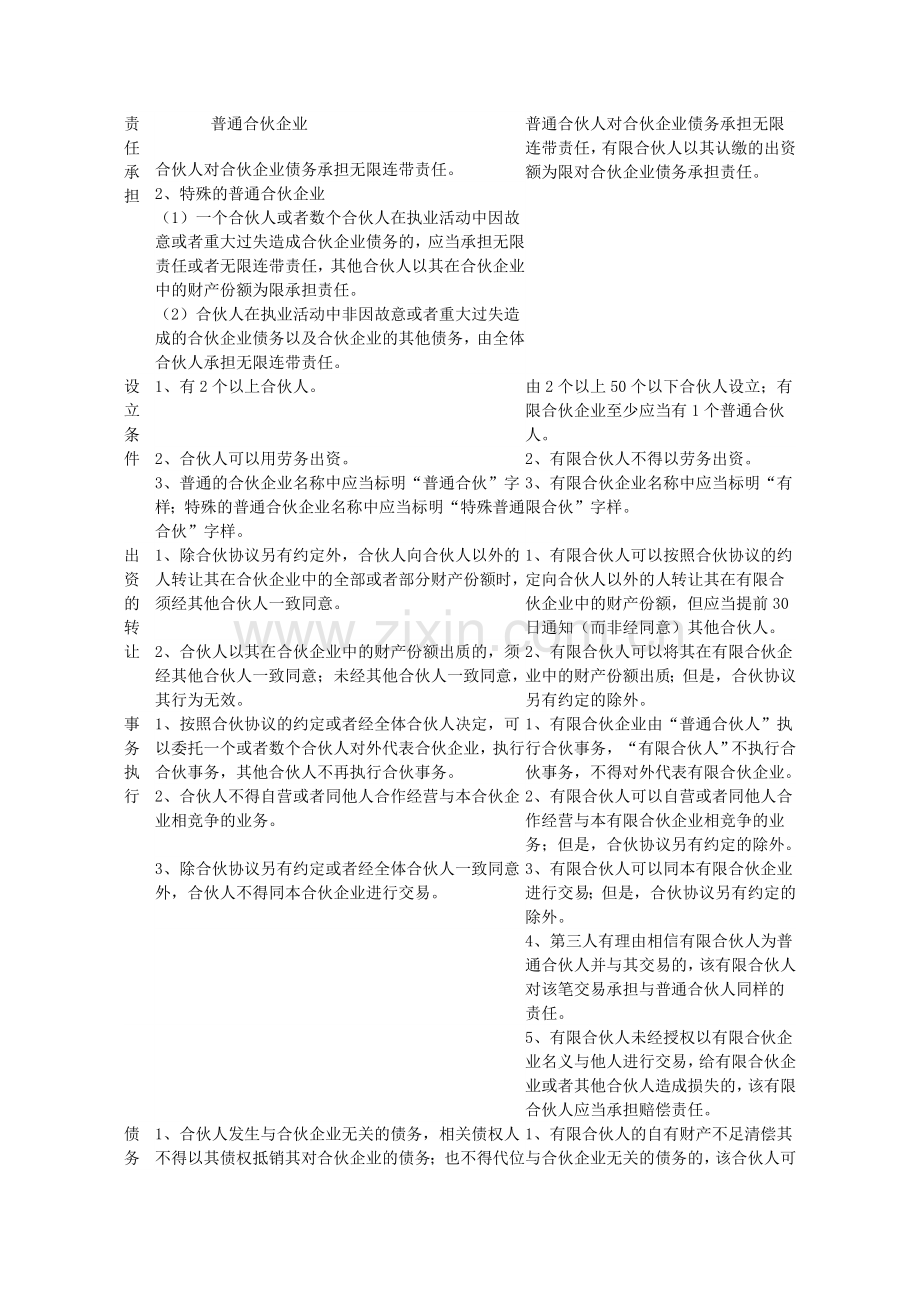
责任承担 1. 普通合伙企业 合伙人对合伙企业债务承担无限连带责任。 普通合伙人对合伙企业债务承担无限连带责任,有限合伙人以其认缴的出资额为限对合伙企业债务承担责任。   2、特殊的普通合伙企业  (1)一个合伙人或者数个合伙人在执业活动中因故意或者重大过失造成合伙企业债务的,应当承担无限责任或者无限连带责任,其他合伙人以其在合伙企业中的财产份额为限承担责任。  (2)合伙人在执业活动中非因故意或者重大过失造成的合伙企业债务以及合伙企业的其他债务,由全体合伙人承担无限连带责任。 设立条件 1、有2个以上合伙人。 由2个以上50个以下合伙人设立;有限合伙企业至少应当有1个普通合伙人。 2、合伙人可以用劳务出资。 2、有限合伙人不得以劳务出资。 3、普通的合伙企业名称中应当标明“普通合伙”字样;特殊的普通合伙企业名称中应当标明“特殊普通合伙”字样。 3、有限合伙企业名称中应当标明“有限合伙”字样。 出资的转让 1、除合伙协议另有约定外,合伙人向合伙人以外的人转让其在合伙企业中的全部或者部分财产份额时,须经其他合伙人一致同意。 1、有限合伙人可以按照合伙协议的约定向合伙人以外的人转让其在有限合伙企业中的财产份额,但应当提前30日通知(而非经同意)其他合伙人。 2、合伙人以其在合伙企业中的财产份额出质的,须经其他合伙人一致同意;未经其他合伙人一致同意,其行为无效。 2、有限合伙人可以将其在有限合伙企业中的财产份额出质;但是,合伙协议另有约定的除外。 事务执行 1、按照合伙协议的约定或者经全体合伙人决定,可以委托一个或者数个合伙人对外代表合伙企业,执行合伙事务,其他合伙人不再执行合伙事务。 1、有限合伙企业由“普通合伙人”执行合伙事务,“有限合伙人”不执行合伙事务,不得对外代表有限合伙企业。 2、合伙人不得自营或者同他人合作经营与本合伙企业相竞争的业务。 2、有限合伙人可以自营或者同他人合作经营与本有限合伙企业相竞争的业务;但是,合伙协议另有约定的除外。 3、除合伙协议另有约定或者经全体合伙人一致同意外,合伙人不得同本合伙企业进行交易。 3、有限合伙人可以同本有限合伙企业进行交易;但是,合伙协议另有约定的除外。   4、第三人有理由相信有限合伙人为普通合伙人并与其交易的,该有限合伙人对该笔交易承担与普通合伙人同样的责任。     5、有限合伙人未经授权以有限合伙企业名义与他人进行交易,给有限合伙企业或者其他合伙人造成损失的,该有限合伙人应当承担赔偿责任。 债务清偿 1、合伙人发生与合伙企业无关的债务,相关债权人不得以其债权抵销其对合伙企业的债务;也不得代位行使合伙人在合伙企业中的权利。  2、合伙人的自有财产不足清偿其与合伙企业无关的债务的,该合伙人可以以其从合伙企业中分取的收益用于清偿;债权人也可以依法请求人民法院强制执行该合伙人在合伙企业中的财产份额用于清偿。3、人民法院强制执行合伙人的财产份额时,应当通知全体合伙人,其他合伙人有优先购买权 1、有限合伙人的自有财产不足清偿其与合伙企业无关的债务的,该合伙人可以以其从有限合伙企业中分取的收益用于清偿;债权人也可以依法请求人民法院强制执行该合伙人在有限合伙企业中的财产份额用于清偿。  2、人民法院强制执行有限合伙人的财产份额时,应当通知全体合伙人。在同等条件下,其他合伙人有优先购买权。 入伙 新合伙人对入伙前合伙企业的债务承担无限连带责任。 新入伙的“有限合伙人”对入伙前有限合伙企业的债务,以其认缴的出资额为限承担责任。 退伙 退伙人对基于其退伙前的原因发生的合伙企业债务,承担无限连带责任。 有限合伙人退伙后,对基于其退伙前的原因发生的有限合伙企业债务,以其退伙时从有限合伙企业中取回的财产承担责任。 合伙人的改 变 普通合伙人转变为有限合伙人的,对其作为普通合伙人期间合伙企业发生的债务承担无限连带责任。 有限合伙人转变为普通合伙人的,对其作为有限合伙人期间有限合伙企业发生的债务承担无限连带责任。 来_源:考试大_中级会计师考试_考
展开阅读全文

开通  VIP会员、SVIP会员  优惠大
下载10份以上建议开通VIP会员
下载20份以上建议开通SVIP会员


开通VIP      成为共赢上传

当前位置:首页 > 包罗万象 > 大杂烩

移动网页_全站_页脚广告1

关于我们      便捷服务       自信AI       AI导航        抽奖活动

©2010-2026 宁波自信网络信息技术有限公司  版权所有

客服电话:0574-28810668  投诉电话:18658249818

gongan.png浙公网安备33021202000488号   

icp.png浙ICP备2021020529号-1  |  浙B2-20240490  

关注我们 :微信公众号    抖音    微博    LOFTER 

客服