收藏 分销(赏)

3.4实际问题与一元一次方程教学设计.doc

上传人:天**** 文档编号:4310118 上传时间:2024-09-05 格式:DOC 页数:5 大小:51.01KB 下载积分:6 金币
下载 相关 举报
3.4实际问题与一元一次方程教学设计.doc_第1页
第1页 / 共5页
3.4实际问题与一元一次方程教学设计.doc_第2页
第2页 / 共5页


点击查看更多>>
资源描述
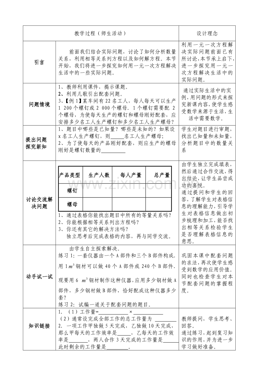
3.4实际问题与一元一次方程(第一课时)教学设计 武宣县二塘镇中学 何燕秋 一、教材分析 这一节是人教版新课标实验教材中学数学七年级上册第三章第四节第一课时的内容,是学生学习了代数式、简易方程及一元一次方程的解法后一个理论联系实际的最好教材,也是前一部分知识的应用与巩固。所有列方程解应用题的基本方法都与列一元一次方程解应用题的基本方法类似,所以这一节又是整个列方程解应用题的重点。列方程解应用题体现了现实世界中事物的相互联系,学生从这些联系中看问题的同时也为今后学习函数奠定了基础。在能力方面,无论是逻辑思维能力、计算能力,还是分析问题、解决问题的能力,都可在本节教学中得以培养和提高。该节课主要学习的内容是“成龙配套问题”和“工程问题”相关的应用题;教材通过例1和例2与学生共同总结出列一元一次方程方程解决实际问题的一般步骤。 二、学情分析 本节课教学的对象是七年级一班学生,他们思想活跃,兴趣广泛,善于思考,在进行教学设计时,力争从教学内容、教学形式、教学评价中体现出趣味性和切近生活的原则。通过教学活动,让学生自主探究、分组讨论,引导他们由浅入深、步步推进,从广度、高度和深度上开拓学生的思维,也有助于学生形成完整的知识体系。 三、教学重点与难点 重点:找到配套问题和工程问题中的相等关系,建立数学模型,正确列出一元一次方程进行求解。建立模型解决实际问题的一般方法和步骤。 难点:由实际问题抽象出数学模型的探究过程。 四、教学目标与教学过程: 教 学 目 标 知识与技能目标 1. 掌握配套问题和工程问题中有关量的基本关系式,并会寻求等量关系列方程求解. 2. 提高利用一元一次方程解决实际问题的能力. 过程与方法目标 1.让学生亲身经历和体验运用方程解决实际问题的过程,培养学生用数学的眼光去看待、分析现实生活中的情境;并能做出相应的选择。 2.经历将实际问题转化为数学问题的过程,进一步体会并认识到方程是刻画现实世界的一个很有效的数学模型,渗透数学建模思想. 3.培养学生的抽象、概括、分析和解决问题的能力。 情感态度价值观目标 1. 通过学习,进一步认识到方程与现实世界的密切联系. 感受数学的应用价值,增强用数学的意识,从而激发学生学习数学的热情. 2. 体会在解决问题的过程中同学之间交流合作的重要性. 3. 让学生在探究中感受学习的快乐 教学过程(师生活动) 设计理念 引言 前面我们结合实际问题,讨论了如何分析数量关系,利用相等关系列方程以及如何解方程。本节开始,我们将进一步探究如何用一元一次方程解决生活中的一些实际问题。 利用一元一次方程解决实际问题前面已有所讨论,本节承上启下,进一步探究用一元一次方程解决生活中的实际问题。 问题情境 1、教师利用课件,揭示课题。 2、利用儿歌引出配套问题。 3、【例1】某车间有22名工人,每人每天可以生产1 200个螺钉或2 000个螺母. 1个螺钉需要配 2个螺母,为使每天生产的螺钉和螺母刚好配套,应安排多少名工人生产螺钉和多少名工人生产螺母? 通过实际生活中的实例,用问题的形式来探究新课内容,使学生感受数学来源于生活,生活中需要数学。 提出问题 探究新知 1、题目中哪些是已知量?哪些是未知的?如果设x名工人生产螺钉,则 名工人生产螺母; 2、为了使每天的产品刚好配套,则应生产的螺母刚好是螺钉数量的 学生对题目进行审题,找出已知量和未知量,分析题目中的数量关系 讨论交流解决问题 产品类型 生产人数 每人产量 总产量 螺钉       螺母       1、 通过表格你能找出题目中所有的等量关系吗? 2、 你能根据相等关系列出方程吗? 3、 你还有其它的解决方法吗? 独立思考后完成表格的内容,再与同学交流。 由学生独立完成填表,然后通过合作交流,得出结论,让学生品尝成功的喜悦。 通过提问和学生的回答,了解学生对表格信息的理解能力,引导学生对表格信息做出初步梳理和加工,能否找出相等关系检验学生是否理解表格信息的意思。 动手试一试 由学生自主探索解决。 练习1:一套仪器由一个A部件和三个B部件构成. 用1钢材可以做40个A部件或240个B部件. 现要用6 钢材制作这种仪器,应用多少钢材做A部件,多少钢材做B部件,恰好配成这种仪器多少套? 练习2:试编一道关于配套问题的题目。 巩固本课中配套问题的求法,再次使学生感受到数学的应用价值。 同时也检查学生对本节配套问题的掌握程度。 知识链接 1.(1)工作量= × (2)通常设完成全部工作的总工作量为 2.一项工作甲独做5天完成,乙独做10天完成,那么甲每天的工作效率是 ,乙每天的工作效率是 ,两人合作3天完成的工作量是 ,此时剩余的工作量是 。 3. 一项工作甲独做a天完成,乙独做b天完成,那么甲每天的工作效率是 ,乙每天的工作效率是 ,两人合作3天完成的工作量是 ,此时剩余的工作量是 。 教师提问,学生思考、回答。 通过练习,起到复习知识的作用,并为进一步学习做好准备。 提出问题 探究新知 【例2】 整理一批图书,由一个人做要40h完成。现计划由一部分人先做4h,然后增加2人和他们一起做8,完成这项工作,假设这些人的工作效率相同,具体应先安排多少人工作? 学生模仿例1的分析思路,完成例2的题目分析解答. 讨论交流解决问题 1.人均效率(一个人做1小时完成的工作量)为 2.设先安排x人,则先做4小时,完成的工作量为 。 再增加2人和前一部分人一起做8小时,完成的工作量为 。 3. 这项工作分两段完成,两段完成的工作量之和为 。 4.完成下面表格   人均效率 人数 时间 工作量 前一部分工作   x 4   后一部分工作   x+2 8   学生讨论交流,分小组展示成果,比比谁快、准。 通过活动使学生掌握在工程问题中,通常把全部工作量简单表示为1。并得出计算工作量的基本公式是:工作量=人均效率×人数×时间。 如果一件工作分几个阶段完成,那么“各阶段工作量的和=总工作量”。 动手试试 一条地下管线由甲工程队单独铺设需要12天,由乙工程队单独铺设需要24天. 如果由这两个工程队从两端同时施工,要多少天可以铺好这条管线? 在完成了对工程问题的探究后,通过练习使学生刚刚获取的经验得到进一步的巩固和深化,进一步熟悉解决解决问题的方法和过程,从而提高分析和解决问题的能力。 课堂小结 由学生谈谈本节课学到了哪些知识? 由学生概括本课中学到的知识,体现学生是学习的主人。 布置作业 教科书106页第2、5题; 思考题: 1.某服装厂要生产某种型号的学生校服,已知 3m 长的某种布料可做上衣 2 件或裤子 3 条,一件上衣和一 条裤子为一套,库内存这种布料 600m,应如何分配布料做上衣和做裤子才能恰好配套? 2.某车间有 28 名工人,生产一种螺栓和螺帽,平均每人每小时能生产螺栓 12 个或螺帽 18 个,两个螺栓要 配三个螺帽,应分配多少人生产螺栓,多少人生产螺帽,才能使生产的螺栓和螺帽刚好配套? 在巩固本节知识的基础上,灵活运用配套和工程问题中的各种量之间的关系解决相关的问题。 五、板书设计: 3.4实际问题与一元一次方程 例1 例2: 练习 本节课的教学设计说明: 1.关于教学内容 本节内容是实际问题与一元一次方程有关成龙配套问题和工程问题. 通过前几节课的学习,学生已初步尝试了列方程解应用题,但本节内容对学生来说是个难点,相对更加生活化,富有挑战性. 走进本节内容,学生会更深刻地认识到方程与现实生活的密切联系,感悟“方程”的数学思想方法. 总之,本节内容充分体现了新课程所倡导的“从生活走向数学,从数学走向生活”的理念. 通过本节课的学习不仅可以使学生感受到数学与实际生活密切相关,而且使学生深深地体会到学好数学能够解决生活当中的很多问题. 本节内容无论是知识上还是数学思想方法上,都是很好的素材,对培养学生的探索精神、实践能力及应用意识都有很好的促进作用. 2.关于教学方法 现代教育要求我们创设一种环境,有意识地让学生在实践中感知、感悟和体验,进而上升为智慧,形成思维的张力,逐步养成解决问题的思想、方法和能力. 教育家波利亚认为,“学东西最好的途径是亲自去发现它”. 基于这些认识,在设计本节课时利用儿歌让学生知道现实生活中很多的配套问题,再通过探究使学生理解配套的两个量之间存在着某种倍数关系。如例1中“1个螺钉需要配2个螺母”即是螺母的数量是螺钉数量的2倍。练习中“一套仪器由一个A部件和三个B部件构成” 即是B部件的数量是A部件数量的3倍.将教学素材与实际紧密结合起来,大大提高学生学习数学的积极性和学习情趣. 教师在整个教学过程的设计中努力贯彻“学生是数学学习的主人. 亲自实践、自主探究与合作交流是学生学习数学的重要方式.” 3.关于教学内容 在教学手段方面,选择多媒体课件辅助教学的方式,一方面节省板书时间,提高课堂效率;另一方面为学生自主探究和提高兴趣创造条件, 使信息技术与教学内容有机整合,更好地为教学服务. 4.关于教学过程 在学生对例1和例2进行了探究的基础上,有了实实在在的情感体验. 通过学生的自编题及小组展示及交流, 真正实现把学习的权利还给学生,使学生体验做数学的乐趣, 充分发挥了学生的主动性. 为了达到教学目标,强化重点内容,并突破教学中的难点, 教师在学生充分交流、讨论的基础上进行拓展、延伸. 全体学生在获得必要发展的前题下,不同的学生获得不同的体验. 5.关于学法指导 通过本节课的学习,使学生深深体会到数学建模思想是解决生活当中的实际问题的重要数学模型,让学生进一步体会生活中处处有数学,平时要养成用数学的视角来观察生活的意识. 通过本节课的学习还培养学生主动探索、敢于实践、善于发现的精神及合作交流和创新意识. 通过课堂小结,增强学生学习过程中的反思意识,培养他们良好的学习习惯. 经过分析以上缺点,在深入解剖自我之后,我认识到了问题的严重性。按照具体情况具体分析的方法进行剖析,这其实是对自己要求不严格的结果。所以经过此次反省,我立志改掉陋习,剔除短处,吸人长处,不断完善自我,从以下几点改进。
展开阅读全文

开通  VIP会员、SVIP会员  优惠大
下载10份以上建议开通VIP会员
下载20份以上建议开通SVIP会员


开通VIP      成为共赢上传

当前位置:首页 > 教育专区 > 其他

移动网页_全站_页脚广告1

关于我们      便捷服务       自信AI       AI导航        抽奖活动

©2010-2026 宁波自信网络信息技术有限公司  版权所有

客服电话:0574-28810668  投诉电话:18658249818

gongan.png浙公网安备33021202000488号   

icp.png浙ICP备2021020529号-1  |  浙B2-20240490  

关注我们 :微信公众号    抖音    微博    LOFTER 

客服