收藏 分销(赏)

学生篮球考核标准.doc

上传人:精*** 文档编号:4064693 上传时间:2024-07-26 格式:DOC 页数:2 大小:27.54KB 下载积分:5 金币
下载 相关 举报
学生篮球考核标准.doc_第1页
第1页 / 共2页
学生篮球考核标准.doc_第2页
第2页 / 共2页
本文档共2页,全文阅读请下载到手机保存,查看更方便
资源描述
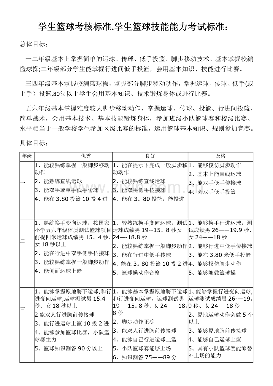
学生篮球考核标准.学生篮球技能能力考试标准: 总体目标:     一二年级基本上掌握简单的运球、传球、低手投篮、脚步移动技术、基本掌握校编篮球操;二年级部分学生能掌握行进间低手投篮,会用基本知识、技能进行比赛。     三四年级基本掌握校编篮球操,掌握部分脚步移动动作,掌握运球、传球、低手(或上手)投篮,80%以上学生会用基本知识、技术锻炼身体或进行比赛。     五六年级基本掌握难度较大脚步移动动作,掌握运球、传球、投篮、行进间投篮、简单战术,会用基本技术、基本技能锻炼身体,参加班级小队篮球赛和校级比赛、水平相当于一般学校学生参加区级比赛的标准,运用篮球基本知识、规则参加竞赛。 具体目标: 年级 优秀 良好 及格     一 1、能较熟练掌握一般脚步移动动作 2、能熟练直线运球 3、能双手或单手低手传球 4、能在3.80投篮10投4进 1、能在提示下完成一般脚步移动动作 2、能较熟练直线运球 3、能双手低手传接球 4、能在3。80投篮,能投进 1、能够模仿脚步动作 2、基本上能直线运球 3、能双手低手传接球 4、会双手低手投篮     二 1、熟练换手变向运球,按国家小学五六年级体质测试篮球项目前提四米运球成绩男15。4秒、女18秒以上 2、能在行进中双手低手传接球 3、能较熟练掌握一般脚步动作 4、能侧面运球上篮 1、较熟练换手变向运球,测试运球成绩男19--15。8秒女24—-18.8秒 2、能较熟练掌握一般脚步动作 3、能在行进中低手传球 4、能在3。80投篮10投2进 5、篮球操动作合格 1、能够换手行进运球,测试成绩男26——19.9秒、女24——18秒 2、能够行进中低手传接球 3、能在3.80米低手投篮 4、能够模仿脚步动作 5、能够随做篮球操     三 1、能够掌握原地胯下运球,和行进变向运球,运球测试男15.4秒、女18秒以上 2能双人行进胸前传接球 3、能行进运球上篮10投2进 4、能够参加篮球比赛,小队篮球赛主力 5、篮球知识测答90分以上 1、能够基本掌握原地胯下运球和行进变向运球,运球测试男19-—15。8秒、女24——18。8秒 2、脚步动作正确 3、能双人行进胸前传接球 4、能够自己行进运球上篮 5、小队篮球赛能够上场 6、知识测答75——89分 1、能够掌握行进变向运球,运球测试成绩男26-—19。9秒、女24—-18秒 2、原地运球动作会做5个以上 3、能够原地胸前传接球 4、能够自己运球上篮 5、具有小队篮球赛能够替补上场的能力 6、知识测答及格     四 1、能够熟练掌握原地规定球性练习,能够原地背后变向运球和跳跃胯下运球连续16次以上,运球测试成绩男14。4秒、女18秒以上 2、能够行进双人胸前、肩上传接球 3、能够运球上三步篮,10投4进 4、能够参加比赛,小队篮球赛主力 5、知识测答90分以上 1、能够掌握原地规定球性练习,基本上能原地背后变向运球,跳跃胯下运连续达到8次,运球测试男19-—15。8秒、女24——18。8秒 2、能够行进双人胸前、肩上传接球 3、能够运球上三步篮,10投2进 4、能够参加比赛 1、能够基本掌握原地背后变向运球、原地跳跃胯下运球,运球测试男26--19.9秒、女24.9——31秒。 2、能够行进双人不限姿势传接球 3、能够自己运球上三步篮, 4、能够参加篮球比赛       五 1、能够熟练掌握原地规定球性练习,能够行进变向转身运球,一次性连续跳跃跨下运球24次,国家规定标准运球测试男15。4秒、女18秒以上 2、较熟练掌握脚步动作 3、能够做双人传、运配合练习 3、能够自己运球上篮10投4进 4、能够参加比赛是小队篮球赛的主力队员 5、知识测答90分以上 1、能够熟练掌握原地规定球性练习,能够变向转身运球,连续跳跃胯下运球一次性10次,国家规定标准运球测试男19秒——15.8秒、女24-—18.8秒 2、能够做双人传、运配合练习 3、能够自己运球上篮10投2进 4、能够参加比赛 5、知识测答75--89分 1、能够偶尔能够做出背后运球,能够跳跃胯下运球,国家规定标准运球测试男26秒-—19。9秒、女31——24.9秒 2、对双人配合理解,并能在点拨下完成动作 3、能够自己运球上篮 4、能够参加比赛 5、知识测答60——74分       六 1、能够熟练掌握几种篮球运球动作,连续跳跃胯下运球一次性32次,国家规定标准运球测试男15.4秒、女18秒以上 2、熟练掌握脚步动作 3、能够做两种以上配合传接球上篮练习 3、能够在行进中接较大难度球上篮 4、自己运球上篮10投6进 5、是校队队员 1、能够基本掌握几种篮球运球动作,连续跳跃胯下运球一次性24次,国家规定标准运球测试男19——15。8秒、女24——18。8秒 2、较熟练掌握脚步动作 2、能够做两种传接球上篮动作 3、能够在行进中准确接同伴球上篮 4、自己运球上篮10投4进 5、是小队篮球赛主力队员 1、能够熟练掌握2种篮球运球方法,一次性跳跨下运球2次,国家规定标准运球测试男26秒--19。9秒、女31--24。9秒 2、能够做一种传接球配合练习 3、能够接同伴球运球上篮 4、自己运球上篮10投2进 5、能够参加比赛 6、知识测答及格
展开阅读全文

开通  VIP会员、SVIP会员  优惠大
下载10份以上建议开通VIP会员
下载20份以上建议开通SVIP会员


开通VIP      成为共赢上传

当前位置:首页 > 教育专区 > 其他

移动网页_全站_页脚广告1

关于我们      便捷服务       自信AI       AI导航        抽奖活动

©2010-2026 宁波自信网络信息技术有限公司  版权所有

客服电话:0574-28810668  投诉电话:18658249818

gongan.png浙公网安备33021202000488号   

icp.png浙ICP备2021020529号-1  |  浙B2-20240490  

关注我们 :微信公众号    抖音    微博    LOFTER 

客服