收藏 分销(赏)

店员考核表.doc

上传人:丰**** 文档编号:4063651 上传时间:2024-07-26 格式:DOC 页数:3 大小:44.04KB 下载积分:5 金币
下载 相关 举报
店员考核表.doc_第1页
第1页 / 共3页
店员考核表.doc_第2页
第2页 / 共3页


点击查看更多>>
资源描述
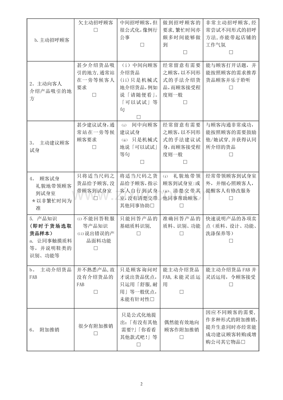
店铺导购员考核表 姓 名 店 铺 填表日期 考核时间段 年 月 日- 年 月 日 考核期间业绩 任务: 完成: 达成率: 员工自评 以下综合技能考核由营运主管填写 项目内容 评核准则 1分 2分 3分 4分 第一部分:个人素质(总分28分,评分: ) 1.工作态度与仪容 a.主动性 b。精神面貌 c。站立姿势 d。妆容(女生) (男生) 较差¨ 无精打采/呆滞¨ 依傍货架¨ 没有任何化妆¨ 头发乱有胡须 ¨ 一般¨ 精神涣散¨ 站姿欠端庄¨ 部分有化妆¨ 头发较乱胡须少¨ 较好¨ 精神爽利¨ 站姿端庄¨ 化淡妆¨ 头发整齐无胡须¨ 很好¨ 神采奕奕¨ 端庄大方¨ 精神适合品牌形象¨ 有个性适合品牌形象 ¨ 2.团队合作 a。经常协助同事 b.注重工作分享 c。尊重礼貌待人 很少做到 ¨ ¨ ¨ 部分做到 ¨ ¨ ¨ 基本做到 ¨ ¨ ¨ 经常做到 ¨ ¨ ¨ 第二部分:考勤状况(总分4分,评分: ) 守时,准时报到下 班,在规定时间内 充电 考核期内有3次或以上迟到记录 ¨ 考核期内有2次迟到记录 ¨ 考核期内有1次迟到记录 ¨ 考核期内没有迟到记录 ¨ 第三部分:个人业绩(总分16分,评分: ) 考核期内个人销售总目标达成情况 达成个人销售目标的70%以下 (3分)¨ 达成个人销售目标的70%—89% (8分)¨ 达成个人销售目标的90%-99% (12分)¨ 达成个人销售目标的100%及以上 (16分)¨ 第四部分:服务状态和销售技能(总分40分,评分: ) 1。招呼顾客 a。 笑容 甚少笑容,给人一个冷漠的感觉 □ 中间有笑容,而于繁忙时间则很少微笑 □ 笑容足够,而于繁忙时间亦有颇多微笑 □ 时时保持亲切笑容,给人一个平易近人的感觉,能感染其他同事 □ b.主动招呼顾客 欠主动招呼顾客 □ 中间招呼顾客,但很公式化,像例行公事 □ 做到招呼顾客的要求,繁忙时间亦颇多时间能够做到 □ 非常主动招呼顾客,经常尝试不同形式的招呼方法,亦能带起店铺的工作气氛 □ 2。主动向客人 介绍产品吸引的地方 甚少介绍货品吸引的地方,通常站在一旁等候客人要求 □ (i)中间向顾客介绍货品 (ii)只是机械式地介绍货品,例如说「请随便看」。「可以试试」等句 □ 经常留意有需要之顾客,以不同形式的手法介绍货品,而顾客接受程度则一般 □ 能与顾客打开话题,并能按照顾客的需求推荐货品顾客并乐于聆听 □ 3。 主动建议顾客 试身 甚少建议试身,通常站在一旁等候顾客要求 □ (i) 间中向顾客建议试身 (ii) 只是机械式 地说「可以试试」等句 □ 经常留意有需要之顾客,以不同形式的手法建议试身,而顾客接受程度则一般 □ 与顾客沟通非常成功,能按照顾客的需要鼓励他/她试穿,并获得认同所介绍的货品 □ 4。 顾客试身 礼貌地带领顾客到试身室 *以非繁忙时间为准 只将适当尺码之货品给予顾客,没带顾客到试身室 □ 将适当尺码之货品给予顾客,指示客人自行到试身室,没有清楚交带其他同事协助□ (i) 礼貌地带领顾客到试身室:或 (ii) 清楚交带其他同事帮助顾客 □ 经常带领顾客到试身室外,并细心照顾客人,提醒客人有修改服务 □ 5. 产品知识 (即时于货场选取货品样本) a. 让同事触摸质料等,并说明鞋类的识别、功能等 (i) 不能回答鞋服等产品知识 (ii) 说出错误的产品面料功能 □ 只能回答产品的基础质料识别, □ 准确回答产品的质料、识别、功能 □ 快速说明产品的各项卖点(质料、设计、功能、洗涤保养等) □ b。 主动介绍货品 FAB 并不熟悉产品,故没有介绍货品的FAB □ 只是顾客询问时才说出货品优点,只运用「舒服,耐用」等一般优点,未能有针对性□ 能主动介绍货品FAB,未能灵活运用 □ 能主动介绍货品FAB并灵活运用,令顾客接受 □ 6。 附加推销 很少有附加推销 □ 只是公式化地提出:「有没有其他需要?」「你看看其他款式吧!」等 □ 偶然能有效地向顾客作附加推销 □ 因应不同顾客的需要,作多种形式的附加推销,提升生意同时亦经常能成功建议顾客转购或增购公司其它物品□ 7。 招呼顾客离开,包括:多谢顾客,并邀请顾客再次光临 没有向顾客道别 □ 只是偶然向顾客说“再见”、“多谢"等 □ 经常有道别声,但繁忙时间表现仍需改善 □ 完全体现有始有终的顾客服务,繁忙时间亦表现良好 □ 8.安排付款 客人自己到收台 付款 □ 叫客人自己到收 银台付款 □ 主动带客人到收 银台付款 □ 礼貌及有邀请手势地带 客人到收银台付款 □ 第五部分:货品管理(总分12分,评分: ) 1.熟悉店铺 a.货品摆位 不时忘记货场货品最新摆位,令销售所需时间相应增加 □ 对货场货品摆位有基本概念,虽仍未熟悉,但正改善中 □ 熟悉货场货品之摆位,能准确地取货 □ 非常熟悉货场货品之摆位,能迅速而准确地替顾客取货,亦能主动帮助其他同事 □ b. 后仓货品分布 经常忘记后仓货品最新摆位,令销售时间增加 □ 对后仓货品摆位有基本概念,仍未熟悉,改善中 □ 熟悉后仓货品摆位,能快捷准确取货,帮助销售 □ 非常熟悉后仓货品摆位,能迅速准确取货并能经常协助同事认知后仓摆位 □ 2.处理货品(处理到货,补货及后仓上货) 慢,没有条理 □ 快但乱 □ 整齐准确,速度一般 □ 快而准 □ 导购员综合评价表 店长对员工考核/试用意见: 签名: 日期: 营运主管对员工考核/试用意见: 签名: 日期: 3
展开阅读全文

开通  VIP会员、SVIP会员  优惠大
下载10份以上建议开通VIP会员
下载20份以上建议开通SVIP会员


开通VIP      成为共赢上传

当前位置:首页 > 包罗万象 > 大杂烩

移动网页_全站_页脚广告1

关于我们      便捷服务       自信AI       AI导航        抽奖活动

©2010-2026 宁波自信网络信息技术有限公司  版权所有

客服电话:0574-28810668  投诉电话:18658249818

gongan.png浙公网安备33021202000488号   

icp.png浙ICP备2021020529号-1  |  浙B2-20240490  

关注我们 :微信公众号    抖音    微博    LOFTER 

客服