收藏 分销(赏)

苯的理化特性表.doc

上传人:a199****6536 文档编号:4062505 上传时间:2024-07-26 格式:DOC 页数:2 大小:36.04KB 下载积分:5 金币
下载 相关 举报
苯的理化特性表.doc_第1页
第1页 / 共2页
苯的理化特性表.doc_第2页
第2页 / 共2页
本文档共2页,全文阅读请下载到手机保存,查看更方便
资源描述
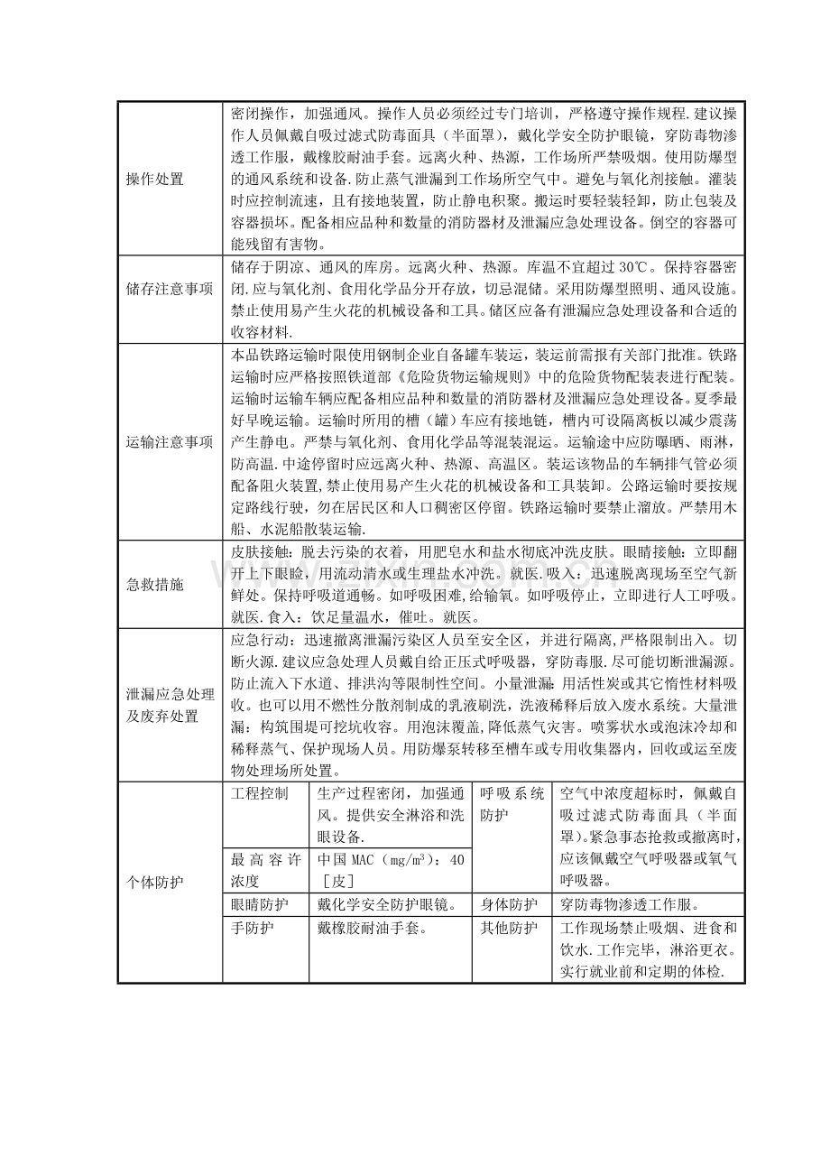
中文名称 苯 包装标志 易燃液体 英文名称 Benzene 包装类别 Ⅱ类包装 危险性类别 第3.2类 中闪点易燃液体 危险货物编号 32050 UN编号 1114 燃烧热(kJ/mol) 3264.4 理化特性 外观与性状 无色透明液体,有强烈芳香味。 熔点(℃) 5。5 相对密度(水=1) 0。88 沸点(℃) 80。1 相对密度(空气=1) 2.77 饱和蒸气压(kPa) 13。33(26。1℃) 临界温度(℃) 289.5 临界压力(MPa) 4.92 爆炸下限〔%(V/V)〕 1.2 爆炸上限〔%(V/V)〕 8。0 引燃温度(℃) 560 最小点火能(mJ) 0。20 闪点(℃) -11 最大爆炸压力(MPa) 0。880 溶解性 不溶于水,溶于醇、醚、丙酮等多数有机溶剂。 主要用途 用作溶剂及合成苯的衍生物,香料、染料、塑料、医药、炸药、橡胶等。 侵入途径 吸入、食入、经皮吸收。 健康危害 健康危害:高浓度苯对中枢神经系统有麻醉作用,引起急性中毒;长期接触苯对造血系统有损害,引起慢性中毒。急性中毒:轻者有头晕、恶心、呕吐、轻度兴奋、步态蹒跚等酒醉状态;严重才发生昏迷、抽搐、血压下降,以致呼吸和循环衰竭。慢性中毒:主要表现有神经衰弱综合症;造血系统改变:白细胞、血小板减少,重者出现再生障碍性贫血;少数病例在慢性中毒后可发生白血病(以急性粒细胞性为多见)。皮肤损害有脱脂、干燥、皲裂、皮炎。可致月经量增多与经期延长。环境危害:对环境有危害,对水体可造成污染。燃爆危险:本品易燃,为致癌物。 毒理学资料 急性毒性:LD50:3306mg/kg(大鼠经口);48mg/kg(小鼠经皮)。LC50:31900mg/m3,7小时(大鼠吸入).刺激性:家兔经眼:引起眼刺激.家兔经皮:500mg/24h,中度刺激.亚急性与慢性毒性:家兔吸入10mg/m3,数天到几周,引起白细胞减少,淋巴细胞百分比相对增加。慢性中毒动物造血系统改变,严重者骨髓再生不良。致突变性:DNA抑制:人白细胞2200umol/L。姊妹染色单体交换:人淋巴细胞200umol/L.致癌性:IARC致癌性评论:人类致癌物质。其它毒理作用:大鼠吸入最低中毒浓度(TCLO):150ppm/24小时(孕7~14天),引起植入后死亡率增加和骨骼肌肉发育异常. 消防措施 危险特性:易燃,其蒸气与空气可形成爆炸性混合物,遇明火、高热极易燃烧爆炸。与氧化剂能发生强烈反应。易产生和聚积静电,有燃烧爆炸危险。其蒸气比空气重,能在较低处扩散到相当远的地方,遇火源会着火回燃。有害燃烧产物:一氧化碳、二氧化碳。灭火方法:喷水冷却容器,可能的话将容器从火场移至空旷处。处在火场中的容器若已变色或从安全泄压装置中产生声音,必须马上撤离。灭火剂:泡沫、干粉、二氧化碳、砂土。用水灭火无效. 稳定性和反应活性 稳定性 稳定 聚合危害 不聚合 避免接触条件 禁配物 强氧化剂 操作处置 密闭操作,加强通风。操作人员必须经过专门培训,严格遵守操作规程.建议操作人员佩戴自吸过滤式防毒面具(半面罩),戴化学安全防护眼镜,穿防毒物渗透工作服,戴橡胶耐油手套。远离火种、热源,工作场所严禁吸烟。使用防爆型的通风系统和设备.防止蒸气泄漏到工作场所空气中。避免与氧化剂接触。灌装时应控制流速,且有接地装置,防止静电积聚。搬运时要轻装轻卸,防止包装及容器损坏。配备相应品种和数量的消防器材及泄漏应急处理设备。倒空的容器可能残留有害物。 储存注意事项 储存于阴凉、通风的库房。远离火种、热源。库温不宜超过30℃。保持容器密闭.应与氧化剂、食用化学品分开存放,切忌混储。采用防爆型照明、通风设施。禁止使用易产生火花的机械设备和工具。储区应备有泄漏应急处理设备和合适的收容材料. 运输注意事项 本品铁路运输时限使用钢制企业自备罐车装运,装运前需报有关部门批准。铁路运输时应严格按照铁道部《危险货物运输规则》中的危险货物配装表进行配装。运输时运输车辆应配备相应品种和数量的消防器材及泄漏应急处理设备。夏季最好早晚运输。运输时所用的槽(罐)车应有接地链,槽内可设隔离板以减少震荡产生静电。严禁与氧化剂、食用化学品等混装混运。运输途中应防曝晒、雨淋,防高温.中途停留时应远离火种、热源、高温区。装运该物品的车辆排气管必须配备阻火装置,禁止使用易产生火花的机械设备和工具装卸。公路运输时要按规定路线行驶,勿在居民区和人口稠密区停留。铁路运输时要禁止溜放。严禁用木船、水泥船散装运输. 急救措施 皮肤接触:脱去污染的衣着,用肥皂水和盐水彻底冲洗皮肤。眼睛接触:立即翻开上下眼睑,用流动清水或生理盐水冲洗。就医.吸入:迅速脱离现场至空气新鲜处。保持呼吸道通畅。如呼吸困难,给输氧。如呼吸停止,立即进行人工呼吸。就医.食入:饮足量温水,催吐。就医。 泄漏应急处理及废弃处置 应急行动:迅速撤离泄漏污染区人员至安全区,并进行隔离,严格限制出入。切断火源.建议应急处理人员戴自给正压式呼吸器,穿防毒服.尽可能切断泄漏源。防止流入下水道、排洪沟等限制性空间。小量泄漏:用活性炭或其它惰性材料吸收。也可以用不燃性分散剂制成的乳液刷洗,洗液稀释后放入废水系统。大量泄漏:构筑围堤可挖坑收容。用泡沫覆盖,降低蒸气灾害。喷雾状水或泡沫冷却和稀释蒸气、保护现场人员。用防爆泵转移至槽车或专用收集器内,回收或运至废物处理场所处置。 个体防护 工程控制 生产过程密闭,加强通风。提供安全淋浴和洗眼设备. 呼吸系统防护 空气中浓度超标时,佩戴自吸过滤式防毒面具(半面罩)。紧急事态抢救或撤离时,应该佩戴空气呼吸器或氧气呼吸器。 最高容许浓度 中国MAC(mg/m3):40[皮] 眼睛防护 戴化学安全防护眼镜。 身体防护 穿防毒物渗透工作服。 手防护 戴橡胶耐油手套。 其他防护 工作现场禁止吸烟、进食和饮水.工作完毕,淋浴更衣。实行就业前和定期的体检.
展开阅读全文

开通  VIP会员、SVIP会员  优惠大
下载10份以上建议开通VIP会员
下载20份以上建议开通SVIP会员


开通VIP      成为共赢上传

当前位置:首页 > 包罗万象 > 大杂烩

移动网页_全站_页脚广告1

关于我们      便捷服务       自信AI       AI导航        抽奖活动

©2010-2026 宁波自信网络信息技术有限公司  版权所有

客服电话:0574-28810668  投诉电话:18658249818

gongan.png浙公网安备33021202000488号   

icp.png浙ICP备2021020529号-1  |  浙B2-20240490  

关注我们 :微信公众号    抖音    微博    LOFTER 

客服