收藏 分销(赏)

常见危险品安全信息卡.doc

上传人:精*** 文档编号:4016846 上传时间:2024-07-25 格式:DOC 页数:7 大小:145.54KB 下载积分:6 金币
下载 相关 举报
常见危险品安全信息卡.doc_第1页
第1页 / 共7页
常见危险品安全信息卡.doc_第2页
第2页 / 共7页


点击查看更多>>
资源描述
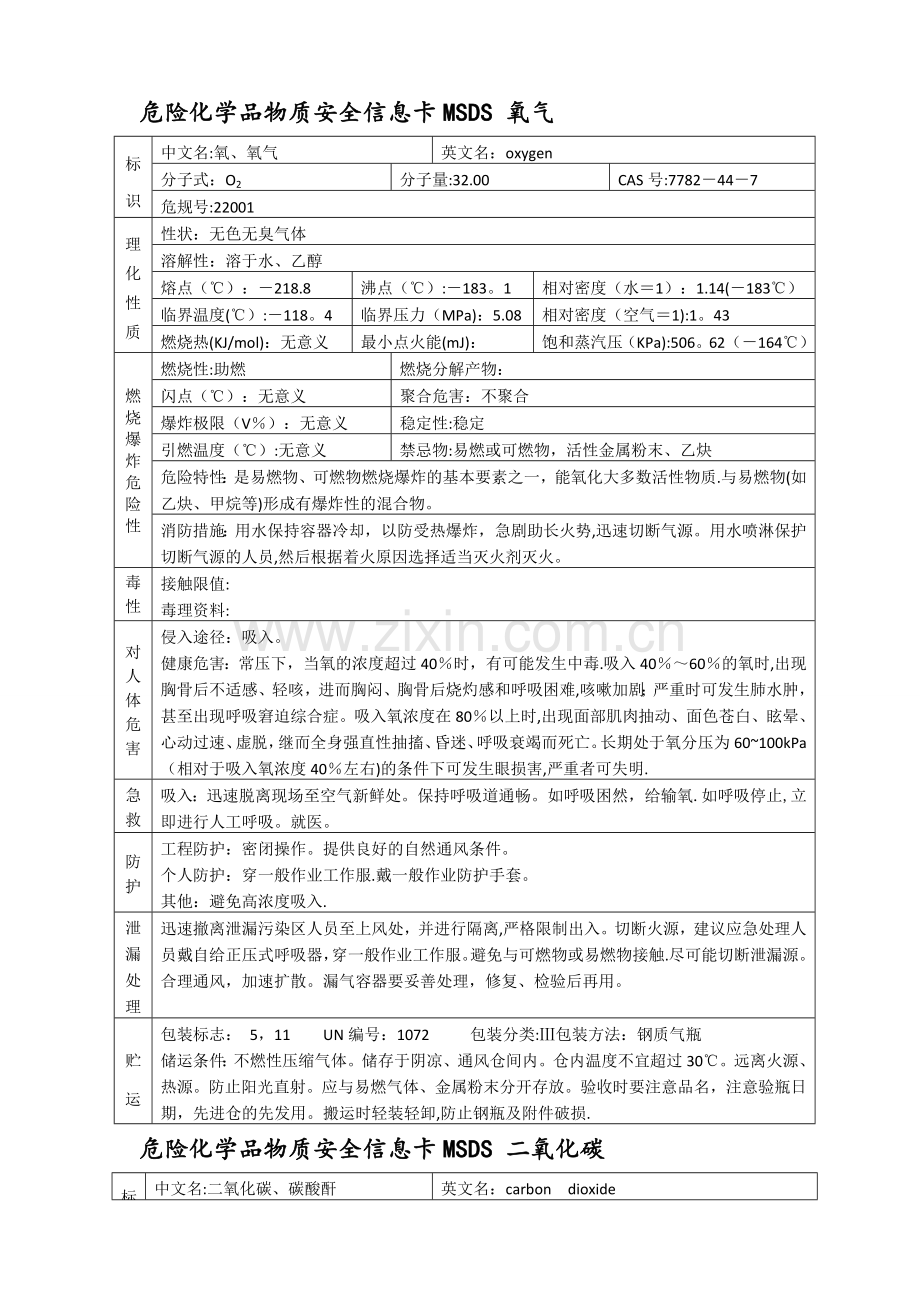
危险化学品物质安全信息卡MSDS 乙炔气 标识 中文名:乙炔 英文名:acetylene 分子式:C2H2 分子量:26.04 CAS号:74-86-2 危规号:21024 理化性质 性状:无色无臭气体,工业品有使人不愉快的大蒜气味 溶解性:微溶于水、乙醇,溶于丙酮、氯仿、苯 熔点(℃):-81.8(119kpPa) 沸点(℃):-83.8 相对密度(水=1):0.62 临界温度(℃):35。2 临界压力(MPa):6。14 相对密度(空气=1):0。91 燃烧热(KJ/mol):1298。4 最小点火能(mJ): 饱和蒸汽压(KPa):4053(16.8℃) 燃烧爆炸危险性 燃烧性:易燃 燃烧分解产物:一氧化碳、二氧化碳 闪点(℃):无意义 聚合危害:聚合 爆炸下限(%):2。1 稳定性:稳定 爆炸上限(%):80。0 禁忌物:强氧化剂、强酸、卤素 引燃温度(℃):305 最小点火能(mJ):0。02 危险特性:极易燃烧爆炸。与空气混合能形成爆炸性混合物,遇明火、高热能引起燃烧爆炸。与氧化剂接触会猛烈反应。与氟、氯等接触会发生剧烈的化学反应.能与铜、银、汞等的化合物生成爆炸性物质. 消防措施:切断气源。若不能立即切断气源,则不允许熄灭正在燃烧的气体。喷水冷却容器,可能的话将容器从火场移至空旷处。灭火剂:雾状水、泡沫、二氧化碳、干粉。 毒性 接触限值:中国MAC(mg/m3)未制定标准 美国 TVL—TWA ACGIH 窒息性气体。 毒理资料:动物长期吸入非致死性浓度本品,出现血红蛋白、网织细胞、淋巴细胞增加和中性粒细胞减少.尸检有支气管炎、肺炎、肺水肿、肺充血和脂肪浸润。 对人体危害 侵入途径:吸入。 健康危害:具有弱麻醉作用。高浓度吸入可引起单纯窒息。急性中毒:暴露于20%浓度时,出现明显缺氧症状;吸入高浓度,初期兴奋、多语、哭笑不安,后出现眩晕、头痛、恶心、呕吐、共济失调、嗜睡;严重者昏迷、紫绀、瞳孔对光反应消失、脉弱而不齐.当混有磷化氢、硫化氢时,毒性增大,应予注意。 急救 吸入:迅速脱离现场至空气新鲜处.保持呼吸道通畅。如呼吸困然,给输氧。如呼吸停止,立即进行人工呼吸。就医。 防护 工程防护:生产过程密闭,全面通风。 呼吸系统防护:一般不需要特殊防护,但建议特殊情况下,佩戴自吸过滤式防毒面具。 眼睛防护:一般不需要特殊防护,高浓度接触时可戴安全防护眼镜。 手防护:戴一般作业防护手套。 其他:工作现场严禁吸烟。避免长期反复接触。进入罐、限制性空间或其他高浓度区作业,须有人监护. 泄漏处理 迅速撤离泄漏污染区人员至上风处,并进行隔离,严格限制出入。切断火源。建议应急处理人员戴自给正压式呼吸器,穿消防防护服。尽可能切断泄漏源。合理通风,加速扩散。喷雾状水稀释、溶解.构筑围堤或挖坑收容产生的大量废水。如有可能,将漏出气用排风机送至空旷地方或装设适当喷头烧掉。漏气容器要妥善处理,修复、检验后再用. 贮运 包装标志:4 UN编号: 1001 包装方法:钢质气瓶 储运条件:乙炔的包装法通常是溶解在溶剂及多孔物中,装入钢瓶内。充装要控制流速,注意防止静电积聚。储存于阴凉、通风仓间内。仓间温度不宜超过30℃.远离火种、热源,防止阳光直射。应与氧气、压缩气体、卤素(氟、氯、溴)、氧化剂等分开存放。储存间内的照明、通风等设施应采用防爆型,开关设在仓外.配备相应品种和数量的消防器材。禁止使用易产生火花的机械设备和工具。验收时要注意品名,注意验瓶日期,先进仓的先发用。搬运时轻装轻卸,防止钢瓶及附件破损. 危险化学品物质安全信息卡MSDS 氧气 标识 中文名:氧、氧气 英文名:oxygen 分子式:O2 分子量:32.00 CAS号:7782-44-7 危规号:22001 理化性质 性状:无色无臭气体 溶解性:溶于水、乙醇 熔点(℃):-218.8 沸点(℃):-183。1 相对密度(水=1):1.14(-183℃) 临界温度(℃):-118。4 临界压力(MPa):5.08 相对密度(空气=1):1。43 燃烧热(KJ/mol):无意义 最小点火能(mJ): 饱和蒸汽压(KPa):506。62(-164℃) 燃烧爆炸危险性 燃烧性:助燃 燃烧分解产物: 闪点(℃):无意义 聚合危害:不聚合 爆炸极限(V%):无意义 稳定性:稳定 引燃温度(℃):无意义 禁忌物:易燃或可燃物,活性金属粉末、乙炔 危险特性:是易燃物、可燃物燃烧爆炸的基本要素之一,能氧化大多数活性物质.与易燃物(如乙炔、甲烷等)形成有爆炸性的混合物。 消防措施:用水保持容器冷却,以防受热爆炸,急剧助长火势,迅速切断气源。用水喷淋保护切断气源的人员,然后根据着火原因选择适当灭火剂灭火。 毒性 接触限值: 毒理资料: 对人体危害 侵入途径:吸入。 健康危害:常压下,当氧的浓度超过40%时,有可能发生中毒.吸入40%~60%的氧时,出现胸骨后不适感、轻咳,进而胸闷、胸骨后烧灼感和呼吸困难,咳嗽加剧;严重时可发生肺水肿,甚至出现呼吸窘迫综合症。吸入氧浓度在80%以上时,出现面部肌肉抽动、面色苍白、眩晕、心动过速、虚脱,继而全身强直性抽搐、昏迷、呼吸衰竭而死亡。长期处于氧分压为60~100kPa(相对于吸入氧浓度40%左右)的条件下可发生眼损害,严重者可失明. 急救 吸入:迅速脱离现场至空气新鲜处。保持呼吸道通畅。如呼吸困然,给输氧.如呼吸停止,立即进行人工呼吸。就医。 防护 工程防护:密闭操作。提供良好的自然通风条件。 个人防护:穿一般作业工作服.戴一般作业防护手套。 其他:避免高浓度吸入. 泄漏处理 迅速撤离泄漏污染区人员至上风处,并进行隔离,严格限制出入。切断火源,建议应急处理人员戴自给正压式呼吸器,穿一般作业工作服。避免与可燃物或易燃物接触.尽可能切断泄漏源。合理通风,加速扩散。漏气容器要妥善处理,修复、检验后再用。 贮运 包装标志: 5,11 UN编号:1072 包装分类:Ⅲ包装方法:钢质气瓶 储运条件:不燃性压缩气体。储存于阴凉、通风仓间内。仓内温度不宜超过30℃。远离火源、热源。防止阳光直射。应与易燃气体、金属粉末分开存放。验收时要注意品名,注意验瓶日期,先进仓的先发用。搬运时轻装轻卸,防止钢瓶及附件破损. 危险化学品物质安全信息卡MSDS 二氧化碳 标识 中文名:二氧化碳、碳酸酐 英文名:carbon dioxide 分子式:CO2 分子量:44。01 CAS号:124-38—9 危规号:22019 理化性质 性状:无色无臭气体 溶解性:溶于水、烃类等多数有机溶剂 熔点(℃):-56.6(527kPa) 沸点(℃):—78。5(升华) 相对密度(水=1):1。56(-79℃) 临界温度(℃):31 临界压力(MPa):7.39 相对密度(空气=1):1.53 燃烧热(KJ/mol):无意义 最小点火能(mJ): 饱和蒸汽压(KPa):1013。25(-39℃) 燃烧爆炸危险性 燃烧性:不燃 燃烧分解产物: 闪点(℃):无意义 聚合危害:不聚合 爆炸极限(V%):无意义 稳定性:稳定 危险特性:若遇高热,容器内压增大,有开裂和爆炸的危险 消防措施:本品不燃。切断气源。喷水冷却容器,可能的话将容器从火场移至空旷处 毒性 接触限值: 毒理资料: 对人体危害 侵入途径:吸入健康危害:在低浓度时,对呼吸中枢呈兴奋作用,高浓度时则产生抑制甚至麻痹作用.中毒机制中还兼有缺氧的因素。急性中毒:人进入高浓度二氧化碳环境,在几秒钟内迅速昏迷倒下,反射消失、瞳孔扩大或缩小、大小便失禁、呕吐等,更严重者出现呼吸停止及休克,甚至死亡。固态(干冰)和液态二氧化碳在常压下迅速汽化,能造成-80~-43℃低温,引起皮肤和眼睛严重的冻伤。慢性影响:经常接触较高浓度的二氧化碳者,可有头晕、头痛、失眠、易兴奋、无力等神经功能紊乱等主诉。但在生产中是否存在慢性中毒国内外均未见病例报道. 急救 眼:若有冻伤,就医治疗。 皮肤:若有冻伤,就医治疗。 吸入:迅速脱离现场至空气新鲜处.保持呼吸道通畅。如呼吸困难,给输氧。如呼吸停止,立即进行人工呼吸。就医。 防护 工程防护:密闭操作,提供良好的自然通风条件。 呼吸系统防护:一般不需要特殊防护,高浓度接触时可佩戴空气呼吸器。 眼睛防护:一般不需要特殊防护。 身体防护:穿一般作业工作服。 手防护:戴一般作业防护手套。 其他:避免高浓度吸入。进入罐、限制性空间或其它高浓度区作业,须有人监护。 泄漏处理 迅速撤离泄漏污染区人员至上风处,并进行隔离,严格限制出入.建议应急处理人员戴自给正压式呼吸器,穿一般作业工作服。尽可能切断泄漏源。合理通风,加速扩散。漏气容器要妥善处理,修复、检验后再用。 贮运 包装标志:5 UN编号:1013 包装分类:Ⅲ包装方法:钢质气瓶 储运条件:不燃性压缩气体。储存于阴凉、通风仓间内。仓内温度不宜超过30℃.远离火种、热源。防止阳光直射。应与易燃或可燃物分开存放.验收时要注意品名,注意验瓶日期,先进仓的先发用。搬运时轻装轻卸,防止钢瓶及附件破损。 危险化学品物质安全信息卡MSDS 氩气 标识 中文名:氩 英文名:argon 分子式:Ar 分子量:39。95 CAS号:7440-37-1 危规号:22011 理化性质 性状:无色无臭的惰性气体 溶解性:微溶于水 熔点(℃):-189.2 沸点(℃):-185。7 相对密度(水=1):1.40(-186℃) 临界温度(℃):-122。3 临界压力(MPa):4.86 相对密度(空气=1):1.38 燃烧热(KJ/mol):无意义 最小点火能(mJ): 饱和蒸汽压(KPa):202。64(-179℃) 燃烧爆炸危险性 燃烧性:不燃 燃烧分解产物: 闪点(℃):无意义 聚合危害:不聚合 爆炸下限(%):无意义 稳定性:稳定 爆炸上限(%):无意义 最大爆炸压力(MPa):无意义 引燃温度(℃):无意义 禁忌物: 危险特性:若遇高热,容器内压增大,有开裂和爆炸的危险。 消防措施:本品不燃。切断气源.喷水冷却容器,可能的话将容器从火场移至空旷处。 毒性 接触限值:中国MAC(mg/m3)未制定标准 对人体危害 侵入途径:吸入。 健康危害:普通大气压下无毒.高浓度时,使氧分压降低而发生窒息。氩浓度达50%以上,引起严重症状;75%以上时,可在数分钟内死亡。当空气中浓度增高时,先出现呼吸加速,注意力不集中,共济失调.继而,疲倦乏力、烦躁不安、恶心、呕吐、昏迷、抽搐,以至死亡.液态氩可致皮肤冻伤;眼部接触可引起炎症. 急救 皮肤冻伤:若有冻伤,就医治疗. 眼睛接触:提起眼睑,用流动清水或生理盐水冲洗,就医。 吸入:迅速脱离现场至空气新鲜处,保持呼吸道通畅。如呼吸困难,给输氧。如呼吸停止,立即进行人工呼吸.就医。 防护 工程防护:密闭操作,提供良好的自然通风条件。 个人防护:一般不需要特殊防护,但当作业场所空气中氧气浓度低于18%时,必须佩戴空气呼吸器、氧气呼吸器或长管面具。穿一般作业工作服.戴一般作业防护手套。 其他:避免高浓度吸入,进入罐、限制性空间或其它高浓度区作业,须有人监护。 泄漏处理 迅速撤离泄漏污染区人员至上风处,并进行隔离,严格限制出入.建议应急处理人员戴自给正压式呼吸器,穿一般作业工作服.尽可能切断泄漏源。合理通风,加速扩散。如有可能,即时使用.漏气容器要妥善处理,修复、检验后再用。 贮运 包装标志:5 UN编号: 1006 包装分类:Ⅲ包装方法:钢质气瓶 储运条件:不燃性压缩气体。储存于阴凉、通风仓间内。仓内温度不宜超过30℃。远离火种、热源.防止阳光直射。应与易燃或可燃物分开存放。验收时要注意品名,注意验瓶日期,先进仓的先发用。搬运时轻装轻卸,防止钢瓶及附件破损。 危险化学品物质安全信息卡MSDS红丹油性防锈漆 标识 中文名:红丹油性防锈漆 英文名:Iron red oilbaseantirust paint Y53-32 分子式: 分子量: CAS号: 危规号: 33646 理化性质 性状:铁红色粘稠液体。附着力强,防锈性好。 溶解性:可混溶于有机溶剂 熔点(℃): 沸点(℃): 相对密度(水=1):约2.1 临界温度(℃): 临界压力(MPa): 相对密度(空气=1): 燃烧热(KJ/mol): 最小点火能(mJ): 饱和蒸汽压(KPa): 燃烧爆炸危险性 燃烧性: 燃烧分解产物:CO、CO2 NOx等有毒烟雾 闪点(℃):40 聚合危害:不聚合 爆炸下限(%): 稳定性:稳定 爆炸上限(%): 最大爆炸压力(MPa): 引燃温度(℃): 禁忌物:强氧化剂、强酸、强碱 危险特性:遇高热、明火易引燃。吸入高浓度蒸气会中毒。 灭火方法:用泡沫、二氧化碳、1211、砂土灭火。小面积可用雾状水扑救. 毒性 急性毒性;红丹(1314—41—6):       大鼠腹腔注射 LD50:630 mg /kg  硫酸钡(7727—43—7):     小鼠气管内:LD:>600 uL/kg。   200 号溶剂汽油:        小鼠腹腔 LD50:6.9g/kg ;吸入 LC50:80~130 mg/ m³/2h。 对人体危害 眼接触:可引起眼睛刺激、发红、流泪、视力模糊。   吸入:吸入蒸气可引起鼻和呼吸道刺激、头昏、虚弱、疲倦、恶心、头痛,严重者意识丧失.  皮肤:可引起皮肤刺激、皮炎、持续接触可引起皮肤皲裂和脱脂。  误服:可引起胃肠道刺激、恶心、呕吐、腹泻。 急救 眼睛接触:用流动清水冲洗 15 分钟,如仍感刺激,就医。   吸入:迅速脱离现场至空气新鲜处,保持呼吸道通畅,如呼吸困难,给输氧,如呼吸停止,立即进行人工呼吸。就医。   皮肤接触:立即脱去污染的衣着,用大量流动清水和肥皂水或专用洗涤剂冲洗. 误服:饮足量温水,催吐,就医。   防护 工程控制:全面通风或局部排风。   呼吸系统防护:一般不需要特殊防护,高浓度接触时可佩戴通气式面罩或自吸过滤式防毒面具。  眼睛防护:戴化学安全防护眼镜。  身体防护:穿一般作业防护服。  手防护:戴防化学品手套.   其它防护:工作毕,淋浴更衣,避免长期反复接触 泄漏处理 首先切断一切火源,戴好防毒面具与手套。用砂土吸收,倒至空旷地方掩埋.对污染地面用用油漆刀刮清。对泄漏区进行通风,排除火种,避免吸入蒸气,大量泄漏用泡沫覆盖,降低蒸汽危害.用砂土或其它类似物质吸收。按环保部门的要求处置。 贮运 包装标志:易燃液体 UN编号:包装分类:III 包装方法:铁听或铁桶。 储运条件:储存于阴凉通风的仓间内.远离火种、热源,避免阳光直射.与氧化剂(包括硝酸、过氧化氢)隔离储运。搬运时要轻装轻卸,防止容器渗漏. 危险化学品物质安全信息卡MSDS 柴油 标识 中文名:柴油 英文名:Diesel oil; Diesel fuel 分子式: 分子量: CAS号: 危规号: 理化性质 性状:稍有粘性的棕色液体. 溶解性:与水混溶,可混溶于乙醇. 熔点(℃):-18 沸点(℃):282-338 相对密度(水=1):0.87-0。9 临界温度(℃): 临界压力(MPa): 相对密度(空气=1):3。38 燃烧热(KJ/mol): 最小点火能(mJ): 饱和蒸汽压(KPa):0.67(25℃,纯品) 燃烧爆炸危险性 燃烧性:不燃 燃烧分解产物:一氧化碳、二氧化碳. 闪点(℃):55 聚合危害:不聚合 爆炸下限(%): 稳定性:稳定 爆炸上限(%): 最大爆炸压力(MPa): 引燃温度(℃):257 禁忌物:强氧化剂、卤素。 危险特性:遇明火、高热或与氧化剂接触,有引起燃烧爆炸的危险。若遇高热,容器内压增大,有开裂和爆炸的危险。 灭火方法:消防人员必须佩戴防毒面具、穿全身消防服,在上风向灭火。尽可能将容器从火场移至空旷处。喷水保持火场容器冷却,直至灭火结束。自在火场中的容器若已变色或从安全泄压装置中产生声音,必须马上撤离。灭火剂:雾状水、泡沫、干粉、二氧化碳、砂土. 对人体危害 侵入途径:吸入、食入、经皮肤吸收。 皮肤接触可为主要吸收途径,可致急性肾脏损害.柴油可引起接触性皮炎、油性痤疮。吸入其雾滴或液体呛入可引起吸入性肺炎。能经胎盘进入胎儿血中。柴油废气可引起眼、鼻刺激症状,头晕及头痛。 急救 皮肤接触:立即脱去污染的衣着,用肥皂水和清水彻底冲洗皮肤。就医。 眼睛接触:立即提起眼睑,用大量流动清水或生理盐水彻底冲洗.就医. 吸入:迅速脱离现场至空气新鲜处,保持呼吸道通畅。如呼吸困难,给输氧。如呼吸停止,立即进行人工呼吸。就医。 食入:尽快彻底洗胃。就医. 防护 工程防护:密闭操作,注意通风。 个人防护:空气中浓度超标时,建议佩戴自吸过滤式防毒面具(半面罩).经济事态抢救或撤离时,必须佩戴空气呼吸器.戴化学安全防护眼镜.穿一般作业防护服.戴橡胶耐油手套。工作现场禁止吸烟.避免长期反复接触. 泄漏处理 迅速撤离泄漏污染区人员至安全区,并进行隔离,严格限制出入.切断火源。建议应急处理人员戴自给正压式呼吸器,穿一般作业工作服。尽可能切断泄漏源。防止流入下水道、排洪沟等限制性空间。小量泄漏:用可活性炭或其它惰性材料吸收。大量泄漏:构筑围堤或挖坑收容。用泵移至槽车或专用收集器内,回收或运至废物处理场所处置。 贮运 包装标志: UN编号:包装分类: 储运条件:储存于阴凉、通风的库房内。远离火种、热源。应与氧化剂、卤素分开存放,切忌混储。采用防爆型照明、通风设施.禁止使用易产生火花的机械设备和工具.储区应备有泄漏应急处理设备工具和合适的收容材料. 运输前应先检查包装容器是否完整、密封,运输过程中要确保容器不泄漏、不倒塌、不坠落、不损坏。运输时运输车辆配备相应的品种和数量的消防器材及泄漏应急处理设备。夏季最好早晚运输.运输时所用的槽车应有接地链,槽内可设隔板以减少震荡产生静电。严禁与氧化剂、卤素、食用化学品等混装混运.运输途中应防暴晒、雨淋,防高温。中途停留时应远离火种、热源、高温区.装运该物品的车辆排气管必须配备阻火装置,禁止使用易产生火花的机械设备和工具装卸。运输车船必须彻底清洗、消毒,否则不得装运其它物品。船运时,配装位置应远离卧室、厨房,并与机舱、电源、火源等部位隔离.公路运输时要按规定路线行驶。 危险化学品物质安全信息卡MSDS 氮气 标识 中文名:氮气 英文名:nitrogen 分子式:N2 分子量:28.01 CAS号:7727-37-9 危规号:22005 理化性质 性状:无色无臭气体。 溶解性:微溶于水、乙醇。 熔点(℃):-209.8 沸点(℃):-195.6 相对密度(水=1):0。81(-196℃) 临界温度(℃):-147 临界压力(MPa):3。40 相对密度(空气=1):0.97 燃烧热(KJ/mol): 最小点火能(mJ): 饱和蒸汽压(KPa):1026。42(-173℃) 燃烧爆炸危险性 燃烧性:不燃 燃烧分解产物:氮气。 闪点(℃):无意义 聚合危害:不聚合 爆炸下限(%): 稳定性:稳定 爆炸上限(%): 禁忌物: 引燃温度(℃): 最小点火能(mJ): 危险特性:遇高热,容器内压增大,有开裂和爆炸的危险。 消防措施:本品不燃.用雾状水保持火场中容器冷却。 毒性 对人体危害 侵入途径:吸入。 健康危害:空气中氮气含量过高,使吸入气氧分压下降,引起缺氧窒息。吸入氮气浓度不太高时,患者最初感胸闷、气短、疲软无力;继而有烦躁不安、极度兴奋、乱跑、叫喊、精神恍惚、步态不稳,称之为氮酩酊,可进入昏睡或昏迷状态。吸入高浓度,患者可迅速出现昏迷、呼吸心跳停止而死亡。潜水员深潜时,可发生氮的麻醉作用;若从高压环境下过快转入常压环境,体内会形成氮气气泡,压迫神经、血管或造成微血管阻塞,发生减压病。 急救 吸入:迅速脱离现场至空气新鲜处。保持呼吸道通畅。如呼吸困然,给输氧。如呼吸停止,立即进行人工呼吸和胸外心脏按压术.就医. 防护 工程防护:生产过程密闭,提供良好的自然通风条件。 呼吸系统防护:一般不需要特殊防护。当作业场所空气中氧气浓度低于18%时,必须佩戴空气呼吸器、氧气呼吸器或长管面具。 眼睛防护:一般不需要特殊防护. 身体防护:穿一般作业工作服。 手防护:戴一般作业防护手套。 其他:避免高浓度吸入。进入罐、限制性空间或其他高浓度区作业,须有人监护。 泄漏处理 迅速撤离泄漏污染区人员至上风处,并进行隔离,严格限制出入。建议应急处理人员戴自给正压式呼吸器,穿一般作业工作服.尽可能切断泄漏源。合理通风,加速扩散。漏气容器要妥善处理,修复、检验后再用。 贮运 包装标志:5 UN编号: 1066 包装方法:钢质气瓶 包装分类:Ⅲ 储运条件:不燃性压缩气体。储存于阴凉、通风仓间内。仓间温度不宜超过30℃。远离火种、热源,防止阳光直射。验收时要注意品名,注意验瓶日期,先进仓的先发用。搬运时轻装轻卸,防止钢瓶及附件破损.
展开阅读全文

开通  VIP会员、SVIP会员  优惠大
下载10份以上建议开通VIP会员
下载20份以上建议开通SVIP会员


开通VIP      成为共赢上传

当前位置:首页 > 包罗万象 > 大杂烩

移动网页_全站_页脚广告1

关于我们      便捷服务       自信AI       AI导航        抽奖活动

©2010-2026 宁波自信网络信息技术有限公司  版权所有

客服电话:0574-28810668  投诉电话:18658249818

gongan.png浙公网安备33021202000488号   

icp.png浙ICP备2021020529号-1  |  浙B2-20240490  

关注我们 :微信公众号    抖音    微博    LOFTER 

客服