收藏 分销(赏)

工作能力和工作态度考评指标库doc资料.doc

上传人:精**** 文档编号:4015228 上传时间:2024-07-25 格式:DOC 页数:18 大小:275KB 下载积分:8 金币
下载 相关 举报
工作能力和工作态度考评指标库doc资料.doc_第1页
第1页 / 共18页
工作能力和工作态度考评指标库doc资料.doc_第2页
第2页 / 共18页


点击查看更多>>
资源描述
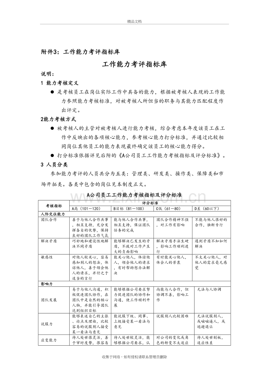
工作能力和工作态度考评指标库 精品文档 附件3:工作能力考评指标库 工作能力考评指标库 说明: 1 能力考核定义 l 是考核员工在岗位实际工作中具备的能力,根据被考核人表现的工作能力参照能力考核标准,对被考核人所但当的职务与其能力匹配程度作出评定。 2能力考核方式 l 被考核人的主管对被考核人进行能力考核,综合考虑本年度该员工在工作中反映出的各项核心能力,参考核心能力打分标准,并通过比较相同岗位其他员工的能力表现最终确定该员工的核心能力得分。 l 打分标准依据详见后附的《A公司员工工作能力考核指标及评分标准》。 3 人员分类 参加能力考评的人员共分为五类:管理类、研发类、操作类、保障类和市场开拓类。各类中包含的岗位见本制度正文。 A公司员工工作能力考核指标及评分标准 考核指标 评分标准 A高(101-120) B目标(81-100) C低(61-80) D差(60以下) 人际交往能力 团队合作 善于与他人合作共事,相互支持,充分发挥各自的优势,保持良好的团队工作气氛 能与他人合作共事,相互支持,保证团队任务的完成 团队合作精神不强,对工作有影响 不能与他人很好的合作,独断专行 解决矛盾 巧妙地和建设性地解决不同矛盾 能够解决已发生的矛盾,不致对工作产生大的负面影响 解决矛盾手法生硬,影响工作顺利进行 遇到矛盾不知如何解决 敏感性 对他人较关心,容易感知别人的想法,体谅他人,善于领会他人的请求,并付之于适当的言行 能关心他人,体谅他人,领会他人的请求,有时帮助想办法解决 有时能关心他人,体会人的苦衷 不太关心他人,对他人的需求毫无感觉 影响力 团队发展 易于与他人沟通,积极促进团队协作,在团队中是自然的核心人物,并能引导团队达到组织目标 能够根据公司要求努力促进团队的协作和沟通,使工作顺利开展 尚能与人合作,但协调不善,影响工作 无法与人协调 说服力 能够表述自己的主张、论点及理由,比较容易的说服别人接受某一看法与意见 能说服下级、同事、上级接受某一看法与意见 说服别人比较困难 无法说服别人,或咄咄逼人,或逃避退让 应变能力 待人处世很灵活,善于审时度势,很容易适应岗位、职位或管理的变化所带来的冲击,并能顺应其变化很快适应环境,取得主动 待人处世较灵活,能够根据公司要求,认可公司变化所带来的冲击,并能顺利的完成转变 对公司的变化或角色的转变不太适应,工作开展有困难 待人处世刻板,适应性差 影响能力 能积极影响他人的思维方式和发展方向 能以自己积极的言行带领大家努力工作 有时能影响他人 对他人几乎无影响力 领导能力 评估 能合理评价他人的技能和绩效,使下属心服口服,并能使下属明确努力方向 能较为合理的评价他人的技能和绩效,指出其不足 能够按公司要求对他人作评估 无法正确评估他人 反馈和培训 善于了解下属需要,通过一对一的反馈和培训以帮助他人成长和发展 能够根据实际情况,通过培训和反馈帮助他人成长和发展 不能很好的利用反馈和培训的手段 对下属的工作无反馈和培训 授权 善于分配工作与权力,并能积极传授工作知识,引导部属完成任务 能够顺利分配工作与权力,有效传授工作知识,完成任务 欠缺分配工作、权力及指导部属之方法,任务进行偶有困难 不善分配工作与权力,缺乏指导员工的方法,内部时有不服怨言 激励 了解他人的需求,善于引导下级积极主动地工作,用奖励和表彰等方式提高积极性,并使员工积极努力地工作 有制度,能够利用奖励和表彰等方式提高员工积极性 有一定的制度,但不能充分发挥作用,无改进措施,员工积极性不高 工作主要靠命令与指示 建立期望 善于与员工沟通,给下属订立明确合理的工作目标和标准并建立合理的期望 能够与员工沟通,给下属订立明确的期望目标和标准 能够给下属订立工作标准和分配任务       无法给员工建立期望 责任管理 能够充分与下属沟通,督导员工的工作进展及时反馈和培训,让下属对自己的工作担负责任 能够与下属沟通,注重过程管理,指导和协助员工完成任务 虽能与员工沟通但缺乏对员工的指导和协助 放任自流 沟通能力 口头沟通 简明扼要,具有出色的谈话技巧,易于理解 抓住要点,表达意图,陈述意见,不太需要重复说明 语言欠清晰,但尚能表达意图,有时需反复解释 含糊其词,意图不明 倾听 能够很好的倾听别人的倾述,很快明白倾述人的想法和要求 能够注意倾听,力求明白 能够倾听,有时一知半解 不注意倾听,常常不知对方所云 书面沟通 表达清晰、简洁,易于理解,无可挑剔 几乎不需修改补充,比较准确的表达意见 文章不够通顺,但尚能表达清楚主要意图 文理不通,意图不清,需作大修改 判断和决策能力 战略思考 能透过现象看本质,把握组织面临的挑战和机会,兼顾短期和长远目标 能够根据现状,了解组织面临的挑战和机会 主要忙于事务性工作,有时也会注意公司的前景和对策等问题 对公司的将来不太关心,也不注意工作上可能出现的机会和挑战 创新能力 工作中能不断提出新想法、新措施,善于学习,注意规避风险,锐意求新,在工作中有较大创新 工作中能够努力学习,提出新想法、新措施与新的工作方法并有风险意识 按步就班,很少提出新想法、新措施与新的工作方法 因循守旧,墨守成规 解决问题的能力 能迅速理解并把握复杂的事物,发现明确关键问题、、找到解决办法   问题发生后,能够分辨关键问题,找到解决办法,并设法解决 发生问题,能够去想解决办法,但有时抓不注关键 遇到问题,束手无策 推断评估能力 对所做决策有良好的权衡和判断评估 大致能作出正确的判断和评估 对事物有大概的判断和评估,缺乏方法和手段,结果不能十分可信 对日常工作经常判断失误,耽误工作进程 决策能力 善于确定决策时机,提出可行方案,合理权衡,优化选择,对困难的事处理果断得当 善于确定决策时机,提出可行方案,但在权衡、选择时偶有适当,大多数日常事务处理果断得当 能够确定决策时机,但很少提出可行方案,常求助于幕僚 遇事优柔寡断,缺乏主见 执行力 准确性 能够按照计划严格执行,并确保在每个细节上减少差错 能按照计划执行,比较注意细节,偶有差错发生并能迅速改正 能大致按计划执行,不太注意细节,偶有差错发生 工作无计划,随意,常出差错 效率 时间和资源的利用达到最佳,工作效率高,完成任务速度快,质量高,效益好 工作效率尚可,能分清主次,能够按时完成工作,基本保证质量 工作效率较低,需要别人帮助才能完成任务 工作不分主次、效率低,经常完不成任务 计划和组织 具有极强的制定计划的能力,能自如的指挥调度下属,通过有效的计划提高工作效率,以最佳的结果为目的 能根据公司的要求,制定相应程序和计划,在权限范围内配置资源,明确目标和方针,以及确保供应的保障 制定计划和组织实施有难度,需要别人帮助方能进行 做事无计划,缺乏组织能力 客户服务能力 了解客户需求 善于与解客户沟通,准确 、敏锐的把握客户的真实需求,有广泛的人际关系,商品不卖人情在 能够与客户沟通,了解客户需求,为推销产品而维持良好的关系 能够与客户沟通,为推销产品而努力,但不能准确 、敏锐的把握客户的真实需求, 与客户沟通有困难,不能很好的了解客户需求 客户管理 通过完善的客户管理控制客户信用风险,引导双方关系,提高销售成功率 有较好的客户管理,能够引导客户期望,注意客户信用 有简单的客户管理,能够与客户建立关系,未能分析客户资信状况。 无客户管理,不了解客户信用状况,与客户建立良好关系 谈判能力 较高的谈判技巧,善于把握对方风格,控制情绪,引导谈判进程,成功率高 掌握一定的谈判技巧,积极促成谈判成功 谈判中表现努力,但不够灵活耐心,有时因谈判技巧不足无法促成谈判成功 无谈判技巧,致使谈判失败 市场开拓能力 系统的分析市场状况,研究潜在客户,善于发现新业务机会,不断总结市场开拓经验,积极联络老客户发展新客户 有市场开拓能力,能够收集市场信息,竞争对手情况,维持老客户开发新客户 有市场开拓意识,能够开发新客户,但不注意总结经验,市场开拓方法的研究和掌握不足 无市场开拓精神,不掌握市场开拓方法,不能够保持老客户开发新客户 专业知识和技能 基础知识 知识面广博,自然科学和社会科学知识都很丰富,对某些问题有较深的研究 知识面较广,对自然科学和社会科学知识都有较多了解 知识面一般,除本行业知识外,对其他知识略知一二 知识面较窄,除本行业外,对其他知识了解甚少 专业知识 系统全面掌握本专业理论知识,对某些问题有独立见解,是本专业内的行家 掌握本专业的理论知识,具有一定的深度 一般地掌握本专业的知识,能够满足工作要求 对本专业知识仅有粗浅的了解,影响工作的正常开展 专业技能 业务水平高超,理论功底和技术水平扎实,并能得到领导和同事的一致认可 业务水平能达到岗位要求,能够完成上级安排的各项岗位职责范围内的工作 业务水平基本能达到岗位要求,但仍需一定的努力才能完全胜任该岗位工作 业务能力一般,工作中经常出现差错 学习能力 能够积极的学习各方面的知识,注重不断提高自己的能力,遇到问题虚心向别人请教,能不断的积累经验 认真学习工作所需的专业知识和岗位技能,并在工作中能不断总结提高解决实际问题的能力 能够学习工作中所需的专业知识和岗位技能,参加公司组织的培训,培训的考察能够通过,但是主动性不够,涉猎面不广 很少学习工作中所需的知识和技能,培训考核成绩较差,工作中遇到问题不能虚心听取别人意见 3-1 管理类岗位工作能力考评表 姓名: 团队: 岗位: 总分: 指标 要素 A高(101-120) B目标(81-100) C低(61-80) D差(60以下) 得分 人际交 往能力 (15%) 团队合作 解决矛盾 影响力 (20%) 团队发展 影响能力 领导能力 (20%) 反馈和培训 授权 激励 沟通能力 (15%) 口头沟通 倾听 书面沟通 判断和决策能力 (15%) 战略思考 解决问题的能力 决策能力 执行力 (15%) 准确性 效率 注:每个指标中包含不同要素,各要素权重相同。 3-2研发类岗位工作能力考评表 姓名: 团队: 岗位: 总分: 指标 要素 A高(101-120) B目标(81-100) C低(61-80) D差(60以下) 得分 人际交 往能力 (10%) 团队合作 敏感性 沟通能力 (10%) 口头沟通 倾听 书面沟通 判断和决策能力 (20%) 创新能力 解决问题的能力 执行力 (20%) 准确性 效率 专业知识和技能(40%) 专业知识 学习能力 注:每个指标中包含不同要素,各要素权重相同。 3-3操作类岗位工作能力考评表 姓名: 团队: 岗位: 总分: 指标 要素 A高(101-120) B目标(81-100) C低(61-80) D差(60以下) 得分 人际交 往能力 (20%) 建立关系 团队合作 沟通能力 (20%) 口头沟通 倾听 判断和决策能力 (20%) 解决问题的能力 推断评估能力 执行力 (20%) 准确性 效率 专业知识技能(20%) 专业知识 学习能力 注:每个指标中包含不同要素,各要素权重相同。 3-4保障类岗位工作能力考评表 姓名: 团队: 岗位: 总分: 指标 要素 A高(101-120) B目标(81-100) C低(61-80) D差(60以下) 得分 人际交 往能力 (15%) 团队合作 解决矛盾 影响力 (15%) 说服力 影响能力 沟通能力 (20%) 口头沟通 倾听 书面沟通 判断和决策能力 (15%) 创新能力 解决问题的能力 执行力 (15%) 准确性 效率 专业知识和技能(20%) 专业知识 学习能力 注:每个指标中包含不同要素,各要素权重相同。 3-5市场开拓类岗位工作能力考评表 姓名: 团队: 岗位: 总分: 指标 要素 A高(101-120) B目标(81-100) C低(61-80) D差(60以下) 得分 人际交 往能力 (20%) 建立关系 团队合作 影响力 (10%) 说服力 影响能力 沟通能力 (20%) 口头沟通 倾听 书面沟通 判断和决策能力 (10%) 创新能力 解决问题的能力 客户服务能力(30%) 了解客户需求 客户管理 谈判能力 市场开拓能力 专业知识和技能(10%) 专业知识 学习能力 注:每个指标中包含不同要素,各要素权重相同。 附件4:工作态度考评指标库 工作态度考评指标库 1 态度考核定义 l 工作态度是对某项工作的认知程度及为此付出的努力程度,工作态度是工作能力向工作业绩转换的桥梁,在很大程度上决定了能力向业绩转化的效果。 2 态度考核方式 l 被考核人主管对被考核人进行态度考核,综合考虑本年度该员工在工作中反映出的各项态度,参考态度考核打分标准,确定态度考核得分。 l 工作态度考核可选取对工作业绩能够产生较大影响的考核内容,如创造性、敏捷性、责任性、积极性、纪律性、独立性、坚韧性、主动性、团队精神、民主性,注意一些纯粹的个人生活习惯等与工作无关的内容不要列入。 l 态度打分依据详见《A公司员工工作态度考核指标及评分标准》。 A公司员工工作态度考核指标及评分标准 考核指标 评分指标 A高(101-120) B目标(81-100) C低(61-80) D差(60以下) 组织纪律 出勤率情况 日常工作准时出勤,并能够根据工作需要自主安排加班 日常工作能够按照公司规定准时出勤 绝大部分情况下能够按照公司规定准时出勤 不能够遵守公司出勤制度,经常缺勤 遵守劳动纪律情况 严格遵守各项劳动纪律、规章制度,严格按照工作程序、规范进行操作 一般能够遵守各项劳动纪律、规章制度,按照工作程序、规范进行操作 基本能够遵守各项劳动纪律、规章制度,基本按照工作程序、规范进行操作 不能遵守各项劳动纪律、规章制度,不能按照工作程序、规范进行操作 工作责任心 完成任务认真程度 工作态度认真,积极准时完成本岗位各项工作,有时会对提高工作效率提出合理化建议 工作态度认真负责,能按时完成本岗位各项工作 工作态度比较认真负责,能按时完成本岗位各项工作 对工作不能保持端正态度,对安排工作经常不能积极准时完成 勇于承担责任程度 能够充分理解本岗位所承担责任,能够根据工作需要主动承担更多的责任 对本岗位所承担责任较深理解,能够根据工作需要承担本岗位职责以外的责任 对本岗位所承担责任一定理解,能够根据工作需要承担一些本岗位职责以外的责任 对本岗位所承担责任理解不清晰,从不愿根据工作需要承担本岗位职责以外的责任 关注团队工作情况的程度 总是能主动关注团队各类工作情况,考虑团队、公司的整体利益 能关注团队各类工作情况,考虑团队、公司的整体利益 一般能关注团队各类工作情况 从不关注团队各类工作情况 关心员工成长及员工工作效率改进的程度 对本团队下属日常行为很关心,了解下属工作技能及工作效率水平,经常帮助员工提高工作技能 关心本团队下属日常行为,了解下属工作技能及工作效率水平,有时帮助员工提高工作技能 对本团队下属日常行为比较关心,比较了解下属工作技能及工作效率水平,很少帮助员工提高工作技能 不关心本团队下属日常行为,不了解下属工作技能及工作效率水平 以身作则的程度 注重自己的一言一行,工作中的行为远超出公司的基本要求,并能够通过自己的行为影响同事 比较注重自己言行,工作中的行为超出公司的基本要求 能注重言行,工作中的行为能达到公司的基本要求 工作中的大部分行为不能达到公司的基本要求,给他人造成不良影响 积极主动性 工作效率情况 工作时精神很集中、专注,工作效率很高 工作时精神能集中、专注,工作效率较高 工作的大部分时间精神能集中,工作效率一般 工作时精神不集中经常,工作效率很低 工作的主动积极性 总是能主动积极的工作,不需要上级督促,还能激发同事的积极性 经常能主动积极的工作,一般不需要上级督促 有时能主动积极的工作,但有时需要上级督促 总是需要上级督促,才会投入的工作 不断改进工作方法的程度 总是能不断改进工作方法,提高工作效率 经常能不断改进工作方法,提高工作效率 有时改进工作方法,提高工作效率 从不改进工作方法 提高服务质量的主动性 总是能主动为他人提供超出期望的工作、服务,经常受到赞赏 总是主动为他人提供达到期望的工作、服务 一般主动为他人提供达到期望的工作、服务 提供的工作、服务,经常达不到期望 团队精神 服从上级安排的态度 对上级安排的各项工作,总是能按照上级指示,主动积极高效率开展工作 对上级安排的各项工作,一般能主动积极完成 对上级安排的各项工作不能保持一贯性,有时不能按照上级指示开展工作 经常不愿按照上级指示开展工作 向上级汇报工作的及时准确性 对本人目前开展的工作有深刻认识,总是主动及时将工作现状准确反映给领导 对本人目前开展的工作有较深认识,能够主动将工作现状较准确反映给领导 一般能主动将工作现状反映给领导 从不主动将工作现状反映给领导 团队协作性 团队协作性很强,能与相关岗位人员有效沟通、真诚合作,得到相关岗位人员的一致认同 团队协作性较强,能积极参与团队交流与学习,得到大多数相关岗位人员的认同 团队有一定协作性,能与多数相关岗位人员保持较愉快的合作关系 团队协作性很差,同工作中相关岗位人员合作关系较紧张 职业道德 工作中的原则性 在工作中,总是能坚持原则,维护公司机密和长远利益 在工作中,一般能坚持原则,维护公司机密和长远利益 在工作中,基本上能坚持原则,维护公司机密和长远利益 在工作中,处理问题没有任何原则 虚心好学、刻苦钻研的程度 有很强的上进心和学习欲望,经常主动向其它人虚心学习 对于新知识愿意学习和吸收,愿意向其它人虚心学习 认识到学习和吸收新知识的重要性,但很少主动向其它人虚心学习 不能认识到学习和吸收新知识的重要性,并且不愿意主动向其它人虚心学习 4-1管理类岗位工作态度考评表 姓名: 团队: 岗位: 总分: 指标 要素 A高(101-120) B目标(81-100) C低(61-80) D差(60以下) 得分 工作责任心 (30%) 勇于承担责任程度 关注团队工作情况的程度 以身作则的程度 团队精神 (30%) 团队协作性 积极主动 (20%) 不断改进工作方法的程度 职业道德 (20%) 虚心好学、刻苦钻研的程度 忠诚、谦虚、勤奋、守信 工作中的原则性 注:每个指标中包含不同要素,各要素权重相同。 4-2研发类岗位工作态度考评表 姓名: 团队: 岗位: 总分: 指标 要素 A高(101-120) B目标(81-100) C低(61-80) D差(60以下) 得分 组织纪律 (15%) 出勤率情况 工作责任心 (20%) 完成任务认真程度 勇于承担责任程度 积极主动性 (25%) 工作效率情况 工作的主动积极性 不断改进工作方法的程度 团队精神 (25%) 服从上级安排的态度 团队协作性 职业道德 (15%) 虚心好学、刻苦钻研的程度 忠诚、谦虚、勤奋、守信 注:每个指标中包含不同要素,各要素权重相同。 4-3操作类岗位工作态度考评表 姓名: 团队: 岗位: 总分: 指标 要素 A高(101-120) B目标(81-100) C低(61-80) D差(60以下) 得分 组织纪律 (25%) 出勤率情况 遵守劳动纪律情况 工作责任心 (25%) 完成任务认真程度 勇于承担责任程度 积极主动性(20%) 工作效率情况 工作的主动积极性 不断改进工作方法的程度 团队精神 (20%) 服从上级安排的态度 向上级汇报工作的及时准确性 团队协作性 职业道德 (10%) 工作中的原则性 虚心好学、刻苦钻研的程度 忠诚、谦虚、勤奋、守信 注:每个指标中包含不同要素,各要素权重相同。 4-4保障类岗位工作态度考评表 姓名: 团队: 岗位: 总分: 指标 要素 A高(101-120) B目标(81-100) C低(61-80) D差(60以下) 得分 组织纪律(25%) 出勤率情况 遵守劳动纪律情况 工作责任心 (25%) 完成任务认真程度 勇于承担责任程度 积极主动性 (20%) 工作的主动积极性 提高服务质量的主动性 团队精神 (15%) 服从上级安排的态度 团队协作性 虚心好学、刻苦钻研的程度 职业道德 (15%) 虚心好学、刻苦钻研的程度 忠诚、谦虚、勤奋、守信 注:每个指标中包含不同要素,各要素权重相同。 4-5市场开拓类岗位工作态度考评表 姓名: 团队: 岗位: 总分: 指标 要素 A高(101-120) B目标(81-100) C低(61-80) D差(60以下) 得分 组织纪律 (10%) 出勤率情况 工作责任心 (25%) 完成任务认真程度 勇于承担责任程度 积极主动性 (25%) 工作的主动积极性 提高服务质量的主动性 团队精神(25%) 服从上级安排的态度 团队协作性 职业道德(15%) 虚心好学、刻苦钻研的程度 忠诚、谦虚、勤奋、守信 注:每个指标中包含不同要素,各要素权重相同。1. 若不给自己设限,则人生中就没有限制你发挥的藩篱。2. 若不是心宽似海,哪有人生风平浪静。在纷杂的尘世里,为自己留下一片纯静的心灵空间,不管是潮起潮落,也不管是阴晴圆缺,你都可以免去浮躁,义无反顾,勇往直前,轻松自如地走好人生路上的每一步3. 花一些时间,总会看清一些事。用一些事情,总会看清一些人。有时候觉得自己像个神经病。既纠结了自己,又打扰了别人。努力过后,才知道许多事情,坚持坚持,就过来了。4. 岁月是无情的,假如你丢给它的是一片空白,它还给你的也是一片空白。岁月是有情的,假如你奉献给她的是一些色彩,它奉献给你的也是一些色彩。你必须努力,当有一天蓦然回首时,你的回忆里才会多一些色彩斑斓,少一些苍白无力。只有你自己才能把岁月描画成一幅难以忘怀的人生画卷。 收集于网络,如有侵权请联系管理员删除
展开阅读全文

开通  VIP会员、SVIP会员  优惠大
下载10份以上建议开通VIP会员
下载20份以上建议开通SVIP会员


开通VIP      成为共赢上传

当前位置:首页 > 包罗万象 > 大杂烩

移动网页_全站_页脚广告1

关于我们      便捷服务       自信AI       AI导航        抽奖活动

©2010-2025 宁波自信网络信息技术有限公司  版权所有

客服电话:0574-28810668  投诉电话:18658249818

gongan.png浙公网安备33021202000488号   

icp.png浙ICP备2021020529号-1  |  浙B2-20240490  

关注我们 :微信公众号    抖音    微博    LOFTER 

客服