收藏 分销(赏)

装饰公司设计总监薪酬标准.doc

上传人:w****g 文档编号:3952674 上传时间:2024-07-24 格式:DOC 页数:5 大小:59.54KB 下载积分:6 金币
下载 相关 举报
装饰公司设计总监薪酬标准.doc_第1页
第1页 / 共5页
装饰公司设计总监薪酬标准.doc_第2页
第2页 / 共5页


点击查看更多>>
资源描述
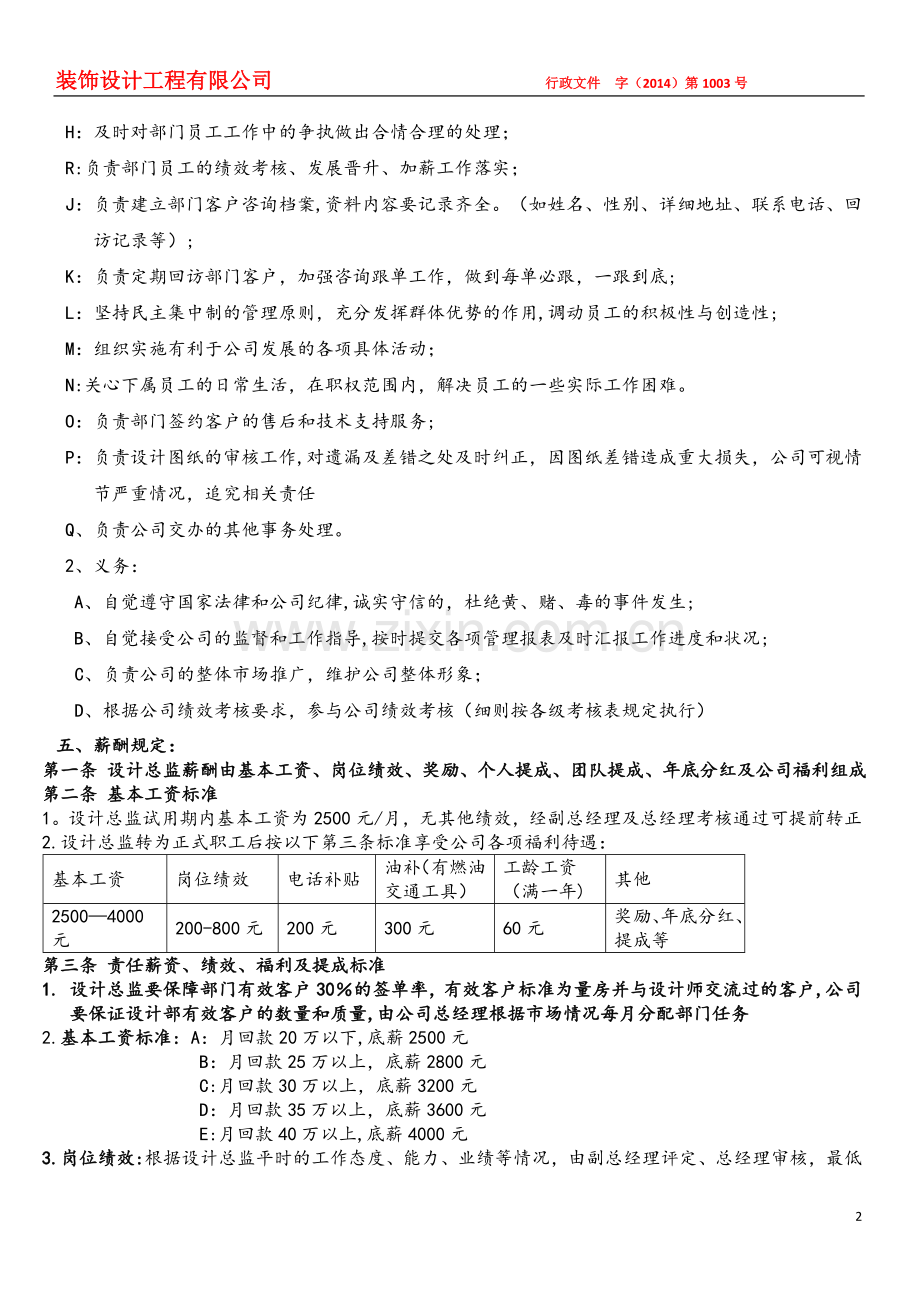
装饰设计工程有限公司 行政文件 字(2014)第1003号 设计总监2014年度薪酬考核标准 根据公司的营销目标,按照对市场的预测,综合考虑多种可能的影响因素。为充分调动部门各人员的营销积极性,以确保公司阶段性营销目标的实现。在平等、自愿、协商一致的基础上,特制定本营销目标任务和相应的激励政策,并明确公司与责任人的权利与责任。双方共同遵守以下约定的条款,严格考核和遵守执行。 甲方: 乙方: 一、 甲方聘用乙方为 ,全面负责公司设计部门的运作,管理并带领部门人员实行公司在装修业务的宣传、推广、销售活动的权利。聘用期限2014年10月1日至2014年1月31日止. 二:设计部人员编制:5—8人 A:设计总监1人 B:设计师1—2人 C:助理3—4人 三:部门销售任务(不含工装业务):年度结算金额 150 万,划分为4个月,第10月份为 50 万,第11月份为 40 万,第12月份为 40 万,第1月份为 20 万。 四、完成区域销售任务期限:自 2014 年 10 月 1 日至 2014年 1 月 31 止 五、设计总监职责和义务 1、职责: A、根据公司营销规划,严格执行公司决议,及时、足额完成公司下达的各项工作指标和销售任务; B、负责指挥本部门的日常业务管理工作,并处理甲方授权的相关事宜; C、保障本部门人员做好客户与公司的沟通桥梁工作并保证公司政策的顺利执行; D、负责竞争对手的市场、产品、策略等信息的收集汇报; E、紧密配合其他部门工作,并随时掌握本部门员工的思想动态,以谋求最佳处理办法,让公司员工在团结和谐的氛围中全身心投入工作; F、组织、主持本部各种会议,积极配合公司组织的各种活动、会议,确保每位员工参加; G:及时向总经理汇报本部门的工作和特殊、重大情况; H:及时对部门员工工作中的争执做出合情合理的处理; R:负责部门员工的绩效考核、发展晋升、加薪工作落实; J:负责建立部门客户咨询档案,资料内容要记录齐全。(如姓名、性别、详细地址、联系电话、回访记录等); K:负责定期回访部门客户,加强咨询跟单工作,做到每单必跟,一跟到底; L:坚持民主集中制的管理原则,充分发挥群体优势的作用,调动员工的积极性与创造性; M:组织实施有利于公司发展的各项具体活动; N:关心下属员工的日常生活,在职权范围内,解决员工的一些实际工作困难。 O:负责部门签约客户的售后和技术支持服务; P:负责设计图纸的审核工作,对遗漏及差错之处及时纠正,因图纸差错造成重大损失,公司可视情节严重情况,追究相关责任 Q、负责公司交办的其他事务处理。 2、义务: A、自觉遵守国家法律和公司纪律,诚实守信的,杜绝黄、赌、毒的事件发生; B、自觉接受公司的监督和工作指导,按时提交各项管理报表及时汇报工作进度和状况; C、负责公司的整体市场推广,维护公司整体形象; D、根据公司绩效考核要求,参与公司绩效考核(细则按各级考核表规定执行) 五、薪酬规定: 第一条 设计总监薪酬由基本工资、岗位绩效、奖励、个人提成、团队提成、年底分红及公司福利组成 第二条 基本工资标准 1。设计总监试用期内基本工资为2500元/月,无其他绩效,经副总经理及总经理考核通过可提前转正 2.设计总监转为正式职工后按以下第三条标准享受公司各项福利待遇: 基本工资 岗位绩效 电话补贴 油补(有燃油交通工具) 工龄工资(满一年) 其他 2500—4000元 200-800元 200元 300元 60元 奖励、年底分红、提成等 第三条 责任薪资、绩效、福利及提成标准 1. 设计总监要保障部门有效客户30%的签单率,有效客户标准为量房并与设计师交流过的客户,公司要保证设计部有效客户的数量和质量,由公司总经理根据市场情况每月分配部门任务 2. 基本工资标准: A:月回款20万以下,底薪2500元 B:月回款25万以上,底薪2800元 C:月回款30万以上,底薪3200元 D:月回款35万以上,底薪3600元 E:月回款40万以上,底薪4000元 3.岗位绩效:根据设计总监平时的工作态度、能力、业绩等情况,由副总经理评定、总经理审核,最低200元,最高800元,考核标准如下: 考核项目 考核指标 一级 二级 三级 四级 工作态度 主动性 160元 100元 60元 40元 责任心 160元 100元 60元 40元 工作能力 独自承担工作能力 160元 100元 60元 40元 工作完成质量 160元 100元 60元 40元 工作业绩 目标达成率 80元 50元 30元 20元 工作完成及时率 80 元 50 元 30元 20元 4。工龄工资:从员工入职日计算,满一年者享受公司工龄工资60元,以此类推 5.纯设计客户提成:设计总监提成总额的40% 6。工装业务提成:根据单额、利润及付款情况另定,工装业务不参与绩效考核 7:个人月度业务提成标准:由设计总监产生的业务单源,享受市场部业务员提成待遇:  A:月度半包提成:以开工收首期款按半包合同金额为准,按以下套档计算: 月半包合同金额 档次 提点 档次 月半包合同金额 提点 10万以下 一档 3% 五档 26万—30万 4。2% 11万-15万 二档 3。3% 六档 31万—40万 4。5% 16万—20万 三档 3。6% 七档 41万—50万 4.8% 21万-25万 四档 3。9% 八档 51万以上 5% B:月度主材提成:以实际收款金额为准,按以下套档计算: 月主材收款金额 档次 提点 档次 月主材收款金额 提点 5万以下 一档 3% 五档 21万—25万 4% 6万-10万 二档 3。2% 六档 26万-30万 4。5% 11万-15万 三档 3.5% 七档 31万-40万 5% 16万-20万 四档 3。8% 八档 41万以上 6% 8。个人月度设计提成标准: A:月度半包提成:以开工收首期款按半包合同金额为准,按以下套档计算: 月半包合同金额 档次 提点 档次 月半包合同金额 提点 15万以下 一档 3% 五档 31万-35万 4.2% 16万-20万 二档 3.3% 六档 36万-45万 4.5% 21万—25万 三档 3.6% 七档 46万—60万 5% 26万—30万 四档 3.9% 八档 61万以上 6% B:月度主材提成:以实际收款金额为准,按以下套档计算: 月主材收款金额 档次 提点 档次 月主材收款金额 提点 10万以下 一档 5% 四档 31万-40万 8% 11万-20万 二档 6% 五档 41万-50万 10% 21万—30万 三档 7% 六档 51万以上 12% 9.团队提成:根据年终结算产值情况,按以下套档计算: 档次 年结算金额 提点 档次 年结算金额 提点 一档 101万-120万 0.4% 五档 161万-200万 0。8% 二档 121万—140万 0.5% 六档 201万—250万 1% 三档 141万-160万 0。65% 七档 251万以上 1。2% 10.年底分红:部门业绩按年终结算产值套档计算(含工装,按利润情况计算): 档次 年结算金额 年终奖金 档次 年结算金额 年终奖金 一档 151万—170万 6000元 五档 251万—300万 19000元 二档 171万-190万 8000元 六档 301万—350万 24000元 三档 191万-220万 11000元 七档 351万—400万 30000元 四档 221万-250万 15000元 八档 401万以上 40000元 第四条 设计总监薪资的发放制度 1.底薪、福利工资统一为次月15号发放,节假日顺延 2。提成以开工收首期款为准,收款当日即可到财务领取合同总额的50%,剩余等工程完工尾款交完当日即可到财务按实际回款金额领取剩余提成。 3.原则上根据工程回款发放提成,设计总监需确保整个部门的工程回款跟进,因设计部门原因引起的工程施工过程中造成的退单、拖款等现象,设计总监需负主要责任,公司根据实际情况扣除责任人相应罚款 第五条 设计总监奖励制度 1.合理化建议被公司采纳的,根据建议所创造的效益,公司总经理审批给予相应奖励 2.设计总监签订的合同订单,为公司创造高利润的,公司根据利润的比例情况给予200至3000元不等的奖励 3.因设计总监产生的回头客订单,公司给予相应的提成以外,公司根据利润的比例情况给予200至2000元不等的奖励 第六条 设计总监处罚办法 1。设计总监在当月没有完成个人或团队业务指标的,按以上制度发放薪酬,并待岗观察,如连续二至三个月没完成公司指定指标,公司将书面通知业务员,将在7个工作日内辞退(视具体情况而定:如设计部因素,连续三个月以上无业绩,可作辞退处理;如公司因素导致无业绩,不在此列) 2。设计总监应遵守公司行政制度及部门工作制度,违反的按照公司规章制度统一处罚,并作为岗位绩效考核的一部分 3。发现设计师有窜单私单行为的,罚款设计总监200元每次,发现设计总监有窜单私单行为的,第一次严重警告并罚款500元整,如第二次在犯,公司直接辞退,并没收所有奖金提成及底薪,离职没有向公司做工作交接的,工资及提成将不予结算 4。设计总监在日常工作当中不服从领导安排调遣,自作主张有损公司形象和利益的,公司直接辞退,并取消所有底薪、奖金及提成,如给公司造成经济损失,公司有权追取经济赔偿并依法追究其刑事责任 六:年终奖在年终春节前发放,各岗位人员如中途离开公司,不得发放年终奖。 七:以上薪酬方案及考核标准只适合设计总监,自2014年10月1日开始执行,设计总监必须严格执行,如有过失,事件责任人除接受处罚并要承担相应经济损失,情节严重者,停岗或辞退。 八:如上述方案在实施过程中与现实有冲突时,公司领导小组有权根据季节性更改相关标准,经公司领导小组研究以后以最后研究方案为准。 九:此文件签署后交公司财务部存档,做为设计总监绩效考核及薪酬发放标准. 总经理(盖章): 副总经理(签字): 设计总监(签字): 日 期: 5
展开阅读全文

开通  VIP会员、SVIP会员  优惠大
下载10份以上建议开通VIP会员
下载20份以上建议开通SVIP会员


开通VIP      成为共赢上传

当前位置:首页 > 管理财经 > 薪酬管理

移动网页_全站_页脚广告1

关于我们      便捷服务       自信AI       AI导航        抽奖活动

©2010-2026 宁波自信网络信息技术有限公司  版权所有

客服电话:0574-28810668  投诉电话:18658249818

gongan.png浙公网安备33021202000488号   

icp.png浙ICP备2021020529号-1  |  浙B2-20240490  

关注我们 :微信公众号    抖音    微博    LOFTER 

客服