收藏 分销(赏)

水泥砂浆地面施工工艺标准86554.doc

上传人:w****g 文档编号:3938199 上传时间:2024-07-24 格式:DOC 页数:2 大小:27.04KB 下载积分:5 金币
下载 相关 举报
水泥砂浆地面施工工艺标准86554.doc_第1页
第1页 / 共2页
水泥砂浆地面施工工艺标准86554.doc_第2页
第2页 / 共2页
本文档共2页,全文阅读请下载到手机保存,查看更方便
资源描述
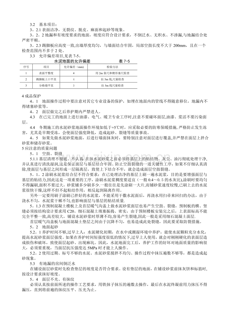
水泥砂浆地面施工 1 范围 本工艺标准适用于工业与民用建筑的水泥砂浆地面. 2操作工艺 2。1 工艺流程: 基层处理→找标高、弹线→洒水湿润→抹灰饼和标筋→   搅拌砂浆→刷水泥浆结合层→铺水泥砂浆面层→木抹子搓平→   铁抹子压第一遍→第二遍压光→第三遍压光→养护   2。1.1基层处理:先将基层上的灰尘扫掉,用钢丝刷和錾子刷净、剔掉灰浆皮的灰渣层,用10%的火碱水溶液刷掉基层上的油污,并用清水及时将减液冲净。 2。1。2找标高弹线:根据墙上的+50cm水平线,往下量测出面层标高,并弹在墙上。 2。1。3洒水湿润:用喷壶将地面基层均匀洒水一遍。 2。1。4抹灰饼和标筋(或称冲筋):根据房间内四周墙上弹的面层标高水平线,确定面层抹灰厚度(不应小于20mm),然后拉水平线开始抹灰饼(5cm×5cm),横竖间距为1。5~2。00m,灰饼上平面即为地面面层标高。 如果房间较大,为保证整体面层平整度,还须抹标筋(或称冲筋),将水泥砂浆铺在灰饼之间,宽度与灰饼宽相同,用木抹子折抹成与灰饼上表面相平一致. 铺抹灰饼和标筋的砂浆材料配合比均与抹地面的砂浆相同. 2.1。5搅拌砂浆:水泥砂浆的体积比宜为1﹕2(水泥﹕砂),其稠度不应大于35mm,强度等级不应小于M15.为了控制加水量,应使用搅拌机搅拌均匀,颜色一致. 2.1。6刷水泥浆结合层:在铺设水泥砂浆以前;应涂刷水泥浆一层,其水灰比为0。4~0。5(涂刷之前要将抹灰饼的余灰清扫干净,再洒水湿润),不要涂刷面积过大,随刷随铺面层砂浆。 2。1。7铺水泥砂浆面层:涂刷水泥浆之后紧跟着铺水泥砂浆,在灰饼之间(或标筋之间)将砂浆铺均匀,然后用木刮杠按灰饼(或标筋)高度刮平.铺砂浆时如果灰饼(或标筋)已硬化,木刮杠刮平后,同时将利用过的灰饼(或标筋)敲掉,并用砂浆填平。 2。1。8木抹子搓平:木刮杠刮平后,立即用木抹子搓平,从内向外退着操作,并随时用2m靠尺检查其平整度. 2.1.9铁抹子压第一遍:木抹子抹平后,立即用铁抹子压第一遍,直到出浆为止,如果砂浆过稀表面有泌水现象时,可均匀撒一遍干水泥和砂(1﹕1)的拌合料(砂子要过3mm筛),再用木抹子用力抹压,使干拌料与砂浆紧密结合为一体,吸水后用铁抹子压平。如有分格要求的地面,在面层上弹分格线,用劈缝溜子开缝,再用溜子将分缝内压至平、直、光。上述操作均在水泥砂浆初凝之前完成。 2。1。10第二遍压光:面层砂浆初凝后,人踩上去,有脚印但不下陷时,用铁抹子压第二遍,边抹压边把坑凹处填平,要求不漏压,表面压平、压光。有分格的地面压过后,应用溜子溜压,做到缝边光直、缝隙清晰、缝内光滑顺直。 2。1.11第三遍压光:在水泥砂浆终凝前进行第三遍压光(人踩上去稍有脚印),铁抹子抹上去不再有抹纹时,用铁抹子把第二遍抹压时留下的全部抹纹压平、压实、压光(必须在终凝前完成)。 2.1.12养护:地面压光完工后24h,铺锯末或其它材料覆盖洒水养护,保持湿润,养护时间不少于7d当抗压强度达5MPa才能上人。 2。1。13冬期施工时,室内温度不得低于+5℃。 2.1.14抹踢脚板:根据设计图规定墙基体有抹灰时,踢脚板的底层砂浆和面层砂浆分两次抹成.墙基体不抹灰时,踢脚板只抹面层砂浆。 2.1。14。1 踢脚板抹底层水泥砂浆:清洗基层,洒水湿润后,按+5cm标高线向下量测踢脚板上口标高,吊垂直线确定踢脚板抹灰厚度,然后拉通线、套方、贴灰饼、抹1﹕3水泥砂浆,用刮尺刮平、搓平整,扫毛浇水养护。 2。1.14。2 抹面层砂浆:底层砂浆抹好,硬化后,上口拉线贴粘靠尺,抹1﹕2水泥砂浆,用灰板,木抹子往上抹灰,再用刮尺板紧贴靠尺垂直地面刮平,用铁抹子压光,阴阳角、踢脚板上口用角抹子溜压光。 3质量标准 3.1 保证项目: 3.1.1水泥、砂的材质必须符合设计要求和施工及验收规范的规定. 3.1。2砂浆配合比要准确. 3.1.3地面面层与基层的结合必须牢固无空鼓。 3.2 基本项目: 3。2.1表面洁净,无裂纹、脱皮、麻面和起砂等现象。 3。2。2地漏和有坡度要求的地面,坡度应符合设计要求,不倒泛水、无积水、不渗漏,与地漏结合处严密平顺。 3。2.3踢脚板应高度一致,出墙厚度均匀,与墙面结合牢固,局部空鼓长度不大于200mm,且在一个检查范围内不多于2处。 3.3 允许偏差项目,见表7-5。 水泥地面的允许偏差 表7-5 序号 项目 允许偏差(mm) 检验方法 1 表面平整度 4 用2m靠尺和楔形塞尺检查 2 踢脚板上口平直 4 拉5m线,尺量检查 3 分格缝平直 3 拉5m线尺量检查   4成品保护 4。1 地面操作过程中要注意对其它专业设备的保护,如埋在地面内的管线不得随意移位,地漏内不得堵塞砂浆等。 4。2 面层做完之后养护期内严禁进人。 4.3 在已完工的地面上进行油漆、电气、暖卫专业工序时,注意不要碰坏面层,油漆、浆活不要污染面层。 4.4 冬期施工的水泥砂浆地面操作环境如低于+5℃时,应采取必要的防寒保暖措施,严格防止发生冻害,尤其是早期受冻,会使面层强度降低,造成起砂、裂缝等质量事故。 4。5 如果先做水泥砂浆地面,后进行墙面抹灰时,要特别注意对面层进行覆盖,并严禁在面层上拌合砂浆和储存砂浆。 5应注意的质量问题 5。1 空鼓、裂缝 5.1.1基层清理不彻底、不认真:在抹水泥砂浆之前必须将基层上的粘结物、灰尘、油污彻底处理干净,并认真进行清洗湿润,这是保证面层与基层结合牢固、防止空鼓裂缝的一道关键性工序,如果不仔细认真清除,使面层与基层之间形成一层隔离层,致使上下结合不牢,就会造成面层空鼓裂缝。 5。1。2涂刷水泥浆结合层不符合要求:在已处理洁净的基层上刷一遍水泥浆,目的是要增强面层与基层的粘结力,因此这是一项重要的工序,涂刷水泥浆稠度要适宜(一般0.4~0.5的水灰比),涂刷时要均匀不得漏刷,面积不要过大,砂浆铺多少刷多少.一般往往是先涂刷一大片,而铺砂浆速度较慢,已刷上去的水泥浆很快干燥,这样不但不起粘结作用,相反起到隔离作用。 另外一定要用刷子涂刷已拌好的水泥浆,不能采用干撒水泥面后,再浇水用扫帚来回扫的办法,由于浇水不匀,水泥浆干稀不匀,也影响面层与基层的粘结质量. 5。1.3在预制混凝土楼板上及首层暖气沟盖上做水泥砂浆面层也易产生空鼓、裂缝,预制板的横、竖缝必须按结构设计要求用C20。细石混凝土填塞振捣、密实,由于预制楼板安装完之后,上表面标高不能完全平整一致,高差较大,铺设水泥砂浆时厚薄不均,容易产生裂缝,因此一般是采用细石混凝土面层. 首层暖气沟盖板与地面混凝土垫层之间由于沉降不匀,也易造成此处裂缝,因此要采取防裂措施。 5。2 地面起砂 5.2。1养护时间不够,过早上人:水泥硬化初期,在水中或潮湿环境中养护,能使水泥颗粒充分水化,提高水泥砂浆面层强度。如果在养护时间短强度很低的情况下,过早上人使用,就会对刚刚硬化的表面层造成损伤和破坏,致使面层起砂、出现麻坑。因此,水泥地面完工后,养护工作的好坏对地面质量的影响很大,必须要重视,当面层抗压强度达5MPa时才能上人操作。 5.2。2使用过期、标号不够的水泥、水泥砂浆搅拌不均匀、操作过程中抹压遍数不够等,都是造成起砂现象。 5.3 有地漏的房间倒泛水 在铺设面层砂浆时先检查垫层的坡度是否符合要求。设有垫层的地面,在铺设砂浆前抹灰饼和标筋时,按设计要求抹好坡度。 5。4 面层不光、有抹纹 必须认真按前面所述的操作工艺要求,用铁抹子抹压的遍数去操作,最后在水泥终凝前用力抹压不得漏压,直到将前遍的抹纹压平、压光为止。
展开阅读全文

开通  VIP会员、SVIP会员  优惠大
下载10份以上建议开通VIP会员
下载20份以上建议开通SVIP会员


开通VIP      成为共赢上传

当前位置:首页 > 包罗万象 > 大杂烩

移动网页_全站_页脚广告1

关于我们      便捷服务       自信AI       AI导航        抽奖活动

©2010-2026 宁波自信网络信息技术有限公司  版权所有

客服电话:0574-28810668  投诉电话:18658249818

gongan.png浙公网安备33021202000488号   

icp.png浙ICP备2021020529号-1  |  浙B2-20240490  

关注我们 :微信公众号    抖音    微博    LOFTER 

客服