收藏 分销(赏)

高考语文散文小说答题模板资料.doc

上传人:a199****6536 文档编号:3769136 上传时间:2024-07-17 格式:DOC 页数:6 大小:38.50KB 下载积分:6 金币
下载 相关 举报
高考语文散文小说答题模板资料.doc_第1页
第1页 / 共6页
高考语文散文小说答题模板资料.doc_第2页
第2页 / 共6页


点击查看更多>>
资源描述
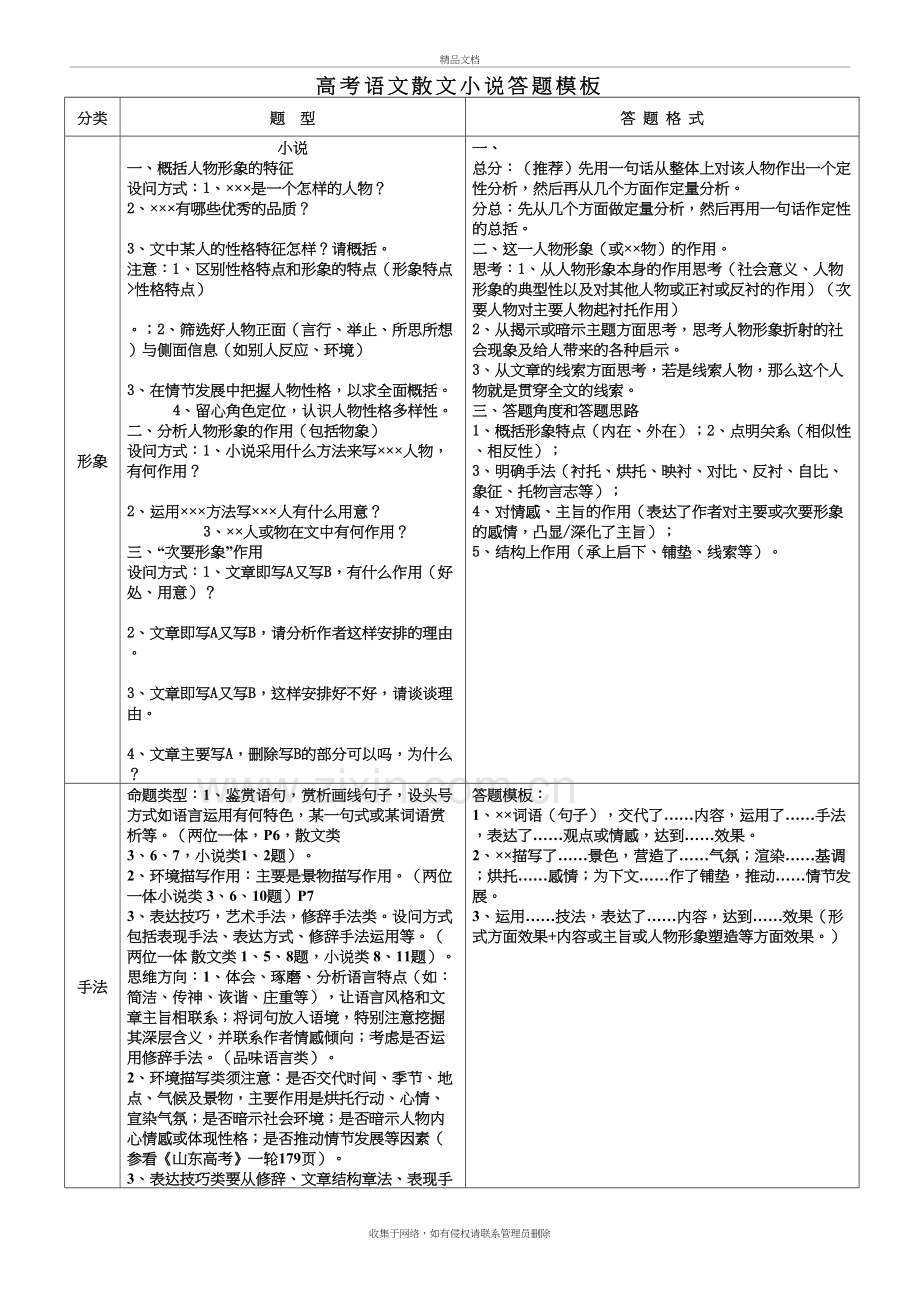
高考语文散文小说答题模板 精品文档 高考语文散文小说答题模板 分类 题 型 答 题 格 式 形象 小说 一、概括人物形象的特征 设问方式:1、×××是一个怎样的人物? 2、×××有哪些优秀的品质? 3、文中某人的性格特征怎样?请概括。 注意:1、区别性格特点和形象的特点(形象特点>性格特点) 。;2、筛选好人物正面(言行、举止、所思所想)与侧面信息(如别人反应、环境) 3、在情节发展中把握人物性格,以求全面概括。 4、留心角色定位,认识人物性格多样性。 二、分析人物形象的作用(包括物象) 设问方式:1、小说采用什么方法来写×××人物,有何作用? 2、运用×××方法写×××人有什么用意? 3、××人或物在文中有何作用? 三、“次要形象”作用 设问方式:1、文章即写A又写B,有什么作用(好处、用意)? 2、文章即写A又写B,请分析作者这样安排的理由。 3、文章即写A又写B,这样安排好不好,请谈谈理由。 4、文章主要写A,删除写B的部分可以吗,为什么? 一、 总分:(推荐)先用一句话从整体上对该人物作出一个定性分析,然后再从几个方面作定量分析。 分总:先从几个方面做定量分析,然后再用一句话作定性的总括。 二、这一人物形象(或××物)的作用。 思考:1、从人物形象本身的作用思考(社会意义、人物形象的典型性以及对其他人物或正衬或反衬的作用)(次要人物对主要人物起衬托作用) 2、从揭示或暗示主题方面思考,思考人物形象折射的社会现象及给人带来的各种启示。 3、从文章的线索方面思考,若是线索人物,那么这个人物就是贯穿全文的线索。 三、答题角度和答题思路 1、概括形象特点(内在、外在);2、点明关系(相似性、相反性); 3、明确手法(衬托、烘托、映衬、对比、反衬、自比、象征、托物言志等); 4、对情感、主旨的作用(表达了作者对主要或次要形象的感情,凸显/深化了主旨); 5、结构上作用(承上启下、铺垫、线索等)。 手法 命题类型:1、鉴赏语句,赏析画线句子,设头号方式如语言运用有何特色,某一句式或某词语赏析等。(两位一体,P6,散文类 3、6、7,小说类1、2题)。 2、环境描写作用:主要是景物描写作用。(两位一体小说类 3、6、10题)P7 3、表达技巧,艺术手法,修辞手法类。设问方式包括表现手法、表达方式、修辞手法运用等。(两位一体 散文类 1、5、8题,小说类 8、11题)。 思维方向:1、体会、琢磨、分析语言特点(如:简洁、传神、诙谐、庄重等),让语言风格和文章主旨相联系;将词句放入语境,特别注意挖掘其深层含义,并联系作者情感倾向;考虑是否运用修辞手法。(品味语言类)。 2、环境描写类须注意:是否交代时间、季节、地点、气候及景物,主要作用是烘托行动、心情、宣染气氛;是否暗示社会环境;是否暗示人物内心情感或体现性格;是否推动情节发展等因素(参看《山东高考》一轮179页)。 3、表达技巧类要从修辞、文章结构章法、表现手法、表达方式等多角度考虑(必须参看《山东高考》一轮第18页和203页)。 答题模板: 1、××词语(句子),交代了……内容,运用了……手法,表达了……观点或情感,达到……效果。 2、××描写了……景色,营造了……气氛;渲染……基调;烘托……感情;为下文……作了铺垫,推动……情节发展。 3、运用……技法,表达了……内容,达到……效果(形式方面效果+内容或主旨或人物形象塑造等方面效果。) 探究 一、命题类型 (一)探究形象 设问方式:1、请结合小说主人公的形象,探究作者塑造人物形象的意图。2、小说的人物形象都充满丰富的个性,你认为主人公是哪一个,联系全文谈谈你对该人物个性的理解。 (二)探究情节 设问方式:1、作者在结构上的这种处理是否合理?请结合小说具体内容,谈谈你的看法和理由。参看二位一体15页《马罗大叔》第1题2、有人说,这种安排是最佳选择,如果你同意这种说法,请申述你的理由。参看二位一体15页《遗璞》第4题3、有人说,文中故事情节的安排不尽合理,你是否同意这种说法?请申述你的理由。 (三)探究主题 设问方式:1、找出体现小说主题的句子(或用自己的话概括作品的主题)。参看二位一体13页《被时间决定的讲述》第1题2、读了全文之后,文章让你明白了什么道理(本文对你有何启迪,谈谈你的一点体会)。参看二位一体16页《第九车厢》第6题3、结合全文主题,谈谈你对某一句话(某一问题)的理解或看法。参看二位一体15页《牛》第2题。 思维方向 审清探究类型和探究点,即它属于哪类探究题,要求你探究的点是什么(标题、句子、思想意蕴、艺术构思等),弄清这两点,就知道了探究的方向,即从哪些角度和层面探究。 技法总结 1、 读题干,读出“角度”或“层面”要求。 2、掌握常见探究题的探究角度(层面)。 (1)标题类:探究意蕴或作用。角度(层面)有①标题本身;②标题与文本的关系(主题、情节、人物形象、艺术手法等)。就某一角度可以再深入探究,如人物形象角度可分为主要人物形象和次要人物形象两个角度。如《审丑》。 (2)主题类:探究主题的意蕴和情感态度。角度(层面)有:①情节本身作用;②表现人物;③表达主题;④表现环境。 (3)环境类:探究环境描写的作用或人物与环境的关系。角度有:①环境自身;②人物;③主题;④人与环境间的辩证关系(一方面人生活在一定的环境中,受其制约;另一方面人对环境有主观能动性)。 (4)人物形象类:探究人物性格的精神成因和典型意义。角度(层面)有:①环境氛围;②人物自身性格心理;③情节情境;④时代与现实。 (5)艺术构思类:探究艺术处理的原因。角度(层面)有:①主题;②人物;③情节;④艺术手法。 答题模板:1、总—分式:亮出自己的见角→从文本中引述论据→围绕观点进行分解式的分析,阐明自己的见解。2、总—分—总式:亮自己的见解→从文本中引述论据→围绕观点进行分解式的分析,阐明自己的见解→照应总结,强化论述的观点。 主题 一、归纳概括主旨 常见设问方式: 1、找到体现主题的句子/用自己的话概括作品的主题。 2、 文章让你明白了什么道理/本文对你有何启迪。 3、 结合文章主题,谈谈你对某一句话/某一问题的理解或看法。 二、评价作者观点态度: 常见设问方式: 1、 你怎样看待作者的这种观点? 2、 作者这样写是否矛盾?谈谈你的理解? 3、文章体现了作者怎样的观点,请分析。 一、 得分策略 把握作品的时代背景和作者创作意图,认识人物形象的思想性格上所打上的时代烙印和折射的时代特征,如《牛》《祝福》。 2、 从标题入手,有的标题除表面意思还有比喻象征意义或双关义,如《祝福》《审丑》。 3、 从人物形象和故事情节入手,分析人物性格、命运变化,进而揭示人物形象的社会意义,如《圣诞夜的歌声》《活着》。 二、 得分策略 抓关键句:谈论散文常在开头(论点),抒情性散文常在文末(卒章显志),或在段落的起始句、终结句、过渡句;或是文章中的议论抒情句,把握作者的观点、态度。 2、 抓常用技巧:如从对比、烘托中体会观点态度,有时作者为了把自己的态度和观点表现得更鲜明,往往用一个方面的情况去跟另一方面进行对照,如《未婚妻》中老媪和农民夫妇的对比。《一座孤傲的庙》中写菊和兰是对屈原的烘托。 3、 抓描写的对象:抓描写对象的主要特点,从对人物、景物的描写中把握作者的褒贬感情。 4、抓背景知识:借助于材料的背景知识,把握作者在文中态度。如:作品的时代背景,有关注释等,尤其是作品末尾的写作时间交待,和作家的写作内容、风格。 结构 结构 一、 标题类。1、散文:P12 、5 。2、小说:P4 1; P5 5,6; P6,13 二、 归纳概括层意,梳理结构思路。 1、 散文:P4 6 。2、小说:P3 1,2; P4 5,7 三、段的作用 1、散文:P3 1,2 。P4、 5、7 。 2、小说:P4 2,4;P5 8,9,10; P6 \14 一、解答小说标题类题的“六是否”(《红皮》P171): 1、 是否交代时间、地点、环境,创设背景,渲染了环境的氛围。2、是否是线索、寄托情感,深化主题。3、是否为塑造和突出人物服务。4、是否暗示情节的发展和铺开情节,呼应细节。5、是否一语双关,对主题起画龙点晴的作用。6、是否设置悬念,吸引读者。 二、“四步走”把握散文的结构思路(《红皮》P191): 1、粗读全文,把握全貌。2、以段为单位仔细审读,用一句简明的话标示段意。3、分析段落这间的内在联系,划分层次,把相同内容的合并为一个层次。4、无明显信息的段落,找出概括性的语句,关键词语,分析合并段意。 三、归纳概括散文文意的“四步”和“三法”(《红皮P196》。 1、“四步”:第一步,读原文,切分层次,知大意;第二步:审题干,明要求,知答题方向;第三步:找区域,作对应,析要点;第四步:组织语言加以概括。2、“三法”:(1)摘取法;(2)合并法;(3)舍取法。 四、概括小说情节的“一寻”“一理”和“一抓”(《红皮》P166)。 1、寻线索;2、理结构;3、抓场面。 五、“两角度”解答句段作用类题(散文《红皮》P192)。 1、从思想内容上考虑;2、从篇章结构上考虑。另外,有的还要从表达效果方面作答。 六、分析小说情节作用的“三对”“一给”(《红皮》P167)。 1、对上下文情节的作用;2、对刻画人物的作用;3、对表现主题的作用;4、给读者的感受,即站在读者的位置上考虑情节的作用。 语言 语言 【设问方式】 1、这篇文章在语言上有何特色?(简析本文的语言特色。)【如训练本P10,题5.(1)】 2、某处从语言上看有什么特点。请举例分析。 【如训练本P9,题3】 3、分析本文的语言风格或谈谈文章的语言艺术。 4、某处运用了什么修辞手法,有什么表达效果? 5、根据全文,概括某词在文中的含义。或,请结合全文谈谈某词在文中的意义。【如训练本P9,题5、6】 6、如何理解文中这一画线部分的含义。或,解释下面某句话在文中的含义。【如训练本P9,题2、4、7】 7、品味文中加点的动词,见习他们分别表达了父亲怎样的心理。【如训练本P8,题1】 鉴赏语言艺术,要建立一个知识体系 包括:各种修辞的表达效果,各种句式(长句短句整句散句)的作用,常考文体的语言特点,常用答题词语(语言的准确、简练、生动、形象; 风格的幽默、辛辣、自然、简明、含蓄、深沉)等。音韵、构图和结构之美,含蓄与直白,赋、比、兴的运用,多种表达方式等。 (1)作品语言的鉴赏角度:  ◎从遣词造句的角度去鉴赏。包括用词、句式。如叠字叠词、动词形容词量词的选用、整句散句、长句短句等。  ◎从修辞的角度鉴赏。如:比喻、拟人、夸张、排比、引用、对偶、借代等,这些修辞手法本身具有典型的作用。如比喻的作用是化此为彼,形象生动,想象力丰富;拟人的作用是化物为人,亲切自然,人格化等。  ◎从语体的角度鉴赏。如:书面语与口语、普通用语与专业术语等。  ◎从情感的角度鉴赏。要善于体味作者在字里行间所表露出来的感情,或含蓄,或直露;或奔放,或细腻等。善于分析品味景中情、事中情、理中情等。  (2)整体的语言风格:平实、清新、华丽、幽默、辛辣、自然、简洁明快、含蓄深沉、寓庄于谐、口语化、生动形象、有地方色彩等。  (3)语言表达效果:准确、形象、生动、清新、绚丽、质朴、明快、简洁、洗练、精当、含蓄有力、惟妙惟肖、淋漓尽致、留有空白、富有哲理、情韵悠长、耐人咀嚼、引人回味等。 常用答题词语 常见语言风格(特色) 平实质朴,通俗自然 清新朴素,泥土气息(生活气息) 华丽典雅,字字珠玑 含蓄委婉 清新明快 含蓄隽永,富于感染力 洗炼简洁 绚丽飘逸 幽默诙谐,寓庄于谐,夸张讽刺 婉约细腻 旷达豪放 音节铿锵,韵律和谐,节奏明快 沉郁悲慨 幽默讽刺 准确鲜明, 生动形象 平实自然 形象生动 整散结合 音韵和谐 【补充】(1)关于“描写”的鉴赏角度  ①修辞角度;②写景时抓住特征,进行形、声、色方面的描绘;③调动视、听、嗅觉等多种感官描绘景物;④动静结合;⑤虚实结合; ⑥方位变换(定点观察、移步换景、定景换点);⑦远近、高低、内外、点面结合;⑧选取„„的代表性事物来描写;⑨正侧面结合;⑩细节描写【如训练本P9,题2】 、白描。 (以上②~⑧为写景,⑨⑩为写人。)  (2)记叙的人称  第一人称:叙述亲切自然;便于直接抒情,能自由地表达思想感情;给读者以真实生动之感。  第二人称:增强文章的抒情性和亲切感,便于感情交流;有时起到拟人化作用;指责的语气,面对面的质问。  第三人称:客观地展现生活,不受时空的限制,便于叙事和议论。  (3)白描  即使用简练的笔墨,不加烘托,刻画出鲜明生动的形象。是中国文学中为群众所喜闻乐见的传统的描写手法。白描不用浓丽的形容词和繁复的修饰语,而须用准确、简洁的语言进行朴素、单纯的描写,做到既省俭,又传神。绘景时,要求作者用简笔作粗线勾画,组成生动的画面。如:◎房间内的光线不够,所以在房间正中顶上,开了一个八角形的光斗。因此大家就把这个楼叫做“八角楼”。 写人时,要求作家准确地把握住人物最主要的性格特征,不加渲染、铺陈,而用传神之笔加以点化。如:  ◎孔乙己原来也读过书,但终于没有进学,又不会营生;于是愈过愈穷,弄到将要讨饭了。幸而写得一笔好字,便替人家抄抄书,换一碗饭吃。可惜他又有一样坏脾气,便是好喝懒做。   白描特点:不写背景,只突出主体;不求细致,只求传神;不尚华丽,务求朴实。 【答题步骤】 第一步,概括特点(一两个词即可); 第二步,举例分析(用词、句式、修辞等角度); 第三步,指出效果。 3、表述方式:1、抓角度(词语、修辞、含义、手法、其他) 2、扣内容(析关键词、看上下文) 3、析作用(主旨、情感)   【 答题模式 】 第一步:指出表现手法或语言特色  第二步:阐明是如何运用该手法的,指出该手法表现什么内容,或对这种语言特色进行阐释。  第三步:结合文章,分析运用该手法或此种特色语言有什么样的表达效果。  【答题思路】应该从哪些角度去赏析一段文字的语言特色? 原则:坚持“词不离句,句不离文”的原则,切忌“断章取义”。 1.从用词的角度: 寻找文段中有无极富表现力的动词、形容词。【如训练本P8,题1】 答:文中╳╳ 动词(形容词)极富表现力,它生动形象地写出了╳╳。 寻找文段中有无使用一定数量的叠音词、拟声词。 答:文中使用了较多的叠音词(拟声词),如:╳╳,使语句朗朗上口,富于音韵美。 2.从句式选用的角度: 判定文中有无连续使用短句,或者长短句结合的情况。 答:文中多使用短句,如╳╳,使语言简洁明快,富于节奏感。(长短句结合,使句子错落有致,节奏富于变化。) 判定文中有无连续使用整句,或者整散句结合的情况。 答:文中多使用整句,如╳╳,使语言形式整齐,音节和谐,气势增强。(使用整散句结合,使语句波澜起伏,既整齐和谐,又富于变化,语言的灵动性增强。 3.从修辞手法使用的角度: 判定文中有无使用某种修辞手法。 答:文中使用了比喻(拟人、夸张、排比、引用、设问、反问、反语)的修辞手法,如╳╳,使语言生动形象(富于气势、增加文采、感情充沛、风趣幽默)。 常见答题形式: 运用 的修辞手法, 写出了 的特点,表达了作者 的思想感情。 对比——能突出事物特征,给人以鲜明印象。 这个句子运用了对比的修辞手法,通过对比,突出了……(事物)的……(特征) 反语—— ①能显示语言幽默风趣; ②起讽刺否定的作用。 对偶——使句子整齐匀称,节奏鲜明,富有音乐美,概括力强。 这个句子运用了对偶的修辞手法,句式整齐匀称,节奏鲜明,富有音乐美,表现了…… 排比——句式整齐,节奏匀称,语势强劲。 这个句子运用了排比的修辞手法,句式整齐,节奏匀称,语势强劲,抒发了…… 设问——提醒读者注意,引发思考。 这个句子运用了设问的修辞手法,提醒读者注意,引发思考(设置悬念) 反问——语气强烈,具有无可辩驳的力量,强调…… 这个句子运用了反问的修辞手法,语气强烈,具有无可辩驳的力量,强调了…… 反复——突出强调 这个句子运用了反复的修辞手法,突出了……的思想感情。 这个句子运用了反语修辞手法,强烈地讽刺、否定了……,表达了(抒发了)作者…… 拟人——使事物生动形象,表意丰富。 【如训练本P10,题5.(1)】 这个句子运用了拟人的修辞手法,把物人格化,生动形象地表现了(描写了)……,抒发了…… 4.从语言的整体风格的角度: 答:这段文字的语言具有朴素自然、清新明快 (典雅华丽、含蓄蕴藉、辛辣尖锐、方言口语)的特点,如╳╳。【如训练本P9,题3】 5.从人称使用的角度: 答:这段文字运用了第二人称,如╳╳,使语言亲切自然,富于抒情性。 收集于网络,如有侵权请联系管理员删除
展开阅读全文

开通  VIP会员、SVIP会员  优惠大
下载10份以上建议开通VIP会员
下载20份以上建议开通SVIP会员


开通VIP      成为共赢上传

当前位置:首页 > 考试专区 > 高考

移动网页_全站_页脚广告1

关于我们      便捷服务       自信AI       AI导航        抽奖活动

©2010-2025 宁波自信网络信息技术有限公司  版权所有

客服电话:0574-28810668  投诉电话:18658249818

gongan.png浙公网安备33021202000488号   

icp.png浙ICP备2021020529号-1  |  浙B2-20240490  

关注我们 :微信公众号    抖音    微博    LOFTER 

客服