收藏 分销(赏)

优质结构创优方案.doc

上传人:快乐****生活 文档编号:3547708 上传时间:2024-07-09 格式:DOC 页数:44 大小:1.60MB 下载积分:12 金币
下载 相关 举报
优质结构创优方案.doc_第1页
第1页 / 共44页
优质结构创优方案.doc_第2页
第2页 / 共44页


点击查看更多>>
资源描述
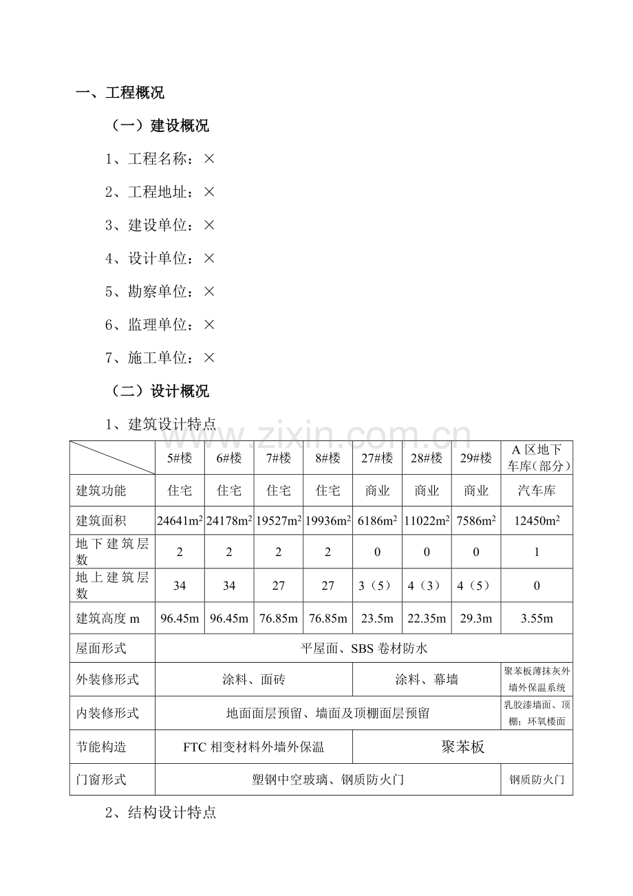
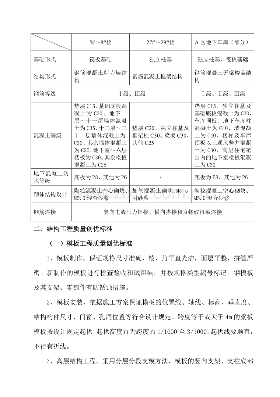
一、工程概况 (一)建设概况 1、工程名称:× 2、工程地址:× 3、建设单位:× 4、设计单位:× 5、勘察单位:× 6、监理单位:× 7、施工单位:× (二)设计概况 1、建筑设计特点 5#楼 6#楼 7#楼 8#楼 27#楼 28#楼 29#楼 A区地下车库(部分) 建筑功能 住宅 住宅 住宅 住宅 商业 商业 商业 汽车库 建筑面积 24641m2 24178m2 19527m2 19936m2 6186m2 11022m2 7586m2 12450m2 地下建筑层数 2 2 2 2 0 0 0 1 地上建筑层数 34 34 27 27 3(5) 4(3) 4(5) 0 建筑高度m 96.45m 96.45m 76.85m 76.85m 23.5m 22.35m 29.3m 3.55m 屋面形式 平屋面、SBS卷材防水 外装修形式 涂料、面砖 涂料、幕墙 聚苯板薄抹灰外墙外保温系统 内装修形式 地面面层预留、墙面及顶棚面层预留 乳胶漆墙面、顶棚;环氧楼面 节能构造 FTC相变材料外墙外保温 聚苯板 门窗形式 塑钢中空玻璃、钢质防火门 钢质防火门 2、结构设计特点 5#~8#楼 27#~29#楼 A区地下车库(部分) 基础形式 筏板基础 独立柱基 独立柱基、筏板基础 结构形式 钢筋混凝土剪力墙结构 钢筋混凝土框架结构 钢筋混凝土无梁楼盖结构 钢筋等级 Ⅰ级、Ⅲ级 Ⅰ级、Ⅱ级、Ⅲ级 混凝土等级 垫层C15、基础底板混凝土为C30、地下二层~十一层墙体混凝土为C35、十二层~二十二层墙体混凝土为C30、其余墙体混凝土为C25、地下室~六层楼板为C30、其余楼板混凝土为C25 垫层C20、独立柱基及框架柱C30、梁板C30、其他C25 垫层C15、独立柱基及基础底板混凝土为C30、车库顶板、地下车库柱混凝土为C40、墙混凝土为C40、楼梯及车库顶板以上通风竖井混凝土为C30、高层住宅范围内的地下室楼板混凝土为C30 地下混凝土防水等级 底板为P8、其他为P6 / 底板为P8、其他为P6 砌体结构设计 陶粒混凝土空心砌块、M5.0混合砂浆 加气混凝土砌块,M5专用砂浆 陶粒混凝土空心砌块、M5.0混合砂浆 钢筋连接 竖向电渣压力焊接、横向搭接和直螺纹机械连接 二、结构工程质量创优标准 (一)模板工程质量创优标准 1、模板制作,保证规格尺寸准确,棱、角平直光洁,面层平整,拼缝严密。新制作的模板进行检查验收和试组装,并按规格类型编号标记。钢模板及其支架、零部件有防锈蚀措施。 2、模板安装,依据施工方案保证模板的位置线、轴线、标高、垂直度、结构构件尺寸、门窗、孔洞位置等符合设计规定。跨度等于或大于4m的粱板模板按设计规定起拱,起拱高度宜为跨度的1/1000至3/1000。起拱线要顺直,不得有折线。 3、高层结构工程,采用分层分段支模方法,模板的竖向支架、支柱底部支承在土层地基时,基土必须坚实,并铺设垫板;雨期施工有排水和防基土沉陷措施。底部支承在下层楼板顶面时,铺设垫板。 4、模板安装拼缝严密平整,不漏浆、不错台、不跑模,不涨模、不变形。封堵缝隙的胶条、压缝软管或塑料泡沫条等物,不得突出模板表面,严防浇入混凝土内。预埋件、螺栓、插铁、水、电管线、箱盒,埋设位置尺寸准确,固定牢固。 5、结构工程后浇带或施工缝模板安装的位置、留置形式符合规范和设计规定,并安装牢固,保证留茬截面齐整和钢筋位置准确。节点、板墙与顶板交角和楼梯、阳台、檐口、腰线、滴水槽等模板,保证尺寸准确,棱角顺直、拼缝平整。 6、混凝土接茬处施工缝模板安装前,预先将己硬化混凝土表面层的水泥薄膜或松散混凝土及其砂浆软弱层剔凿、清理干净。 7、模板拆除时,结构混凝土强度符合规范和设计规定:A、侧模板拆除时,混凝土强度以能保证其表面及棱角不因拆模而受损坏,预埋件或外露钢筋插铁不因拆模碰挠而松动。B、底模及其支架拆除,混凝土强度符合下表规定。 底模拆除时的混凝土强度规定 构件类型 构件跨度(m) 达成设计的混凝土立方体抗压强度标准值的百分率(%) 板 ≤2 ≥50 >2,≤8 ≥75 >8 ≥100 梁、拱、壳 ≤8 ≥75 >8 ≥100 悬臂构件 - ≥100 8、结构拆除底模、支架依据施工技术方案对其结构上部荷载及堆放料具进行严格控制或经验算在结构底部增设临时支撑。悬挑结构均加临时支撑。 9、模板的制做、安装和拆除,均建立自检、互检和专业检查验收制度。拆除的模板,及时维修保养,清理干净,涂刷隔离剂,并分类整齐堆放。 (二)钢筋工程质量创优标准 1、钢筋原材料符合现行规范、标准和设计规定。并按有关规定具有产品出厂合格证明,检查报告和进场复检报告。 2、钢筋原材料入出库有管理制度。按进场批的级别、品种、直径、外形分垛堆放、妥善保管,并挂标记牌注明垛号、产地、规格、品种、数量、复试报告单编号、质量状态等。 3、钢筋的调直、平直、冷拉、切断、弯曲、焊接等半成品加工质量,符合规范、规程、标准和设计规定,经检查合格的半成品,按工程使用部位和规格、形状分类堆放。有标记牌,注明钢筋编号、规格、尺寸和使用部位。 4、钢筋安装绑扎质量,保证钢筋级别、规格、直径、形状、尺寸、位置、排距、间距、根数、锚固长度、节点构造、连接接头和保护层厚度等符合规范及设计规定,并做到措施可靠绑扎牢固。 5、钢筋焊接接头和绑扎搭接接头质量,同一构件内的接头互相错开和接头在连接区段长度为35d,且不小于500mm范围内,有接头钢筋截面积与受力钢筋总截面的比值,符合规范规定。其中: ⑴焊接连接接头(电弧焊、电渣压力焊),接头质量符合《钢筋焊接及验收规程》(JGJ18)的规定。焊工必须通过培训,考试合格,持有焊接资格证书。 ⑵采用钢筋搭接电弧焊时,钢筋搭接端先预弯后焊接,并保证两根搭焊钢筋轴线在同一直线上。焊缝宽度不小于主筋直径的0.7倍;焊缝厚度不小于主筋直径的0.3倍。焊药皮必须清刷净。 ⑶采用电渣压力焊连接竖向钢筋接头时,钢筋焊口至焊接夹具的钳口范围除锈、钢筋端面宜平整。焊包均匀,凸出钢筋表面的高度等于或大于4mm。接头无轴线偏移、弯折、咬边、气孔、烧伤等质量缺陷。 6、各种预埋铁件加工质量符合设计规定。埋件所用的钢板、钢带,角、槽型钢等规格尺寸准确,面层平整,边角整齐,不得有毛边,飞翅,与锚筋电弧焊接牢固,焊皮清刷干净,焊缝的宽度、厚度及焊口质量合格。 7、钢筋的混凝土保护层厚度和保证措施必须符合现行规范、标准和设计规定。 ⑴控制保护层厚度的各种垫块、卡具、支架规格尺寸准确,并具有相应的抗压、耐碰撞的强度,摆放或吊挂的位置、间距与钢筋直径大小相匹配。可采用专项制做的水泥砂浆、塑料垫块、卡子或定型支架、卡具、铁马凳等。并保证浇注、振捣混凝土时不移位、不脱落、凡有透过混凝土面层的钢筋支撑端头或铁马凳支承点,其端头预先涂防锈漆或加塑料套垫。不得使用灰浆皮、钢筋头、石子、碎砖、木片等杂物充当垫块。 ⑵柱、墙板等竖向结构钢筋骨架控制侧向保护层,宜采用水泥砂浆挤压吊挂垫块(带铅丝或穿丝孔)、塑料卡子或定型卡具。梁、板结构主筋下保护层宜采用水泥砂浆或塑料垫块,侧向保护层可采用塑料卡子或吊挂垫块。悬挑结构和板类双层钢筋骨架,增设铁马凳支架或吊挂架措施。 (三)混凝土工程质量创优标准 1、混凝土拌合物的原材料(水泥、砂、石、水)、外加剂、掺合料的质量,必须符合规范、规程、标准,并按有关规定具有产品出厂合格证明和进场复验报告。 2、混凝土运至浇筑地点及稠度{坍落度、扩展度)符合施工和设计规定,不分层、不离析。并夏季有防晒、防雨,冬季有保温、防风雪措施。 3、浇筑混凝土前,完毕隐蔽工程验收。检查模板拼缝严密、平整度,清除模内杂物或冰雪。检查预埋件、箱盒、孔洞位置;保护层厚度及其定位措施的可靠性。严防浇注振捣踩压钢筋骨架,板类钢筋骨架设铁马凳支架,铺搭跳板。 4、在混凝土己硬化层上浇注的施工缝解决,在施工缝接茬处宜先铺适当厚度与混凝土内成分相同的水泥砂浆(搅拌无石子)或l:2水泥砂浆,且与混凝土溶合,拆模后施工缝处不得有砂浆层显露。 5、混凝土灌注入模,不得集中倾倒冲击模板或钢筋骨架。按浇筑程序分层均匀布料。柱、墙板灌注高度大于2m时,采用串筒、溜管下料,出料管口至浇筑层的倾落自由高度不大于1.5m。采用插入式振捣,混凝土分层灌注厚度可在40cm左右。 6、振捣混凝土,保证密实、预留孔洞、箱盒、预埋件、钢筋位置和保护层厚度准确,面层平整。严防漏振、欠振或过振。 7、混凝土浇筑后,在12小时以内及时采用覆盖保湿养护措施,严防脱水、裂缝。采用浇水养护,设专人喷水,保证混凝土保持湿润;大体积混凝土养护,有控温,测温措施。冬期有保温防冻措施。混凝土的养护时间及其上部安装模板的强度等符合现行规范。 8、留置施工缝的位置留置在结构受剪力较小部位。后浇带按设计规定留置。混凝土截面均密实整齐。 9、混凝土的强度等级、抗渗等级和碱含量、氯离子含量均符合设计规定和规范、标准规定。 10、框架结构的围护结构和填充墙砌体质量及其与主体结构拉结或连接质量,均符合设计规定和相关规范、标准规定。 11、整体结构混凝土密实整洁,面层平整,棱角整齐平直,梁柱节点、墙板交角、线、面顺直清楚,起拱线、面平顺。无蜂窝、麻面、掉皮、孔洞;无漏浆、跑模、涨模、错台、烂根、裂缝。施工缝结合严密平整、无夹杂物,无冷缝、无砂浆隔层。 12、结构面层无气泡或轻微气泡分散,且气泡的深度小于2mm,最大直径在lOmm以内的气泡面积,在每平方米墙面不大于20cm2。 13、保护层准确,无露筋、无透锈,预留孔洞和后浇带、施工缝洞口边沿齐整。预埋件底部密实、表面平整,预埋螺栓外露丝扣合格且有保护措施。 14、混凝土工程质量体现了管理到位,科技进步,工艺做法有创新、连续改善,结构质量始终保持高水平,做到文明施工。 (四)砌体工程质量创优标准 1、填充墙砌体的轴线、标高准确,墙面平整洁净,水平灰缝厚度和竖向灰缝宽度宜为lOmm,且不大于12mm或小于8mm。灰缝横平竖直、深浅一致、搭接平顺、光滑密实。不得有瞎缝、假缝、透明缝。墙体无裂缝、无渗漏。 2、墙体预留洞口、暗埋管线的做法和质量、符合设计规定,严禁随意剔凿墙体或预留沟槽。 3、填充墙砌体拉结筋或网片的砌筑层、位置和置于灰缝中的长度符合设计规定。竖向位置偏差符合规范规定。 (五)电气安装工程质量创优标准 1、建筑电气设备安装工程,所用材料,电器、设备、成品、半成品的铭牌、型号、规格、性能和施工工艺安装质量,必须符合设计规定和《建筑电气工程施工质量验收规范》及有关专业规范、标准。按有关规定出具相的产品合格证、检查、测试报告及文献记录,并经有关专业主管部门检查认可,有认可证明。 2、电气线路、设备和器具的支架、螺栓等部件,与建筑结构的连接固定不得采用熔焊(电气焊),且严禁热加工开孔。 3、电气设备上的仪表装置,保证其功能准确有效,计量和具有保护性的仪表经检定合格。 4、接地(PE)或接零(PEN)干线的连接必须具有不可拆卸性,支线必须单独与接地或接零干线相连接,不得串联连接。 5、金属导管、线槽按规定做防腐解决。非镀锌钢导管内外壁均做防腐解决(埋入混凝土中导管外壁除外)。塑料电线保护管及接线盒必须是阻燃型产品,外观不得有变形及破损。金属电线保护筲及接线盒外观,不得有折扁、裂缝,管口平整,管内无毛刺。表面涂层均匀,无污染、无锈蚀。 6、电线、电缆的配管及线槽、桥架敷设安装的位置、走向、连接、固定方法等,必须符合有关规定。配线分色,同一建筑工程的电线绝缘层颜色选择一致,接地保护线(PE)是黄绿相间双色线;零线(N)用淡蓝色线;相线分别用:A相—黄色、B相—绿色、c相—红色。开关的回火线宜用白色导线。导线绝缘电阻值必须符合规范规定。 7、金属导管严禁对口熔焊连接。镀锌和壁厚小于2mm的钢导管,不得套管熔焊连接。三相或单相的交流单芯电缆,不得单独穿于钢导管内。 8、电源插座的规格、型号、接线和安装,符合规范和设计规定。照明开关的接线和安装,符合规范和设计规定。 9、各种灯具应安装牢固、固定牢固,不得使用木楔。花灯钢吊钩直径不小于灯具挂销直径,且不小于6mm。大型花灯的固定及悬吊装置,按灯具重量的2倍做过载实验。 10、成套配电柜、控制柜(台)和动力、照明配电箱(盘)安装所用的电器设备和导线、端子等器材产品,必须是通过有产品生产许可认证厂家的合格产品。产品的型号、规格和安装质量必须符合规范和设计规定。 11、避雷引下线的敷设和接闪器安装及测试接地装置的接地电阻值,必须符合《建筑电气工程施工质量验收规范》和设计规定。电话、电视、消防自动报警等设备、装置安装及功能,符合其专业规范、标准和设计规定。并经有关专业主管部门检查认可。烟感、温感探头,火灾喷淋装置等,安装位置对的,紧贴吊顶表面,周边无裂缝、破损,安装牢固、纵横排列顺直美观。 (六)水暖安装工程质量创优标准 1、管道和设备安装位置对的,排列合理整齐,坡度、坡向、减震、伸缩等符合规定。支架、吊架、托架(含设备基础)的构造型式、规格尺寸、间距、位置符合有关规范、规程和设计规定,安装固定牢固、平整、与支承物或垫层接触紧密、平稳,不得与管道直接焊接,防腐解决良好。 2、管道及设备连接接口平整、严密、无渗漏,其备接甩口封闭严密。采用柔性接头的管道、设备不得使其接头和管道接口承重。 3、室内给水管道必须采用与管材相适的管件。生活给水系统所涉及的材料和设备必须达成饮用水质检查卫生标准。给水系统的阀类、配件、器具、水表安装位置对的,接口合格,出水方向合理,规格、型号符合设计规定。水泵、水箱、消防设备等安装质量符合规范,管道穿墙处的保护连接合格。表面涂层光滑整洁,色泽均匀,无漏涂透底、返锈、流坠,无裂缝、起皮、无滴水、渗漏。 4、室内给水、采暖等压力管道和设备系统安装后,管道保温前进行压力实验(有记录),实验方法和实验压力符合规范规定。 5、排水系统的无压管道、设备在隐蔽前,按规定进行灌水实验。室内排水管道按有关规定做通球实验,保证排水畅通。 6、地漏设立在有防水地面,地面排水坡度、流向符合规定,无倒泛水。地漏卧入地面的位置、深度对的,周边封严密、平整、光洁、美观。水封深度不小于50mm。 7、卫生器具等管道、位置预留,位置、标高、坡度、管径符合规定。成排器具排列整齐一致,排水口与排水管连接牢固、封闭严密、无渗漏。表面光滑洁净,实用美观,嵌缝胶均匀顺直,粘结牢固。无堵塞、不渗水、不滴漏。无污染、无裂纹、无破损。 9、通风安装工程,所使用的材料、成品、半成品、设备及其型号、规格、性能和施工安装质量,符合《通风与空调工程施工质量验收规范》和设计规定。 三、结构工程质量创优措施 (一)建立质量创优管理体系 1、质量管理严格按照ISO9002标准进行,指导全过程质量管理。工程实行初期,以本公司质量手册和质量体系文献为基础,编制本工程质量计划、特殊工序施工方案、作业指导书以及各部门质量岗位职责,建立起完善的质量创优管理体系。 2、工程实行过程中,根据本工程的实际特点,严格并全面推行质量体系文献的连续有效运营。 3、在公司经理、总工直接领导下,项目经理部成立质量管理领导小组,项目经理任组长,项目工程师任副组长,下设的工程质量管理部保证质量体系运营职能部门,负责质量管理平常工作。 4、质量管理部负责具体质量管理工作,贯彻和执行工程质量管理制度和技术检查制度的各项规定,进行项目经理部级的质量检查验收,各项检查工作必须经质量管理部终检合格后方可提请监理工程师验检。 5、质量管理领导小组负责定期召开质量分析会议,检查、分析质量保证计划的执行情况,及时发现存在的问题,研究改善措施,推动和改善施工过程中的各项质量管理工作。 6、建立质量组织管理体系。为了保证工程质量,在项目部内部实行三级质量管理制度,质量管理部设专职质检工程师,施工班组设兼职质检员。质检员和兼职质检员以有具有丰富类似工程施工、质检经验的工程师担任。 7、质管部门职责。质量管理部是项目经理部负责现场质量管理、监督和检查的机构,独立于施工生产管理部门之外,直接对项目经理和分管质量管理的质检员负责,行使监督权、检查权和质量否决权。其具体职责为: ⑴领导各专业施工队的质量管理工作,制订最后的质量保证计划、工作程序,按照监理机构的规定,制订统一的质量记录和验收表格。 ⑵对质量保证计划的贯彻执行进行定期检查和监督。 ⑶审查各重要工程项目的施工方案及保证质量的技术措施是否符合设计规定和规范规定。 ⑷主持对不合格品(项目)和质量事故的调查解决。 ⑸收集并管理有关质量记录和文献,内部质量评价,质量动态分析。 ⑹负责与监理工程师的联系,组织隐蔽工程、分部工程和单位工程的验收。 ⑺施工队质检员在项目部质量管理部的领导下,负责本队的工程检查和监控工作;班组兼职质检员在队质检员的领导下,负责本班组的质量检查和监控工作。 ⑻组建精干的实验检查队伍和测量队伍。实验和测量是对工程质量进行监测和控制的重要手段,实验是从物理、力学指标上保证质量的控制手段,测量则是从位置、高程和几何尺寸上保证工程质量的控制手段。因此,实验和测量队伍的建立,在质量管理体系中具有关键作用。为了保证质量计划目的的实现,我公司将在正式开工前,一方面选派技术水平高、操作纯熟的技术人员,配备先进的仪器设备,组建工地实验和测量队伍。在项目经理部建立规模齐全、设备配套的实验室和精密测量队;工程队建立实验组和测量班。测量队负责控制测量、施工期观测、重要建筑物定位放样、“复测”、“抽测”等;施工队测量班负责本队施工中的平常测量及“自检工作”。 (二)建立质量创优管理制度 1、质量实行体制 坚持对的的施工顺序(方法),建立有序的施工程序。 ⑴建立工程质量预检制度 由操作班组长主持,由质量监督员及有关班组长参与,对该分项工程在下道工序未施工前及预先检查验收,认真解决预检中提出的质量问题。未经预检或预检不合格,不得进入下道工序的施工。 ⑵建立质量计划制度 每一单项工程开工前,各施工队均要按施工计划和设计规定制订相应的质量计划,明确技术难点、材料计划、检查、标记、工程实验、质检重点及注意事项等问题,经项目工程师批准后实行。 ⑶成立相应QC小组制度 为了提高施工质量,推行全面质量管理,本工程施工过程中根据施工进度,分阶段成立主体混凝土工程、墙面粉刷工程等多个QC小组,个QC小组由项目经理、技术负责人、质量员、施工员、班组长组成,按“PDCA的四个阶段,八个环节”开展活动,针对每次QC活动的分部工程,在每次PDCA循环对人、材料、机械设备、工艺方法、环境五个方面进行分析、总结,稳定和提高。 ⑷责权利相结合制度 明确项目班子管理骨干、各个有关职能部门、各个工种操作班组和操作人员在保证质量中所承担的任务、职责和权限。做到职责上墙、权限明晰,使管理人员各尽其职,保证整个管理机构层次分明、有条不紊,保证质量管理工作的顺利开展。对各个工种操作班组实行经济与质量挂钩制度,真正做到奖优罚劣,以经济手段来保证工程质量。 ⑸严格检查制度 所有施工过程都要按规定认真进行检查,未达成标准规定必须返工,验收合格后才干转人下道工序。 自检:操作工人在施工中按检查批质量验收进行自我检查,并由施工队专职质检员进行复核,合格后填写自检单报质检员,保证本班组完毕的检查批达成质量目的的规定,为下道工序发明良好的条件。 专检:在自检满足规定的基础上,项目专业质检员会同有关专业技术人员进行复查,合格后报项目监理部验收。检查中要严格标准,一切用数据说话,保证分项、检查批工程质量。 交接检:各分项、检查批或上道工序经专检合格满足规定后,组织上下工序专业技术负责人进行交接验收,并办理交接验罢手续。 ⑹坚持样板引路制度 各道工序或各个分项、检查批在施工前必须做样板,有关人员进行监控指导。样板完毕后要由项目专业质检员和有关专业技术人员共同进行验收,满足规定后才干全面施工。对样板间和重要项目的样板,还必须经公司或上级有关部门检查验收后才干施工。如装饰工程施工程序原则规定先上后下,先细部后大块,先天棚、后墙面再地面;先做样板房,经工地施工人员、项目负责人、建设单位、质监部门等有关人员认可后方可大面积施工。 ⑺加强成品保护制度 指定专人负责。严格执行《搬运、贮存、包装、防护和交付控制程序》采用“护、包、盖、封”的保护措施,并合理安排施工顺序,防止后道工序损坏或污染前道工序。 ⑻工程例会制 外部工程例会:报告工程进展情况;听取业主,监理、质检站及设计院等各方面的指导和意见,提出施工或图纸上的问题、方案措施;协调与业主外包专业工程施工单位的矛盾、协作关系。 内部工程例会:总结工程施工的进度、质量、安全情况,传达外联工程会议精神,明确各专业的施工顺序和工序穿叉的交接关系及质量责任,加强各专业工种之间的协调、配合及工序交接管理,保证施工顺利进行。定于每星期五下午召开工程例会。 ⑼建立开工前的技术交底制度 每项工程开工前,必须有主管工程师向全体施工人员进行技术交底,讲清该项工程的设计规定、技术标准、定位方法、几何尺寸、功能作用及与其他项目的关系、施工方法和注意事项等。每个工序开工前有施工队主管工程师向施工班组进行技术交底,使全体人员在彻底明了施工对象的情况下投入施工。 ⑽建立“五不施工”、“三不交接”及工序“三检”制度 “五不施工”即:未进行技术交底不施工;图纸和技术规定不清楚不施工;测量标桩和资料未经核签不施工;材料无合格证和实验不合格者不施工;工程不经检查不施工。“三不交接”即:无自检记录不交接;未经专业人员验收合格不交接;施工记录不全不交接。工序“三检”即:自检、复检、终检。上道工序不合格,不准进入下道工序,保证各道工序的工程质量。 ⑾建立严格的隐蔽工程检查签证制度 凡属隐蔽工程项目,一方面由班、队、项目部逐级进行自检,自检合格后,会同监理一起复检,检查结果填入质量验收记录,由双方签认,并由监理签发隐蔽工程验收证明。 ⑿建立质量巡视检查和旁站制度 在施工过程中,必须及时巡视检查,发现问题及时纠正,以“防止为主,防患于未然”。 关键部位工序全过程实行旁站制度,成立以专业工程师为主旁站小组,进行全过程旁站,全过程督查。 ⒀建立测量资料换手复核制度 测量资料,须经换手复核,最后交项目工程师审核后报监理批准。现场测量基线、水准点、控制点及有关标志均需进行定期复测检查,并保存好原始记录。 ⒁建立严格的原材料、成品和半成品进场验收制度 对采购进场的原材料、成品和半成品要有质量管理部组织进行验收。参与验收的人员涉及质量、技术、物资及使用单位的有关人员。验收内容涉及: A、进场材料的品种、规格、数量是否符合采购计划; B、供应厂家的产品合格证或检查报告是否齐全; C、产品现场质量检查,并填写检查验收记录; D、取样进行实验,并填写实验报告。 按验收程序收货后分类分批堆放管理,做好标记。质量检查记录和实验报告保存备查。对检查验收不合格的原材料、成品、半成品,立即清除出场,不得在场内堆放。 ⒂建立健全原材料、成品、半成品管理制度 检查合格、批准进场的材料、成品、半成品要分类、分批堆放,并设立标志和帐卡,坚持按用途归口管理、发放,不得混杂。对易潮的物品要做好防雨、防潮工作。 ⒃建立原材料采购制度 原材料采购需制订采购计划。采购计划应按施工部门提出的施工总进度计划、施工计划、施工图纸和技术规定制订。工程材料和设备的采购文献涉及: A、项目名称、工程使用部位、规格、数量、时间及价格规定; B、施工协议规定的质量保证规范、标准; C、工程招标技术规定; D、运送和交货条件; E、质量鉴定和检查方法。 ⒄建立仪器设备的检定制度 测量仪器、检测实验设备、各种仪器仪表、计量器具等按照《中华人民共和国计量法》的规定按仪器设备的检定周期进行定期检定。新购置的和在用的计量器具仪器均应进行检定,取得检定合格证书方能使用。 ⒅建立原始资料和质量记录的保存制度 本工程的每一单项工程都要准备一套完整的质量保证文献和记录。 文献涉及:A质量计划;B特殊工序施工方案、作业指导书;C技术标准、规范;D采购的技术规定。 质量记录涉及:A基准点、水准点测量验收记录;B施工断面、平面测量记录;C各施工工序、项目检查、验收记录;D砼、钢筋及各种原材料的实验鉴定记录;E预制构件检查记录和出厂合格证;F隐蔽工程验收记录;G不合格品控制及解决记录;H审查和解决结果记录;I位移沉降观测记录。以及有关的来往文献和一套完整的设计修改告知书。 单项工程质量文献和记录由专人填写整理和归档管理,工程结束后装订成册交质量管理部。 质量管理部将所有工程质量文献和记录汇编成册,竣工时随竣工文献移交业主。我公司同时保存一份完整的文献记录,并按规定存档。 ⒆建立质量保证奖罚制度 奖励先进,督促后进。 ⒇注意环境的影响制度 A、大面积浇捣混凝土时应事先了解掌握近期天气预报,尽量避开大雨,遇大雨时应停止浇捣,但必须根据结构情况考虑留设施工缝,对已浇捣好的部位应加以覆盖。 B、雨期施工应加强对混凝土粗骨料含水量的测定,及时调整用水量。 C、冬季温度较底时,在混凝土及砂浆中掺早强剂和防冻剂。 D、防水工程施工时,避开雨期,选择晴朗天气,突击施工。 E、尽也许避开在冬雨季施工中较难达成优良标准的分项工程。 (三)明确创优重点和要点 1、思想结识的重点 树立“创新、创优、创高”的意识,将“优质结构”工程为精品中的精品的结识贯穿到工程施工的每个环节。要在观念、管理思绪、技术进步等方面全面创新;要在施工过程中优化施工工艺、优化控制仪器、优化综合工艺,的确达成一次成活、一次成优;在项目管理上不断提高人员素质,不断提高公司管理水平,发明高的操作技艺,高的管理体系,实现高的质量目的。 2、管理方法的重点 要认真进行工序质量控制的研究,编制公司工艺,操作规程,不断改善操作技艺,提高操作技能,用操作质量来实现工程质量。 要采用预控和过程控制、生产控制、合格控制到位,突出过程精品,一次成活,一次成优,一次成精品,达成精品、效益双控制。 要注意整体质量,达成工序精品、环节精品、过程精品,用过程精品达成整个工程是精品。 3、质量控制技术要点 质量控制要从结构工程安全可靠、装饰工程美观协调、安装工程安全合用、资料管理完整真实四个方面进行控制。 ⑴结构工程质量从四个方面进行控制。 使用合格的材料、构配件、设备,在施工过程中并严格控制,保证对的使用,保证工程的总体强度满足设计规定。 控制结构的平面和空间体系符合设计规定,保证达成结构设计的结构整体稳定性符合设计意图。 严格控制结构的轴线、标高,保证结构的位置对的,保证结构的使用空间得到保证,保证使用功能符合设计意图。 严格控制构件的几何尺寸,使结构强度和自重得到控制,为装饰发明良好条件。 ⑵装饰工程质量从以下四个方面进行控制。 完善装饰装修设计,进行多方案比较,从尺度、对称、对比、色差、环境等方面,优化设计方案,提高装饰的完整性、协调性。 采购选择合格的、环保的装饰材料,严格进场检查。使用前进行挑选,充足发挥材料的优良性质,来提高装饰效果。 注意装修的收尾整理和成品保护,使工程达成安全合用、美观、讲究和魅力质量。 ⑶安装工程的安全合用要从四个方面来控制。 设备管道安装位置、标高对的,固定牢固可靠; 设备管道安装坡度、强度、严密性、朝向对的合理,保证功能,开关方便和使用安全; 接地、防护设施有效,使用安全标记清楚、检修维护方便; 在也许条件下,注意美观协调。 ⑷用资料和数据反映工程质量的水平。 公司标准化水平及贯彻应用限度。公司标准的种类、数量,标准的水平限度,标准的覆盖面及完善限度; 强度、位置尺寸控制。强度的平均值、最大值和最小值及均方差值等来反映其水平限度,水平、竖向位置尺寸及重要空间尺寸的控制限度在规范允许偏差值以内; 综合质量水平考核制度。各项技术措施的贯彻与实体工程质量相验证,各项措施涉及施工组织设计、施工方案、有关技术措施、操作技术规程、公司标准、质量责任制等管理制度的实行有效性评价,以便不断提高工程质量及施工管理水平。 (四)质量创优组织及其职责 为保证工程目的的全面实现,项目部成立以项目经理为首,由各施工队长、质检员、技术员、施工班组长参与的自上而下互相贯通的质量管理机构,项目部的各项工作皆以质量管理为核心,以贯彻ISO9002为标准。 1、项目质量创优管理体系机构 项目工程师 技术负责人 技术员 核算员 施工员 质检员 材料员 安全员 财务员 技术交底 技术资料 预算决算 进度计划 测量放线 现场管理 施工质检 材料验收 材料供应 设备管理 生产安全 消防保卫 总帐出纳 生活总务 瓦工班组 木工班组 钢筋班组 电工班组 水暖班组 架子工班组 抹灰班组 粉刷班组 防水班组 门安装班组 窗安装班组 食 堂 设备司机 现场零工 项目经理 2、质量职责 (1)项目经理质量职责 A、项目经理是工程项目质量工作的第一负责人,对项目工程质量负全面责任。 B、在项目上认真贯彻公司质量体系文献和上级的质量政策,坚持质量第一的原则,对的解决施工质量与进度、效益的关系。 C、组织项目质量策划,配备必要资源,保证工作质量得到有效的控制。 D、组织好项目内部的均衡生产和工序管理,认真执行各项质量制度和质量控制制度,严厉工艺纪律,严格执行“三检制”,对本单位人员违反工序纪律导致的质量问题负领导责任。 E、负责质量体系运营的现场实行工作,组织好生产过程的各种原始记录及记录工作,保证各种原始资料的完整性、准确性和可追溯性。 F、主持质量事故的初步调查、分析和解决,及时向上级部门反馈质量信息,对质量问题的纠正和改善负实行贯彻责任。 G、在生产经营和各类目的考核中,贯彻质量否决权。 H、组织开展本单位的质量教育工作。 (2)项目副经理质量职责 A、对本项目施工质量负执行、监督方面的领导责任。 B、经常进一步现场,了解施工质量,坚持质量第一的原则,对的解决施工质量与进度、效益的关系。 C、协助经理对所属职工及分包人员进行重视施工质量和优质服务的宣传教育,采用措施,防止不合格品的发生。 D、管理和协调质量管理部门与生产部门、物资设备部门之间的业务关系,保证“质量优先”原则的实现。 E、负责组织分管职能科室、队及施工人员,全面贯彻实行公司质量体系文献,实现公司质量方针和项目质量目的。 F、负责施工生产、质量、安全和设备的管理,协助经理认真贯彻上级有关质量的方针、政策和法规。 G、搞好生产施工体系和物资设备系统的质量管理、组织好工程的均衡生产和施工管理,搞好文明施工,对施工管理的最终结果负责,对安全生产负重要负责。 H、在质量方面以身作则、言传身教,不断提高人员素质和工作质量。 I、在经理授权范围内代表经理行使质量职责。 J、按质量职能分派表组织作好配合工作。 (3)项目工程师质量职责 A、负责工程项目的技术、质量管理工作,对工程质量负技术责任。 B、按程序文献规定负责编制或主持编制技术文献,组织图纸会审和技术交底,监控各类技术措施的实行,对各类技术规范、标准在项目上的贯彻负责。 C、组织实行进货检查、工序检查和竣工产品检查,组织工程项目阶段性验收和竣工验收的具体实行工作,对竣工资料的完整性、符合性和可追溯性负责。 D、组织不合格品的质量分析,对质量事故和不合格品按“三不放过”的原则进行分析,提出质量问题的纠正和改善意见。 E、按上级部门的安排和部署开展科技进步工作,协助进行新工艺、新技术、新材料、新设备在本项目的开发和应用。 F、采用适当的记录技术,对生产过程、产品质量进行动态分析、研究和验证。 G、负责领导本项目的计量管理工作和本项目采用的技术标准、规程、规范的汇总上报工作,上报部门为公司生产技术处。 (4)技术负责人质量职责 A、认真熟悉图纸,传达和贯彻项目工程师批准的施工方案,主持编制作业指导书,主持项目部技术交底工作,负责解决设计问题和不同专业之间施工图纸互相交叉问题,对技术交底的及时性、完整性和准确性负责。 B、负责解决和解决施工中的技术和质量问题。重大问题必须及时报请项目工程师或更上级技术负责人帮助解决。组织项目质量问题分析会并对一般问题提出解决意见,重大问题要及时报请项目工程师解决。 C、帮助指导作业面施工负责人、技术、管理人员和其他专业工作人员履行质量责任,安排和督促施工人员做好“施工日记”等质量记录。 D、负责组织项目部工程技术资料的收集整理、归档工作,对项目部工程质量报表及时、完整、准确报送上级质量部门负责。 (5)工程技术人员质量职责 A、保证本岗位编制、保管的各种技术文献、资料的质量,对文献差错引起的质量事故负责。 B、在熟悉施工图纸、技术文献的基础上,实行涉及图纸会审、技术交底在内的技术状态管理,对技术状态更改的依据可行性及执行结果负责;起草关键工序及特殊工艺的质量控制,对关键或特殊工序进行技术指导并实行监控。 C、强化质量第一的意识,遵守工序质量制度,在保证工程质量的前提下安排生产进度。 D、负责以施工准备、劳动力配备、施工环境、物资储备、工器具等满足质量规定的限度进行检查,对技术原始资料和记录的整理、移交负责。 E、参与工程质量事故的解决,对工程施工过程不合格的纠正措施及因素、责任的贯彻等负责。 (6)质量管理、质量检查人员质量职责 A、起草本单位、本部门的质量工作计划,并协助领导组织实行。 B、收集、整理好本单位的质量档案,及时反馈各种质量信息,保证各单位质量活动的各种原始记录的完整性和可追溯性,协助本单位领导分析质量状况。 C、严格按工程图纸和技术文献的规定检查工程质量,判断工程产品的符合性并作出结论,对因错、漏检导致的质量问题负责。 D、监督施工生产过程中的质量控制情况,严格执行“三检制”,做好被检品和被检部位的标记,及时解决检查工作中的技术问题。 E、对不合格品按类别和限度进行分类、标记,及时填写不合格品告知单、返工或返修告知单。 F、对的填写合格证,不合格告知单、返工告知单、返修告知单等有关检查凭证,做好各种原始记录和数据解决工作,对所填写的各种资料、文字问题负责。 G、坚持原则、秉公办事,严格执行质量控制程序及制度,检查工作不应受生产进度及行政领导的影响,检查人员有权越级反映质量问题。 H、参与新技术应用工作,并提出质量情况报告或意见,参与质量问题分析和解决工作。 (7)实验员质量职责 A、严格按照实验标准、实验规范、实验大纲、实验细则进行各项实验工作并初步判断结论,对因未执行规定导致的实验质量负责。 B、认真填写实验原始记录及实验报告并负责归档工作。 C、按期送检或检查仪器设备,保证其随时处在正常有效状态,发现问题及时反映。 D、做好工作环境的检测和记录。 E、有权拒绝行政或其它方面对实验工作的干预,有权越级反映各级领导违反实验规程或对资料弄虚作假的现象。 F、负责实验设备仪器的使用、维护、保养工作,准时填写操作记录。 G、严格遵守实验管理制度,执行实验人员纪律。 (8)计量人员质量职责 A、按专业编制计量器具检定规程和计量器具周检表,按期及时送检,做好记录,保持计量器具的有效性。 B、负责计量器具的平常维护和保养、保管,保持计量器具的帐、物、卡一致。 C、注意学习、掌握测试新技术、新方法,并对关键测试技术攻关,努力为提高工程(产品)质量服务。 D、做好计量的量值传递,不使用无效和不合格的器具,淘汰的计量单位,数值修约严格按规程规定进行,保证资料准确可靠。 E、按检
展开阅读全文

开通  VIP会员、SVIP会员  优惠大
下载10份以上建议开通VIP会员
下载20份以上建议开通SVIP会员


开通VIP      成为共赢上传

当前位置:首页 > 包罗万象 > 大杂烩

移动网页_全站_页脚广告1

关于我们      便捷服务       自信AI       AI导航        抽奖活动

©2010-2025 宁波自信网络信息技术有限公司  版权所有

客服电话:0574-28810668  投诉电话:18658249818

gongan.png浙公网安备33021202000488号   

icp.png浙ICP备2021020529号-1  |  浙B2-20240490  

关注我们 :微信公众号    抖音    微博    LOFTER 

客服