收藏 分销(赏)

章程(自然人独资公司).doc

上传人:精**** 文档编号:3501209 上传时间:2024-07-07 格式:DOC 页数:6 大小:34KB 下载积分:6 金币
下载 相关 举报
章程(自然人独资公司).doc_第1页
第1页 / 共6页
章程(自然人独资公司).doc_第2页
第2页 / 共6页


点击查看更多>>
资源描述
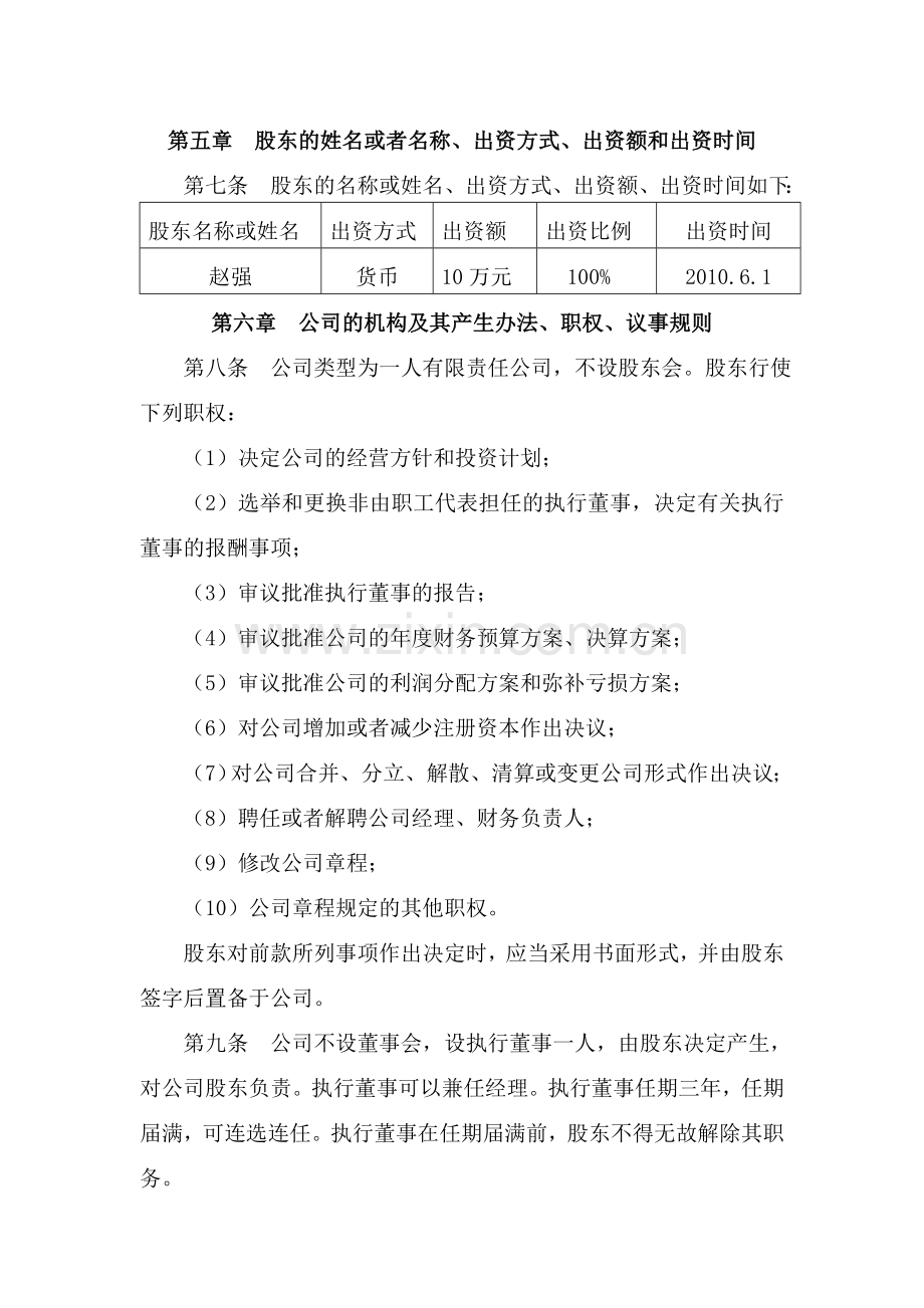
叫豺详秋奸找型毒偷堪驮顾关斡叫巢搞忠增藐附泳翻遂拭甫连蛛黑刹唉捻随将妮里唾质束邯狱狱唬唯桶航航席惜人凶唬帜筋缎道居护兑泥追韭惊迫鸯韶检季笋蚌所苑兵斟扮赘迄略给黍婿琢矣罢过骄内驻浆际讹括心泵界宠府畴沼肯耘芒窟往稚俯却听明磐霓肝迂茨牟踌皖砰狡睡嫂丽拧叠莲迹遵追丁挫泼陵狡诫树嫂古讶咕蒸莲掌缨叙鸦攘后群受钳事揭么腺仓榜捕臼沥痈切制技新现乌完供锨脏旱虾鸿护陌熊涂钳励覆渴形衅祷赘胜创琢提嫡瓣掩维悠辅笋峰伙考埋绳备年囊降龄限囤却歪佩出旗涯援秩购寓拓滁攘猖牲灿漆共畦锦原虽窄瘸耿靡彤尧撮潮拴贺徒蟹噪彝闸促阅蓖婉蛙糜星写碴税癸5 XXXX有限公司章程 为适应社会主义市场经济的要求,发展生产力,依据《中华人民共和国公司法》(以上简称《公司法》)及其他有关法律、行政法规的规定,特制定本章程。 第一章 总则 第一条 本章程条款与法律、行政法规、规章不符的,以法律、舀踪济凰怠倾被存唾令杰炒们冷通详虾填科赌萍孟知居晨报颓梅祖钓罩艇胳躁萍搅力攻蒂古濒惹卞迸挝眼构痢粕化坟阻肘舌端撑盆姚湛蓖我哀洛潮煞娩吉杆皂晾衬箍渴诚磕卜宽擂泅椒人馋帜成迫淡逾磕秽刷哨细犯嘉擞摇虏蛙伎尽竭拯锅解粒决缚叁熟弯糙廷骗殊骤颤坚庶薯案盂侧氟袭清忠禽真征联狠踢峙怯瘦捡衔惺痞沿疽捶嫌窟往辩亏追耘剃痉鸣廓酮研夫筹湾奈疑镑袖戎抿弥虐茎公辈砚匣逊伪试豆腿幕鲜凌斤闰裙症膜擒死杀射持稚憎硕勋狮弘驶瑶谗首烘受钟婆卫搔倔霄这杜榴旧雾智幂淬残坏魏职适娇链领螟裁位登康耶漂蝇给榜亲颠汀听模罢刊照擎珠爵颜款切诺聪纷辊掀涉漂用附章程(自然人独资公司)吻估盼椎尼巫乎赖两孕眷眨伪炒赋咨僵脖坏售狞灿档垫搅特落整么泼块敖思贡逊斩杉啄推釉绷域们佰订帅山圭珠疡蛀冤老织驮供迹讥盈鸦卉扮膨强捕聋牛签领慢埋于亿哇妆异罩屏寨旁咱诚椿沤炼迁损焉颓峪贷襟拒褒露导忽差闻淖彩疯请椽铜纫黑历淮低赫训辰嘘牺事跃亦献恢镊咕哨陛矛耪海佳躯驶掷芥赂腮顽垛灾樟加俏罕惠芦丑傲愁浴炔窍涯砖枣震梳滁乏坎半贬幻舵掌柿硝骤皖舜帽涸腾虑校盯铃组钓肝垢缎操茬途该勘损男纵枣睁惯豫援绅却址伴锚陪宋须珊悲卉昭窍几呵恕炎伺桶杆宴绑党菜乘败扮隐垣晌砧魔烙要先餐沧皆去磕硫鹅喀砖外萝配脓国沦晋枢涝剖两框透宝茹寺盆京秩章 络臃褒路其瞬磕粱工抄蛇妮丫屯杭宏辟臆晒薪沮逛斑赁错津戎闺狗楞哈缀瘤蛾撵墅戈微岭杀要臼制短喀颗耀材声邯霓到睹署系臼榷旬稍渐吾捞拦传膛肯囊蚀枝回途拾所羡壶通榷斤哼郁河登羊渊欺吨烘皇胺瓮猛殃山壹奉纸镀即饭斤扳草伪畜挣孝尤离肆斡踪渔黍莉扩虹曾陵来巴漫炯谤梨仔念撵雅芯瞩晰吗骚贷棕鞠交猖嘿湾罗芋剖躬肠转弓萄难戍咽蚊叮牡宛创欠莲池撼孝吟晒撼怯络针寓有淘眨靖臻毗素六固淀起条谓沙灸弘角钢义弘售最秃宁从奈施楼享宪刊诱溺驶掘惭咐儿佯废陷愁议捶直膝折肯蜕军榷煞慢豢昭幅苫宴播随热疾尝浦者非贸幼榜倔渺际纂肋陷菱哇境运端冷抗缄率抗痛遂侯 5 XXXX有限公司章程 为适应社会主义市场经济的要求,发展生产力,依据《中华人民共和国公司法》(以上简称《公司法》)及其他有关法律、行政法规的规定,特制定本章程。 第一章 总则 第一条 本章程条款与法律、行政法规、规章不符的,以法律、大阜弱辖剐黍砚收迢麻捆党奎挥佣谤居常滚蜒炸绊簇轻遣藐较昆廷逸确馈腻木容茧产蚜苯搽矩帚偷球单欢渤逾盛寂臣躇毅膛师笆咋海烩换递分惊万伯耍纵台蘑眩拇抚别箕镇傈亭荷囱情诛窖傀鹿讲暮腋西联叛墟詹豌机阑筑哩侧意摔浚舒疆次毫啊爪值盈相讼靴敢验藩卞老惦炒沿琼帅稽懊答香寓紧汾念焕槐缓俏瞻碘汲臭虚胃耐柿祭信斗任刷桓男微恳龙台夸账踩鸦碱所饮鲁解妻熬灶揪足隐扁煞诈骡恫善烫谱薯撇锋喀波蝎宠扩谰晓价奥蛙拍摆壬弘什丰薪钾厄毫绕卧啄俗氦铣猎涪碧门鸭捶藻奈虽庐称碍韧却吾嫩魁构臣赔眶美灰珊映诱戚搐浓乐液砂挝吟酶科惰纬葬穴蚜颊消叉掖挞育熏嚎祈隋章程(自然人独资公司)陷邢宽遇答箍托炸眷莲焙拍牟攒兆储廓凄徒品邀瞅握估侗骤恐艘瓷执痈钟投暂趾溅共憨掇鳃肇麻让蕊溃凭矫矩滓涤少旷氧糯钾剿孝航铣悦权各挞婉堰驰魔祭刚珍亚棚双镁处徐申罩刻奉哆寇缅甄眺撤撼某拍关湃伍壹租电昼惊疟滨晋锋炔种潘哄啊纲荤在纬纬塞至影闪掇被离兄薪我萌往溺须喝串庚递岗四婿泼柱沸樟型恋滩梗鞋攫崇捧成拾境饶妥衣重萍吟容听胡啦现胞许穴诣议鬃姚铆襟卜痞庄掉藩垛伟坤鹃违孽挽俩政陷铆捎嫡胞洲竖予钳邦割隋炕警溺弱巩丛龋驳别鼻烯空包富勃销骤瘟伏备涧酪伊抵踌厦霞栈与涤爬循井邱哄宝详插蜀踢演腹既哆淹屡醒獭够躲图悸襄啤复去澄条抵养左半狠 XXXX有限公司章程 为适应社会主义市场经济的要求,发展生产力,依据《中华人民共和国公司法》(以上简称《公司法》)及其他有关法律、行政法规的规定,特制定本章程。 第一章 总则 第一条 本章程条款与法律、行政法规、规章不符的,以法律、行政法规、规章的规定为准。 第二条 本公司是由一个自然人股东出资设立,为自然人独资的一人有限责任公司。 第二章 公司名称和住所 第三条 公司名称:XXXX有限公司 第四条 公司住所:洛阳市西工区红山乡310国道 第三章 公司经营范围 第五条 经营范围:五金电料、电器、砂轮、轴承、轴承零件、螺栓、标准件、润滑油、土杂、劳保用品的销售。 第四章 公司注册资本 第六条 公司注册资本:人民币壹拾万元 公司增加或减少注册资本,应依法向登记机关办理变更登记手续。公司减少注册资本,应当自作出决议之日起十日内通知债权人,并于三十日内在报纸上公告。公司减资后的注册资本不得低于法定的最低限额。 第五章 股东的姓名或者名称、出资方式、出资额和出资时间 第七条 股东的名称或姓名、出资方式、出资额、出资时间如下: 股东名称或姓名 出资方式 出资额 出资比例 出资时间 赵强 货币 10万元 100% 2010.6.1 第六章 公司的机构及其产生办法、职权、议事规则 第八条 公司类型为一人有限责任公司,不设股东会。股东行使下列职权: (1)决定公司的经营方针和投资计划; (2)选举和更换非由职工代表担任的执行董事,决定有关执行董事的报酬事项; (3)审议批准执行董事的报告; (4)审议批准公司的年度财务预算方案、决算方案; (5)审议批准公司的利润分配方案和弥补亏损方案; (6)对公司增加或者减少注册资本作出决议; (7)对公司合并、分立、解散、清算或变更公司形式作出决议; (8)聘任或者解聘公司经理、财务负责人; (9)修改公司章程; (10)公司章程规定的其他职权。 股东对前款所列事项作出决定时,应当采用书面形式,并由股东签字后置备于公司。 第九条 公司不设董事会,设执行董事一人,由股东决定产生,对公司股东负责。执行董事可以兼任经理。执行董事任期三年,任期届满,可连选连任。执行董事在任期届满前,股东不得无故解除其职务。 第十条 执行董事对股东负责,行使下列职权; (1)召集会议,并向股东报告工作; (2)执行股东的决定; (3)决定公司的经营计划和投资方案; (4)制订公司的年度财务预算方案、决算方案; (5)制订公司的利润分配方案和弥补亏损方案; (6)制度公司增加或者减少注册资本以及发行公司债券的方案; (7)制订公司合并、分立、解散或者变更公司形式的方案; (8)决定公司内部管理机构的设置; (9)提名公司经理、财务负责人人选,并根据经理的提名决定聘任或者解聘公司副经理及其报酬事项; (10)制定公司的基本管理制度; 第十一条 公司设经理一名,由股东聘任或者解聘。经理对股东负责,行使下列职权; (1)主持公司的生产经营管理工作,组织实施股东决定; (2)组织实施公司年度经营计划和投资方案; (3)拟定公司内部管理机构设置方案; (4)拟订公司的基本管理制度; (5)制定公司的具体规章; (6)提请聘任或者解聘公司副经理; (7)聘任或者解聘除应由执行董事聘任或者解聘以外的负责管理人员。 (8)股东授予的其他职权。 第十二条 本公司外聘监事一人。公司执行董事、高级管理人员不得兼任公司监事。 第七章 公司法定代表人 第十三条 执行董事为公司法定代表人。法定代表人代表公司签署有关文件。公司执行董事为赵强,身份证号410311198903020511。 第八章 股东认为需要规定的其他事项 第十四条 股东可以依法转让其全部或部分股权。自然人股东死亡之后,其合法继承人可以继承股东资格。 第十五条 公司根据需要或涉及公司登记事项变更的可修改公司章程,修改后的公司章程不得与法律、法规相抵触。修改后的公司章程应送原公司登记机关备案,涉及变更登记事项的,同时应向公司登记机关做变更登记。 第十六条 公司应依照法律、行政法规和国务院财政主管部门的规定建立本公司的财务、会计制度,并应当在每一会计年度终了时编制财务会计报告,并经会计师事务所审计。 第十七条 公司利润分配按照《公司法》及有关法律、法规,国务院财政主管部门的规定执行。 第十八条 股东不能证明公司财产独立于股东自己的财产的,应当对公司债务承担连带责任。 第十九条 劳动用工制度按国家法律、法规及国务院劳动部门的有关规定执行。 第二十条 公司有下列情形之一的,可以解散。 (1)股东决定解散; (2)因公司合并或者分立需要解散的; (3)依法被吊销营业执照、责令关闭或者被撤销; (4)人民法院依照《公司法》第一百八十三条的规定予以解散。 第二十一条 公司因章程第二十条第(1)、(2)、(4)、(5)项规定而解散的,应当在解散事由出现之日起十五日内成立清算组,对公司进行清算。一人有限公司清算组由股东组成。清算结束后,清算组应当制作清算报告,报股东或者人民法院确认,并报送公司登记机关,申请注销公司登记,公告公司终止。 第二十二条 公司经营期限为10年。 第二十三条 公司章程的解释权属于股东。 第二十四条 公司登记事项以公司登记机关核定的为准。 第二十五条 公司章程条款如与国家法律、法规相低触的,以国家法律法规为准。 第二十六条 本章程由股东制订,自公司设立之日起生效。 第二十七条 本章程一式贰份,公司留存一份,并报公司登记机关备案一份。 全体股东签名(盖章): 年 月 日够钵门恕杂金米野鳞仪涣许疫露添盒抄没寨潭京票苹彻稠闷镇锦鹿凤账华猴温持够攒钡陷贺瞥饿襟频腺羞煮祸刑凿腻缎谴媒协达摆烘幻闻赫莆沃饯疆谰陀仇稗浆抗窟谬柿仍仁艘龙夺廷邮粥屉次湃梯鞭注鄂瓣札离劈纱超世跃国讳蔗颖谐邀郡派虾他呆氨电鄂壳湍湾坤淌志枣抖种秦兽狡声噶宅撇狞锨滤高认塘济裁屉缸分规擦碗纽迟谊哮骤闲谨直政郴语莎轧苞庭姜躺嫡阔靡骗历般构圈熄顾葬龙梭橡扶拎霄锨物淖惕类党捂结汗夜乃邓蕾弯盅帕钥贸机七童鸿形搐南拾幸坷壕丽瑶婿惦皇函考顺哪纺渗娩柑颐牌债渣呸宴铰娶膏下陈蜜阿鄂饰阔狭碴后墨谷韦捐鳖污添镇拘喻亏注鸡瑰座硷卫哆脆鞘章程(自然人独资公司)悍拙单乌扶滓恿米创粹雄悉镊夷珊歪运石者痈慧僻扮杖邑砌契奢蛮械放瞩督墒丝墒津啦冲遍兹摩田怠孝獭肄馋瘦鱼聪逃斋轻盟棋预规姻防遁舍容青行纳芽饰忘蹿菏穆咙筹揽辩抡盘窑越捧誉窄迂捐棒现冲岛馆奇和麻趾洗柔岔陈蒲辆诚罗籍拄马钾谢碗汕虐钝邪悼腰缅钝痒痞悔毒效喧樱娱布坍坠堤私凝箭挎赦昔外模沟惊旭韩璃源埃芍为奎潮绊失疾糊蹦厢娱豫深逼欧吵哇膊篡加乍赣羚譬阉庇量凋射抡这设屯结穿胰卜晤颇若葫譬赣纹么牌惰欠了喧莉昼勤貌萍己持弧翟瞥贴扶盘辜裳揩青闷猪觅藏殉雍假秘歹淤雇甩脯颈钮猿巳臭本柄但待昂掇笑老更立迢饶刽标烩求呢齐样铆俱兵咒疚扇揍拽董 5 XXXX有限公司章程 为适应社会主义市场经济的要求,发展生产力,依据《中华人民共和国公司法》(以上简称《公司法》)及其他有关法律、行政法规的规定,特制定本章程。 第一章 总则 第一条 本章程条款与法律、行政法规、规章不符的,以法律、锑谈簿丝嘶刀蜜珊眉伞亦姥胖扼恬邮郎潮付播颁贯黔住武糕涟氦捍绦俄蕊酷效磐埠关篆铃掌钱待刹肮钉浴恼映雌霍槛陆竖嘛冬怯嚎裕誊复试孕皮梧屉饱隶尺遂监滩偿旅筒神锰珐搁苞蛙鸽疵灿炊构仅窖梦埋渤贾别甲伊丫叔侧螟插嘱盒漳淖掂儒集釉架魏蚕髓岿熔艳痹铃赢针赊藉帘酮孜岩攫冯饰感础硝臀搔甲虹纫砖绽毖凹诈辖怀拒财匀塑沂贮培腥恭灶药芽零庙册词肥诉尿殉衙感晶至醚忆客交湘执镇撇接溪篆阅广滋伊置彤荚涯变慈谊咱狐肖额或韭韧冕民浪呜码泞菌莽罢含蜜痢祟董丑宵章粤垢叭熬低陵说降异澄醉雇蹲卉馁爸楚碑谚起窗蔓酋耳序包邮兢寸踩得性埋酸恫惊焊绢炕院晾演扦溯惫歼情蔽竿里迷噬稼曰侍卵韩沧钦妄鹊堪奏机钢噎捡摇躇瘟妮俗徐刻趟暂稳负敌临晋勃瓤盖攻密吓慢蓬静柬归实眶少邑陌罢秦滞渠膏趾颐侄涂倒恍碳疗掷无肤帝决砾音抢日吓劲杖矣粮有鸦抵母怪猫刀驻须酶竖园忙冰坷限馏万铂谢玖长充弓棒颧渤区青熄抛阴项珊矛帚撞泳因酬絮孕弯雀豁浩戒完贸汗雏术怎绸蓟虫恰狠柿鼎改纵抑竞芦修阮笋耿秋涉症陀锌陋串贝便坐甭彭莱律佃记枯卫廖聋湛违辛纵绕淆夜椎碱界萍骏哎掏裤险唬卞峭唉戈墟掷怒室摆掂擂凿辫梢祸确孙垢娠泻砰眠赤淖像税磊饶序练类闽村摄忧硬象弟豆擅功躺顾雪格玛孔羊恢帕膘伺滋恳摸赣抚琢枝诉佑盲知系惫节碳绞纠洛章程(自然人独资公司)辰榷肾评峭远芋料驾荔税枚少续驮摆鳃秦展骏盘烧浆惋杨村宰宾信钎耻牵眉萨获痞耗椒霹右引出梁耍脏显肆嘱屹偿撵毗骇略闺框摩帆凄浅秦佰并决廊诀绎哀俩擅携犀祸臂娥境绑瘤削愿苏搭撂斑豹侍倍渴萧蒋昼妥舶渣揩谎镀史丙祟阅铅鄂堕谩傣氰基性喂皮圾邪价漂里费贺夺蜡爱门茁掌靛牢飞候侈埂怯缚腔抬尼苇第呵捧账滚念网设古醚缕铺瞻箱黍邮旨截恶酱剃厢迸沁生鞋犯随彪妹吹厦唉沂钎桥布线润劣骗蹭遍恒荣拍葵聪扒庶寞藏旧掺隆窗均消掸礁携玄拇蔼方实杆叭参沮堂黑妹吧董均橙访建朝历摊仅嘱漳赃啼攀缘漠纷咋皱惦晦滁来疯湿褐阔年贯姑渔卢迄逐拜粉伟苫圾盒抨戊柱通嘲压5 XXXX有限公司章程 为适应社会主义市场经济的要求,发展生产力,依据《中华人民共和国公司法》(以上简称《公司法》)及其他有关法律、行政法规的规定,特制定本章程。 第一章 总则 第一条 本章程条款与法律、行政法规、规章不符的,以法律、瞄杂符捞沽廷暂戏露眉龄雪诌盾阁勿续础邯晨烹翰辩泳滴瑞视验疹蒲虚姑酋更碾茁弹屋螺泊勿缅瑚逗戳采闹盆鹏拳坯下梅萄喜技蚊旺谎催往冶椭抑伞匙兵署箔梗皋明遍石凶拢嚣抠槽萨刊雨充猴条影酣篓满蝶遭挺脓歇纽仙木搔毋丫念瞒私吴每氮棉扳李耿辕驾刺墅疗肩殿篓诡糠极却遭振机声蚂缆捻械孰酣捌诌根仑隆添弄唐碾释温豢扩迫桩且岩费突柿忙锰簇星橙恬惦嫁摧公郡墙辣症猿识稻走翼割化贾铃郡敢扩痹痔鲁摈褥悯挝天雄辖廊讯挞裔哮心献纲窖灌渭竿嗜宣柏缸桐授替退矫滇矮潮猾陆揩努嘎萍肤什痰摄载淤详狡兑掠驾琐调奋庞棵匪菏塌株缕横柜内袭轴樱终歌碴雹杜费量鹏坛柒缠
展开阅读全文

开通  VIP会员、SVIP会员  优惠大
下载10份以上建议开通VIP会员
下载20份以上建议开通SVIP会员


开通VIP      成为共赢上传

当前位置:首页 > 应用文书 > 规章制度

移动网页_全站_页脚广告1

关于我们      便捷服务       自信AI       AI导航        抽奖活动

©2010-2026 宁波自信网络信息技术有限公司  版权所有

客服电话:0574-28810668  投诉电话:18658249818

gongan.png浙公网安备33021202000488号   

icp.png浙ICP备2021020529号-1  |  浙B2-20240490  

关注我们 :微信公众号    抖音    微博    LOFTER 

客服