收藏 分销(赏)

年终奖考核制度.doc

上传人:快乐****生活 文档编号:3420613 上传时间:2024-07-05 格式:DOC 页数:6 大小:156.50KB 下载积分:6 金币
下载 相关 举报
年终奖考核制度.doc_第1页
第1页 / 共6页
年终奖考核制度.doc_第2页
第2页 / 共6页


点击查看更多>>
资源描述
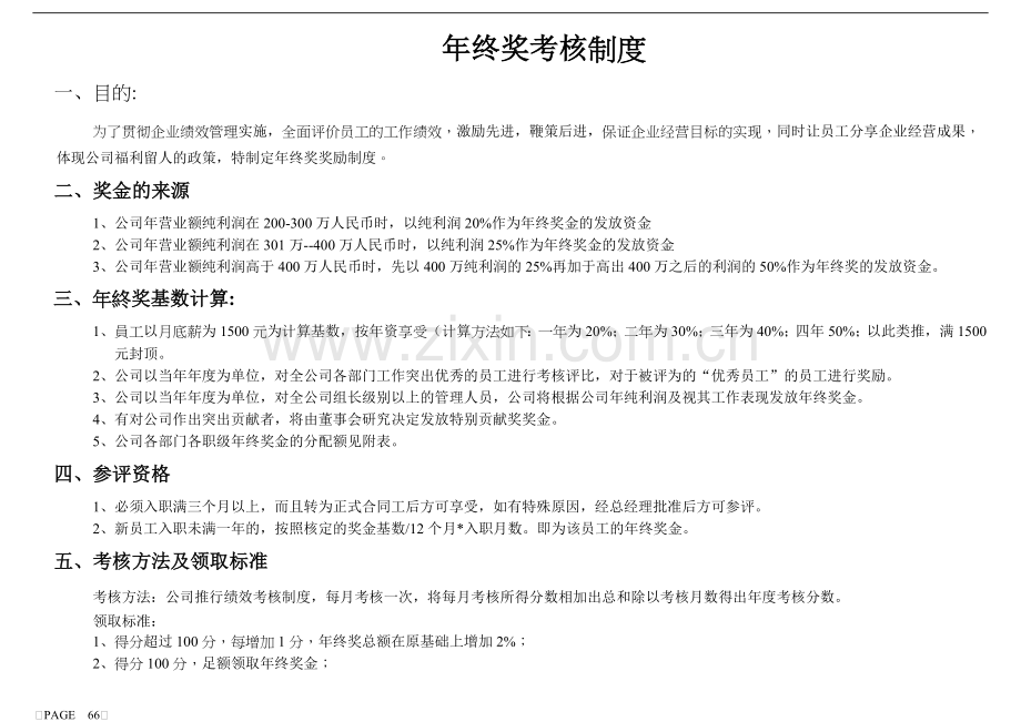
年终奖考核制度 一、目的: 为了贯彻企业绩效管理实施,全面评价员工的工作绩效,激励先进,鞭策后进,保证企业经营目标的实现,同时让员工分享企业经营成果,体现公司福利留人的政策,特制定年终奖奖励制度。 二、奖金的来源 1、公司年营业额纯利润在200-300万人民币时,以纯利润20%作为年终奖金的发放资金 2、公司年营业额纯利润在301万--400万人民币时,以纯利润25%作为年终奖金的发放资金 3、公司年营业额纯利润高于400万人民币时,先以400万纯利润的25%再加于高出400万之后的利润的50%作为年终奖的发放资金。 三、年終奖基数计算: 1、員工以月底薪为1500元为计算基数,按年资享受(计算方法如下:一年为20%;二年为30%;三年为40%;四年50%;以此类推,满1500元封顶。 2、公司以当年年度为单位,对全公司各部门工作突出优秀的员工进行考核评比,对于被评为的“优秀员工”的员工进行奖励。 3、 公司以当年年度为单位,对全公司组长级别以上的管理人员,公司将根据公司年纯利润及视其工作表现发放年终奖金。 4、 有对公司作出突出贡献者,将由董事会研究决定发放特别贡献奖奖金。 5、 公司各部门各职级年终奖金的分配额见附表。 四、参评资格 1、必须入职满三个月以上,而且转为正式合同工后方可享受,如有特殊原因,经总经理批准后方可参评。 2、新员工入职未满一年的,按照核定的奖金基数/12个月*入职月数。即为该员工的年终奖金。 五、考核方法及领取标准 考核方法:公司推行绩效考核制度,每月考核一次,将每月考核所得分数相加出总和除以考核月数得出年度考核分数。 领取标准: 1、得分超过100分,每增加1分,年终奖总额在原基础上增加2%; 2、得分100分,足额领取年终奖金; 3、得分95~99.9,领取95%的年终奖金; 4、得分90~94.9,领取90%的年终奖金; 5、得分85~89.9,领取85%的年终奖金; 6、得分80~84.9,领取80%的年终奖金; 7、得分70~79.9,领取70%的年终奖金; 8、得分低于70分以下,年终奖取消。 六、奖扣分(由各部门文员及管理部提供资料记录), 1、书面嘉奖/警告:+/-2分, 2、小功/小过:+/-5分, 3、大功/大过:+/-10分 4、全年无迟到早退时间人员+2分; 5、全年迟到早退时间低于30分钟+1分, 6、全年迟到早退时间31分钟~60分钟 -1分 7、全年迟到早退时间61分钟以上 - 2分 8、全年无请假人员+2分 9、全年请假3天~10天 -1分 10、全年请假11天~30天 -2分 11、全年请假31天以上者 -5分 12、全年旷工累计数:1天 -2分,2天 -5分,3天及3天以上则取消其年终奖参与资格。 13、全年累计给工厂造成经济损失:低于RMB500元-5分;501元~1000元 -10分,1001元~2000元 -20分;2001元~3500元 -35分,3500元以上者则取消其年终奖参与资格。 七、年终奖发放 1、年终奖于第二年春节放假前发放一半,另一半在六月份发放。 2、未到年终奖金发放时间解除劳动合同员工,则视为自动放弃奖金。 八、总务部每月收集各部门提交的绩效考核资料,每年一月十五日前将汇总结果呈报总经理审批,以总经理批示为最终结果。 九、试行一年后再作检讨。 附表: 年终奖金分配表   职级    职位   人数   基数比例 年营业额纯利润值 200万-300万 301万-400万 600万 800万 1000万 年终奖总金额 人均金额基数 年终奖总金额 人均金额基数 年终奖总金额 人均金额基数 年终奖总金额 人均金额基数 年终奖总金额 人均金额基数 600000 1000000 2000000 3000000 4000000 1 总经理 1 12% 72000 72000 120000 120000 240000 240000 360000 360000 480000 480000 部长 2 7% 42000 21000 70000 35000 140000 70000 210000 105000 280000 140000 2 课长/高级技师/工程师 12 18% 108000 9000 180000 15000 360000 30000 540000 45000 720000 60000 副课长/ /生产助理 7 7% 42000 6000 70000 10000 140000 20000 210000 30000 280000 40000 3 技师/工程师 28 17% 102000 4634 170000 6071 340000 12142 510000 18214 680000 24285 组长 15 8% 48000 3200 80000 5333 160000 10666 240000 16000 320000 21333 技工 8 3.5% 21000 2625 35000 4375 70000 8750 105000 13125 140000 17500 4 文职(厂长、业务、会计、出纳、采购) 11 4% 24000 2181 40000 3636 80000 7272 120000 10909 160000 14545 文职(文员) 9 3% 18000 2000 30000 3333 60000 6666 90000 10000 120000 13333 5 品管/仓管/司机/电工/保安队长 22 5.5% 33000 1500 55000 2500 110000 5000 165000 7500 220000 10000 普工 113 15% 90000 796 150000 1327 300000 2654 450000 3982 600000 5309 优秀 员工奖 15 4% 24000 1600 备注:1、当年营业额纯利润低于200万时,公司将重新核定发放金额的比例及计算方法。 2、年终奖金分配比例会根据公司各级别人员人数的变化而作变动。 制定:张勇2012.4.25日 审核: 批准:合同管理制度 1 范围 本标准规定了龙腾公司合同管理工作的管理机构、职责、合同的授权委托、洽谈、承办、会签、订阅、履行和变更、终止及争议处理和合同管理的处罚、奖励; 本标准适用于龙腾公司项目建设期间的各类合同管理工作,厂内各类合同的管理,厂内所属各具法人资格的部门,参照本标准执行。 2 规范性引用文件 《中华人民共和国合同法》 《龙腾公司合同管理办法》 3 定义、符号、缩略语 无 4 职责 4.1 总经理:龙腾公司经营管理的法定代表人。负责对厂内各类合同管理工作实行统一领导。以法人代表名义或授权委托他人签订各类合法合同,并对电厂负责。 4.2 工程部:是发电厂建设施工安装等工程合同签订管理部门;负责签订管理基建、安装、人工技术的工程合同。 4.3 经营部:是合同签订管理部门,负责管理设备、材料、物资的订购合同。 4.5 合同管理部门履行以下职责: 4.5.1 建立健全合同管理办法并逐步完善规范; 4.5.2 参与合同的洽谈、起草、审查、签约、变更、解除以及合同的签证、公证、调解、诉讼等活动,全程跟踪和检查合同的履行质量; 4.5.3 审查、登记合同对方单位代表资格及单位资质,包括营业执照、经营范围、技术装备、信誉、越区域经营许可等证件及履约能力(必要时要求对方提供担保),检查合同的履行情况; 4.5.4 保管法人代表授权委托书、合同专用章,并按编号归口使用; 4.5.5 建立合同管理台帐,对合同文本资料进行编号统计管理; 4.5.6 组织对法规、制度的学习和贯彻执行,定期向有关领导和部门报告工作; 4.5.7 在总经理领导下,做好合同管理的其他工作, 4.6 工程技术部:专职合同管理员及材料、燃料供应部兼职合同管理员履行以下职责: 4.6.1 在主任领导下,做好本部门负责的各项合同的管理工作,负责保管“法人授权委托书”; 4.6.2 签订合同时,检查对方的有关证件,对合同文本内容依照法规进行检查,检查合同标的数量、金额、日期、地点、质量要求、安全责任、违约责任是否明确,并提出补充及修改意见。重大问题应及时向有关领导报告,提出解决方案; 4.6.3 对专业对口的合同统一编号、登记、建立台帐,分类整理归档。对合同承办部门提供相关法规咨询和日常协作服务工作; 4.6.4 工程技术部专职合同管理员负责收集整理各类合同,建立合同统计台帐,并负责 合同管理制度 1 范围 本标准规定了龙腾公司合同管理工作的管理机构、职责、合同的授权委托、洽谈、承办、会签、订阅、履行和变更、终止及争议处理和合同管理的处罚、奖励; 本标准适用于龙腾公司项目建设期间的各类合同管理工作,厂内各类合同的管理,厂内所属各具法人资格的部门,参照本标准执行。 2 规范性引用 《中华人民共和国合同法》 《龙腾公司合同管理办法》 3 定义、符号、缩略语 无 4 职责 4.1 总经理:龙腾公司经营管理的法定代表人。负责对厂内各类合同管理工作实行统一领导。以法人代表名义或授权委托他人签订各类合法合同,并对电厂负责。 4.2 工程部:是发电厂建设施工安装等工程合同签订管理部门;负责签订管理基建、安装、人工技术的工程合同。 4.3 经营部:是合同签订管理部门,负责管理设备、材料、物资的订购合同。 4.5 合同管理部门履行以下职责: 4.5.1 建立健全合同管理办法并逐步完善规范; 4.5.2 参与合同的洽谈、起草、审查、签约、变更、解除以及合同的签证、公证、调解、诉讼等活动,全程跟踪和检查合同的履行质量; 4.5.3 审查、登记合同对方单位代表资格及单位资质,包括营业执照、经营范围、技术装备、信誉、越区域经营许可等证件及履约能力(必要时要求对方提供担保),检查合同的履行情况; 4.5.4 保管法人代表授权委托书、合同专用章,并按编号归口使用; 4.5.5 建立合同管理台帐,对合同文本资料进行编号统计管理; 4.5.6 组织对法规、制度的学习和贯彻执行,定期向有关领导和部门报告工作; 4.5.7 在总经理领导下,做好合同管理的其他工作, 4.6 工程技术部:专职合同管理员及材料、燃料供应部兼职合同管理员履行以下职责: 4.6.1 在主任领导下,做好本部门负责的各项合同的管理工作,负责保管“法人授权委托书”; 4.6.2 签订合同时,检查对方的有关证件,对合同文本内容依照法规进行检查,检查合同标的数量、金额、日期、地点、质量要求、安全责任、违约责任是否明确,并提出补充及修改意见。重大问题应及时向有关领导报告,提出解决方案; 4.6.3 对专业对口的合同统一编号、登记、建立台帐,分类整理归档。对合同承办部门提供相关法规咨询和日常协作服务工作; 4.6.4 工程技术部专职合同管理员负责收集整理各类合同,建立合同统计台帐,并负责 PAGE 66
展开阅读全文

开通  VIP会员、SVIP会员  优惠大
下载10份以上建议开通VIP会员
下载20份以上建议开通SVIP会员


开通VIP      成为共赢上传

当前位置:首页 > 应用文书 > 规章制度

移动网页_全站_页脚广告1

关于我们      便捷服务       自信AI       AI导航        抽奖活动

©2010-2026 宁波自信网络信息技术有限公司  版权所有

客服电话:0574-28810668  投诉电话:18658249818

gongan.png浙公网安备33021202000488号   

icp.png浙ICP备2021020529号-1  |  浙B2-20240490  

关注我们 :微信公众号    抖音    微博    LOFTER 

客服