收藏 分销(赏)

部门经理绩效考核管理办法.doc

上传人:精**** 文档编号:3406345 上传时间:2024-07-04 格式:DOC 页数:5 大小:137KB 下载积分:6 金币
下载 相关 举报
部门经理绩效考核管理办法.doc_第1页
第1页 / 共5页
部门经理绩效考核管理办法.doc_第2页
第2页 / 共5页


点击查看更多>>
资源描述
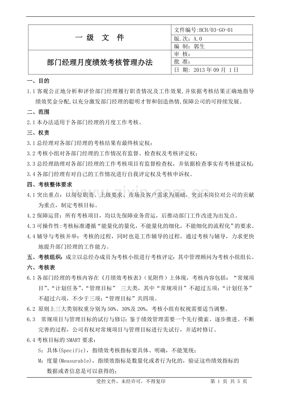
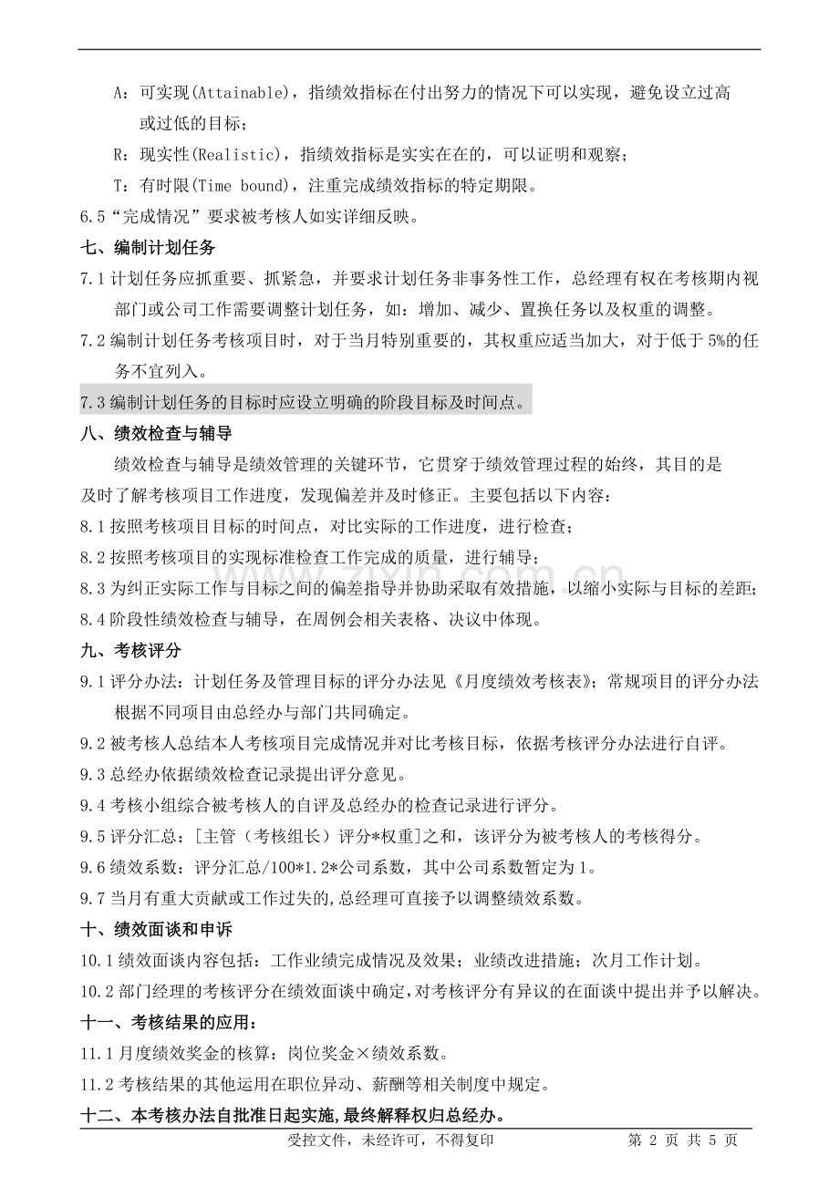
一 级 文 件 文件编号:BCH/03-GO-01 版.次:A.0 编 制:郭生 部门经理月度绩效考核管理办法 审 核: 批 准: 日 期: 2013年09月 1日 一、目的 1.1客观公正地分析和评价部门经理履行职责情况及工作效果,并依据考核结果正确地指导绩效奖金分配,以充分激发部门经理的聪明才智和创造热情,保障公司的可持续发展。 二、范围 2.1本办法适用于各部门经理的月度工作考核。 三、权责 3.1总经理对各部门经理的考核结果有最终核定权; 3.2考核小组对各部门经理的工作情况有监督、检查权及考核评定权; 3.3总经理助理对各部门经理的工作考核项目有监督检查权,并依据检查事实有考核建议权; 3.4各部门经理有对自己的工作情况进行自我评定权及考核申诉权。 四、考核整体要求 4.1突出重点:以岗位职责、上级要求、市场及客户需求为基础,突出本岗位对公司的贡献为重点,制定考核目标。 4.2保障运营:所有考核项目,均以先保障业务营运,后推动部门工作改进为出发点。 4.3可操作性:考核标准遵循“能量化的量化,不能量化的细化,不能细化的流程化”的要求。 4.4辅导与考核并举:考核的过程,同时也是工作辅导的过程,通过考核与辅导,力求更快地提升部门经理的工作能力。 五、考核组织:成立以总经办成员为考核小组进行考核评定;其中管理顾问为考核小组组长。 六、考核表 6.1各部门经理的考核内容在《月绩效考核表》(见附件)上体现,考核内容包括: “常规项目”、“计划任务”、“管理目标” 三大类,其中“常规项目”不超过五项;“计划任务”不超过六项,不少于三项;“管理目标”共四项。 6.2 原则上三大类别权重分别为50%、30%及20%,考核小组有权视需要适当调整。 6.3 常规项目与管理目标的试行与修订:鉴于绩效管理需要一个先行摸索、逐步推进、不断完善的过程,公司有权对常规项目与管理目标进行先试行,并适时修订。 6.4考核目标的SMART要求: S:具体(Specific),指绩效考核指标要具体、明确,不能笼统; M:度量(Measurable),指绩效指标是数量化或者行为化的,验证这些绩效指标的 数据或者信息是可以获得的; A:可实现(Attainable),指绩效指标在付出努力的情况下可以实现,避免设立过高 或过低的目标; R:现实性(Realistic),指绩效指标是实实在在的,可以证明和观察; T:有时限(Time bound),注重完成绩效指标的特定期限。 6.5“完成情况”要求被考核人如实详细反映。 七、编制计划任务 7.1计划任务应抓重要、抓紧急,并要求计划任务非事务性工作,总经理有权在考核期内视部门或公司工作需要调整计划任务,如:增加、减少、置换任务以及权重的调整。 7.2编制计划任务考核项目时,对于当月特别重要的,其权重应适当加大,对于低于5%的任务不宜列入。 7.3编制计划任务的目标时应设立明确的阶段目标及时间点。 八、绩效检查与辅导 绩效检查与辅导是绩效管理的关键环节,它贯穿于绩效管理过程的始终,其目的是 及时了解考核项目工作进度,发现偏差并及时修正。主要包括以下内容: 8.1按照考核项目目标的时间点,对比实际的工作进度,进行检查; 8.2按照考核项目的实现标准检查工作完成的质量,进行辅导; 8.3为纠正实际工作与目标之间的偏差指导并协助采取有效措施,以缩小实际与目标的差距; 8.4阶段性绩效检查与辅导,在周例会相关表格、决议中体现。 九、考核评分 9.1评分办法:计划任务及管理目标的评分办法见《月度绩效考核表》;常规项目的评分办法根据不同项目由总经办与部门共同确定。 9.2被考核人总结本人考核项目完成情况并对比考核目标,依据考核评分办法进行自评。 9.3总经办依据绩效检查记录提出评分意见。 9.4考核小组综合被考核人的自评及总经办的检查记录进行评分。 9.5评分汇总:[主管(考核组长)评分*权重]之和,该评分为被考核人的考核得分。 9.6绩效系数:评分汇总/100*1.2*公司系数,其中公司系数暂定为1。 9.7当月有重大贡献或工作过失的,总经理可直接予以调整绩效系数。 十、绩效面谈和申诉 10.1绩效面谈内容包括:工作业绩完成情况及效果;业绩改进措施;次月工作计划。 10.2部门经理的考核评分在绩效面谈中确定,对考核评分有异议的在面谈中提出并予以解决。 十一、考核结果的应用: 11.1月度绩效奖金的核算:岗位奖金×绩效系数。 11.2考核结果的其他运用在职位异动、薪酬等相关制度中规定。 十二、本考核办法自批准日起实施,最终解释权归总经办。 十三、附件一:《月度绩效考核流程图》 附件二:《月度绩效考核表》 附件一、 月度绩效考核流程 序号 工作项目 时间点 工 作 侧 重 点 责任人 1 召开绩效会 27至29日间, 具体提前通知 ①本月工作完成情况总结;②安排下月工作重点;③存在的障碍和拟订解决办法。 总经办 2 完成编制下月工作计划 30日 ①分解并对比年度工作计划;②工作重要性排序;③围绕关键点进行分析,划分具体工作步骤;④列出时间表和实现标准;⑤部门内进行必要的沟通; 部门经理 3 上月考核自评 2日 ①对考核项目完成情况进行描述;②依据评分标准进行自评分; 部门经理 4 总经办初评 3日 ①确认和补充“完成情况”, ②对被考核人完成情况作出评分建议; 总经办 5 绩效面谈 4至6日间, 具体提前通知 ①对被考核人项目达成情况进行评定,②对被考核人下月计划及权重进行确认 考核组长 7 审 批 两个 工作日 ①审核上月工作完成情况及本月计划任务;②必要的沟通和评定调整。 总经理 8 执行及检查 以检查时间点为基本,贯穿整个月。 ①总经办备案、跟进、检查、记录;②部门经理将本月计划分解至部门执行。 总经办、部 门负责人 备注: 1、对于各部门按时提交的计划、总结等总经办要及时完成初审,如需改正的及时向部门提出,各部门予以配合,确保按以上时间点完成考核评定及计划确认工作。 2、以上时间点如遇节假日顺延或以提前的通知为准。 合同管理制度 1 范围 本标准规定了龙腾公司合同管理工作的管理机构、职责、合同的授权委托、洽谈、承办、会签、订阅、履行和变更、终止及争议处理和合同管理的处罚、奖励; 本标准适用于龙腾公司项目建设期间的各类合同管理工作,厂内各类合同的管理,厂内所属各具法人资格的部门,参照本标准执行。 2 规范性引用文件 《中华人民共和国合同法》 《龙腾公司合同管理办法》 3 定义、符号、缩略语 无 4 职责 4.1 总经理:龙腾公司经营管理的法定代表人。负责对厂内各类合同管理工作实行统一领导。以法人代表名义或授权委托他人签订各类合法合同,并对电厂负责。 4.2 工程部:是发电厂建设施工安装等工程合同签订管理部门;负责签订管理基建、安装、人工技术的工程合同。 4.3 经营部:是合同签订管理部门,负责管理设备、材料、物资的订购合同。 4.5 合同管理部门履行以下职责: 4.5.1 建立健全合同管理办法并逐步完善规范; 4.5.2 参与合同的洽谈、起草、审查、签约、变更、解除以及合同的签证、公证、调解、诉讼等活动,全程跟踪和检查合同的履行质量; 4.5.3 审查、登记合同对方单位代表资格及单位资质,包括营业执照、经营范围、技术装备、信誉、越区域经营许可等证件及履约能力(必要时要求对方提供担保),检查合同的履行情况; 4.5.4 保管法人代表授权委托书、合同专用章,并按编号归口使用; 4.5.5 建立合同管理台帐,对合同文本资料进行编号统计管理; 4.5.6 组织对法规、制度的学习和贯彻执行,定期向有关领导和部门报告工作; 4.5.7 在总经理领导下,做好合同管理的其他工作, 4.6 工程技术部:专职合同管理员及材料、燃料供应部兼职合同管理员履行以下职责: 4.6.1 在主任领导下,做好本部门负责的各项合同的管理工作,负责保管“法人授权委托书”; 4.6.2 签订合同时,检查对方的有关证件,对合同文本内容依照法规进行检查,检查合同标的数量、金额、日期、地点、质量要求、安全责任、违约责任是否明确,并提出补充及修改意见。重大问题应及时向有关领导报告,提出解决方案; 4.6.3 对专业对口的合同统一编号、登记、建立台帐,分类整理归档。对合同承办部门提供相关法规咨询和日常协作服务工作; 4.6.4 工程技术部专职合同管理员负责收集整理各类合同,建立合同统计台帐,并负责 合同管理制度 1 范围 本标准规定了龙腾公司合同管理工作的管理机构、职责、合同的授权委托、洽谈、承办、会签、订阅、履行和变更、终止及争议处理和合同管理的处罚、奖励; 本标准适用于龙腾公司项目建设期间的各类合同管理工作,厂内各类合同的管理,厂内所属各具法人资格的部门,参照本标准执行。 2 规范性引用 《中华人民共和国合同法》 《龙腾公司合同管理办法》 3 定义、符号、缩略语 无 4 职责 4.1 总经理:龙腾公司经营管理的法定代表人。负责对厂内各类合同管理工作实行统一领导。以法人代表名义或授权委托他人签订各类合法合同,并对电厂负责。 4.2 工程部:是发电厂建设施工安装等工程合同签订管理部门;负责签订管理基建、安装、人工技术的工程合同。 4.3 经营部:是合同签订管理部门,负责管理设备、材料、物资的订购合同。 4.5 合同管理部门履行以下职责: 4.5.1 建立健全合同管理办法并逐步完善规范; 4.5.2 参与合同的洽谈、起草、审查、签约、变更、解除以及合同的签证、公证、调解、诉讼等活动,全程跟踪和检查合同的履行质量; 4.5.3 审查、登记合同对方单位代表资格及单位资质,包括营业执照、经营范围、技术装备、信誉、越区域经营许可等证件及履约能力(必要时要求对方提供担保),检查合同的履行情况; 4.5.4 保管法人代表授权委托书、合同专用章,并按编号归口使用; 4.5.5 建立合同管理台帐,对合同文本资料进行编号统计管理; 4.5.6 组织对法规、制度的学习和贯彻执行,定期向有关领导和部门报告工作; 4.5.7 在总经理领导下,做好合同管理的其他工作, 4.6 工程技术部:专职合同管理员及材料、燃料供应部兼职合同管理员履行以下职责: 4.6.1 在主任领导下,做好本部门负责的各项合同的管理工作,负责保管“法人授权委托书”; 4.6.2 签订合同时,检查对方的有关证件,对合同文本内容依照法规进行检查,检查合同标的数量、金额、日期、地点、质量要求、安全责任、违约责任是否明确,并提出补充及修改意见。重大问题应及时向有关领导报告,提出解决方案; 4.6.3 对专业对口的合同统一编号、登记、建立台帐,分类整理归档。对合同承办部门提供相关法规咨询和日常协作服务工作; 4.6.4 工程技术部专职合同管理员负责收集整理各类合同,建立合同统计台帐,并负责 受控文件,未经许可,不得复印 第 5 页 共 5 页
展开阅读全文

开通  VIP会员、SVIP会员  优惠大
下载10份以上建议开通VIP会员
下载20份以上建议开通SVIP会员


开通VIP      成为共赢上传

当前位置:首页 > 管理财经 > 绩效管理

移动网页_全站_页脚广告1

关于我们      便捷服务       自信AI       AI导航        抽奖活动

©2010-2026 宁波自信网络信息技术有限公司  版权所有

客服电话:0574-28810668  投诉电话:18658249818

gongan.png浙公网安备33021202000488号   

icp.png浙ICP备2021020529号-1  |  浙B2-20240490  

关注我们 :微信公众号    抖音    微博    LOFTER 

客服