收藏 分销(赏)

OP-03-04-(专职审核员)劳动合同书(H0).doc

上传人:胜**** 文档编号:3261759 上传时间:2024-06-27 格式:DOC 页数:6 大小:650KB 下载积分:10 金币
下载 相关 举报
OP-03-04-(专职审核员)劳动合同书(H0).doc_第1页
第1页 / 共6页
OP-03-04-(专职审核员)劳动合同书(H0).doc_第2页
第2页 / 共6页


点击查看更多>>
资源描述
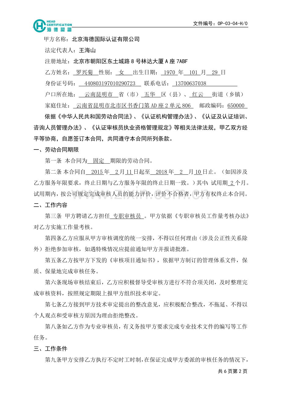
文件编号:OP-03-04-H/0       编号:        北京海德国际认证有限公司 劳 动 合 同 书 (专职审核员) 甲 方: 北京海德国际认证有限公司  乙 方:  罗兴菊           签订日期: 2015 年 02 月 11 日    甲方名称:北京海德国际认证有限公司 法定代表人:王海山 注册地址:北京市朝阳区东土城路8号林达大厦A座7ABF 乙方姓名: 罗兴菊 性别: 女 出生日期: 1970 年 101 月 29 日 身份证号码: 440803197010290723  联系电话: 13700637038 户口所在地: 云南昆明市 省(市) 五华 区(县)、 红云 街道(乡镇) 家庭住址: 云南省昆明市北市区书香门第AD座2单元806 邮政编码:650000 依据《中华人民共和国劳动合同法》、《认证机构管理办法》、《认证及认证培训、咨询人员管理办法》、《认证审核员执业资格管理规定》等相关法律法规,甲乙双方经平等协商,自愿签订本合同,共同遵守本合同所列条款。 一、劳动合同期限 第一条 本合同为 固定 期限的劳动合同。 第二条 本合同自 2015 年 2 月 11 日起至 2018 年 2 月 10日止。(如因涉及乙方服务年限要求,终止日期与乙方服务年限的终止日期一致。)其中:试用期 2个月。试用期内,按公司规定完成审核人员的能力评价,评价不合格者,甲方有权终止本合同。 二、工作内容 第三条 甲方聘请乙方担任 专职审核员 。甲方依据《专职审核员工作量考核办法》对乙方实施工作量考核。 第四条 乙方应服从甲方审核调度的统一安排,不得以任何理由(涉及公正性关系除外)拒绝参加审核,如遇特殊情况应提前通知甲方并报请批准。 第五条 乙方按甲方下发的《审核项目通知书》,依据甲方制订的管理体系文件,保质、保量地完成审核任务。 第六条 现场审核结束后,乙方应积极督导受审核方进行不符合项关闭,及时整理完成审核资料,按照规定期限上报甲方组织技术审定。 第七条 乙方接到甲方技术审定提出的整改意见,应积极配合整改,不拖延、不得以个人观点和受审核方原因为理由拒绝整改。 第八条 如乙方作为专业审核员,有义务按甲方要求完成专业技术文件的编写等工作任务。 三、工作条件 第九条 甲方安排乙方执行不定时工时制,在保证完成甲方委派的审核任务的情况下,乙方自行安排工作和休息时间。 第十条 甲方负责向乙方提供与审核工作有关的业务培训、专业发展培训或个人发展机会。 第十一条 甲方负责乙方的审核员晋级注册、年度确认、复查换证的申报工作。 四、劳动报酬 第十二条 甲方每月 20 日前以货币形式支付乙方上月工资和审核劳务费,并依法代扣代缴个人所得税。 第十三条 工资和审核劳务费标准,按《审核人员薪酬管理规范》执行。 五、保险福利待遇 第十四条 甲乙双方按国家和北京市的规定参加社会保险。甲方为乙方办理有关社会保险手续。 六、劳动纪律 第十五条 甲方依法制订的各项审核员管理规定(包括但不限于《审核组工作规范》、《审核人员管理程序》、《认证审核人员管理规范》、《专职审核员工作量考核办法》等)均属于本合同附件,与本合同具有同等法律效力。 第十六条 乙方作为甲方聘用的审核员,不得与其他任何认证机构、咨询机构存在有关认证审核、咨询、培训等工作业务关系。 第十七条 乙方在审核期间不应参加与审核无关的活动。若因参加与审核无关的活动而受到意外伤害所发生的一切责任和费用由乙方承担。 第十八条 乙方须签署《审核人员公正性与保密承诺》和《审核员个人执业声明》,并遵照执行。 第十九条 乙方应当严格保守甲方的商业秘密,不得将甲方的商业秘密以任何形式泄露给第三方,不得从事与本行业有关的任何兼职工作。 第二十条 乙方工作失误或违反有关审核员管理规定,对甲方声誉或利益造成损害的,甲方有权进行处理,包括罚款、降级、暂停使用、解除劳动合同、如实上报中国认证认可协会(CCAA),直至追究法律责任。 七、劳动合同的变更、解除、终止或续订 第二十一条 本合同订立时所依据的客观情况发生重大变化,致使本合同无法履行的,经甲、乙双方协商一致,可以变更、解除本合同。 第二十二条 甲乙双方解除、终止、续订劳动合同,按照《中华人民共和国劳动合同法》、《中华人民共和国劳动合同法实施条例》及北京市有关规定执行。 第二十三条 乙方由于个人原因提出终止本合同时,应提前一个月以书面形式向甲方提出申请,甲方依据公司有关审核员管理规定同意终止的,办理合同终止和转出手续。 第二十四条 甲乙双方终止本合同其他未尽事宜,按照《认证审核员执业资格管理规定》和《中华人民共和国劳动合同法》有关规定执行。 第二十五条 本合同期满前三十日,甲方应将终止或续订的意向书面通知乙方。乙方应及时回复。若乙方收到甲方书面通知三十日内没有给甲方回执,甲方视同乙方同意甲方终止或续订意见。 八、培训服务期 第二十六条 乙方在劳动合同期限内,经甲方培养达到注册审核员或高级审核员资格条件的,乙方为甲方的服务年限自注册之日起续加叁年。若劳动合同终止日期在续加的服务期满日之前的,须变更为与续加的服务期满日一致。 第二十七条 乙方由于个人原因,在劳动合同期限未满前提出解除合同,或因乙方违反双方约定遵守的有关规定致使甲方被迫终止劳动合同的,乙方应向甲方返还甲方为乙方执业资格培训、考试、见证、晋级注册、资格保持等支出的相关费用。返还费用按服务年限等分,以乙方已履行完的服务年限递减。 a) 单领域注册审核员9000元,单领域高级审核员15000元; b) 个人晋级两个及以上领域的,按不同领域费用合并计算; c) 个人同一领域连续晋级的,按最高级别费用计算。 九、经济补偿和劳动争议处理 第二十八条 凡属《中华人民共和国劳动合同法》规定应给予经济补偿金的,甲方按《中华人民共和国劳动合同法》规定的标准执行。 第二十九条 双方因履行本合同发生争议,应本着互相谅解的态度,积极沟通,协商解决。若协商不能达成共识,当事人可依法自发生争议之日起十日内向中国认证认可协会申请调解。调解不成的,可向劳动争议仲裁委员会申请仲裁,或向人民法院提起诉讼。 十、当事人约定的其他内容 甲乙双方约定本合同增加以下内容: 第三十条 本合同未尽事宜或遇今后国家、行业出台新的管理规定,按国家、行业规定执行。 第三十一条 本合同书一式两份,甲乙双方各执一份。 甲方(公章): 法定代表人(或委托代理人)签字: 乙方(签字): 签订日期: 年 月 日 劳动合同续订书 本次续订劳动合同期限类型为 期限合同,续订合同生效日期为: 年 月 日,终止日期为: 年 月 日。 其他说明: 甲方(公章) 乙方(签字) 法定代表人或委托代理人签字: 签订日期 : 年 月 日 劳动合同续订书 本次续订劳动合同期限类型为 期限合同,续订合同生效日期为: 年 月 日,终止日期为: 年 月 日。 其他说明: 甲方(公章) 乙方(签字) 法定代表人或委托代理人签字: 签订日期 : 年 月 日 共6页第6页
展开阅读全文

开通  VIP会员、SVIP会员  优惠大
下载10份以上建议开通VIP会员
下载20份以上建议开通SVIP会员


开通VIP      成为共赢上传

当前位置:首页 > 应用文书 > 合同范本

移动网页_全站_页脚广告1

关于我们      便捷服务       自信AI       AI导航        抽奖活动

©2010-2026 宁波自信网络信息技术有限公司  版权所有

客服电话:0574-28810668  投诉电话:18658249818

gongan.png浙公网安备33021202000488号   

icp.png浙ICP备2021020529号-1  |  浙B2-20240490  

关注我们 :微信公众号    抖音    微博    LOFTER 

客服