收藏 分销(赏)

员工守则培训考试题20151001.doc

上传人:人****来 文档编号:3057726 上传时间:2024-06-14 格式:DOC 页数:6 大小:81.50KB 下载积分:6 金币
下载 相关 举报
员工守则培训考试题20151001.doc_第1页
第1页 / 共6页
员工守则培训考试题20151001.doc_第2页
第2页 / 共6页


点击查看更多>>
资源描述
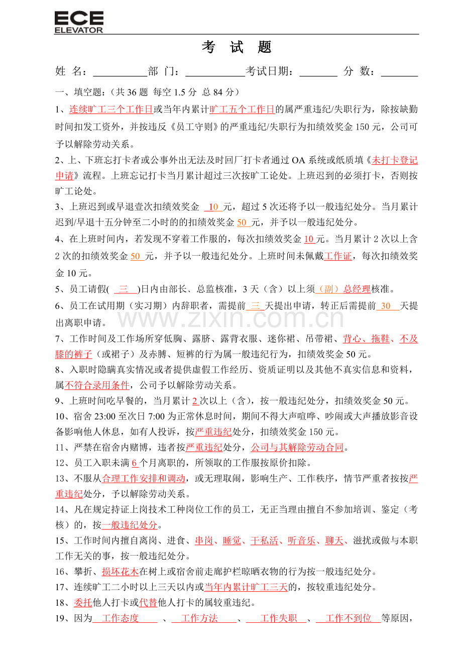
考 试 题 姓 名: 部 门: 考试日期: 分 数: 一、填空题:(共36题 每空1.5分 总84分) 1、连续旷工三个工作日或当年内累计旷工五个工作日的属严重违纪/失职行为,除按缺勤时间扣发工资外,并按违反《员工守则》的严重违纪/失职行为扣绩效奖金150元,公司可予以解除劳动关系。 2、上、下班忘打卡者或公事外出无法及时回厂打卡者通过OA系统或纸质填《未打卡登记申请》流程。上班忘记打卡当月累计超过三次按旷工论处。上班迟到的必须打卡,否则按旷工论处。 3、上班迟到或早退壹次扣绩效奖金 10 元,超过5次还将予以一般违纪处分。当月累计迟到/早退十五分钟至二小时的的扣绩效奖金50 元,并予以一般违纪处分。 4、在上班时间内,若发现不穿着工作服的,每次扣绩效奖金10元。当月累计2次以上含2次的扣绩效奖金50 元,并予以一般违纪处分。上班时间未佩戴工作证,每次扣绩效奖金10元。 5、员工请假( 三 )日内由部长﹑总监核准,3天(含)以上须(副)总经理核准。 6、员工在试用期(实习期)内辞职者,需提前 三 天提出申请,转正后需提前 30 天提出离职申请。 7、工作时间及工作场所穿低胸、露脐、露背衣服、迷你裙、吊带裙、背心、拖鞋、不及膝的裤子(或裙子)及赤膊、短裤的行为属一般违纪行为,扣绩效奖金50元。 8、入职时隐瞒真实情况或者提供虚假工作经历、资质证明以及其他不真实信息和资料,属不符合录用条件,公司予以解除劳动关系。 9、上班时间吃早餐的,当月累计2次以上(含),按一般违纪处分,扣绩效奖金50元。 10、宿舍23:00至次日7:00为正常休息时间,期间不得大声喧哗、吵闹或大声播放影音设备影响他人休息,如有人投诉,按严重违纪处分,扣绩效奖金150元。 11、严禁在宿舍内赌博,违者按严重违纪处分,公司与其解除劳动合同。 12、员工入职未满6个月离职的,所领取的工作服按原价扣除。 13、不服从合理工作安排和调动,或无理取闹,影响生产、工作秩序,情节严重者按按严重违纪处分,予以解除劳动关系。 14、凡在规定持证上岗技术工种岗位工作的员工,无正当理由擅自不参加培训、鉴定(考核)的,按一般违纪处分。 15、工作时间内擅自离岗、进食、串岗、睡觉、干私活、听音乐、聊天、滋扰或做与本职工作无关的事,按一般违纪处分。 16、攀折、损坏花木在树上或宿舍前走廊护栏晾晒衣物的行为按一般违纪处分。 17、连续旷工二小时以上三天以内或当年内累计旷工三天的,按较重违纪处分。 18、委托他人打卡或代替他人打卡的属较重违纪。 19、因为 工作态度 、 工作方法 、 工作失职 、 工作不到位 等原因,导致公司声誉(投诉)或利益受损,按较重违纪处分。 20、擅配或私配公司各种钥匙,尚未造成损失,按较重违纪处分。 21、擅自销毁、涂改公司重要文件手(重要文件包括合同、技术参数文件、财务报表、通知通告等),按较重违纪处分。 22、恶意搜集公司的技术资料、业务流程、销售和其他商业秘密,按较重违纪处分。 23、一年内非客观原因影响而未能按时、按要求完成生产、工作任务曾被记录 一 次警告后,再次出现此行为的,或因疏于职守对工作影响较大的按较重违纪处分。 24、员工任何原因请假必须通过OA系统填写请假流程,经相关权限人员审批,未获准休假而擅自休假者,一律以旷工处理。 25、收到公司款项2天内未交回公司的,按较重违纪处分,并扣绩效奖金100元。 26、偷窃或蓄意损坏同事或公司财物者,属严重违纪,予以解除劳动关系。 27、通过伪造票据等恶意侵占公司利益者,属严重违纪,予以解除劳动关系。 28、当月迟到早退2次以上或一次迟到早退时间超过15分钟,当月全勤奖不予发放。 29、凡已办请假手续的员工,假期未满上班或超假,必须到企管部办理销假或续假手续(续假须经部门领导批准)。未办理销假手续者假期内上班不计发工资,超假但未办理续假手续者以旷工论处。 30、员工入职公司后达到适婚年龄登记结婚,出具有效结婚证书,享受有薪婚假。自结婚证签发之日起,叁个月内享受婚假(特殊情况须提交申请由公司领导批准方可延期)。 31、申请住宿时必须填写《住宿申请单》,经企管部行政文员或指定人员确认后方可入住。离职退宿者,统一在每日的12:00-13:00分办理,并由保安监管签字放行。入住人员必须按指定的宿舍入住,未经同意不得随意调房、调床位。批准后三日内未入住宿者,视同放弃住宿。 32、若亲朋需留宿,需在保安处办理留宿登记,并按15元/晚收取床位费。 33、属于公司物品需带出公司时,必须凭盖有部门印章有效的《物资(品)放行条》,经当班门卫核对无误后方可放行。 35、员工在上班时间外出,必须持经批准的《请假条》、《派工单》或《外出人员申请单》,方可外出。 36、员工离职前必须办理相关离职手续,否则暂停发放工资,直至其手续办理完后方予发放。 二、是非题:(共32题 每题0.5分 总分16分) 1、上、下班可以代人打卡 ( × ) 2、员工用餐不按规定排队,插队装饭菜、未经批准代他人装饭菜的行为属一般违纪。(√ ) 3、用餐时倒饭或将菜渣倒在餐台上或者将饭菜拿到宿舍(厂外)用餐的行为属较重违纪。(×) 4、当月迟到早退时间累计超过60分钟按事假扣除累计的迟到时间。( √ ) 5、未经公司许可可带外人入厂参观。(×) 6、除非公司同意,否则员工提交辞职申请后的单方撤销行为无效。( √ ) 7、超过规定上班时间一分钟后均为迟到。(√ ) 8、下班后未关门窗,关灯、机/仪器、空调、水电、电脑(有规定不能关闭的除外)的,当月累计三次(含)以上属一般违纪。(√ ) 9、无视上级安排,故意消极怠工属一般违纪。(×) 10、试用期间连续事假达5个工作日或累计事假达10个工作日属不符合录用条件。(√ ) 11、同事之间互相辱骂吵架情节尚轻的行为属一般违纪。(√ ) 12、特种作业人员必须持证上岗,无证上岗的,按国家有关规定对用人单位进行处罚。(√ ) 13、在工作场所或工作中酗酒滋事,影响重生产、工作秩序的属较重违纪。(√ ) 14、损坏消防器材设备、消防设施或挪作他用者属较重违纪。(√ ) 15、在职期间,同时受聘于其他单位或个人,与其他单位或个人建立劳动关系的属严重违纪,公司予以解除劳动关系。(√ ) 16、利用公司名誉在外招摇撞骗,致公司名誉受损害的属严重违纪,予以解除劳动关系。(√ ) 17、与公司解除劳动关系,必须退回员工的工作证,否则按15元在扣除工本费。(√ ) 18、员工因疾病或非因公负伤须治疗、休息者,须提供镇级以上医院出具的病假建议书(病历、药物发票原件)。以上证明不得造假,否则以严重违反公司规章制度处理,普通门诊、普通感冒一律按事假处理。(√ ) 19、计时人员加班需提前半天通过OA填写《加班申请》流程,经部门负责人审批(主管级以上人员加班需经副总经理以上审核),未经批准擅自加班的,公司不予计算加班费(√) 20、计件员工加班不需填写《加班申请》流程,加班人员在保安处登记注明加班原因并打卡,作为核算加班工资的依据。(√ ) 21、受到警告或一般违纪后仍不改正再犯者,按较重违纪处分。(√ ) 22、一年内受两次较重违纪行为者,按严重违纪处分。(√ ) 23、当年累计记录三次警告处分的,属严重违纪。(×) 24、上班时间前30分钟内及下班时间后15分钟内进行刷卡,且上下班打卡间隔时间应至少在15分钟或以上,否则后一次打卡视为无效,按缺卡处理。(√ ) 25、员工宿舍男、女员工可混住同一寝室(夫妻房除外)。(×) 26、举报违规、舞弊和危害公司行迹,使公司免受重大损失,记大功,绩效考核加15分,并给予800元奖励。(√ ) 27、对因工作需要开通了长途电话者,不得拨打私人电话,否则按产生话费的10倍处罚。(√ ) 28、薪金被视为公司机密资料,员工有义务保密。(√ ) 29、擅自销毁、涂改公司重要文件者按较重违纪/失职处分。(√ ) 30、散布谣言,损害同事或公司声誉的按严重违纪处分。(√ ) 31、入职时曾有贪污或挪用公款、职务侵占等损害其就职单位经济利益行为属不符合录用条件。(√ ) 32、在公司范围内无理取闹、偷窃、敲诈勒索、赌博、流氓、挑拨、打架、斗殴等行为,严重影响公司正常管理秩序和员工生活秩序属严重违纪,予以解除劳动关系。(√ ) 考 试 题 姓 名: 部 门: 考试日期: 分 数: 一、填空题:(共36题 每空1.5分 总84分) 1、 或当年内累计 的属严重违纪/失职行为,除按缺勤时间扣发工资外,并按违反《员工守则》的严重违纪/失职行为扣绩效奖金150元,公司可予以解除劳动关系。 2、上、下班忘打卡者或公事外出无法及时回厂打卡者通过OA系统或纸质填《 》流程。上班忘记打卡当月累计超过三次按旷工论处。上班迟到的必须打卡,否则按旷工论处。 3、上班迟到或早退壹次扣绩效奖金 元,超过5次还将予以一般违纪处分。当月累计迟到/早退十五分钟至二小时的的扣绩效奖金 元,并予以一般违纪处分。 4、在上班时间内,若发现不穿着工作服的,每次扣绩效奖金 元。当月累计2次以上含2次的扣绩效奖金 元,并予以一般违纪处分。上班时间未佩戴 ,每次扣绩效奖金10元。 5、员工请假( )日内由部长﹑总监核准,3天(含)以上须 核准。 6、员工在试用期(实习期)内辞职者,需提前 天提出申请,转正后需提前 天提出离职申请。 7、工作时间及工作场所穿低胸、露脐、露背衣服、迷你裙、吊带裙、 、 、(或裙子)及赤膊、短裤的行为属一般违纪行为,扣绩效奖金50元。 8、入职时隐瞒真实情况或者提供虚假工作经历、资质证明以及其他不真实信息和资料,属 ,公司予以解除劳动关系。 9、上班时间吃早餐的,当月累计 次以上(含),按一般违纪处分,扣绩效奖金50元。 10、宿舍23:00至次日7:00为正常休息时间,期间不得大声喧哗、吵闹或大声播放影音设备影响他人休息,如有人投诉,按 处分,扣绩效奖金150元。 11、严禁在宿舍内赌博,违者按 处分, 。 12、员工入职未满 个月离职的,所领取的工作服按原价扣除。 13、不服从 ,或无理取闹,影响生产、工作秩序,情节严重者按按 处分,予以解除劳动关系。 14、凡在规定持证上岗技术工种岗位工作的员工,无正当理由擅自不参加培训、鉴定(考核)的,按 。 15、工作时间内擅自离岗、进食、 、 、 、 、 、滋扰或做与本职工作无关的事,按一般违纪处分。 16、攀折、 在树上或宿舍前走廊护栏晾晒衣物的行为按一般违纪处分。 17、连续旷工二小时以上三天以内或 的,按较重违纪处分。 18、 他人打卡或 他人打卡的属较重违纪。 19、因为 、 、 、 等原因,导致公司声誉(投诉)或利益受损,按较重违纪处分。 20、 公司各种钥匙,尚未造成损失,按较重违纪处分。 21、 、 公司重要文件手(重要文件包括合同、技术参数文件、财务报表、通知通告等),按较重违纪处分。 22、恶意搜集公司的技术资料、业务流程、销售和其他商业秘密,按 。 23、一年内非客观原因影响而未能按时、按要求完成生产、工作任务曾被记录 次警告后,再次出现此行为的,或因疏于职守对工作影响较大的按较重违纪处分。 24、员工任何原因请假必须通过OA系统填写 ,经相关权限人员审批,未获准休假而擅自休假者,一律以旷工处理。 25、收到公司款项 天内未交回公司的,按较重违纪处分,并扣绩效奖金100元。 26、 同事或公司财物者,属严重违纪,予以解除劳动关系。 27、通过 等恶意侵占公司利益者,属严重违纪,予以解除劳动关系。 28、当月迟到早退 次以上或一次迟到早退时间超过 分钟,当月全勤奖不予发放。 29、凡已办请假手续的员工,假期未满上班或超假,必须到企管部办理 (续假须经部门领导批准)。未办理销假手续者假期内上班不计发工资,超假但未办理续假手续者以 论处。 30、员工入职公司后达到适婚年龄登记结婚,出具有效结婚证书,享受有薪婚假。自结婚证签发之日起, 个月内享受婚假(特殊情况须提交申请由公司领导批准方可延期)。 31、申请住宿时必须填写 ,经企管部行政文员或指定人员确认后方可入住。离职退宿者,统一在每日的12:00-13:00分办理,并由保安监管签字放行。入住人员必须按指定的宿舍入住,未经同意不得随意调房、调床位。批准后三日内未入住宿者,视同放弃住宿。 32、若亲朋需留宿,需在保安处办理留宿登记,并按 收取床位费。 33、属于公司物品需带出公司时,必须凭盖有部门印章有效的《 》,经当班门卫核对无误后方可放行。 35、员工在上班时间外出,必须持经批准的请假条、《 》或《 》,方可外出。 36、员工离职前必须办理相关离职手续,否则 ,直至其手续办理完后方予发放。 二、是非题:(共32题 每题0.5分 总分16分) 1、上、下班可以代人打卡 ( ) 2、员工用餐不按规定排队,插队装饭菜、未经批准代他人装饭菜的行为属一般违纪。( ) 3、用餐时倒饭或将菜渣倒在餐台上或者将饭菜拿到宿舍(厂外)用餐的行为属较重违纪。( ) 4、当月迟到早退时间累计超过60分钟按事假扣除累计的迟到时间。( ) 5、未经公司许可可带外人入厂参观。( ) 6、除非公司同意,否则员工提交辞职申请后的单方撤销行为无效。( ) 7、超过规定上班时间一分钟后均为迟到。( ) 8、下班后未关门窗,关灯、机/仪器、空调、水电、电脑(有规定不能关闭的除外)的,当月累计三次(含)以上属一般违纪。( ) 9、无视上级安排,故意消极怠工属一般违纪。( ) 10、试用期间连续事假达5个工作日或累计事假达10个工作日属不符合录用条件。( ) 11、同事之间互相辱骂吵架情节尚轻的行为属一般违纪。( ) 12、特种作业人员必须持证上岗,无证上岗的,按国家有关规定对用人单位进行处罚。( ) 13、在工作场所或工作中酗酒滋事,影响重生产、工作秩序的属较重违纪。( ) 14、损坏消防器材设备、消防设施或挪作他用者属较重违纪。( ) 15、在职期间,同时受聘于其他单位或个人,与其他单位或个人建立劳动关系的属严重违纪,公司予以解除劳动关系。( ) 16、利用公司名誉在外招摇撞骗,致公司名誉受损害的属严重违纪,予以解除劳动关系( ) 17、与公司解除劳动关系,必须退回员工的工作证,否则按15元在扣除工本费。( ) 18、员工因疾病或非因公负伤须治疗、休息者,须提供镇级以上医院出具的病假建议书(病历、药物发票原件)。以上证明不得造假,否则以严重违反公司规章制度处理,普通门诊、普通感冒一律按事假处理。( ) 19、计时人员加班需提前半天通过OA填写《加班申请》流程,经部门负责人审批(主管级以上人员加班需经副总经理以上审核),未经批准擅自加班的,公司不予计算加班费( ) 20、计件员工加班不需填写《加班申请》流程,加班人员在保安处登记注明加班原因并打卡,作为核算加班工资的依据。( ) 21、受到警告或一般违纪后仍不改正再犯者,按较重违纪处分。( ) 22、一年内受两次较重违纪行为者,按严重违纪处分。( ) 23、当年累计记录三次警告处分的,属严重违纪。( ) 24、上班时间前30分钟内及下班时间后15分钟内进行刷卡,且上下班打卡间隔时间应至少在15分钟或以上,否则后一次打卡视为无效,按缺卡处理。( ) 25、员工宿舍男、女员工可混住同一寝室(夫妻房除外)。( ) 26、举报违规、舞弊和危害公司行迹,使公司免受重大损失,记大功,绩效考核加15分,并给予800元奖励。( ) 27、对因工作需要开通了长途电话者,不得拨打私人电话,否则按产生话费的10倍处( )28、薪金被视为公司机密资料,员工有义务保密。( ) 29、擅自销毁、涂改公司重要文件者按较重违纪/失职处分。( ) 30、散布谣言,损害同事或公司声誉的按严重违纪处分。( ) 31、入职时曾有贪污或挪用公款、职务侵占等损害其就职单位经济利益行为属不符合录用条件。( ) 32、在公司范围内无理取闹、偷窃、敲诈勒索、赌博、流氓、挑拨、打架、斗殴等行为,严重影响公司正常管理秩序和员工生活秩序属严重违纪,予以解除劳动关系。( )
展开阅读全文

开通  VIP会员、SVIP会员  优惠大
下载10份以上建议开通VIP会员
下载20份以上建议开通SVIP会员


开通VIP      成为共赢上传

当前位置:首页 > 教育专区 > 职业教育

移动网页_全站_页脚广告1

关于我们      便捷服务       自信AI       AI导航        抽奖活动

©2010-2026 宁波自信网络信息技术有限公司  版权所有

客服电话:0574-28810668  投诉电话:18658249818

gongan.png浙公网安备33021202000488号   

icp.png浙ICP备2021020529号-1  |  浙B2-20240490  

关注我们 :微信公众号    抖音    微博    LOFTER 

客服