收藏 分销(赏)

吊篮综合标准施工核心技术交底.doc

上传人:a199****6536 文档编号:2865113 上传时间:2024-06-07 格式:DOC 页数:10 大小:2.16MB 下载积分:8 金币
下载 相关 举报
吊篮综合标准施工核心技术交底.doc_第1页
第1页 / 共10页
吊篮综合标准施工核心技术交底.doc_第2页
第2页 / 共10页


点击查看更多>>
资源描述
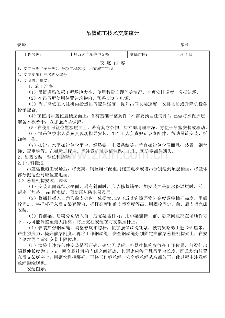
吊篮施工技术交底统计 表B2 编号: 工程名称: 十堰万达广场住宅2幢 交底时间: 4月 1日 交 底 内 容 1、交底分部(子分部)、分项工程名称:吊篮施工工程 2、交底实施标准名称及编号: 3、交底内容摘要: 1、施工准备 (1)吊篮进场依据工程场地大小,使用数量立即间等情况,合理安排调度,分批进场。 (2)在吊篮所使用位置建筑物内,预备380 V电源。 (3)为了降低工人往楼内搬运吊篮配件强度,提升吊篮安装速度,安排塔吊或升降机设备给予配合。 (4)在使用吊篮位置楼层面上,含有基础平整条件(不需要预埋任何件)。已做防水保护层,准备木板若干,以加强成品保护。 (5)在使用吊篮位置楼层面上,若有其它杂物,应立即清理洁净,方便于吊篮安装或移动。 (6)派吊篮技术人员负责现场指导安装,配合工人负责搬运设备配件,帮助吊篮安装、拆卸等工作。 (7)搬运:水平搬运包含平台、绳坠铁、电器系统等;垂直搬运包含屋面悬挂装置、钢丝绳、配重块等。在搬运过程中,需注意机械零部件保护工作,预防零部件遗失。 2、吊篮安装、移位和拆除 2.1材料搬运 吊篮运抵施工现场后,将支架、钢丝绳和配重用施工电梯或塔吊分别运到顶层楼面,将篮体部分搬运至对应位置地面; 2.2.悬挂机构安装、调试 (1)安装地面选择水平面,遇有斜面时,应该修整铺平,如安装面是防水保温层时,前、后座下加垫5 cm厚木板,预防压坏防水保温层。 (2)将插杆插入三角形前支架内,依据女儿墙(或其它障碍物)高度调整插杆高度,用螺栓固定。将插杆插入后支架套管内,插杆高度和前支架高度等高,用螺栓固定,前、后支架完成安装。 (3)将前梁、后梁分别装入前、后支架插杆内,用中梁连接,前、后座间距离在场地许可下,尽可能调整至最大距离。将上支柱安装在前支架插杆上。 (4)安装加强钢丝绳,调整螺旋扣螺杆,使加强钢丝绳绷紧,使前梁略微上翘3-5厘米,产生预应力,提升前梁刚度。再将工作钢丝绳、安全钢丝绳分别固定在前梁悬挂机构架上,在安全钢丝绳合适处安装上限位块。 (5)检验上述各部件安装是否正确,确定无误后,将悬挂机构安放在工作位置,前梁伸出端悬伸长度为1.5 m。两套悬挂机构内侧之间距离,其距离应等于悬吊平台长度。配重均匀放置在后支架底座上,用钢丝绳捆绑好。再将工作钢丝绳、安全钢丝绳从端部放下,此过程中注意钢丝绳缠绕现象。 安装图示: 悬挂机构安装图 2.3.悬吊平台安装、调试 (1)将底板垫高200 mm以上平放,各基础节对接处对齐,装上篮片,低篮片放于工作面一侧,用螺栓联接,预紧后确保整个平台框架平直。 (2)将提升机安装在侧篮两端,安装时注意使安全锁支架朝向平台外侧。 (3)装成后均匀紧固全部联接螺栓。 安装图示: 悬吊平台安装图 2.4.提升机、安全锁、电器箱安装 (1)将提升机安装在悬吊平台安装架上,用手柄、锁销、螺栓固定。 (2)将安全锁安装在安装架安全锁安装板上,用螺栓紧固(安全锁滚轮朝平台内侧)。 (3)拧下安全锁上六角螺母,将提升机上限位行程开关安装在该处。 (4)将电器箱挂在工作平台后篮片中间空挡处,将电动机插头、手握开关插头分别插入电器箱下部对应插座内(下限位行程开关安装在提升机安装架下部安装板上)。 (5)各航空插头分别插入电器箱下面对应插座内,全部航空插头在接插过程中必需对准槽口,确保插接到位,以预防虚接损坏。确定无误后连接电源。 2.5.穿绳检验 将电器箱面板上转换开关拨至待穿钢丝绳提升机一侧,工作钢丝绳从安全锁限位轮和挡环中穿过后插入提升机上端孔内,开启上行按钮,提升机即可自动卷绕完成工作钢丝绳穿绳进位(穿绳过程中要亲密注意有没有异常现象,若有异常,应立即停止穿绳)。工作钢丝绳到位后,将自动打开安全锁,然后安全钢丝绳从安全锁上端孔插入。(另一侧提升机操作过程相同) 注意:必需先将工作钢丝绳和安全钢丝绳理顺后才能分别插入提升机和安全锁,以免钢丝绳产生扭曲。 2.6.重锤安装 重锤是固定在钢丝绳下端用来拉紧和稳定钢丝绳,预防悬吊平台在提升时将钢丝绳随同拉起而影响悬吊平台正常运行。安装时,将两个半片夹在钢丝绳下端离开地面15 cm,然后用螺栓紧固于钢丝绳上,且钢丝绳垂直绷紧。 配重安装完成需用专用防护箱将配重锁住,以防她人移动配重,造成安全隐患。具体防护方法以下: 2.7.安全绳和绳卡安装 在吊篮安装完成使用以前,必需从屋面垂下一根独立安全绳,安全绳在楼顶攀挂点必需牢靠,切不可将安全绳攀挂在悬挂机构上面,顶部挂完后安全绳放置于吊篮中间,自锁器直接安装在安全绳上面,施工人员在施工中必需将安全带挂在安全绳上自锁器上。必需遵守“入篮前先将安全带挂在安全绳上面自锁器上、施工过程中安全带必需一直系挂在安全绳上面自锁器上、出篮后再将安全带从自锁器上取下”。 工作钢丝绳、安全钢丝绳不得弯曲,不得沾有油污、杂物,不得有焊渣和烧蚀现象, 严禁将工作钢丝绳、安全锁钢丝绳作为电焊低压通电回路。 钢丝绳固定绳夹数量组最少为4个,这里前3个绳夹间距距离为50mm至60mm,第3个和第4个绳夹间距距离为60mm至80mm,安全弯高度保持在40mm左右。最终第4个绳夹后面留出140mm余量。以下图所表示: 2.8.通电、检验 2.8.1通电前检验 (1) 电源是380 V三相接地电源,电源电缆接出处可靠固定。 (2)顶面悬挂机构安放平稳,固定可靠,连接螺栓无松动,平衡配重块安装可靠。 (3)钢丝绳连接处绳扣装夹正确,螺母拧紧可靠。 (4)悬垂钢丝绳应分开,无绞结、缠绕和折弯。 (5)提升机、安全锁及悬吊平台安装是否正确、连接是否可靠,连接螺栓有没有松动或虚紧,连接处构件有没有变形或开裂现象。 (6)电缆接插件正确无松动,保险锁扣可靠锁紧。 (7)电缆施工立面上无显著突出物或其它障碍物。 2.8.2通电后检验及要求 (1)闭合电箱内开关,电气系统通电。 (2)将转换开关置于左位置,分别点动电箱门及操纵开关上升和下降按钮,左提升机电机正反运转。 (3)将转换开关置于右位置,分别点动电箱门及操纵开关上升和下降按钮,右提升机电机正反运转。 (4)将转换开关置于中间位置,分别点动电箱门及操纵开关上升和下降按钮,左、右提升机电机同时正反运转。 (5)将转换开关置于中间位置,开启左右提升机电机后,按下电箱门上紧停按钮(红色),电机停止转动。旋动紧停按钮使其复位后,可继续开启。 (6)将转换开关置于中间位置,开启左右提升机电机后,分别按下各行程开关触头,警铃报警,同时电机停止运转。放开触头后,可继续开启。 (7)然后上下运动吊篮3-5次,每次升高高度约为3米。最终再次检验各连接点安装情况。 注意事项: (1)吊篮安装过程中,必需注意工作中自检和互检,并关键检验和吊臂连接处每根钢丝绳有4个卡扣,要尤其注意各连接点螺栓和弹垫及平垫是否齐全和牢靠。 (2)在施工完成后必需断开电源总开关。 2.9.验收、交接 安装完成后,组织相关人员进行验收检验,双方确定,签署验收确定单,由相关人员签字方可投入使用。 2.10.移位 将钢丝绳从提升机和安全锁内抽出,并抽回屋面;再将支架、钢丝绳和配重用施工电梯或塔吊运到目标楼面,并对应移动吊篮篮体; 2.11.拆除 (1)拆除前对吊篮进行全方面检验,统计损坏情况。 (2)吊篮拆除步骤: a.将平台停放在平整地面上,拆下绳坠铁; b.切断电源; c. 将电缆从临时配电箱和吊篮上拆下,并卷成圆盘; d. 将钢丝绳卸下拉到上方,并卷成圆盘扎紧; e. 最终卸屋面悬挂装置,并做好保护工作。 3、花架位置吊篮部署做法 因为楼顶屋面花架部位女儿墙较高,根据吊篮通常安装方法则无法施工,此处吊篮安装在屋面下一层。花架及女儿墙涂料在外架上施工,涂料施工完成后拆除外架。 4、安全操作规程 吊篮是高处载人作业设备,要尤其重视其安全操作和使用。使用时,应严格实施国家和地方颁布高处作业、劳动安全、安全施工、安全用电及其它相关法规、标准。 (1)电动吊篮在使用过程中,严禁空中上下人员及物料,以防坠人、坠物,上下人员及物料必需在吊篮降至地面后进行。 (2)操作人员必需经过培训,持证上岗。 (3)严禁酒后、过分疲惫、情绪异常者操作吊篮。 (4)严禁在吊篮内打闹和向下抛洒杂物。 (5)不准将吊篮作为载物和乘人垂直运输工具,不许可在吊篮上另设吊具。 (6)操作人员必需带好安全帽,系牢安全带。安全带要经过安全钩固定在从屋面上垂下安全绳上不锈钢自锁器上。 (7)吊篮不宜在粉尘、腐蚀性物质或雷雨、五级(含五级)以上大风等环境中使用。 (8)吊篮在天天开始使用前,必需要认真检验。 (9)不准光脚、穿拖鞋(或其它易打滑鞋)上岗。 (10)平台拼装长度不得超出要求长度。双吊点吊篮作业人员必需有两人,不许可单独一人进行作业。 (11)吊篮平台内施焊时,应对钢丝绳、电缆进行合适防护。 (12)在正常工作中,严禁触动滑降装置或用安全锁刹车。 (13)操作人员在悬吊平台内使用其它电器设备时,低于500 W电器设备能够接在吊篮备用电源端子上,但高于500 W电器设备严禁接在备用电源端子上,必需用独立电源供电。 (14)在高压线周围作业时,吊篮应和高压线有足够安全距离,并应按当地电器规程实施,采取防范监护方法后,方可使用。 (15)吊篮未着地不许可进行位置移动。 (16)吊篮负载不得超出1176 N/m2(120 kg/ m2)严禁集中堆载、偏载、超载。 (17)插、拔电源线航空插头之前,必需先切断电源线电源。 (18)钢丝绳不得弯曲,不得沾有油污、杂物,不得有焊渣和烧蚀现象,严禁将工作钢丝绳、安全钢丝绳作为电焊低压通电回路。 (19)不许可在悬吊平台内使用梯子、凳子、垫脚物等进行作业。 (20)悬吊平台两侧倾斜超出15 cm时应立即调平,不然将严重影响安全锁使用,甚至损坏内部零件。 (21)悬吊平台栏杆四面严禁用布或其它不透风材料围住,以免增加风阻系数及安全隐患。 (22)配重块必需均匀码放,以确保负载平衡。 (23)一旦发生故障,必需立即停止使用并通知检修人员;待检修合格后才能够继续使用。 (24)吊篮下方地面为行人禁入区域,需要做好隔离方法并设有显著警告标志。 (25)作业结束后,吊篮应和建筑物固定,并切断电源,锁好电气控制箱。 (26)吊篮安装、升降、拆除、维修必需由持证操作人员进行。 (27)支架安装处用厚度为50 mm木板进行地板保护,并分散载荷。 (28)安全带不得挂在吊篮升降用钢丝绳上。 (29)吊篮内铺设跳板时,脚手板材质应符合要求,满铺,棒牢,不得有探头板。 (30)吊篮外侧要用密目式安全网封闭,多层作业要设置防护顶板隔离层,作业时吊篮要和建筑物连接牢靠。 (31)架体升降时,非操作人员不得在吊篮内停留。 (32)作业前要向操作人员进行安全交底,每次升降后要经施工、技术、安全等人员检验验收合格,方可使用。 (33)按JGJ59-《建筑施工安全检验标准》要求,非工作一侧篮片设置2道防护栏杆,高度分别为0.6 m,1.2 m;必需设置踢脚板,踢脚板高度180 mm。采取定型生产吊篮不能满足此要求时,应按要求增设防护设施。 5、季节性施工方法 (1)在雨季,应将吊篮左右提升机用防水油布包裹住,并在电缆接口处用防水胶布密封住方便尽可能预防雨水进入电机内。 (2)电缆全部接头全部用防水胶布缠绕,电控箱各个承插接口在雨季施工中也必需用防水胶布黏结。 (3)吊篮内操作人员必需穿防滑和绝缘电工鞋。 (4)雷雨天及大风天绝对严禁施工,并在雷雨到来之前根本检验吊篮接地情况。 (5)五级以上大风天气里,必需将吊篮下降到地面或施工面最低点。 (6)冬季施工应注意不能够将施工用水四处飞溅,以免结冰而造成施工人员摔倒而出现事故。 (7)在冬季雾天施工时,应等大雾散去并在日照比较充足情况下,才能够使用电动吊篮,不然,轻易出现打滑并可能出现设备事故。 (8)冬季施工人员必需穿防滑绝缘鞋,并将棉衣和棉裤穿好并系好袖口和裤脚。 6、维护、保养 为了能够维持吊篮性能,延长使用寿命,可靠保障操作人员安全,操作人员应对日常使用吊篮进行一定维护、保养: (1)立即清除提升机表面及工作钢丝绳上污物,避免提升机进、出绳口进入杂物,损伤机内零件。注意检验有没有异响或异味,作业后进行遮盖,避免雨水、杂物等侵入。安装、运输、使用中避免碰撞,以免造成机壳损伤。 (2)立即清除安全锁表面和安全钢丝绳上杂物,注意安全锁防护方法,避免杂物进入锁内,造成安全锁失灵和失效。作业中避免碰撞安全锁,作业后做好防护工作,预防雨、雪等杂物进入安全锁内。 (3)常常检验钢丝绳表面,立即清理附着污物,立即发觉和排除出现局部缺点趋势。 (4)常常检验联接件和紧固件,发觉松动要立即拧紧。出现焊缝裂纹或构件变形,应立即和我方技术员联络进行检修。作业后要立即清理表面污物,注意保护表面漆层,出现漆层脱落,应立即补漆,避免锈蚀。 (5)电器箱内要保持清洁无杂物,不得把工具或其它材料放入箱内。避免电器箱、限位开关和电缆受到外力冲击。常常检验电器接头有没有松动,如有松动立即紧固。作业完成,立即拉闸断电,锁好电器箱门,并妥善遮盖电器箱。 (6)如发觉异常情况,电器元件损坏、碰到电气故障等技术性问题立即停止使用,通知我方技术人员进行检修。 7、吊篮施工作业重大危险源识别、分析 危险源 危险因子识别和分析 防范方法 吊 篮 设 备 安全锁 安全锁不灵敏、不锁绳:轻则造成吊篮倾斜角度偏大;重则造成高坠 天天使用前优异行锁绳试验;每个月打油润滑保养一次 行程限位开关 限位开关失灵或损坏:轻则造成吊篮故障,无法开动;重则造成吊篮冲顶高坠 天天使用前做限位开关按压试验 制动器 制动器失灵或损坏:轻易造成吊篮失稳、下滑 天天使用前试运行上下一层楼距离;使用时严禁超载 钢丝绳 钢丝绳变形或断裂:轻则造成吊篮故障,损坏提升机;重则造成吊篮倾翻,人员材料高坠 天天认真检验:一旦发觉断丝、断股或扭结变形应立即更换 工作平台 螺栓不齐全或严重锈蚀、脱焊、变形:严重会造成平台断裂 天天使用前认真检验:螺栓补齐;严重锈蚀、脱焊、变形更换 电气系统 电箱进水或电器开关失灵:轻则造成吊篮故障无法开动或失控;重则造成电击上任 随时关好电箱门,使用前按漏电开关试电按钮做漏电试验和紧急停机按钮停机试验 悬挂系统 1、张拉绳松懈或锈损:造成挑臂下弯或断裂引发高坠 天天检验确保张拉绳无锈损并拉紧,前端上翘30~50mm 2、配重不够:造成吊篮倾翻、高坠 天天检验确保每台吊篮配重不低于40个总重量不低于1000千克;用钢丝绳将配重捆绑稳固成为一个整体 人员操作 1、未经培训者私自上吊篮操作:野蛮施工破坏设备 加强三级教育,和吊篮安全培训交底并做好交底统计;加大违章处罚力度 2、不背安全带或不正确使用安全带:吊篮倾翻时引发高坠 8、安全操作规程及注意事项 吊篮是高处载人作业设备,要尤其重视其安全操作和使用。使用时,应严格实施国家和地方颁布高处作业、劳动安全、施工安全、安全用电及其它相关法规、标准。依据吊篮特点,还应严格遵守以下安全操作和使用规则。 8.1设备检验 每次使用前查看,包含: (1)外观检验:查看工作平台、提升机、提升机和工作平台连接处应无以下情况:异常磨损、腐蚀、错位、安装误差、表面裂缝、过载、不正常松动、断裂、脱焊。 (2)查悬挂机构,各紧固件是否连接牢靠,配重块和工作钢丝绳子应符合安全技术要求。 (3)钢丝绳连接处牢靠,无过分磨损、断裂等异常现象,达成报废钢丝绳必需更换。钢丝绳下端悬吊垂锤安装正常。 (4)电器箱、电缆、控制按钮、插头应完好,限位开关、手握开关等应灵活可靠。查电缆线有没有损坏应包扎好,插头是否拧紧,保护零线是否连接可靠,试验篮内配电箱漏电保护开关是否灵敏可靠。 (5)提升机工作正常,无过分震动现象。提升机制动和安全锁锁绳无任何功效异常。 (6)配置(拥护自备)安全带应良好。 以上六项检验内容必需在每日使用吊篮前逐项检验,如有不符不处应立即纠正。不然,不准使用吊篮。 8.2电动吊篮安全移动及拆卸 (1)吊篮拆卸必需在吊篮现场人员监督下,对要拆除吊篮,要确定篮体下面没有工人工作或逗留,方可实施拆卸工作。 (2)工作平台必需落地放实后,开启提升机提出。 (3)调直安全锁钢丝绳,落下垂锤,然后渐渐将钢丝绳从安全锁内提出。 (4)拆卸电缆线,从地面抽置到屋面盘好捆紧。 (5)拆除挑梁,卸下支架,搬开配重铁,整齐码放,待运。 (6)吊篮内铺设跳板时,脚手板材质应符合要求,满铺,棒牢,不得有探头板。 (7)吊篮外侧要用密目式安全网封闭,多层作业要设置防护顶板隔离层,作业时吊篮要和建筑物连接牢靠。 8.3操作规程 (1)高处作业吊篮必需经过技术培训合格人员操作、维修、保养。这些人员必需无不适应高处作业疾病和生理缺点。酒后过分疲惫、情绪异常全部不得上岗。 (2)进入吊篮人员必需配置并锁扣安全带,戴好安全帽。 (3)操作人员上机前,必需认真学习和掌握正确操作方法。使用前必需按检验项目逐项检验,检验合格,方可投入使用,使用中严格实施安全操作规程:使用后认真做好维护保养工作。 (4)工作平台严禁超载,载荷在平台全长上应基础均匀。当施工高度较高及前梁伸出长度超出要求范围时,平台载重量必需降低,风力较大时,还必需考虑风压影响。严禁吊篮平台,提升机、安全锁、钢丝绳等带病作业。 (5)在正常工作中,严禁触动滑降装置及用安全锁刹车,工作平台出现倾斜应立即调整。 (6)操作人员在工作平台内使用电器设备时,低于500W电器设备可接在备用电源接线端子上,但高于500W电器设备严禁接在备用电源接线端子上,应用独立电源供电。 (7)在高压线周围作业时,吊篮应和高压线有足够安全距离,并应按本市电器规程实施,报相关部门同意,采取防范监护方法后,方可使用。 (8)工作平台悬挂在空中时,严禁拆卸提升机、安全锁、钢丝绳等。因为故障确定要进行修理时,应由经培训合格专职人员在落实安全可靠方法后,方可进行维修。 (9)吊篮严禁在雷雨天气或五级以上大风环境下工作。 (10)若在工作中发生工作钢丝绳断裂等紧急情况,操作人员应沉着冷静,立即停机安全撤离工作平台。设备问题由专职维修人员处理。 (11)吊篮下方地面为行为严禁区域,需做好隔离方法和显著警告标志。其它相关方法工安全技术、现场操作安全方法、劳动保护及安全用电、消防等要求,请严格按国家和地方颁布相关要求实施。 (12)悬吊平台两侧倾斜超出15cm时应立即调平,不然将严重影响安全锁使用,甚至损坏内部零件。 (13)悬吊平台栏杆四面严禁用布或其它不透风材料围住,以免增加风阻系数及安全隐患。 (14)天天在工作结束后应将工作平台降至地面,使安全锁摆臂处于松驰。 (15)工作钢丝绳、安全钢丝绳不得弯曲,不得沾有油污、杂物,不得有焊渣和烧蚀现象,严禁将工作钢丝绳、安全锁钢丝绳作为电焊低压通电回路。 (16)使用过程中,提升机、安全锁内严禁进入砂浆、胶水、废纸油漆等异物。天天使用结束后,关闭电源开关,锁好电器箱,将将工作平台下降到地面停放,放松工作钢丝绳子,使安全锁摆臂处于松驰状态。露天存放应做好防雨方法,避免雨水进入提升机、安全锁、电器箱等设备中。 (17)专职检修人员应定时对整机关键部件进行检修,并做好统计,发觉故障应以书面方法呈报相关部门。 (18)吊篮多层作业要设置防护顶板隔离层,作业时吊篮要和建筑物连接牢靠。 (19)架体升降时,非操作人同不得在吊篮内停留。 (20)作业前要向操作人员进行安全交底,每次升降后要经施工、技术、安全等人员检验验收合格,方可使用。 (21)按JGJ59-《建筑施工安全检验标准》要求,非工作一侧篮片设置2道防护栏杆,高度分别为0.9m、1.2m;必需设置踢脚板,踢脚板高度100mm。采取定型生产吊篮不能满足此要求时,应按要求增设防护设施。 8.4吊篮安全使用规程: (1)吊篮操作人员必需身体健康,18岁以上人员。上岗前经过培训,掌握吊篮工作相关要求。 (2)有低血压、高血压、心脏病者不得从事高空作业。 (3)现场电源应保持接零并装设漏电保护开关。 (4)钢丝绳不得沾油,不得有扭伤、死弯、松散和磨擦断丝现象。 (5)安全锁假如出现故障,严禁操作人员自行拆卸修理,应立即通知专职技术人员维修或更换。 (6)超高运行(3米篮500千克,6米篮360千克)。 (7)雪天气或风力超出5级,操作人员不准上篮操作。 (8)架体升降时,非操作人员不得在吊篮内停留。 (9)不许作为垂直运输设备; (10)操作人员为2人; (11)使用完成后应降落至地面并切断主电源; (12)电动吊篮使用过程中严禁从楼层内部出入上下人员; 8.5操作人员注意事项 (1)操作人员天天必需系好安全带。 (2)操作人员必需身体健康,能适应高空作业,经过培训,掌握吊篮操作相关要求。 (3)操作人员严禁酒后操作吊篮。 (4)操作人员严禁穿拖鞋上篮操作。 (5)操作人员必需熟知《吊篮安全使用规程》。 (6)操作人员如严重违章,我方有权出示停用通知书。 (7)操作人员天天必需清扫吊篮篮体杂物,减轻吊篮自重,以确保施工安全。 (8)严禁在吊篮内打闹嬉戏。 技术责任人 交底人 接收交底人 本表由施工单位填写,交底单位和接收交底单位、建设单位、施工单位、城建档案馆各存一份。
展开阅读全文

开通  VIP会员、SVIP会员  优惠大
下载10份以上建议开通VIP会员
下载20份以上建议开通SVIP会员


开通VIP      成为共赢上传

当前位置:首页 > 品牌综合 > 技术交底/工艺/施工标准

移动网页_全站_页脚广告1

关于我们      便捷服务       自信AI       AI导航        抽奖活动

©2010-2025 宁波自信网络信息技术有限公司  版权所有

客服电话:0574-28810668  投诉电话:18658249818

gongan.png浙公网安备33021202000488号   

icp.png浙ICP备2021020529号-1  |  浙B2-20240490  

关注我们 :微信公众号    抖音    微博    LOFTER 

客服