收藏 分销(赏)

机械设计基础作业.doc

上传人:w****g 文档编号:2787554 上传时间:2024-06-05 格式:DOC 页数:18 大小:729KB 下载积分:8 金币
下载 相关 举报
机械设计基础作业.doc_第1页
第1页 / 共18页
机械设计基础作业.doc_第2页
第2页 / 共18页


点击查看更多>>
资源描述
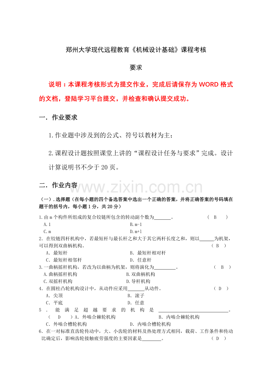
郑州大学现代远程教育《机械设计基础》课程考核 要求 说明:本课程考核形式为提交作业,完成后请保存为WORD格式的文档,登陆学习平台提交,并检查和确认提交成功。 一. 作业要求 1.作业题中涉及到的公式、符号以教材为主; 2.课程设计题按照课堂上讲的“课程设计任务与要求”完成。设计计算说明书不少于20页。 二. 作业内容 (一).选择题(在每小题的四个备选答案中选出一个正确的答案,并将正确答案的号码填在题干的括号内,每小题1分,共20分) 1.由m个构件所组成的复合铰链所包含的转动副个数为 。 ( B ) A.1 B.m-1 C.m D.m+l 2.在铰链四杆机构中,若最短杆与最长杆之和大于其它两杆长度之和,则以 为机架,可以得到双曲柄机构。 ( B ) A.最短杆 B.最短杆相对杆 C.最短杆相邻杆 D.任意杆 3.一曲柄摇杆机构,若改为以曲柄为机架,则将演化为 。 ( B ) A.曲柄摇杆机构 B.双曲柄机构 C.双摇杆机构 D.导杆机构 4.在圆柱凸轮机构设计中,从动件应采用 从动件。 ( D ) A.尖顶 B.滚子 C.平底 D.任意 5.能满足超越要求的机构是 。 (  D  )A.外啮合棘轮机构 B.内啮合棘轮机构 C.外啮合槽轮机构 D.内啮合槽轮机构 6.在一对标准直齿轮传动中,大、小齿轮的材料及热处理方式相同,载荷、工作条件和传动比确定后,影响齿轮接触疲劳强度的主要因素是 。 ( D ) A.中心距 B.齿数 C.模数 D.压力角 7.在标准直齿轮传动中,硬齿面齿轮应按 设计。 ( C ) A.齿面接触疲劳强度 B.齿根弯曲疲劳强度 C.齿面接触疲劳强度和齿根弯曲疲劳强度 D.热平衡 8.蜗杆传动验算热平衡的目的是为了防止 。 ( C ) A.胶合破坏 B.蜗杆磨损 C.点蚀破坏 D.蜗杆刚度不足 9.提高蜗杆传动效率的措施是 。 ( D ) A.增加蜗杆长度 B.增大模数 C.使用循环冷却系统 D.增大蜗杆螺旋升角 10、V带比平带传动能力大的主要原因是 _______ 。 ( C ) A.V带的强度高 B.没有接头 C.产生的摩擦力大 11、带传动的中心距过大将会引起 不良后果 。 ( A ) A.带会产生抖动 B.带容易磨损 C.带容易产生疲劳破坏 12、滚子链传动中,应尽量避免采用过渡链节的主要原因是_____。 ( C ) A 制造困难 B 价格高 C 链板受附加弯曲应力 13、普通平键联接的主要失效形式是 。 ( B ) A.工作面疲劳点蚀 B.工作面挤压破坏 C.压缩破裂 14、只承受弯矩而不承受扭矩的轴 。 ( A ) A.心轴 B.传动轴 C.转轴 15、滚动轴承的直径系列,表达了不同直径系列的轴承,区别在于______。 ( B ) A.外径相同而内径不同 B.内径相同而外径不同 C.内外径均相同,滚动体大小不同 16、重载、高速、精密程度要求高的机械设备应采用______润滑方式。 ( C ) A.油环润滑 B. 飞溅润滑 C.压力润滑 17、下列4种类型的联轴器中,能补偿两轴的相对位移以及缓和冲击、吸收振动的是 。 ( A ) A.凸缘联轴器 B.齿式联轴器 C.万向联轴器 D.弹性柱销联轴器 18、其他条件相同时,旋绕比C若选择过小会有_____缺点。 ( C ) A.弹簧易产生失稳现象 B.簧丝长度和重量过大 C.卷绕弹簧困难 19、造成回转件不平衡的原因是_____。 ( B ) A. 回转件转速过高 B. 回转件质心偏离其回转轴线 C. 回转件形状不规则 20、在正常条件下,滚动轴承的主要失效形式是______。 (C ) A.工作表面疲劳点蚀 B.滚动体破裂 C.滚道磨损 (二).判断题(在正确的试题后面打√,错误的试题后面打×。每题 1 分,共 15 分) 1.机构具有确定运动的条件是机构的自由度大于零。 ( √ ) 2.当曲柄为主动件时,曲柄滑块机构存在死点和急回特性。 ( × ) 3.直动从动件盘形凸轮机构可以用减小基圆半径的方法减小其推程压力角。 (× ) 4.斜齿圆柱齿轮的螺旋角越大越好。 (× ) 5.一对能正确啮合传动的渐开线直齿圆柱齿轮,其啮合角一定为20度。 (√ ) 6.所谓过桥齿轮就是在轮系中不起作用的齿轮。 (× ) 7、设计V带传动时,可以通过增大传动中心距来增大小带轮的包角。 ( √ ) 8、带传动的弹性滑动是可以避免的。 (√ ) 9、滚子链设计中,由于链节数一般选用偶数,考虑到均匀磨损,链 ( √) 10、选择链条型号时,依据的参数是传递的功率。 ( √ ) 11、设计键联接时,键的截面尺寸通常根据传递转矩的大小来确定。 (√ ) 12、轴的各段长度取决于轴上零件的轴向尺寸。为防止零件的窜动,一般轴头长度应稍大于轮毂的长度。 (× ) 13、选用滑动轴承润滑剂和润滑方式的主要依据是载荷大小。 (× ) 14、若两轴刚性较好,且安装时能精确对中,可选用刚性凸缘联轴器。 (√ ) 15、机械式钟表中的发条属于环形弹簧。 (√ ) (三)计算分析题(共35分) 1.(7分)计算图示机构的自由度,若有复合铰链、局部自由度、虚约束必须指出。 A B C D E F G O H 解:C处为复合铰链; E和H其中之一为虚约束; F处滚子为局部自由度。机构的可动构件数n=7, 低副数Pl=9, 高副数Ph=1。 F=3n-2Pl-Ph =3×7-2×9-1=2 此机构自由度数等于2, 与原动件数相等。 2.(8分)一对外啮合标准直齿圆柱齿轮传动,正常齿制,小齿轮损坏需配制,已知:,,标准中心距,试求:(1),;(2), 。 解:m=d/z=408/100=4.08约等于4 Z1=2a/m-Z2=2*310/4-100=55 df1=220 da1=400 经计算,小齿轮,模数4;齿数55;压力角20°;齿根圆d f1 =210;齿顶圆d a1=400 3.(10分)有一个钢制液压油缸(如图),缸体内油压为,缸径为,缸盖上联接螺栓共有10个(扳手空间满足要求)。已知螺栓材料为45钢,,试计算所需螺栓的最小直径 。 解:因 即螺栓的最小直径为8.16mm 4.(10分) 根据工作条件,决定在某传动轴上安装一对角接触球轴承, 如图所示,轴承型号为7208,已知轴承的径向载荷分别为 Fr1=2200N, Fr2=2000N,作用在轴上的轴向的外载荷FA=1000N,判别系数e=0.7,FS=0.7Fr ,试画出内部轴向力FS1、FS2的方向,并计算轴承的当量动载荷P1、P2。 (注:当 时,X=0.41 , Y=0.87 ;当 时,X=1 , Y=0) 解:(1)先计算轴承1、2的轴向力FS1、FS2: 两个7208型轴承的内部轴向力为 S1=0.7Fr1=0.7*2200=1540N S2=0.7Fr2=0.7*2000=1400N 因S1+FA=1540+1000=2540N>S2 所以 FS2=S1+FA=1540+1000=2540N FS1=S1=1540N方向如图所示 (2)计算轴承1、2的当量动载荷: 7208型轴承e=0.7,而 FS1/ Fr1=e=0.7 FS2/ Fr2=1.17>0.7 所以X1=1、Y1=0;X2=0.41、Y2=0.87。故径向当量动载荷为 P1=1*2200+0*1540=2200N P2=0.410*2000+0.87*2540=820+2209.8=3029.8N (四)课程设计题(30分) 设计结果如下: 1:装配图: 齿轮轴零件图 2. 设计计算说明书 一、拟定传动方案 由已知条件计算驱动滚筒的转速nω,即 r/min 一般选用同步转速为1000r/min或1500r/min 的电动机作为原动机,因此传动装置传动比约为10或15。根据总传动比数值,初步拟定出以二级传动为主的多种传动方案。 2.选择电动机 1)电动机类型和结构型式 按工作要求和工作条件,选用一般用途的Y(IP44)系列三相异步电动机。它为卧式封闭结构。 2)电动机容量 (1)滚筒输出功率Pw (2)电动机输出功率P 4)电动机的技术数据和外形、安装尺寸 由表20-1,20-2查出Y112M-6 型电动机的主要技术数据和外形、安装尺寸,并列表记录备用(略)。 3.计算传动装置传动比和分配各级传动比 1)传动装置传动比 2)分配各级传动比 取V带传动的传动比i1 =2.5,则单级圆柱齿轮减速器传动比为 所得i2值符合一般圆柱齿轮传动和单级圆柱齿轮减速器传动比的常用范围。 4.计算传动装置的运动和动力参数 1)各轴转速 电动机轴为0轴,减速器高速轴为I轴,低速轴为Ⅱ轴,各轴转速为 n0=nm=940r/min nI=n0/i1=940/2.5≈376 nII=nI/i2=376/3.94≈95.5r/min 二、V带选择 1. 选择V带的型号 根据任务书说明,每天工作8小时,载荷平稳,由《精密机械设计》的表7-5查得KA =1.0。则 Pd=PI·KA =1.0×2.2=2.2kW 根据Pd=2.2和n1=940r/min,由《机械设计基础课程设计》图7-17确定选取A型普通V带。 2. 确定带轮直径D1,D2。 由图7-17可知,A型V带推荐小带轮直径D1=125~140mm。考虑到带速不宜过低,否则带的根数将要增多,对传动不利。因此确定小带轮直径D1=125mm。大带轮直径,由公式D2=iD1(1-ε) (其中ε取0.02) 由查《机械设计基础课程设计》表9-1,取 D2=315mm。 3. 检验带速v v=1.6m/s<25m/s 4. 确定带的基准长度 根据公式7—29:0.7(D1+D2)<a<2(D1+D2) 初定中心距500mm 依据式(7-12)计算带的近似长度L = 1708.9mm 由表7-3选取Ld=1800mm,KL=1.01 5. 确定实际中心距a =545.6mm 6. 验算小带包角α1 =1600 7. 计算V带的根数z。 由表7-8查得P0≈1.40,由表7-9查得Ka=0.95,由表7-10查得△P0=0.11,则V带的根数 =1.52根 取z=2 三.高速级齿轮传动设计 1) 选择材料、精度及参数 小齿轮:45钢,调质,HB1 =240 大齿轮:45钢,正火,HB2 =190 模数:m=2 齿数:z1=24 z2=96 齿数比: u=z2/z1=96/24=4 精度等级:选8级(GB10095-88) 齿宽系数Ψd: Ψd =0.83 (推荐取值:0.8~1.4) 齿轮直径:d1=mz1=48mm d2=mz2=192mm 压力角:a=200 齿顶高:ha=m=2mm 齿根高:hf=1.25m≈2.5mm 全齿高:h=(ha+hf)=4.5mm 中心距:a=m(z1+z2)/2=120mm 小齿轮宽:b1=Ψd·d1=0.83×48=39.84mm 大齿轮宽:根据《机械设计基础课程设计》P24,为保证全齿宽接触,通常使小齿轮较大齿轮宽,因此得:b2=40mm 1. 计算齿轮上的作用力 设高速轴为1,低速轴为2 圆周力:Ft1=2T1/d=2200N Ft2=2T/d=2058.3N 径向力:Fr1=F1t·tana=800.7N Fr2=F2t·tana=749.2N 轴向力为几乎为零 2)齿轮许用应力[σ]H [σ]F 及校验 ZH——节点齿合系数。对于标准直齿轮,an=20º,β=0,ZH=1.76 ZE——弹性系数,。当两轮皆为钢制齿轮(μ=0.3,E1=E2=2.10x10N/mm2)时,ZE=271; Zε——重合系数,。对于直齿轮,Zε=1。 .Kβ——载荷集中系数,由《精密机械设计》图8-38选取,kβ =1.08 Kv——动载荷系数,《精密机械设计》图8-39,kv=1.02 计算得 σH=465.00 N·mm-2 ——对应于NHO的齿面接触极限应力其值决定于齿轮齿轮材料及热处理条件,《精密机械设计》表8-10;=2HBS+69=240x2+69=549N·mm-2。 SH——安全系数。对于正火、调质、整体淬火的齿轮,去SH=1.1; KHL——寿命系数。 式中NHO:循环基数,查《精密机械设计》图8-41,NHO=1.5x107;NH:齿轮的应力循环次数,NH=60nt=60x376x60x8=1.08288x107; 取KHL =1.06 =529.04 N·mm-2 σH=465.00 N·mm-2≤=529.04 N·mm-2 因此接触强度足够 B——齿宽,=0.83x48=39.84; ——许用弯曲应力; 四、轴的结构设计 1. 轴的材料 选用45钢 2. 估算轴的直径 根据《精密机械设计》P257式(10-2),查表10-2 轴的最小直径取C=110或=30 计算得 d1min≈20mm d2min≈30mm 取 d1=20mm,d2=30mm 3. 轴的各段轴径 根据《机械设计基础课程设计》P26,当轴肩用于轴上零件定位和承受内力时,应具有一定高度,轴肩差一般可取6~10mm。用作滚动轴承内圈定位时,轴肩的直径应按轴承的安装尺寸取。如果两相邻轴段直径的变化仅是为了轴上零件装拆方便或区分加工表面时两直径略有差值即可,例如取1~5mm也可以采用相同公称直径而不同的公差数值。 按照这些原则高速轴的轴径由小到大分别为:20mm,22mm,25mm,48mm,25mm;低速轴的轴径由小到大分别为:30mm,32mm,35mm,40mm,48mm,35mm。 4. 轴的各段长度设计 1) 根据《机械设计基础课程设计》表3-1,表4-1以及图4-1,得 δ取8mm, δ1取8mm, 齿轮顶圆至箱体内壁的距离:△1=10mm 齿轮端面至箱体内壁的距离:△2=10mm 轴承端面至箱体内壁的距离(轴承用油润滑时):△3=5mm 箱体外壁至轴承座孔端面的距离:L1=δ+C1+C2+(5~10)=45mm 轴承端盖凸缘厚度:e=10mm 5. 轴的校核计算(《精密机械设计》P257—P262,《机械设计手册》) 对于高速轴校核: 垂直面内支点反力:La:28.5带轮中径到轴承距离,Lb:67.5mm两轴承间距离。 · 校核FrA= Fr+ FrB 1065.5N=(749.2+316.3)N 类似方法求水平面内支点反力: V带在轴上的载荷可近似地由下式确定: ; F0——单根V带的张紧力(N) Pd——计算功率Pd=2.079Kw ; Z——V带的根数;ν=6.2 m·s-1(为带速) Ka——包角修正系数Ka=0.95 q——V带单位长度质量q=0.10(kg·m-1)《精密机械设计》表7-11 计算得 F0=144.7 Fz=570N (lc =Lc =67中轴到轴承距离) N, M⊥A=Fr·La=21352.2N·mm M⊥B=0 同理求得: M=A=Ft·La=58662.4 N·mm M=B=Fz·Lc=38190 N·mm N·mm N·mm 五、滚动轴承的选择及校核计算 根据任务书上表明的条件:载荷平稳,以及轴承主要受到轴向力,所以选择圆锥滚子轴承。由轴径的相应段根据《机械设计基础课程设计》表15-7选择轻窄(2)系列,其尺寸分别为: 内径:d1=25mm,d2=35mm 外径:D1=52mm. D2=72mm 宽度:B1=15mm,B2=17mm 滚动轴承的当量载荷为: ∵=0,∴∴X=1;Y=0; 则 C——额定动载荷,《机械设计基础课程设计》表15-7 而题目要求的轴承寿命为<,故轴承的寿命完全符合要求 六、键联接的选择及校核计算 1.根据轴径的尺寸,由《机械设计基础课程设计》表14-1 高速轴与V带轮联接的键为:键C8X30 GB1096-79 大齿轮与轴连接的键为:键 12X32 GB1096-79 轴与联轴器的键为:键C8X50 GB1096-79 2.键的强度校核 齿轮与轴上的键 :键C12×32 GB1096-79 b×h=12×8,L=32,则Ls=L-b=20mm 圆周力:Fr=2TII/d=2×197600/40=9880N 挤压强度:=123.5<125~150MPa=[σp] 因此挤压强度足够 剪切强度:=82.3<120MPa=[] 因此剪切强度足够 键C8×30 GB1096-79和键C8×56 GB1096-79根据上面的步骤校核,并且符合要求。 七、 联轴器的选择 根据轴径的和《机械设计基础课程设计》表17-1选择联轴器的型号: GB3852-83 J1一对组合 轴孔直径:d=30mm, 长度:L=60mm
展开阅读全文

开通  VIP会员、SVIP会员  优惠大
下载10份以上建议开通VIP会员
下载20份以上建议开通SVIP会员


开通VIP      成为共赢上传

当前位置:首页 > 行业资料 > 机械/制造/汽车

移动网页_全站_页脚广告1

关于我们      便捷服务       自信AI       AI导航        抽奖活动

©2010-2025 宁波自信网络信息技术有限公司  版权所有

客服电话:0574-28810668  投诉电话:18658249818

gongan.png浙公网安备33021202000488号   

icp.png浙ICP备2021020529号-1  |  浙B2-20240490  

关注我们 :微信公众号    抖音    微博    LOFTER 

客服