收藏 分销(赏)

梅溪湖雷锋科技城保障性住房项目(桥头铺村地块)开发建设----ppp项目开发方案----大学毕业设计论文.doc

上传人:可**** 文档编号:2592932 上传时间:2024-06-02 格式:DOC 页数:163 大小:571.50KB 下载积分:10 金币
下载 相关 举报
梅溪湖雷锋科技城保障性住房项目(桥头铺村地块)开发建设----ppp项目开发方案----大学毕业设计论文.doc_第1页
第1页 / 共163页
梅溪湖雷锋科技城保障性住房项目(桥头铺村地块)开发建设----ppp项目开发方案----大学毕业设计论文.doc_第2页
第2页 / 共163页


点击查看更多>>
资源描述
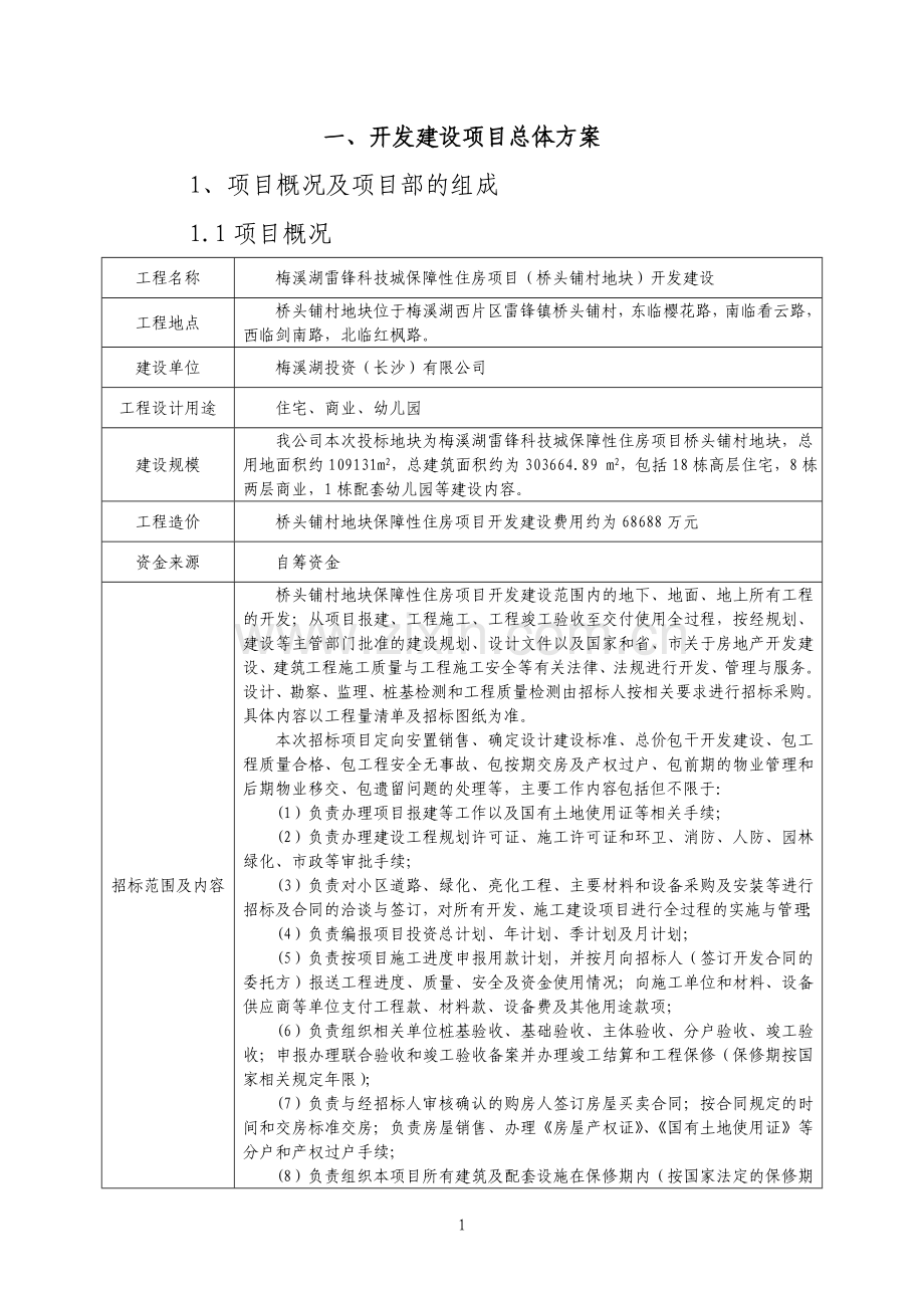
目 录 一、开发建设项目总体方案 1 二、开发建设项目总体成本控制方案与措施 99 三、开发建设项目总体质量控制方案与措施 111 四、开发建设项目总体进度控制方案与措施 123 五、开发建设项目总体安全文明施工方案与措施 131 一、开发建设项目总体方案 1、项目概况及项目部的组成 1.1项目概况 工程名称 梅溪湖雷锋科技城保障性住房项目(桥头铺村地块)开发建设 工程地点 桥头铺村地块位于梅溪湖西片区雷锋镇桥头铺村,东临樱花路,南临看云路,西临剑南路,北临红枫路。 建设单位 梅溪湖投资(长沙)有限公司 工程设计用途 住宅、商业、幼儿园 建设规模 我公司本次投标地块为梅溪湖雷锋科技城保障性住房项目桥头铺村地块,总用地面积约109131m2,总建筑面积约为303664.89 m2,包括18栋高层住宅,8栋两层商业,1栋配套幼儿园等建设内容。 工程造价 桥头铺村地块保障性住房项目开发建设费用约为68688万元 资金来源 自筹资金 招标范围及内容 桥头铺村地块保障性住房项目开发建设范围内的地下、地面、地上所有工程的开发;从项目报建、工程施工、工程竣工验收至交付使用全过程,按经规划、建设等主管部门批准的建设规划、设计文件以及国家和省、市关于房地产开发建设、建筑工程施工质量与工程施工安全等有关法律、法规进行开发、管理与服务。设计、勘察、监理、桩基检测和工程质量检测由招标人按相关要求进行招标采购。具体内容以工程量清单及招标图纸为准。 本次招标项目定向安置销售、确定设计建设标准、总价包干开发建设、包工程质量合格、包工程安全无事故、包按期交房及产权过户、包前期的物业管理和后期物业移交、包遗留问题的处理等,主要工作内容包括但不限于: (1)负责办理项目报建等工作以及国有土地使用证等相关手续; (2)负责办理建设工程规划许可证、施工许可证和环卫、消防、人防、园林绿化、市政等审批手续; (3)负责对小区道路、绿化、亮化工程、主要材料和设备采购及安装等进行招标及合同的洽谈与签订,对所有开发、施工建设项目进行全过程的实施与管理; (4)负责编报项目投资总计划、年计划、季计划及月计划; (5)负责按项目施工进度申报用款计划,并按月向招标人(签订开发合同的委托方)报送工程进度、质量、安全及资金使用情况;向施工单位和材料、设备供应商等单位支付工程款、材料款、设备费及其他用途款项; (6)负责组织相关单位桩基验收、基础验收、主体验收、分户验收、竣工验收;申报办理联合验收和竣工验收备案并办理竣工结算和工程保修(保修期按国家相关规定年限); (7)负责与经招标人审核确认的购房人签订房屋买卖合同;按合同规定的时间和交房标准交房;负责房屋销售、办理《房屋产权证》、《国有土地使用证》等分户和产权过户手续; (8)负责组织本项目所有建筑及配套设施在保修期内(按国家法定的保修期限)及时保修,并负责按国家相关规范要求对本项目所有建筑物进行沉降观测; (9)负责组织售后服务工作及衔接前期物业管理工作(含维护保养;设备、房屋移交); (10)负责将项目竣工资料及其他有关资料整理汇编移交; (11)负责开发建设项目移交后的遗留问题处理; (12)按照相关法律法规及政策规定,完成房地产项目开发的其他工作。 开发周期 桥头铺村地块保障性住房总开发建设周期为570日历天 质量要求 合格工程(且观感质量达到《长沙大河西先导区直接投资项目工程品质评价管理办法》试行长先管发[2014]12号文件中规定的优良工程等级) 保修要求 按建设部2000年80号令要求 1.2工程概况 1.2.1建筑设计概况 序号 项目 内容 1 建筑规模 梅溪湖雷锋科技城保障性住房项目(桥头铺地块)16栋住宅楼1#、3#、4#、5#、6#、7#、8#、9#、10#、11#、13#、14#、15#、16#、17#、18#(18层),2栋(2#、12#)17层,8栋商业楼(2层),一栋幼儿园(3层) 面积 建筑面积约303664.89m2 地上 部分 首层 住宅:3.0m;幼儿园:3.6m;商铺1-2:3.8m;商铺3-8:4.2m; 标准层 住宅:3.0m;幼儿园:3.6、4.5m;商铺1-2:3.8m;商铺3-8:4.2m; 2 建筑高度 建筑总高(m) 1、住宅:1#、4#、5#、7#、8#、10#、13#、14#、15#、16#、18#栋总高54.9m;3#、6#、9#、11#、16#栋总高56.2m;2#栋总高54.8m;12#栋总高54.7m。 2、幼儿园:11.7m 3、商铺1-2:9.2m; 4、商铺3-8:9.4m 3 墙体材料 外墙 面砖、涂料墙面 内墙 抹灰、面砖、吸声墙面 4 楼地面 水泥砂浆、地砖、塑料地板、火烧板楼面 5 天棚 吊顶、涂料天棚 6 门窗 中空玻璃 7 防水 1.5mm厚聚氨酯防水涂料、防水腻子、4厚Ⅱ型聚酯胎SBS自粘性防水卷材 1.2.2结构设计概况 序号 项目 内容 1 结构形式 基础结构形式 预应力混凝土管桩基础 主体结构形式 剪力墙结构;框架结构 3 基础埋深 桩净长为20m 4 地下室 约3.9m 5 砼强度等级 桩身 C30 承台 C35 垫层 C15 基础底板、地梁 C35 墙、框架柱 C25、C30、C35 梁、板、楼梯 C25、C30、C35 6 抗震等级 三级 7 设防烈度 幼儿园为7度,其他建筑物为6度 8 耐火等级 地下室为一级,其他建筑物为二级 9 钢筋类别 及形式 类别 钢筋HPB300、HRB400 连接形式 钢筋公称直径≥22mm柱纵筋应采用焊接或机械连接,其它柱、梁、剪力墙纵筋可采用搭接连接。 1.3项目开发建设目标 1.3.1质量目标 合格工程(且观感质量达到《长沙大河西先导区直接投资项目工程品质评价管理办法》试行长先管发[2014]12号文件中规定的优良工程等级。 1.3.2进度目标 合理安排施工进度,确保项目在570日历天内交工,争取能够提前交房。 1.3.3安全目标 达到五无目标,即“无死亡事故,无重大伤人事故,无重大机械事故,无火灾,无中毒事故”。 1.3.4文明施工目标 争创3A级安全文明标准化工地。 1.4项目组织机构 项目经理 生产副经理 工 程 科 材料设备科 安 检 科 劳资预算科 财 务 科 安 装 科 综 合 办 吊 装 科 技术负责人 技 术 科 测 试 科 质 检 科 架 子 班 水电机修班 电 工 班 水 工 班 土 方 队 消 防 班 防水施工队 钢 筋 班 木 工 班 混凝土班 泥 工 班 漆 工 班 主要管理人员职责 (1)项目经理职责 1)代表公司履行同业主的工程承包合同,执行公司的质量方针,实现工程质量目标。 2)作为公司在项目上的全权代表,负责协调同业主、建设监理等各方面的关系; 3)确保按合同要求进行施工并完成合同规定的施工内容; 4)确定项目组织机构,选择合适人选并上报上级主管批准; 5)确定项目工作方针、工作目标、组织项目员工学习,要求项目员工按规定的职责及工程程序工作; 6)主持项目工作会议,审定或签发对内对外的重要文件; 7)对重大问题包括施工方案,人事任免、技术措施、设备采购,资源调配、进度计划安排、合同及设计变更等会同上级主管部门进行决策,组织项目有关人员制订“项目质量保证计划”; 8)制定项目安全责任制; 9)组织编制项目员工培训计划; 10)监督执行质量检查规程,对不合格的分项、分部、单位工程负有直接责任,及时制订纠正措施并找出失误的原因上报; 11)确定项目经理部各人员的职责,并监督考核; 12)审查并批准现场人员工资名单、工程费用报告及财务报告; 13)安排竣工验收工作,以及竣工设施向业主移交的工作; 14)安排竣工后的结算工作和竣工资料的移交及其后续工作; 15)负责责任范围内的质量记录的编制和管理; 16)其他应由项目经理担负的职责。 (2)项目副经理职责 1)协助项目经理贯彻实施公司、项目的质量文件; 2)具体负责施工现场生产工作; 3)协助项目经理搞好培训; 4)负责责任范围内的记录编制及管理; 5)负责项目前期开发程序及后期销售和物业管理事宜; 6)项目经理分配的其他质量职责。 (3)项目技术负责人质量职责 1)负责项目质量保证计划及有关工作的安排,开展质量教育,保证公司各项制度在项目得以正常实施; 2)统筹项目质量保证计划及有关工作的安排,开展质量教育,保证公司各项制度在项目得以正常实施; 3)负责项目工程技术管理工作; 4)参加或主持工程的设计交底和图纸会审 5)规划施工现场及临时设施的布局; 6)参与“项目质量保证计划”的编制及修改工作,主持项目施工组织设计的编制及修订工作; 7)参与“项目质量保证计划”及“施工组织设计” 8)安排进行图册、文件、资料的分配、签发、保管和日常处理; 9)主持处理施工中的技术问题,参加质量事故的处理和一般质量事故技术处理方案的编制; 10)审批有关物资贮存、搬运等作业计划及作业指导书; 11)负责推广应用“四新”科技成果; 12)组织主持关键工序的检验,验收工作; 13)负责责任范围的质量记录的编制与管理; 14)项目经理交办的其他事情。 (4)施工员职责 1)参与施工方案的编制; 2)编制施工计划,报项目经理综合平衡后实施; 3)熟悉并掌握设计图纸 、施工规范、规程、质量标准和施工工艺,向班组工人进行技术交底,监督指导工人的实际操作; 4)按施工方案,技术要求和施工程序及作业指导书组织施工; 5)合理使用劳动力,掌握工作中的质量动态情况,组织操作工作进行质量的自检、互检; 6)检查班组的施工质量,制止违反施工程序和规范和行为; 7)参与上级组织的质量检查评定工作,并办理签证手续; 8)对因施工质量造成的损失,要迅速调查、分析原因、评估损失、制度纠正措施和方法,经上级技术负责人批准后及时批准; 9)负责现场文明施工及安全交底; 10)做好成品保护; 11)运用适当的统计技术对工序和产品特性进行统计分析; 12)负责责任范围内的质量记录的编制和管理; 13)项目经理赋予的其它职责。 (5)质检员职责 1)执行国家颁发的关于建筑安装工程质量检评标准和规范,代表上级质检部门行使监督检查职权; 2)负责专业检查,随时掌握各辖区内各分项工程的质量情况; 3)负责对管辖的工程项目的分部分项工程质量情况进行评定,建立所管辖工程的质量档案,定期向上级技术负责人和质量检验部门上报质量情况; 4)对不合格工序或产品要及时上报上级技术负责人和质量检验科,监督施工员制订纠正措施,并协助上级进行损失评估和质量处罚。 5)负责责任范围内的质量的编制与管理; 6)项目经理赋予的其他职责。 (6)安全员职责 1)对进场工人进行安全知识教育,并在施工前进行安全技术交底; 2)在项目上督促执行安全责任制; 3)参与施工组织设计; 4)参与施工组织设计中的安全措施设计; 5)在现场设置安全标志; 6)定期组织各班组主持召开各项安全会议及安全事故的演习; 7)定期进行安全检查,对事故隐患督促整改; 8)协助上级主管部门处理各种工伤事故; 9)做好各种安全记录并保存记录; 10)项目经理赋予的其他职责。 2、开发各阶段的工作程序及安排 2.1项目开发阶段的工作程序与安排 2.1.1《国有土地使用证》的办理 (1)办理意义 1)《土地使用证》是非常重要的物权,不按合同办出《土地使用证》就是开发商违约和对业主“权利”的侵犯。 2)《国有土地使用证》不仅是住宅不动产的物权的组成部分,而且是更重要的组成部分。 3)开展城镇住房土地登记发证是土地行政主管部门加强城镇土地管理,依法管地的重要手段 4)开展城镇住房土地登记发证工作是保护房地产权利人合法权益的实际行动。 5)开展城镇住房土地登记发证为促进房地产市场规范运作奠定了基础。 6)开展城镇住房土地登记发证为征收土地有偿使用税提供了依据。 (2)办理流程 1)土地登记申请 a.有关宗地来源的政府批复及批准文件,建设用地许可证。提交国有土地使用权通过招标、拍卖、协议等形式进行操作程序中有效性的相关土地权属材料。 b.因买卖、继承、赠与等形式取得土地使用权的、提交买卖、继承、赠与土地使用权转让协议书和公证书,原土地使用的国有土地使用证书。 c.提交土地登记申请人的身份证、户口薄。企事业单位的土地使用者应提交土地登记法人证明书和组织机构代码证、法人身份证。 2)地籍调查 对土地登记申请人的土地采取实地调查、核实、测量、绘制宗地草图及红线图。查清土地的位置、权属性质、界线、面积、用途及土地使用者的有关情况。并要求宗地四周邻居界线清楚,无争议,确认后签字盖章。 3)土地权属审核 土地登记机关对土地使用者提交的土地登记申请书、权属来源材料和地籍调查结果进行审核,决定对申请土地登记的使用者土地权属是否准予登记的法律程序。 4)颁发国有土地使用权证书 根据行政许可收费标准收取以宗地评估报告评估基准地价的总额计算各项费用。 2.1.2《建设工程规划许可证》的办理 (1)办理依据 《中华人民共和国城乡规划法》第四十条规定:在城市、镇规划区内进行建筑物、构筑物、道路、管线和其他工程建设的,建设单位或者个人应当向城市、县人民政府城乡规划主管部门或者省、自治区、直辖市人民政府确定的镇人民政府申请办理建设工程规划许可证。 (2)办理意义 1)《建设工程规划许可证》是建设工程办理《建设工程施工许可证》,进行规划验线和验收,商品房销(预)售,房屋产权登记等的法定要件。 2)《建设工程规划许可证》确认有关建设活动的合法地位,保证有关建设单位和个人的合法权益。 (3)办理材料的准备 1)《建设工程规划许可证》申请表1 份,并加盖申请人印章 2)有关计划批准文件、设计条件或规划方案审批意见 3)土地使用权属证件及附图 4)1/500或1/1000地形图两份,地形图上应由设计单位用HB铅笔标明下列内容:建筑基地用地界限、建筑物外轮廓及层数、新建建筑物与基地用地界限、道路规划红线及相关控制线、相邻建筑物间距尺寸轴线标号;(作图格式见《报送建筑工程设计方案、建设工程规划许可证地形图示意图》); 5)符合出图标准并加盖建筑设计单位设计出图章的1/500或1/1000总平面设计图两份 6)分层面积表(应按国家有关建筑面积规定计算); 7)相关单位部门审核意见 8)日照分析文件一份(可选) 9) 规划部门要求提供的其他材料。 10)涉及拆迁的,应附送拆迁文件 (4)办理程序 1)规划窗口根据项目业主的申请,组织建筑设计方案技术审查,当日向并联审批部门发放《建筑设计方案并联审批办理通知书》。 建设工程规划许可证 2)各并联审批部门收到《建筑设计方案并联审批办理通知书》后,3个工作日内提出审查意见,签署《建筑设计方案并联审批审核意见书》反馈市规划局。 3)中心规划窗口收到并联审批部门《建设规划建筑设计方案并联审批审核意见书》后,5个工作日内完成方案审查和施工图纸审核。如方案需要修改,应提出修改意见,明确修改理由,项目申请人修改后重新报建;如方案得到批准,项目业主申请建设工程规划许可。 4)中心规划窗口根据项目业主申请和办理“建设工程规划许可证”、“消防设计防火审核”、“新建民用建筑项目防空地下室建设意见审查”、“气象防雷设计审核”、“城市建筑垃圾处置核准”、“拆除迁移环境卫生设施审批”、“白蚁防治手续”等并联审批事项的申报条件,受理建设工程规划许可申请,告知项目业主一次性填报表格,提交相关材料,当天向消防、人防、气象、市容、房管等并联审批部门发放《建设工程规划许可并联审批办理通知书》,并转交有关申报材料。 5)各并联审批单位在2个工作日内审批办结,签署《建设工程规划许可并联审批审核意见书》反馈市规划局,抄告项目业主。 6)规划窗口根据并联审批单位《建设工程规划许可并联审批审核意见书》,4个工作日内完成现场放验线,核发《建设工程规划许可证》。 2.1.3《建设用地规划许可证》的办理 (1)办理程序 1)项目立项。 实行审批制的项目,由项目单位持项目建议书批复文件和规划选址、用地预审、环境影响评价审批文件,向发展改革部门申请办理可行性研究报告审批手续。 实行核准制的项目,由项目单位持规划选址、用地预审和环境影响评价审批文件,向发展改革部门申请办理项目申请报告核准手续。 实行备案制的项目,由项目单位向发展改革部门申请办理项目备案手续。 2)规划选址。 实行审批制的项目,项目单位可在向发展改革部门报送项目建议书的同时,向规划部门申请规划选址。 实行核准制的项目,项目单位直接向规划部门申请规划选址。 实行审批制或核准制的项目,由规划部门核发建设项目选址意见书;实行备案制的项目,由规划部门出具拟用地的规划意见。建设项目选址位于已经批准的控制性详细规划区域内的,规划部门可同时提供规划条件。 3)用地预审。 使用新增建设用地的,项目单位持建设项目选址意见书或规划意见等文件向国土房管部门申请建设项目用地的地质灾害危险性评估确认和用地预审。 建设项目选址位于本市地质灾害防治规划划定的历史灾害危险区域或者潜在灾害危险区域外的,不需要进行地质灾害危险性评估,由国土房管部门出具建设项目用地预审意见;建设项目选址位于本市地质灾害防治规划划定的历史灾害危险区域或者潜在灾害危险区域内的,项目单位需提供项目用地的地质灾害危险性评估报告,由国土房管部门出具建设项目用地预审意见。 使用存量国有建设用地的,项目单位可不办理用地预审。 4)用地报批。 项目单位持项目批准(或核准、备案)文件、规划选址、用地预审意见和土地测绘机构出具的土地勘测定界技术报告书等向国土房管部门申请办理用地报批手续。建设项目用地涉及农用地转为建设用地或征收农村集体土地的,项目单位应按报批规定提供地质、矿产、林业、劳动保障部门审查意见等报批材料。资料备齐后,由国土房管部门拟订农用地转用方案、补充耕地方案、征收土地方案和供地方案,依照《中华人民共和国土地管理法》的规定报有审批权的人民政府批准。 涉及国有土地使用权收回和国有土地上房屋征收的,由国土房管部门拟订国有土地使用权收回和房屋征收方案,报市(县级市)人民政府批准实施。 5)环境影响评价。 实行审批制、核准制的项目,项目单位在向国土房管部门申请办理用地预审时,可同时向环保部门申报环境影响报告文件;属于铁路、交通等建设项目,经有审批权的环保部门同意,可以在初步设计完成前申报环境影响报告文件。 实行备案制的项目,项目单位可在建设项目开工前向环保部门申报环境影响报告文件。 6)申领建设用地规划许可证。 项目单位持项目批准(或核准、备案)文件和用地预审意见向规划部门提出建设用地规划许可申请。规划部门依据控制性详细规划核定建设用地的位置、面积、允许建设的范围,核发建设用地规划许可证,提供规划条件。 7)实施土地或房屋征收。 建设项目用地经有审批权的人民政府批准后,由国土房管部门依法发布农村集体土地征收或国有土地使用权收回公告;涉及国有土地上房屋征收的,依法核发房屋征收决定并予以公告。项目单位应协助国土房管部门依法实施农村集体土地征收或国有土地使用权收回以及房屋拆迁补偿安置工作,办结农用地转用、土地征收和房屋拆迁补偿安置手续。 8)供应建设用地。 项目单位向国土房管部门申请办理国有建设用地划拨手续,依照规定缴纳有关税费,领取国有建设用地划拨决定书和建设用地批准书。 9)办理土地登记。 项目单位凭建设用地批准书和国有建设用地划拨决定书依法向国土房管部门申请土地登记,领取国有土地使用证。 2.2项目准备阶段的工作程序与安排 2.2.1《施工许可证》地办理 (1)办理材料的准备 1)建设工程用地许可证、建设工程规划许可证。 2)施工企业名称及施工合同 3)监理合同。 4)勘察、设计合同、施工图设计文件审查批准书及地质资料。 5)资金保函或银行证明及固定资历产投资项目批准文件。 6)现场管理人员上岗证。 7)办理质量、安全监督手续凭证。 (2)办理程序 1)填写《建筑工程施工许可证申请表》; 2)提交相关报建资料(详见办理建筑工程施工许可证须具备的文件或材料); 3)计收应缴费用,财务开出缴款书及到银行缴款; 4)到质监站、安监站办理质量、安全监督手续; 5)领取建筑工程施工许可证。 2.2.2环保审查 (1)审查内容及标准 1)环境影响评价文件编制必须符合《环境影响评价技术导则》以及相关标准、技术规范的要求; 2)项目选址、选线、布局必须符合区域、流域和城市总体规划; 3)建设项目必须符合国家和本市产业政策和清洁生产标准或要求; 4)建设项目污染物排放必须符合国家和本市污染物总量控制要求; 5)建设项目向环境排放污染物必须达到国家、行业和本市的污染物排放标准; 6)拟采取的生态保护措施必须能够有效预防和控制生态破坏; 7)建设项目必须符合法律、法规、规章、标准规定的各项环境保护要求。 (2)审查材料的准备 1)建设单位提出环保审批申请。 2)立项批准文件。 3)规划选址意见书。 4)项目可行性研究报告。 (3)审查程序 1)与有关审批部门联合踏勘项目现场。 2)建设单位报送建设项目环境影响评价文件。 3)审批部门对建设项目环境影响评价文件做出审批意见。 2.2.3人防审查 (1)审查依据 1)《中华人民共和国人民防空法》第十九条、第二十二条、第二十三条; 2)《湖南省实施〈中华人民共和国人民防空法〉办法》第八条、第九条、第十二条、第十三条; 3)《湖南省人民防空工程建设与维护管理规定》(湖南省人民政府令第204号); 4)《湖南省物价局、湖南省财政厅关于规范防空地下室易地建设费和公用人防工程维护费征收范围及标准有关问题的通知》(湘价费[2007]87号); (2)审查材料的准备 1)人防行政许可申请表; 2)发改委年度基建计划批复或备案证明(复印件); 3)建设主管部门初步设计审查会议纪要或批复(复印件) 4)人防部门的初步设计审查意见(复印件); 5)市规划局并联审批意见单(征人防意见且盖章)(复印件); 6)项目用地红线图(复印件); 7)市规划局已审批的规划总图; 8)市规划局信息中心面积复核表或市规划局工作联系单(复印件); 9)工程场地水文地质资料(结论与建议部分复印件); 10)法人代表身份证(复印件) 11)组织机构代码证(复印件); 12)图纸资料准备四套(其中两套装订成册),窗口报建时提交一套并提供以下图纸的电子文档一份(提供光盘,格式CAD2004),另三套在施工图送审时提供; (3)审查程序 1)第一步:申请人持施工图设计文件相关资料向区政务服务中心人防办窗口提出申请,由窗口工作人员进行初审后受理; 2)第二步:施工图审查受理后,由区人防办报上级人防主管部门技术审查,审查其是否满足了人防建设法规和标准的要求,建筑、结构、防护、防化等专业是否符合国家颁布的设计规范的规定; 3)第三步:经审查符合法定条件及标准,出具《建设项目人防工程设计审查意见书》。区人防办领导审签。 2.2.4消防审查 (1)审查依据 1)《中华人民共和国消防法》 2)《建设工程消防监督管理规定》 (2)审查材料的准备 1)建设单位的工商营业执照等合法身份证明文件; 2)新建、扩建工程的建设工程规划许可证明文件; 3)设计单位资质证明文件; 4)消防设计文件。 (3)审查程序 1)通过省级公安机关消防机构网站系统备案,并出具备案凭证:(也可前往审批中心消防窗口申请备案); 2)网上备案申请抽中的单位(业主单位)在收到备案凭证五日内将所需材料送至行政审批中心消防窗口。(若未抽中即将相关材料和受理凭证送至公安消防局盖章即可施工); 3)消防大队审核人员对所受理材料进行审核,将审核意见送至公安消防局局长审批; 4)批准合格后,网上公布,建设单位凭审核意见开始施工。 2.3项目建设阶段的工作程序与安排 2.3.1施工用水电及通讯线路接通,保证施工需要; 2.3.2施工场地平整,达到施工条件; 2.3.3施工通道疏通,满足施工运输条件; 2.3.4施工图纸及施工资料准备; 2.3.5施工材料和施工设备的准备; 2.3.6临时用地或临时占道手续办理; 2.3.7施工许可批文及办理开工手续; 2.3.8确定水准点与座标控制点,进行现场交验; 2.3.9组织图纸会审、设计交底; 2.3.10编制工程进度计划; 2.3.11设计、施工、监理单位的协调。 2.4项目销售阶段的工作程序与安排 2.4.1领取销售许可证 商品房销售有商品房预售和现售两种方式。商品房预售是指房地产开发企业将正在建设中的房屋预先出售给承购人,由承购人支付定金或房价款的行为。而商品房现售,则是指房地产开发企业将竣工验收合格的商品房出售给买受人,并由买受人支付房价款的行为。商品房现售标准是指房屋已通过竣工验收或分期验收,并取得《房地产开发经营项目交付使用证》。 商品房预售实行许可证制度。未取得《商品房预售许可证》的,不得进行商品房预售。开发企业进行商品房预售,应当向城市、县房地产管理部门办理预售登记,取得《商品房预售许可证》。开发企业申请办理《商品房预售许可证》应当提交下列证件(复印件)及资料: (1)已交付全部土地使用权出让金,取得土地使用权证书; (2)有建设工程规划许可证和施工许可证; (3)按提供预售的商品房计算,投入开发建设的资金达到工程建设总投资的25%以上,并已经确定施工进度和竣工交付日期。规定为多层建筑完成主体结构的全部;小高层建筑完成主体结构的三分之二;高层建筑完成主体结构的二分之一。 (4)开发企业的《营业执照》和资质等级证书; (5)工程施工合同; (6)商品房预售方案。预售方案应当说明商品房的位置、装修标准、竣工交付日期、预售总面积、交付使用后的物业管理等内容,并应当附商品房预售总平面图、分层平面图。 商品房现售实行现售备案证。现售备案证只用办一次,直到房子全部卖光,不必每年更换,当消费者看到该证是去年办理的,也可以照买不误。应当符合以下条件: 一)现售商品房的房地产开发企业应当具有企业法人营业执照和房地产开发企业资质证书; 二)取得土地使用权证书或者使用土地的批准文件; 三)持有建设工程规划许可证和施工许可证; 四)已通过竣工验收; 五)拆迁安置已经落实; 六)供水、供电、供热、燃气、通讯等配套基础设施具备交付使用条件,其他配套基础设施和公共设施具备交付使用条件或者已确定施工进度和交付日期; 七)物业管理方案已经落实。 3、施工组织 3.1工程分区 本工程拟划分为四个工区,平行施工,各工区划分为二个小的施工段,组织流水施工。 工区 栋号 一工区 住宅1#、2#、3#、4#、5#楼,商业1栋和商业3栋 二工区 住宅6#、7#、8#、9#、10#、11#楼,商业5栋和商业7栋 三工区 住宅12#、13#、14#楼,商业2栋和商业4栋、幼儿园 四工区 住宅15#、16#、17#、18#楼,商业6栋和商业8栋 3.2施工阶段划分 3.2.1地下室施工阶段 地下室施工阶段主要工作内容为:基坑土方工程、预应力管庄工程、二次清槽、基础垫层、砖胎膜、防水、基础地板结构以及地下室结构施工。 3.2.2主体施工阶段 主体施工阶段主要工作内容为:主体钢筋砼工程、模板工程、屋面工程、脚手架工程、安装工程预留预埋、砌体工程。 3.2.3装饰装修施工阶段 装饰装修施工阶段主要工作内容为:室内外装修、门窗工程、水电、消防、弱电、电梯等安装工程。 3.2.4室外工程施工阶段 室外工程施工阶段主要工作内容为:室外给排水管网、室外道路、地坪、园林绿化等工程。 4、主要施工方案 4.1工程测量 4.1.1施工平面控制 (1)根据规划总平面图及建设单位指定的坐标点,用全站仪及经纬仪测量定位,用钢尺丈量平面及开间尺寸。在各轴线外围2米处用钢管打入土层内加设龙门桩,并在其上用红油漆将各轴量线标出。分画轴线开间尺寸时,应用总长度尺寸进行复核,尽量减少分画尺寸积累误差。 (2)基础工程的找平放线。根据各轴线龙门桩控制网点连接相应的轴线,放出各墩基中心线和墩基开挖边线。 (3)结构平面的施工放线。根据结构平面图及轴线控制网准确放出±0.00mm层的相应轴线,墙、柱、梁和预留洞、预埋件的平面位置,并用红油漆做出标记,再用经纬仪把标高±0.00mm层的控制线传递到上一层楼面。 4.1.2高程控制 (1)根据建设单位指定的水准点,用水准仪将水平标高精确引至施工点,在建筑物对角线方向距建筑物外角5m处设置两个标高基准点,基准点用φ12不锈钢棒制成,端头打磨成圆头,用混凝土固定埋入地下50cm,周边砌砖井保护,盖上预制混凝土盖板,水准点施测时应进行闭合。 (2)高程施工测量。柱筋的连接安装完毕后,把水准点结合相应的标高用钢卷尺从底层测量高程控制点引测至上层竖向钢筋上,用红油漆标识,再按施工图在墙、柱上弹出+0.5m施工水平线及相应位置标出梁、板底及板面等的标高标记。 (2)建筑沉降观测 4.1.3水准点的布设 本工程的沉降观测利用建筑物就近的水准点引侧,为了防止基准点本身产生变化,水准点的数目应不少于十二个以组成水准网,对水准点要定期进行高程控制,以保证沉降观测成果的正确性。 (1)沉降观测水准点高程的测定 沉降观测水准点的高程应根据建设单位给出的永久水准点引测,采用Ⅱ级水准测量的方法确定,往返测量误差不得超过±1/n·mm(n为测站数)。 (2)观测点的布置和要求 根据设计要求,在角柱设置沉降观测点。所有观测点应绘制1:500平面图,并注意编号,以便进行观测和记录。 (3)沉降观测方法 确定沉降观测是一项较长期的系统的观测工作,为了保证观测成果的正确性,应采取以下措施: 1)定人员观测和整理记录成果。 2)固定使用水准仪及水准尺。 3)使用固定水准点。 4)按规定的日期、方法及路线进行观测,绘制观测路线图。沉降观测的时间和次数,应根据工程时间、地基土质情况等决定,并报设计单位和监理单位批准。初定沉降观测的时间和次数为: a、主体施工时每层完工后应及时进行观测一次; b、装饰期间每半月观测一次; c、工程竣工后观测一次,直至稳定为止。每次观测后整理出沉降观测资料并整理归档、分阶段分析测量成果。 4.2土石方工程 4.2.1场地平整 (1)初步平整。每层填土均匀应用机械作初步平整,并随即碾压,这样土内水分尚未蒸发利于压实,特别是在多雨时节施工时要随平随压,避免因降雨造成填土过湿无法压实乃至返工的危害。 (2)最后平整。填方表层或挖方地段底层最后一次平整。经过初步平整后的土方,还会出现局部的微小起伏,还要最后进行一次找平修整,直到符合平整度、高程的质量要求为止。最后平整是一项十分细致的工作,一定要掌握好标高,一般每隔5m加桩交叉挂线或用望板找平修整。最后平整经测量检查合格后,应加以保护,尽量控制机械、车辆通行。 4.2.2基坑土石方开挖 (1)基础放线根据建筑主轴线控制点先将房屋、构筑物轴线的交点用木桩测定于地上,并在桩顶钉上小钉作为标志。房屋外墙轴线测定后,再根据建筑物平面图,将内部开间所有轴线一一测出。然后检查房屋轴线的距离,其误差、不超过轴线长度的1/2000。最后根据中心轴线,用石灰在地面上撒出基坑开挖边线,以便开挖。 (2)设置龙门板为便于基坑开挖,施工时在基坑外一定距离处钉设龙门板。其步骤和要求如下: (3)在建筑物四角与内纵、横墙两端基坑开挖边线以外约1~1.5m外钉设龙门桩,龙门桩做到竖直、牢固,木桩侧与基坑平行。 (4)根据建筑场地水准点,在每个龙门桩上测设±0.00标高线。 (5)沿龙门桩上测设的高程线钉设龙门板,控制龙门板顶面标高在一个水平面上,容差为±5mm。 (6)根据轴线桩,用经纬仪将墙、柱的轴线投到龙门板顶面上,并钉小钉标明。 (7)用钢尺沿龙门板顶面检查轴线钉的间距,其相对误差不超过1/2000。经检验合格后,以轴线钉为准,将墙宽、基坑宽标在龙门板上,最后根据基坑上口宽度拉线撒出基坑开挖灰线。 4.2.3土方开挖 基坑开挖程序:切线分层开挖→排降水→修整、清理→余土外运。 (1)本工程基坑土方采用机械开挖,开挖时每边增加工作面30cm,放坡系数为1/0.5。挖土自上而下水平分段分层进行,每层0.3m左右,边挖边检查坑底宽度及坡度,不够时及时修整。开挖至设计标高时,进行修坡清底,并检查坑底宽和标高,坑底凹凸不超过1.5cm(如遇雨天,须在基底留150~300mm土层不挖,待下道工序开始前再挖除)。 (2)开挖过程中派专人值班,如发现异常情况,及时通知监理方、设计方、建设方、质监方,并立即停止土方开挖,待找出原因,采取措施后方进行施工。 (3)基坑开挖前,为防止地下水和地表滞水大量渗入,造成场地浸水,破坏边坡稳定,影响施工进行,因此必须作好现场的排水、截水、疏水及基坑井点降水等工作。四周作好排水沟,确保排水畅通,防止地表水流入基坑并时刻检查边坡的稳定情况。 (4)土方开挖应根据现场地下水位的高低,考虑排降水,根据开挖实际情况可采用井点降水,在基坑周围每隔4~6m布置井点一个,用潜水泵抽水,同时备配泥浆泵8~12台及时抽出坑底积水、淤水。 (5)弃土及时运出,基坑边缘上侧临时堆土或堆放材料以及施工机械与基坑边缘保持1m距离,以保证边坡的稳定。 (6)基坑的挖土应分层进行。在施工过程中基坑边堆置土方不应超过设计荷载,挖方时不应碰撞或损伤支护结构、降水设施。 (7)基坑、管沟开挖至设计标高后,应对坑底进行保护,经建设、设计、质监、勘察、监理、我单位验槽合格后,方可进行垫层施工。 (8)土方开挖工程质量检验标准(mm):标高允许偏差±30(水准仪检测);长度、宽度(由设计中心线向两边量)+300mm至-100mm(用经纬仪、钢尺检测);表面平整度用2m靠尺和楔形塞尺检查。 4.3基础工程 预制管桩基础 4.3.1工艺流程 桩位放样控制→桩机就位→吊、插桩→立管、较直→锤击沉桩→接桩在锤击→送桩、至持力层 4.3.2施工方法 (1)桩位放样及控制 在打桩现场或附近需设置水准点,数量不少于2个;水准点的设置地点应在受打桩作业影响的范围之外。对施工现场的轴线控制点及水准点应经常检查,避免发生误差,平面控制桩的精度应符合二级导线的精度要求,高程控制桩的精度应符合三等水准的要求。根据轴线控制桩对轴线进行放线,然后再定出桩位。桩轴线放线应满足以下要求:双排以上桩,偏移应不小于20mm;对单排桩,偏移应小于10mm。 (2)桩机就位:打桩机就位时,应对准桩位,保证垂直稳定,在施工中不发生倾斜、移动。 (3)吊、插桩:先将衬锤提至超过管桩长度1m左右范围内,桩机配备动力将管桩吊起,在桩帽、桩顶垫上硬纸板做衬垫,即可将桩锤缓慢落到桩顶上面,再将管桩下端的桩尖准确对准桩位,在桩的自垂作用下,桩向土中沉入一定深度而达到稳定的位置。 (4)立管校直:在桩机正方和侧面各设一个垂球架,控制检查桩机和桩管的垂直偏差不大于0.5%,利用桩机撑杆马达和左右移架调整桩管至符合
展开阅读全文

开通  VIP会员、SVIP会员  优惠大
下载10份以上建议开通VIP会员
下载20份以上建议开通SVIP会员


开通VIP      成为共赢上传

当前位置:首页 > 学术论文 > 毕业论文/毕业设计

移动网页_全站_页脚广告1

关于我们      便捷服务       自信AI       AI导航        抽奖活动

©2010-2025 宁波自信网络信息技术有限公司  版权所有

客服电话:0574-28810668  投诉电话:18658249818

gongan.png浙公网安备33021202000488号   

icp.png浙ICP备2021020529号-1  |  浙B2-20240490  

关注我们 :微信公众号    抖音    微博    LOFTER 

客服