收藏 分销(赏)

中国水性涂料行业市场调研研究报告.docx

上传人:天**** 文档编号:2510402 上传时间:2024-05-31 格式:DOCX 页数:27 大小:344.71KB 下载积分:10 金币
下载 相关 举报
中国水性涂料行业市场调研研究报告.docx_第1页
第1页 / 共27页
中国水性涂料行业市场调研研究报告.docx_第2页
第2页 / 共27页


点击查看更多>>
资源描述
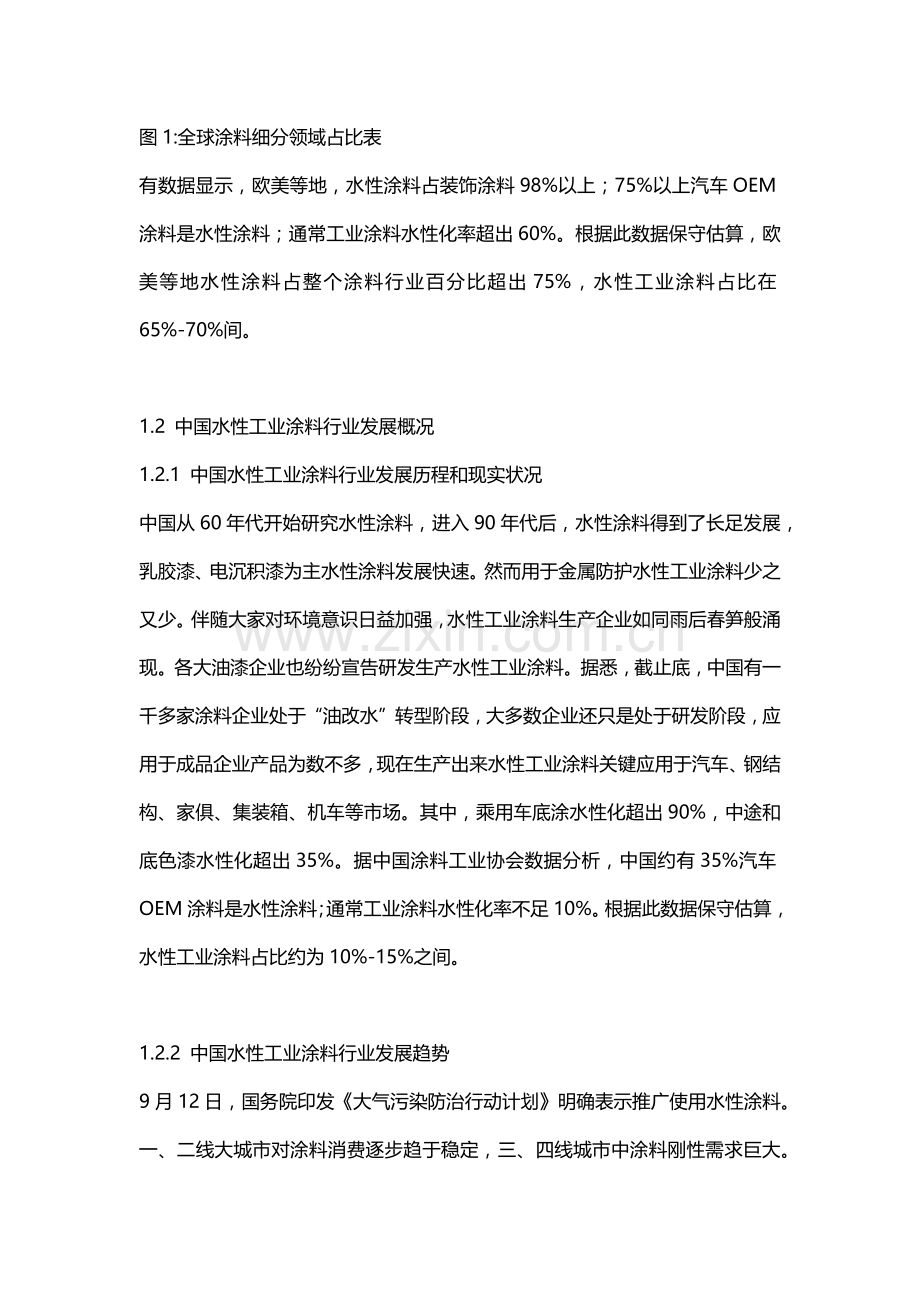
中国水性工业涂料行业市场调研汇报 数据起源:涂料企业网公众号 定义:水性涂料是指用水做溶剂或做分散介质涂料。水性涂料关键包含水溶性涂料、水吸湿性涂料和水分散性涂料三种。水性工业涂料是水性涂料一个,关键应用于工业设备、交通工具等通常工业和特殊工业领域。 1、水性工业涂料行业中国外发展概述 1.1 国外水性工业涂料行业发展概况 美国1978年就反对使用油漆,起限制中国油漆家俱进入美国市场。 欧盟就下令90%装修须用水漆,欧盟自1月1日起,已经全方面严禁在欧盟国家内生产、销售溶剂型漆,改用水性漆。 自1月1日起,欧盟国家开始实施新漆类标准《欧盟装饰涂料指导方针(-)》,溶剂型油漆被完全严禁在室内装饰中使用。欧盟涂料市场早已经是水性漆天下,水漆使用率达成80%-90%。 据中国涂料工业协会统计,全球涂料产量达6150万吨。全球涂料细分领域中,装饰涂料占据了半壁江山,详情见下图: 图1:全球涂料细分领域占比表 有数据显示,欧美等地,水性涂料占装饰涂料98%以上;75%以上汽车OEM涂料是水性涂料;通常工业涂料水性化率超出60%。根据此数据保守估算,欧美等地水性涂料占整个涂料行业百分比超出75%,水性工业涂料占比在65%-70%间。 1.2 中国水性工业涂料行业发展概况 1.2.1 中国水性工业涂料行业发展历程和现实状况 中国从60年代开始研究水性涂料,进入90年代后,水性涂料得到了长足发展,乳胶漆、电沉积漆为主水性涂料发展快速。然而用于金属防护水性工业涂料少之又少。伴随大家对环境意识日益加强,水性工业涂料生产企业如同雨后春笋般涌现。各大油漆企业也纷纷宣告研发生产水性工业涂料。据悉,截止底,中国有一千多家涂料企业处于“油改水”转型阶段,大多数企业还只是处于研发阶段,应用于成品企业产品为数不多,现在生产出来水性工业涂料关键应用于汽车、钢结构、家俱、集装箱、机车等市场。其中,乘用车底涂水性化超出90%,中途和底色漆水性化超出35%。据中国涂料工业协会数据分析,中国约有35%汽车OEM涂料是水性涂料;通常工业涂料水性化率不足10%。根据此数据保守估算,水性工业涂料占比约为10%-15%之间。 1.2.2 中国水性工业涂料行业发展趋势 9月12日,国务院印发《大气污染防治行动计划》明确表示推广使用水性涂料。一、二线大城市对涂料消费逐步趋于稳定,三、四线城市中涂料刚性需求巨大。而且中国人均不到十千克涂料消费量仍远低于欧美日等发达国家,长久来看中国涂料市场增加空间依旧很大。伴随我们关注最近几年涂料行业市场动态和发展大趋势我们不难看出,水性工业涂料一定将是中国工业涂料未来发展主流,伴随经济全球化进程深入加紧,世界愈加趋于融合,中国水性工业涂料行业必将紧跟国家步伐,开始全新旅程。 1.2.3 水性工业涂料行业发展中存在问题 中国水性工业涂料发展进程中,关键存在以下问题: 其一,在水性工业涂料领域,市场处于群龙无首状态。生产水性工业涂料,需要有一定关键技术。水性工业涂料关键生产技术一直被国外生产企业垄断和封闭。国外企业为赚取高额利润,只卖产品不卖技术,造成中国“油改水”企业无成熟技术可用。另外水性涂料所用设备投资大,储存条件要求高,运行成本高,喷房恒定温湿度对能耗需求很大。而且很多老厂改建成适应水性漆工艺难度较大,这全部让企业陷入两难境地:即有心生产水性涂料,但迫于资金、技术限制,而油性涂料市场又有政策限制,最终让企业左右为难,举步维艰。 其二,著名涂料品牌依靠溶剂型涂料技术优势,快速占据并主导市场,水性技术改善趋于保守,主动进行技术变革动力不足,成为中国水性工业涂料发展制约原因。 其三,涂料产业发展失衡,“十二五”期间,华东、华南地域涂料产量占全国总产量60%以上,并有逐年上升趋势。涂料产地过分集中,使用相对分散,带来是运输距离长,运输成本、使用成本增加。大量运输本身就是消耗能源、增大交通压力、加剧污染过程。 其四,质次、价廉、低端水性工业涂料恶性竞争,充斥市场,影响水性工业涂料质量声誉,扰乱了市场秩序,阻碍水性工业涂料健康发展。 2、中国水性工业涂料行业发展环境分析 2.1 中国宏观经济环境 中国国民经济平稳发展,中国经济运行保持在合理区间。整年中国生产总值676708亿元,增加6.9%,第二产业增加值274278亿元,增加6.0%;整年中国生产总值为744127亿元,增加6.7%,第二产业增加值296236亿元,增加6.1%,中国经济平稳增加,工业发展动力仍在。 2.2 中国水性工业涂料行业政策环境 截止现在,中国颁布和实施了一系列限值溶剂型涂料和激励支持水性涂料政策法规,其中包含: 9月,国务院印发《大气污染防治行动计划》明确,在石化有机化学、涂料、包装印刷等行业实施挥发性有机物综合整改,完善涂料等产品挥发性有机物限制标准,推广使用水性涂料,激励生产、销售和使用低毒、低挥发性有机溶剂。 1月26日,国家税务总局和财政部联合公布《相关对电池涂料征收消费税通知》,经国务院同意,自2月1日起对涂料征收消费税。把涂料列入消费税征收范围,在生产、委托加工和进口步骤征收,适用税率均为4%。对施工状态下挥发性有机物含量低于420克/升(含)涂料免征消费税。 6月18日,财政部会同国家发展改革委、环境保护部联合发文《挥发性有机物排污收费试点措施》(财税[]71号),对石油化工行业和包装印刷行业拟试点征收VOCs排污费,随即,北京市、上海市、江苏省、安徽省、湖南省、四川省、天津市、辽宁省、浙江省、河北省纷纷正式公布文件通知试点开征VOCs排污费。 底,为切实加大京津冀及周围地域大气污染治理力度,环境保护部和京津冀三省市联合印发通知,布署至京津冀大气污染防治强化方法。到,天津市PM2.5年均浓度应达成60微克/立方米左右,方法要求,北京市将在6月底前,全方面淘汰溶剂型涂料生产、沥青类防水材料生产、人造板生产和使用有机溶剂型涂料家俱制造、木制品加工工艺。同时加强印刷、汽车修理等行业VOCs污染防治工作,于8月底前,在汽车制造业中底漆、中涂、色漆步骤,全方面推进以水性漆替换油性漆材料革新,并对罩光漆步骤实施有机废气深度治理。 6月14日,《国家危险废物名目》()由环境保护部联合国家发展和改革委员会、公安部向社会公布,并自8月1日起施行。《国家危险废物名目》()中,将涂料生产和使用步骤产生危险废物条目中加入“不包含水性漆”括号注释,即水性涂料生产和使用过程中产生废物将不被列为危险废物。 1月1日,深圳经济特区技术规范《家俱成品及原辅材料中有害物质限量》正式实施。深圳市在家俱行业将全方面严禁溶剂型涂料和溶剂型胶粘剂,家俱行业绿色转型将驶入快车道。5月1日起,将全方面严禁溶剂型涂料和溶剂型胶粘剂在深圳地域家俱行业使用。 一系列激励水性涂料发展、限值溶剂型涂料政策,加上史上最严环境保护法实施,促进中国涂料生产企业“油改水”进程。 2.3 中国水性工业涂料行业技术环境 水性涂料开发是现在全球各工业发达国家全部很重视一个问题。比如美国对水性涂料开发占其全部涂料开发50%以上,而水性涂料开发结果占其全部涂料总结果20%。 中国也在大力发展水性涂料技术,多年来涌现出一大批水性涂料技术研发平台: 7月8日,中国水性涂料行业首个研发中心在上海正式揭牌成立。该研发中心是中国最大全水性涂料技术研发平台,集中国外学术交流,关键技术攻关和专业人才培养等于一体,平台规模全国最大,研发条件居全国首位,将深入提升中国水性涂料关键技术研发、攻关能力,推进中国水性涂料行业发展,加速实现产业化和规模化。 7月25日,由西北永新涂料牵头,兰州大学、兰州理工大学参与组建甘肃省水性工业涂料工程研究中心经甘肃省发展和改革委员会批复正式成立。甘肃省水性工业涂料工程研究中心将以水性工业涂料技术研发为关键任务,连续提升对国民经济战略性关键行业水性涂料配套能力,努力把中心建设成集科研、生产为一体基地,培养中国水性工业涂料研发人才,致力于打造中国水性工业涂料技术研发平台。 9月24日,中国水性涂料产业战略联盟在河北省保定市成立。该联盟晨阳水漆提议,以中国科学院工程过程所、中国化工学会、中国涂料工业协会、天津工业大学、北京化工大学、河北大学、河北科技大学等单位为技术依靠,以“推进水性涂料行业技术进步和产业化”为宗旨,推进技术攻关和自主创新,和科技结果推广和产业化,处理产业化过程中重大关键问题,并为政府相关管理部门提供产业发展决议依据和支撑。 初,广东华隆涂料牵头组建“佛山市健康水性工业涂料工程技术研究中心”,并入选佛山市工程技术研究中心组建计划,致力于水性工业涂料技术研发。 5月,武汉双虎涂料成立“湖北涂料行业水性工业涂料研发基地”,该基地将为中国水性涂料培养研发人才,推进水性技术产业化。 中国水性技术研发机构如同雨后春笋般涌现,技术研发气氛浓厚,为中国水性工业涂料技术改造和研发攻关奠定了基础。 3、中国水性工业涂料行业市场概况分析 3.1 市场规模 3.1.1 过去五年水性工业涂料行业市场规模及增速 过去五年间,中国水性工业涂料发展缓慢。据估计当下中国水性涂料已经占到整个涂料产量37%,然而绝大部分全部是建筑装饰涂料(乳胶漆),水性工业涂料占比不足15%。发展速度不容乐观。 3.2 水性工业涂料行业市场饱和度 依据《中国涂料行业十三五计划》估计,到,涂料行业总产量估计增加到2200万吨左右,环境友好型涂料占涂料总产量57%。当下环境友好型涂料仍不足40%。依据估计估算,将有超出370万吨油性涂料市场将被环境保护型涂料替换。水性涂料作为环境友好型涂料主力军将在十三五期间大放异彩。 3.3 影响水性工业涂料行业市场规模原因 3.3.1 政策方面 即使中国政府出台了一系列激励政策,不过各类政策大多集中在生产端,而对应用端影响不大(汽车制造业除外)。而推进水性工业涂料应用关键动力应是在应用端。假如应用端没有动力来使用水性工业涂料,单靠涂料制造商吆喝和推荐,作用十分有限。但假如对应用端VOCs排放进行收费,必将会大大促进水性工业涂料推广使用。 3.3.2 技术方面 水性工业涂料在一些技术指标上仍然达不到溶剂型涂料标准,如水性涂料难以做到高光泽和高丰满度。这从轿车涂装就能够看出。即使轿车底涂、中途和面漆均可采取水性漆,但罩光清漆仍然不得不采取油性漆。应用厂家不得不投建两套涂装线来应对,客观上加大了资金投入和管理难度。这限制了水性工业涂料在高端装饰要求领域应用。 3.4 未来五年水性工业涂料行业市场规模及增速估计 据相关研究汇报称,全球水性涂料估计到2022年将达成3271万吨,市场总值估计达成1461亿美元,6年间年均增加率估计为6%。而且估计亚太地域水漆市场在—2022年间将达成最快7.9%增加。推进该区域需求增加关键原因是印度、中国和印尼基础建设项目标增加。亚太地域估计将在2022年替换欧洲成为水性涂料最大区域市场。 依据《中国涂料行业十三五计划》,到中国环境友好型涂料占涂料总产量57%,其中:粉末涂料占比达10%以上,水性工业涂料占比达30%以上。估计中国水性工业涂料市场超出200万吨,以此估算,水性工业涂料复合年增加率将超出25%。发展空间巨大。 3.5 水性工业涂料市场需求特征 水性工业涂料市场需求关键有以下多个特征: 其一、水性工业涂料需求当下关键是由政策驱动,政府为达成降低环境污染出台一系列限制VOC排放政策和支持水性涂料发展政策是水性工业涂料需求增加主动力; 其二、涂料使用方出于对社会责任和对人文关心,将会有一部分溶剂型涂料转向水性涂料,然而要注意是,这种需求稳定性不高,会依据使用方经济情况而变动。 其三、对于涂料施工者,环境保护意识和自我保护意识增强使她们倾向于选择并引导用户使用易施工、气味低,毒性小产品,间接助力水性工业涂料需求增加。 4、水性工业涂料行业技术分析 4.1 水性工业涂料现行标准 中国现行水性涂料标准以下: HJ 2537— 《环境标志产品技术要求水性涂料》 HG/T 4759- 《水性环氧树脂防腐涂料》 HG/T 4758- 《水性丙烯酸树脂涂料》 HG/T 4761- 《水性聚氨酯涂料》 HG/T 4847- 《水性醇酸脂涂料》 HG/T 4846- 《水性无机磷酸盐耐溶剂防腐涂料》 HG/T 4760- 《水性浸涂漆》 HG/T 3668- 《富锌涂料》 依据HJ/T2537-《环境标志产品技术要求水性涂料》内容要求,满足该标准各项指标涂料就是水性涂料,该标准关键限值以下: 4.2 和水性工业涂料相关标准 中国现行和水性工业涂料相关标准以下: JH/T E06-《集装箱用水性涂料》(中国集装箱行业协会团体标准) JH/T E07-《集装箱用水性涂料施工规范》 JH/T E08- 《集装箱用水性涂料涂膜检验方法及验收标准》 其中《水性集装箱涂料》要求了钢质通用集装箱用水性涂料性能指标、系统施工环境及施工程序,包含施工环境要求、涂料施工规范等内容。其中有害物质限量要求,VOC限值小于100g/L,大大严于环境保护部标准。 4.3 水性工业涂料存在技术问题 一、水性工业涂料对施工过程中及材质表面清洁度要求高,因水表面张力大,污物易使涂膜产生缩孔; 二、水性工业涂料对抗强机械作用力分散稳定性差,输送管道内流速急剧改变时,分散微粒被压缩成固态微粒,使涂膜产生麻点。要求输送管道形状良好,管壁无缺点; 三、水性工业涂料对涂装设备腐蚀性大,需采取防腐蚀衬里或不锈钢材料,设备造价高。水性工业涂料对输送管道腐蚀,金属融解,使分散微粒析出,涂膜产生麻点,也需要用不锈钢管; 四、烘烤型水性工业涂料对施工环境条件(温度、湿度)要求较严苛,增加了调温调湿设备投入,同时也增大了能耗。 五、水性工业涂料中水蒸发潜热大,烘烤能量消耗大。如阴极电泳涂料需在180°C烘烤;而自干型涂料完全干透时间则很长。 六、水性工业涂料中沸点高有机溶剂在烘烤时产生很多油烟,凝结后滴于涂膜表面影响外观。 七、水性工业涂料存在耐水性差问题,涂膜耐水性差。水性工业涂料通常呈微碱性(PH7.5-8.5),树脂中酯键易水解使分子链降解,影响涂料及涂膜耐水性能。 4.4 水性工业涂料施工技巧 第一,用洁净水将涂料调至适宜喷涂黏度,以涂-4黏度计测量,适宜黏度通常是在20秒~30秒之间。如一时没有黏度计,可用目测法:用棒(铁棒或木棒)将涂料搅匀后挑起至20厘米高处停下观察,如漆液在短时间(数秒钟)内不停线,则为太稠;如一离桶上沿即断线则为太稀。要在20厘米高处停留时,漆液成一直线,瞬间即断流变成往下滴,这个黏度较为适宜。 第二,空气压力最好控制在0.3~0.4兆帕(3~4千克力/平方厘米)之间。压力过小,漆液雾化不良,表面会形成麻点;压力过大易流挂,且漆雾过大,既浪费材料又影响操作者健康。 第三,喷嘴和物面距离通常以300毫米~400毫米为宜。过近时,漆膜易流挂;过远漆雾不均匀,易出现麻点,且喷嘴距物面远,漆雾在途中飞散造成浪费。距离具体大小,应依据涂料种类、黏度及气压大小来合适调整。慢干漆喷涂距离可远一点,快干漆喷涂距离可近一点;黏度稠时可近一点,黏度稀时可远一点;空气压力大时,距离可远一点,压力小时可近一点;所谓近一点远一点是指10毫米~50毫米之间小范围调整,若超出此范围,则难以取得理想漆膜。 第四,喷枪可作上下、左右移动,最好以10~12米/分速度均匀运作,喷嘴要平直于物面喷涂,尽可能降低斜向喷涂。当喷到物面两端时,扣喷枪扳机手要快速松一下,使漆雾降低,因为物面两端,往往要接收两次以上喷涂,是最轻易造成流挂地方。 第五,喷涂时,下一道要压住上一道1/3或1/4,这么才不会出现漏喷现象。在喷涂快干漆时,需一次按次序喷完,补喷效果通常不理想。 第六,在室外空旷地方喷涂时,要注意风向(大风时不宜作业),操作者要站在顺风方向,预防漆雾被风吹到已喷好漆膜上造成难看粒状表面。 第七,喷涂次序是:先难后易,先里后外。先高处后低处,先小面积后大面积,这么就不会造成后喷漆雾飞溅到已喷好漆膜上,破坏已喷好漆膜。 5、水性工业涂料行业企业及产品分析 5.1 水性工业涂料企业及其关键产品 据统计,中国宣告生产水性工业涂料或处于“油改水”转型阶段企业有近一千家,绝大多数还处于研发阶段,应用于成品企业产品为数不多。据统计,中国成功用于下游成品水性工业涂料规模企业约50多家(内资企业),部分企业名目和关键水性产品请见下表: 部分水性工业涂料企业和其关键工程/用户以下: 5.2 中国水性工业涂料外资企业发展态势 艾仕得: ,艾仕得开启对在上海市嘉定区工厂水性涂料产能扩建项目,项目预算投资6000万元,设计新增水性涂料产能6000吨/年。 1月,嘉定工厂水性涂料产能扩建项目正式奠基,该工厂产能将增加到2.5万吨/年,并将于4月投产。 7月,艾仕得公布申明,宣告鉴于市场对水性涂料需求大幅度提升,计划在现有厂区预留空地上再次进行水性涂料三期扩建项目,扩建后水性面漆产量将增产8000t/a,同时新增水性中涂4000t/a。 5月,上海环境科学院《艾仕得水性涂料三期扩建项目环境影响汇报书》(报批版)显示,试生产运行嘉定工厂产能累计为2.68万吨/年,其中一、二期项目累计建成水性涂料产能6800吨/年。三期项目对水性涂料进行扩建完成后,艾仕得企业嘉定工厂水性面漆产量将由现在6000t/a增加到14000t/a,同时新增水性中涂4000t/a。 威士伯: 10月,威士伯涂料(天津)投产,投产项目年产12万吨木器漆、乳胶漆、卷材涂料和包装涂料,包含水性涂料7万吨/年。据威士伯透露,该项目建成后全厂将形成19万吨/年涂料,其中高性能水性涂料14万吨/年。而据威士伯涂料介绍,天津工厂远期计划为投资三期到五期,最终达成国际一流年产40万吨环境保护涂料生产企业。 8月,深圳中集车辆企业针对供于中国及东南亚地域车辆于今年八月开始全方面切换使用威士伯水性漆,月产能达成400台。基于深圳中集车辆企业对于切换水性漆个性化要求,威士伯推出双组份水性环氧底漆及双组份水性聚氨酯面漆产品,成功应用在重卡市场,标志着水性漆在重卡市场应用进入到里程碑式新阶段。 中涂化工: ,中涂化工(上海)水性涂料工厂在安亭建成投产,这是现在中国首个生产水性涂料环境保护企业,该项目占地20亩,专业生产用于集装箱领域水性涂料。计划每个月产能为500吨,以后将逐步达成每个月800吨。 5.3 水性工业涂料产品分类和用途 5.3.1 按用途分类 中国水性工业涂料根据用途分类关键有以下几类: 5.3.2 按成膜物分类 中国水性工业涂料根据成膜物分类关键有以下几类: 6、水性工业涂料行业产品应用领域 6.1 中国涂料产品结构 我涂料总产量1717万吨,溶剂型涂料为968万吨,占比57%,非溶剂型涂料749万吨,占比43%。中国涂料行业关键以溶剂型涂料为主,非溶剂型涂料以建筑装饰涂料为主,约占涂料总量31%,水性工业涂料占比不足,正在提速发展。 6.2 水性工业涂料关键市场分析 中国水性工业涂料关键应用领域:汽车、铁路机车、重防腐、工程机械、集装箱。 6.2.1 水性汽车涂料 中国汽车产销分别完成2450.33万辆和2459.76万辆,比上年分别增加3.3%和4.7%,乘用车产销分别完成2107.94万辆和2114.63万辆,比上年分别增加5.8%和7.3%。全国汽车保有量17228万辆,增加11.5%。 乘用车涂料关键品种包含:原厂漆、修补漆、零部件漆和PV抗石击漆,用量百分比分别占约50%,20%,15%,15%。 当今欧美新建汽车厂大全部采取水性漆涂装工艺。据悉,欧洲70%以上汽车涂装生产线均采取水性涂料施工工艺,美国60%以上汽车涂装生产线均采取水性涂料施工工艺,日本70%以上均采取水性涂料施工工艺或3c1b工艺来降低涂装voc(挥发性有机物)排放,并达成相关法律法规要求。 作为全世界汽车保有量排名第二国家,中国汽车涂料和涂装技术方面和工业发达国家相比仍有较大差距。水性汽车涂料在中国应用仍不普遍,据悉,目前中国整车厂商使用水性漆百分比并不高,大约在25%-30%之间,市场推广阻碍关键起源及产品质量和施工要求。然而伴随中国环境保护法规日益完善,应用水性汽车涂料生产厂商会越来越多。自从上海通用汽车在上海推出第一条水性汽车涂料生产线以来,中国汽车涂料新建生产线全部以水性涂料来设计,水性涂料已经成为汽车涂料主流。广州本田增城工厂、广州丰田、江淮汽车轿车工厂、北京现代、上海通用、一汽大众、上海汽车等汽车厂商多条水性涂料涂装线相继投建。 现在,中国水性汽车涂料市场被以巴斯夫、艾仕得、阿克苏诺贝尔等为代表国际品牌占据了大部分市场份额。而且,这些国际涂料大品牌仍在扩大在华水性汽车涂料产能,以深入提升竞争力。3月3日,艾仕得涂料系统在上海嘉定投资兴建最新一代水性汽车涂料工厂正式投产,该工厂生产环境保护水性涂料以满足中国汽车市场对环境保护涂料日益增加需求;5月,巴期夫宣告投资10.6亿元扩建79500吨/年汽车涂料(包含水性色漆9500吨/年、溶剂型底漆5000吨/年、清漆25000吨/年、稀释剂40000吨/年),计划投产;阿克苏诺贝尔太古漆油(成全部)水性涂料项目开工建设,一期总投资3.6亿元,估计底建成,建成后估计年产值50亿元,年创税收3亿元。 伴随中国和日俱增汽车保有量,汽车市场快速崛起将促进含有新材料新技术汽车修补涂料、汽车原厂涂料市场需求上升,原有汽车涂装线环境保护升级改造或技术革新和其新增产能,全部将推进汽车水性涂料等新型涂料快速增加,而伴随中国法律法规和监管日益严苛,全社会对低碳环境保护理念不停推进,水性汽车涂料或将成为汽车涂料产业未来发展肯定趋势。 6.2.2 水性铁路车辆涂料 依据国家铁路局统计,中国铁路客车拥有量达6.5万辆,较去年同期增加4400辆,同比增加7.26%,近5年复合增速为4.23%;铁路货车拥有量达成72.3万辆,较去年同期增加12900辆,同比增加1.82%,近5年复合增速为2.17%。机车车辆拥有量保持稳定,中国铁路机车拥有量达2.1万辆,和去年同期基础持平,近5年复合增速为1.4%。铁路车辆总计约81万辆,每十二个月铁路车辆新造、厂修近10万辆,消耗涂料消费量约3万多吨。其中90%以上涂料为对环境污染较严重溶剂型涂料。 二十一世纪初阿尔斯通、西门子企业、庞巴迪等企业开始在地铁轨道车辆上使用水性涂料体系,中国于起铁路货车开始使用水性工业漆,并得到快速推广,在部分地铁上批量应用,水性工业漆应用取得突破,机车、客车开始采取水性漆涂装体系,取得良好效果现在已经有40000多台(辆、节)机车、客车、货车使用水性工业漆涂装,水性工业漆涂装机车车辆已出口澳大利亚、巴西、阿根廷、巴基斯坦等13个国家,水性工业漆累计应用大约10000吨。 现在中国铁路货车领域已经成功应用水性工业涂料涂装车辆13000多辆。水性涂装铁路车辆拥有率仅为1.6%。为达成节能减排要求,降低VOC排放,铁路涂料涂装水性化迫在眉睫。 6.2.3 水性重防腐涂料 日常生活中随地可见金属制品腐蚀生锈,造成资源、能源浪费,经济上损失,有时甚至危及人身安全。依据美国、日本、加拿大等国公布部分腐蚀损失资料,腐蚀造成直接经济损失占国民经济总产值1%~4%,每十二个月腐蚀生锈钢铁约占年产量20%,约30%设备因腐蚀而报废。中国每十二个月金属腐蚀造成经济损失约占国民生产总值4%,如此惊人损耗,刺激着防腐蚀涂料发展。中国防腐涂料市场规模已仅次于建筑涂料而位居第二位。据估算,到中国防腐涂料总产量将达成600万吨左右,其中尤其以重防腐涂料增加最快,发展前景可观。 截至现在,已经有北京市、上海市、湖南省、四川省等17个省份开征挥发性有机物VOCs排污费,环境保护风暴必将愈演愈烈。对于防腐涂料来说,愈加凶猛环境保护风暴是一把双刃剑,对于溶剂型防腐涂料而言是一个挑战,而对于水性防腐涂料则是一个机遇。 6.2.4 水性工程机械涂料 中国工程机械销售量和销售额已经双双超越美国、日本、德国位居世界第一位,中国工程机械自给率达成80%以上,,徐工、中联、三一、柳工、山推、龙工、厦工等11家中国企业入围全球工程机械制造商50强。中国装载机、挖掘机、汽车起重机、压路机、叉车、推土机、混凝土机械等一大批工程机械产品产量跃居世界首位,中国成为了真正世界工程机械制造大国。 据调查分析,工程机械(含叉车和农用机械)行业涂料用量10.2万吨,涂料年销售额约为23亿元。其中溶剂型涂料占总量89.3%、粉末涂料9.5%,水性涂料仅占1.2%。 国家“十三五”计划要求工程机械行业VOCs减排达成30%以上,水性涂料作为最环境保护涂料种类之一,在工程机械(含叉车和农用机械)行业中有较大应用空间。现在已经有工程机械(含叉车和农用机械)企业以水性涂装作为未来发展方向,并依此调整本身生产技术和涂装标准。据中国工程机械工业协会估计,中国工程机械(含叉车和农用机械)行业水性涂料应用规模将会以每十二个月3-5%增加率连续稳步发展。 6.2.5 水性集装箱涂料 现在世界集装箱年产量超出350万只标准箱,中国是集装箱生产大国,中国集装箱产量占世界总产量95%,年需集装箱涂料约38万吨。 据了解,现在全世界集装箱保有量约4000万只标准箱,每个集装箱寿命为左右,每十二个月集装箱替换率约220万~300万只标准箱。截至,水性涂装集装箱箱总计生产超出60万只标准箱,也就是说,水性集装箱市场拥有率现在仅为1.5%。 伴随国家对大气污染防治要求日趋重视,尤其是新《大气污染防治法》实施以后,各地环境保护部门对VOCs限排标准再次修订提升,中国集装箱制造企业也逐步推进水性涂装进程。3月21日由中国集装箱协会牵头,四家龙头企业(产量约占世界集装箱制造90%左右)于在上海签署自律申明,全方面转向水性涂装工艺。7月1日开始,广东省集装箱行业已经开始自发转为水性涂装生产工艺。此举将会带动中国水性集装箱涂料市场将迅猛发展。据中国集装箱工业协会表示,到,中国将有超出75%集装箱采取水性涂料,水性集装箱涂料市场巨大。 7、水性工业涂料定价分析 7.1水性工业漆产品价格及影响原因 据上海某企业责任人透露,中国水性工业涂料生产企业亏损面比较大,原因是水性产品售价高、市场定价相比同类型溶剂型产品高出20-30%,缺乏市场竞争力。 水性工业涂料市场定价偏高大致原因有以下多个: 一是原材料成本长久处于高位,适合水性工业涂料各类原材料大多处于新生阶段,暂未形成有效协同材料体系; 二是研发成本较高,水性工业涂料技术上不完善,技术改善需要长时期积累,需要连续研发投入; 三是水性工业涂料对施工环境要求较为苛刻,常常对涂装设备及工艺有特殊要求,增加涂装施工成本。 7.2水性工业漆产品未来价格改变趋势 水性工业漆井喷期估计会在至,伴随原材料配套体系完善和水性技术逐步成熟,水性涂料市场定价会比当下更有竞争力。 下图是山西某家水性工业涂料生产企业综合成本分析。从图中可见,水性工业涂料原材料和设备投入成本高于溶剂型涂料,其它均低于溶剂型产品。伴随环境保护加严造成部分溶剂型产品生产线被迫改造(如高固体份)或退出,由此造成设备投资使得溶剂型产品综合成本要高于水性产品。由此可见未来水性产品价格将逐步靠近甚至低于同类型溶剂型产品价格。 8、水性工业涂料行业发展展望 “十三五”期间,环境保护已成为行业发展主旋律。中国涂料市场将发生“水进油退”变革,水性工业涂料正处于千载难逢战略发展机遇期。 “一带一路”将包含大量基础设施建设,刺激涂料消费。水性工业涂料以其安全健康、环境保护价值优势将饰演关键绿色“化妆师”角色。 水性工业漆在汽车、机车车辆、工程机械、钢结构、风电、集装箱等行业已成功应用。在“十三五”末期,80%以上工业涂装将会采取水性工业涂料。 以来涂料行业新建生产线以水性涂料为主,其中,PPG、三棵树、宝骏新兴建材、立邦、晨阳水漆、上虞盛晖化工、河南金鸿润涂料等企业累计约新建95万吨水性涂料;阿克苏诺贝尔、中途化工、上海国际油漆、武汉双虎、浙江大桥、南京长江等中国外著名企业正致力于水性工业涂料发展。能够看到,水性工业涂料时代正扑面而来。
展开阅读全文

开通  VIP会员、SVIP会员  优惠大
下载10份以上建议开通VIP会员
下载20份以上建议开通SVIP会员


开通VIP      成为共赢上传

当前位置:首页 > 研究报告 > 其他

移动网页_全站_页脚广告1

关于我们      便捷服务       自信AI       AI导航        抽奖活动

©2010-2026 宁波自信网络信息技术有限公司  版权所有

客服电话:0574-28810668  投诉电话:18658249818

gongan.png浙公网安备33021202000488号   

icp.png浙ICP备2021020529号-1  |  浙B2-20240490  

关注我们 :微信公众号    抖音    微博    LOFTER 

客服