收藏 分销(赏)

阜康市食品安全目标责任制考核表(表二).doc

上传人:胜**** 文档编号:1889604 上传时间:2024-05-11 格式:DOC 页数:4 大小:115KB 下载积分:10 金币
下载 相关 举报
阜康市食品安全目标责任制考核表(表二).doc_第1页
第1页 / 共4页
阜康市食品安全目标责任制考核表(表二).doc_第2页
第2页 / 共4页


点击查看更多>>
资源描述
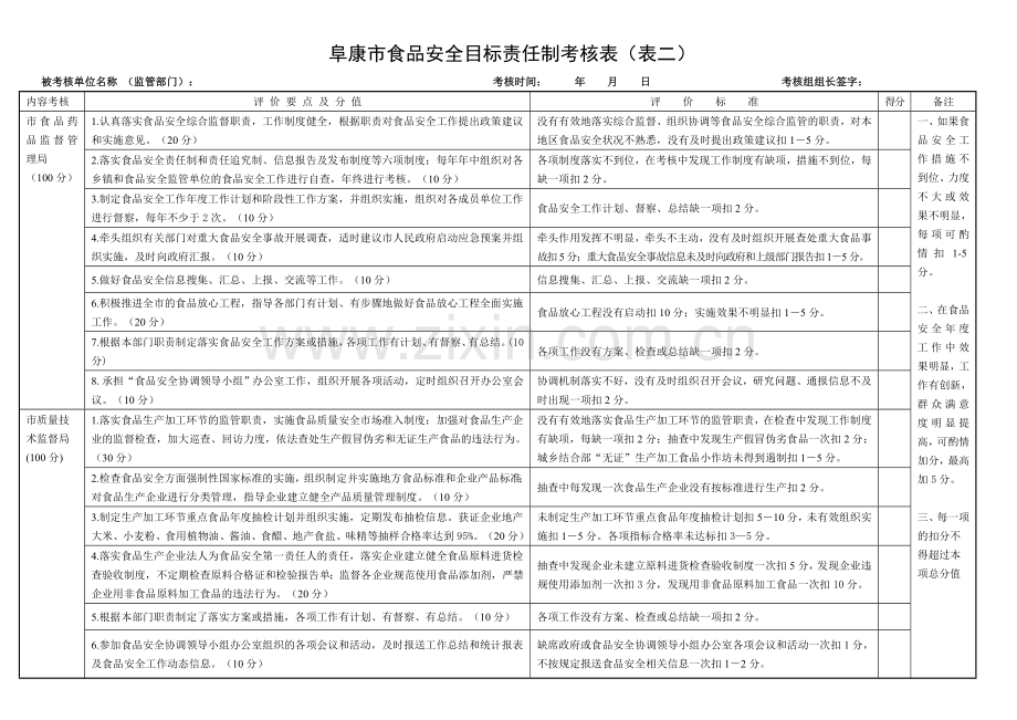
阜康市食品安全目标责任制考核表(表二) 被考核单位名称 (监管部门): 考核时间: 年 月 日 考核组组长签字: 内容考核 评 价 要 点 及 分 值 评 价 标 准 得分 备注 市食品药品监督管理局 (100分) 1.认真落实食品安全综合监督职责,工作制度健全,根据职责对食品安全工作提出政策建议和实施意见。(20分) 没有有效地落实综合监督、组织协调等食品安全综合监管的职责,对本地区食品安全状况不熟悉,没有及时提出政策建议扣1-5分。   一、如果食品安全工作措施不到位、力度不大或效果不明显,每项可酌情扣1-5分。 二、在食品安全年度工作中效果明显,工作有创新,群众满意度明显提高,可酌情加分,最高加5分。 三、每一项的扣分不得超过本项总分值 2.落实食品安全责任制和责任追究制、信息报告及发布制度等六项制度;每年年中组织对各乡镇和食品安全监管单位的食品安全工作进行自查,年终进行考核。(10分) 各项制度落实不到位,在考核中发现工作制度有缺项,措施不到位,每缺一项扣2分。   3.制定食品安全工作年度工作计划和阶段性工作方案,并组织实施,组织对各成员单位工作进行督察,每年不少于2次。(10分) 食品安全工作计划、督察、总结缺一项扣2分。   4.牵头组织有关部门对重大食品安全事故开展调查,适时建议市人民政府启动应急预案并组织实施,及时向政府汇报。(10分) 牵头作用发挥不明显,牵头不主动,没有及时组织开展查处重大食品事故扣5分;重大食品安全事故信息未及时向政府和上级部门报告扣1-5分。   5.做好食品安全信息搜集、汇总、上报、交流等工作。(10分) 信息搜集、汇总、上报、交流缺一项扣2分。   6.积极推进全市的食品放心工程,指导各部门有计划、有步骤地做好食品放心工程全面实施工作。(20分) 食品放心工程没有启动扣10分;实施效果不明显扣1-5分。   7.根据本部门职责制定落实食品安全工作方案或措施,各项工作有计划、有督察、有总结。(10分) 各项工作没有方案、检查或总结缺一项扣2分。   8.承担“食品安全协调领导小组”办公室工作,组织开展各项活动,定时组织召开办公室会议。(10分) 协调机制落实不好,没有及时组织召开会议,研究问题、通报信息不及时出现一项扣2分。   市质量技术监督局 (100分) 1.落实食品生产加工环节的监管职责,实施食品质量安全市场准入制度;加强对食品生产企业的监督检查,加大巡查、回访力度,依法查处生产假冒伪劣和无证生产食品的违法行为。(30分) 没有有效地落实食品生产加工环节的监管职责,在检查中发现工作制度有缺项,每缺一项扣2分;抽查中发现生产假冒伪劣食品一次扣2分;城乡结合部“无证”生产加工食品小作坊未得到遏制扣1-5分。   2.检查食品安全方面强制性国家标准的实施,组织制定并实施地方食品标准和企业产品标准;对食品生产企业进行分类管理,指导企业建立健全产品质量管理制度。(10分) 抽查中每发现一次食品生产企业没有按标准进行生产扣2分。   3.制定生产加工环节重点食品年度抽检计划并组织实施,定期发布抽检信息。获证企业地产大米、小麦粉、食用植物油、酱油、食醋、地产食盐、味精等抽样合格率达到95%。(20分) 未制定生产加工环节重点食品年度抽检计划扣5-10分,未有效组织实施扣1-5分。各项指标合格率未达标扣3—5分。   4.落实食品生产企业法人为食品安全第一责任人的责任,落实企业建立健全食品原料进货检查验收制度,不定期检查原料合格证和检验报告单;监督各企业规范使用食品添加剂,严禁企业用非食品原料加工食品的违法行为。(20分) 抽查中发现企业未建立原料进货检查验收制度一次扣5分,发现企业违规使用添加剂一次扣3分,发现用非食品原料加工食品一次扣10分。   5.根据本部门职责制定了落实方案或措施,各项工作有计划、有督察、有总结。(10分) 各项工作没有方案、检查或总结缺一项扣2分。   6.参加食品安全协调领导小组办公室组织的各项会议和活动,及时报送工作总结和统计报表及食品安全工作动态信息。(10分) 缺席政府或食品安全协调领导小组办公室各项会议和活动一次扣1分,不按规定报送食品安全相关信息一次扣1-2分。   内容考核 评 价 要 点 及 分 值 评 价 标 准 得分 备注 市工商行政管理局 (100分) 1.落实食品流通环节的监管职责,把好市场主体准入关,严格依法办理注册登记,执行有关前置性审批规定;加强食品流通环节的日常监管,依法查处流通领域经营假冒伪劣食品的违法行为,对严重违法的生产者、经营者依法吊销营业执照。(40分) 流通环节监管措施不完善,落实不够到位,抽查中发现销售假冒伪劣食品一次扣5-10分;城乡结合部“无照”食品生产加工小作坊未得到遏制扣3-5分。   一、如果食品安全工作措施不到位、力度不大或效果不明显,每项可酌情扣1-5分。 二、在食品安全年度工作中效果明显,工作有创新,群众满意度明显提高,可酌情加分,最高加5分。 三、每一项的扣分不得超过本项总分值 2.建立食品企业信用分类监管体系,依法规范市场主体经营行为。(10分) 流通环节食品经营企业没有推进食品安全信用体系建设工作扣5-10分。   3.建立质量追究等管理制度,日常监管及时、到位,落实市场巡查制度、不合格食品退市制度。(10分) 制度没有建立扣5-10分,落实不好扣1-5分。   4.落实食品索证索票,大型市场、超市、商场进货索证率达到93%以上。(20分) 大型超市、市场、商场索证索票率目标没有达标扣10分。   5.根据本部门职责制定了落实方案或措施,各项工作有计划、有督察、有总结。(10分) 各项工作没有方案、检查或总结扣2分。   6.参加食品安全协调领导小组办公室组织的各项会议和活动,及时报送工作总结和统计报表及食品安全工作动态信息。(10分) 缺席政府或食品安全协调领导小组办公室各项会议和活动一次扣1分,不按规定报送食品安全相关信息一次扣1-2分。   市卫生局(100分) 1.落实餐饮业和集体食堂等消费环节的监管职责,依法审批和发放食品卫生许可证;监督食品生产经营人员的健康检查,开展食品卫生评价,公布餐饮企业食品卫生情况。(30分) 没有有效地落实餐饮业和集体食堂消费等消费环节的监管职责措施,在检查中发现工作制度有缺项,每缺一项扣2分。   2.建立食源性疾病检测、食物中毒报告、调查和处理体系;做好食品污染物监测、风险性评估和预警工作,依法会同有关部门对食物中毒和食品污染事故进行调查,行动迅速,处理及时到位。(5分) 食品中毒事件查处不及时,处理措施不得力扣1-5分。   3.对超范围使用添加剂和使用未经批准的添加剂的行为进行监督检查。(5分) 超范围或未经批准使用添加剂的行为存在较多扣1-5分。   4.规范大中型商场及超市的散装食品经营行为。(5分) 散装食品销售行为未得到有效规范扣1-5分。   5.城市周边地区无证照餐馆基本得到整治。(5分) 各类餐馆,食堂未得到有效监管,无证经营未得到有效遏制,抽查中发现一次无卫生许可证扣1分,发现较多“无证”餐馆扣5分。 6.全面落实餐饮企业食品卫生监督量化分级管理制度,实施食品卫生监督量化分级管理率达到80%,定期公布餐饮企业的信誉等级。(20分) 抽查中量化分级管理制度没有落实或落实不到位每发现一次扣3—5分,量化分级管理率未达标扣3—5分。   7.对餐饮业、学校和建筑工地等集体单位食堂进行重点监督管理。(10分) 学校、建筑工地食堂饮食安全未得到有效监管扣5-10分。   8.根据本部门职责制定了落实方案或措施,各项工作有计划、有督察、有总结。(10分) 各项工作没有方案、检查或总结缺一项扣2分。   9.参加食品安全协调领导小组办公室组织的各项会议和活动,及时报送工作总结和统计报表及食品安全工作动态信息。(10分) 缺席政府或食品安全协调领导小组办公室各项会议和活动一次扣1分,不按规定报送食品安全相关信息一次扣1-2分。   内容考核 评 价 要 点 及 分 值 评 价 标 准 得分 备注 市农业局 (100分) 1.落实初级农产品生产环节的监管职责,抓好农产品质量安全标准、技术规范的贯彻落实,推广无公害农产品标准化生产;落实农产品质量安全法,加强无公害农产品生产基地和示范园区建设,每年向全市公布一次名单,做好无公害农产品的产地认定和产品认证及监管工作,逐步实行农产品质量安全市场准入制度。(40分) 无公害农产品生产基地建设、无公害农产品的产地认定和产品认证工作没有进展扣5-10分;没有公布无公害农产品生产基地、无公害农产品产品认证名单扣5分。   一、如果食品安全工作措施不到位、力度不大或效果不明显,每项可酌情扣1-5分。 二、在食品安全年度工作中效果明显,工作有创新,群众满意度明显提高,可酌情加分,最高加5分。 三、每一项的扣分不得超过本项总分值 2.负责初级农产品生产过程、农副产品批发市场农产品质量安全监测工作,建设完善农产品质量安全监测监控网络。(20分) 在市场抽查中发现农产品质量安全监测监控网络不完善扣5-10分。   3.种植业农药滥用和药物残留超标得到有效整治,蔬菜农残合格率控制在92%以上。(20分) 农药源头没有采取治理措施扣5-10分;蔬菜农残控制指标没有实现,扣5分。   4.根据本部门职责制定了落实方案或措施,各项工作有计划、有督察、有总结。(10分) 各项工作没有方案、检查或总结缺一项扣2分。   5.参加食品安全协调领导小组办公室组织的各项会议和活动,及时报送工作总结和统计报表及食品安全工作动态信息。(10分) 缺席政府或食品安全协调领导小组办公室各项会议和活动一次扣1分,不按规定报送食品安全相关信息一次扣1-2分。   市畜牧兽医局 (100分) 1.落实定点屠宰畜禽的检疫管理工作,贯彻执行自治区政府有关定点屠宰畜禽检疫的法律法规和标准,保证肉品卫生检疫质量的稳定提高,从根本上杜绝病害肉流入市场。(20分) 在市场抽查中每发现病害肉一次扣5分。   2.加强定点屠宰场(点)的屠宰检疫管理,畜禽定点屠宰检疫机构到位,人员到位,措施到位,定点屠宰畜禽检疫率达到100%。(30分) 在市场上每发现一次未经检疫的动物及动物产品扣5分。   3.加强动物卫生监督行政执法,建立举报机制,设立举报电话(20分 ) 对动物卫生违法案件查处不及时,措施不到位的扣1-5分。   4.根据本部门职责制定了落实方案或措施,各项工作有计划、有督察、有总结。(20分) 各项工作没有方案、检查或总结缺一项扣2分。   5.参加食品安全协调领导小组办公室组织的各项会议和活动,及时报送工作总结和统计报表及食品安全工作动态信息。(10分) 缺席政府或食品安全协调领导小组办公室各项会议和活动一次扣1分,不按规定报送食品安全相关信息一次扣1-2分。   市经济贸易委员会 (100分) 1.落实畜禽定点屠宰监管职责,贯彻执行自治区政府有关定点屠宰的法律法规和标准,保证肉品质量稳定提高,基本杜绝注水肉、病害肉流入市场。(20分) 在市场抽查中发现没有经过定点屠宰的畜禽,发现一次扣2分,市场上出现注水肉或病害肉扣5分。   2.加强畜禽定点屠宰检疫管理,生猪、牛羊定点屠宰率达到90%以上,家禽定点屠宰率达到85%以上。(40分) 生猪、牛羊、家禽定点屠宰目标没有完成扣10分。   3.推进流通现代化,牵头组织推进“农改超”工作。(20分 ) “农改超”及食品流通现代化工作在上年基础上进展不大扣1-10分。 4.根据本部门职责制定了落实方案或措施,各项工作有计划、有督察、有总结。(10分) 各项工作没有方案、检查或总结缺一项扣2分。   5.参加食品安全协调领导小组办公室组织的各项会议和活动,及时报送工作总结和统计报表及食品安全工作动态信息。(10分) 缺席政府或食品安全协调领导小组办公室各项会议和活动一次扣1分,不按规定报送食品安全相关信息一次扣1-2分。   内容考核 评价要点及分值 评 价 标 准 得分 备注 市发展和改革委员会 (100分) 1.落实粮食收购、储存、运输活动和政策性用粮购销活动中粮食质量与原粮卫生的的监管职责(30分) 在粮食收购中发现质量问题扣5分,在粮食储存中发现质量问题扣10分,在粮食运输活动中发现质量问题扣5分,在政策性用粮购销活动中发现质量问题扣5分,未认真履行原粮卫生监管职责扣5分   一、如果食品安全工作措施不到位、力度不大或效果不明显,每项可酌情扣1-5分。 二、在食品安全年度工作中效果明显,工作有创新,群众满意度明显提高,可酌情加分,最高加5分 三、每一项的扣分不得超过本项总分值 2.负责组织实施粮食质量安全标准、检验制度及有关技术规范。(20分) 未认真组织实施粮食质量安全标准的扣10分,粮食质量检验制度落实不到位扣10分。   3.指导粮食行业安全工作和诚信体系建设试点工作,负责组织开展“放心粮油进农村工程”。(30分) 诚信体系建设试点未开展扣10分;未完成"放心粮油进农村工程"任务扣20分。   4.根据本部门职责制定了落实方案或措施,各项工作有计划、有督察、有总结。(10分) 各项工作没有方案、检查或总结缺一项扣2分。   5.参加食品安全协调领导小组办公室组织的各项会议和活动,及时报送工作总结和统计报表及食品安全工作动态信息。(10分) 缺席政府或食品安全协调领导小组办公室各项会议和活动一次扣1分,不按规定报送食品安全相关信息一次扣1-2分。 市水务局(100分) 1.落实无公害水产品产地认定的前期工作及水产品养殖户基础建设。(20分) 无公害水产品基地建设、无公害水产品的产地认定工作没有进展扣5-10分。水产品养殖户基础建设不规范扣5-10分。   2.加强水产品生产环节监管和渔政监督管理,确保水产品质量安全。(30分) 在市场抽查中发现水产品质量安全监测监控网络不完善扣5-10分。   3.负责产地生产环节的环境和水产养殖用药的监督,参与重大初级水产品安全事故的调查处理和相关技术鉴定工作(20分 ) 水产品生产环节的环境和水产养殖用药未实施有效监管扣10分。未及时参与重大初级水产品安全事故的调查处理和相关技术鉴定工作扣10分。   4.根据本部门职责制定了落实方案或措施,各项工作有计划、有督察、有总结。(20分) 各项工作没有安排、检查或总结缺一项扣2分。   5.参加食品安全协调领导小组办公室组织的各项会议和活动,及时报送工作总结和统计报表及食品安全工作动态信息。(10分) 缺席政府或食品安全协调领导小组办公室各项会议和活动一次扣1分,不按规定报送食品安全相关信息一次扣1-2分。   市盐务管理局 (100分) 1.依法办理食盐生产、批发、零售、准运许可证等事项。(30分) 发现一起无证生产、批发、零售食盐行为扣10-20分。   2.整顿规范食盐市场秩序,依法查处非法生产、加工、销售假冒伪劣盐产品行为。(40分) 抽查中有一个品种的假冒伪劣盐产品扣10分,一次没有及时查处违法行为扣5分。   3.根据本部门职责制定了落实方案或措施,各项工作有计划、有督察、有总结。(20分) 各项工作没有安排、检查或总结缺一项扣2分。 4.参加食品安全协调领导小组办公室组织的各项会议和活动,及时报送工作总结和统计报表及食品安全工作动态信息。(10分) 缺席政府或食品安全协调领导小组办公室各项会议和活动一次扣1分,不按规定报送食品安全相关信息一次扣1-2分。
展开阅读全文

开通  VIP会员、SVIP会员  优惠大
下载10份以上建议开通VIP会员
下载20份以上建议开通SVIP会员


开通VIP      成为共赢上传

当前位置:首页 > 包罗万象 > 大杂烩

移动网页_全站_页脚广告1

关于我们      便捷服务       自信AI       AI导航        抽奖活动

©2010-2026 宁波自信网络信息技术有限公司  版权所有

客服电话:0574-28810668  投诉电话:18658249818

gongan.png浙公网安备33021202000488号   

icp.png浙ICP备2021020529号-1  |  浙B2-20240490  

关注我们 :微信公众号    抖音    微博    LOFTER 

客服