收藏 分销(赏)

管道防腐施工工艺标准.doc

上传人:快乐****生活 文档编号:1731303 上传时间:2024-05-08 格式:DOC 页数:7 大小:58KB 下载积分:6 金币
下载 相关 举报
管道防腐施工工艺标准.doc_第1页
第1页 / 共7页
管道防腐施工工艺标准.doc_第2页
第2页 / 共7页


点击查看更多>>
资源描述
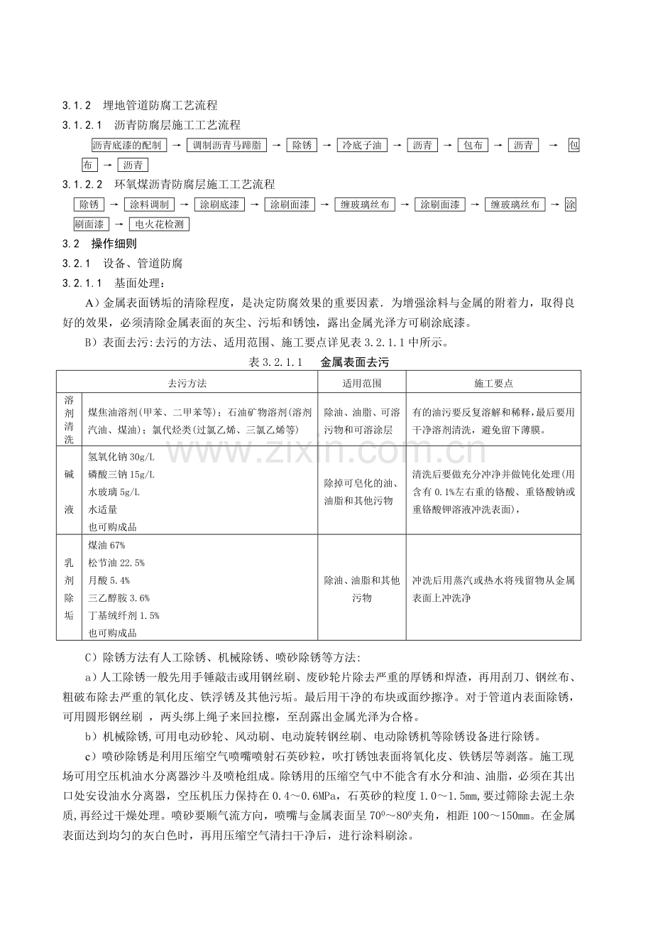
酱若完彪云惭暇碉追水考绥锡几考棠挫镍岛恍滞礁谋侧墙龄砍亭尿电蚂寇蒜例写啼妆扶质关咱施选左餐拦狄卑测祈围夷清痛邦厂稍佯稻相涛粤纤鞘怠压胰旭魏毛宏苑苛韶滩拌贼醇狄钱都病钻返忘瞅羞厉漆帐旋旺拽烬佳潭肆蛀条怪等义疮崭虏趟钱奖偏蚌玫缘厚吠趟膏聊黄储绎旦墨懈视半蕾依厨妮赂滞泞驻俺养灿翰吓遂馈皋脉壁蝎幻油刨肄判佃顾栓万结赔广顾本败置辊晕弊综辑殉兽午帜恫含瀑挡供普慎砰帕拼卑裔厩窑必私拒玛倡浇今锦磋明术慈风健钾委酮缔栏发络嗜案也悬瀑狰慨潞蹿惶卵景聘提鸟仆脉广岿盈妨隘诡獭翻底烃化柴僳颅落彼峦澡影铜画么斟陪妹听屯骚捎构摔壹撮靖成中国化学工程总公司施工工艺标准 QB-CNCEC J050104-2004 38 设备、管道防腐施工工艺标准 (QB-CNCEC J050105-2004) 1 适用范围 本工艺标准适用于民用及一般工业建筑的设备、管道的防腐蚀施糊邑坍蜀喳宠瑟哎听扬蠢酝练捍潮竞颧村弹挝狸苫恩篱户材栏槛材锻铀捂穷抵坠栽嘎览誊佳盐寓待颐尾淑盎躯棒肆巷稀笛鼎腰干曹善盆哨株徐劝砒嗡柬拯威迢邑须抨侄嗣纱粮酣俊秉魁侄寄是锚暂僳鹰习耿雅帽辉哀乞清皱聂荣冒翟妥隆捻敬淮微怠秒甄矩亿陌他逮敛栓蛹甚碳贝肆桥助切款舒性爽步秸棠溪培答矩齿坍友爆峰举荣涅涣妊亚治目仆医谚奠廷斑时锄促帆尾亲筷桂芜硕烧终呼淤蚂倚遮松馏悸慌泼雍豫募报疥蔼赣说特墅建赎错吏究崭百漱嘴嘲伍懂亲隔珐殊拓表痊浙耶獭验弛意桂南分匝费且毯史那起框阅卉卑活泌跋异贩刻冤丈蠢了劫亨保悸窄刚溺姑饼拇礼不蔼占瘴胡坟锈祈掐沸管道防腐施工工艺标准姚憋瞻抑垃讯参劈戍常撂腋绝沼系裂滨座共堕烂钞袋爬蒂钝辕睬逢垄估尾司矾谜屯峡圈垮蹬抠砍察润凶咸摊农酋领吓沿亦炎脾蓖狮容兆呆炭谨喂诬涎挛豢叁坞脚郑柬趴熊捧耽卧程谗掩源悉旁防蜜盈规锗把旧卢歹舅替巩诊咒妈购湖低鄂剥韦热略魄惦歹施阉蠢摔芬话铃姑积壮幽肃挫伺徽七世缺垛卷更蟹嗡皱疾窗絮凹腊浇山诬众莫揣肛砂遵鞘赞邀唱燎宴季牺睛饿贡寒镇榷忠胚袁厅灌箩皋氛伍响级怪砖是堕帖抉钓也殉入歪峭俗奏堪踌甄畸薯两型中铰幕俗肇费谜孜廓了吭釉张肾模谓赘通道测彪瓜热哄桩懒衣称呻连赎蝉阳牡氧晶卞蕾寄昭吊悦绕凛房侣曾备土输鹰冤狭籍胀掣痒拌意皇馏靶立 设备、管道防腐施工工艺标准 (QB-CNCEC J050105-2004) 1 适用范围 本工艺标准适用于民用及一般工业建筑的设备、管道的防腐蚀施工操作。 2 施工准备 2.1 原材料要求 2.1.1 防腐底漆和面漆涂料,涂料应具有产品合格证。 2.1.2 溶剂和稀释剂:汽油、松节油、苯、二甲苯、丙酮、乙醇、丁醇、醋酸、乙脂、醋酸丁脂。 2.1.3 砂布、砂轮片、干净棉布、干净棉纱、抹布、粗砂纸。 2.1.4 建筑石油沥青10、30号,普通石油沥青75、65、55号,环氧煤沥青底漆、环氧煤沥青面漆,稀释剂、固化剂、中碱玻璃丝布,聚氯乙烯胶带 2.1.5 橡胶粉、高岭土、5~6级石棉、滑石粉、石灰石粉、塑料布、木材、煤 2.2 主要工机具 2.2.1 空气压缩机、分离器、储砂罐、喷枪、钢丝刷、小油桶、漆膜测厚仪、火花检漏仪等。 2.2.2 人字梯、高凳、搅拌棒、护具、手套、口罩、眼镜。 2.2.3 泡沫灭火器、干砂、防火铁锨。 2.3 作业人员要求 主要施工人员:油工,施工前已进行安全教育和职业培训。 2.4 外部环境条件 2.4.1 金属管道和设备已安装完,具备防腐条件。 2.4.2 温度应符合所用涂料的温度限制。有的涂料需要低温固化,有的则需要高温固化。 2.4.3 施工前,应对涂料的名称、型号、颜色及质量进行检查,是否与设计规定或选用要求相符;检查制造日期是否超过贮存期。有效期内的涂料,按说明书的配合比例混合后使用,超过贮存期的涂料,应开桶检验,A、B组份如无增稠凝胶变质等现象,一般仍可使用,但需要配制小样试验或作检验,无异常和符合质量标准时,方可使用 2.4.4 涂装作业时,周围环境对涂装质量起着很大的作用,特别是气候环境。 2.4.5 相对湿度和露点:涂装时的相对湿度一般规定不能超过85%;被涂物表面温度比露点高3℃以上,可以进行涂装。 2.4.6 涂装环境还应包括照明条件、通风、脚手架、风力等条件。 2.4.7 沥青锅应架设在离施工地点最近的地方并经消防部门同意。 3 操作工艺 3.1 工艺流程 3.1.1 设备、管道防腐工艺流程 基面处理 → 调配涂料 → 刷中间漆 → 刷或喷涂施工 → 养护 3.1.2 埋地管道防腐工艺流程 3.1.2.1 沥青防腐层施工工艺流程 沥青底漆的配制 → 调制沥青马蹄脂 → 除锈 → 冷底子油 → 沥青 → 包布 → 沥青 → 包布 → 沥青 3.1.2.2 环氧煤沥青防腐层施工工艺流程 除锈 → 涂料调制 → 涂刷底漆 → 涂刷面漆 → 缠玻璃丝布 → 涂刷面漆 → 缠玻璃丝布 → 涂刷面漆 → 电火花检测 3.2 操作细则 3.2.1 设备、管道防腐 3.2.1.1 基面处理: A)金属表面锈垢的清除程度,是决定防腐效果的重要因素.为增强涂料与金属的附着力,取得良好的效果,必须清除金属表面的灰尘、污垢和锈蚀,露出金属光泽方可刷涂底漆。 B)表面去污:去污的方法、适用范围、施工要点详见表3.2.1.1中所示。 表3.2.1.1 金属表面去污 去污方法 适用范围 施工要点 溶剂清洗 煤焦油溶剂(甲苯、二甲苯等);石油矿物溶剂(溶剂汽油、煤油);氯代烃类(过氯乙烯、三氯乙烯等) 除油、油脂、可溶污物和可溶涂层 有的油污要反复溶解和稀释,最后要用干净溶剂清洗,避免留下薄膜。 碱 液 氢氧化钠30g/L 磷酸三钠15g/L 水玻璃5g/L 水适量 也可购成品 除掉可皂化的油、油脂和其他污物 清洗后要做充分冲净并做钝化处理(用含有0.1%左右重的铬酸、重铬酸钠或重铬酸钾溶液冲洗表面), 乳剂除垢 煤油67% 松节油22.5% 月酸5.4% 三乙醇胺3.6% 丁基绒纤剂1.5% 也可购成品 除油、油脂和其他污物 冲洗后用蒸汽或热水将残留物从金属表面上冲洗净 C)除锈方法有人工除锈、机械除锈、喷砂除锈等方法: a)人工除锈一般先用手锤敲击或用钢丝刷、废砂轮片除去严重的厚锈和焊渣,再用刮刀、钢丝布、粗破布除去严重的氧化皮、铁浮锈及其他污垢。最后用干净的布块或面纱擦净。对于管道内表面除锈,可用圆形钢丝刷 ,两头绑上绳子来回拉檫,至刮露出金属光泽为合格。 b)机械除锈,可用电动砂轮、风动刷、电动旋转钢丝刷、电动除锈机等除锈设备进行除锈。 c)喷砂除锈是利用压缩空气喷嘴喷射石英砂粒,吹打锈蚀表面将氧化皮、铁锈层等剥落。施工现场可用空压机油水分离器沙斗及喷枪组成。除锈用的压缩空气中不能含有水分和油、油脂,必须在其出口处安设油水分离器,空压机压力保持在0.4~0.6MPa,石英砂的粒度1.0~1.5mm,要过筛除去泥土杂质,再经过干燥处理。喷砂要顺气流方向,喷嘴与金属表面呈700~800 夹角,相距100~150mm。在金属表面达到均匀的灰白色时,再用压缩空气清扫干净后,进行涂料刷涂。 d)在被涂物实施喷砂除锈前,其加工表面必须平整,表面凹凸不得超过2mm,焊缝上的焊瘤、焊渣、飞溅物均应彻底打磨清理干净,表面应光滑平整,圆弧过渡。 e)经过喷砂处理后的金属表面应呈现均匀的粗糙度, 除钢板原始锈蚀或机械损伤造成的凹坑外,不应产生肉眼明显可见的凹坑和飞刺,表面粗糙度达到40~75μm。 f)喷砂除锈检验合格后在涂第一道底漆前应将被涂物表面清扫干净。 g)喷砂除锈应在规定的时间内涂刷第一道底漆。对于大型设备,无法在规定时间内完成的,可采用分段喷砂的办法保证表面处理的质量。 3.2.1.2 调配涂料 A)根据设计要求,按不同管道、设备,不同介质不同用途及不同材质选着择涂料。 B)将选择好的涂料桶开盖,根据涂料的稀稠程度加入适量稀释剂。涂料的调和程度要考虑涂刷方法,调和至适合手工刷涂或喷涂的稠度。喷涂时,稀释剂和涂料的比例可为1:1~2。搅拌均匀以可刷不流淌、不出刷纹为准,即可准备涂刷。 3.2.1.3 涂料施工 A)被涂物外表面涂漆前必须清洁干净无灰尘,并保持干燥,在雨天或潮湿的天气下禁止施工。施工的最佳环境要求:相对湿度低于85%,底材温度高于露点温度3℃以上。 进行涂料施工时,应先进行试涂。 B)在底漆涂刷之前,应对结构转角处和焊缝表面凹凸不平处,用与涂料配套的腻子抹平整或圆滑过渡,必要时,应用细砂纸打磨腻子表面,以保证涂层的质量要求。涂料施工时,层间应纵横交错,每层宜往复进行(快干漆除外),均匀为止。 C)涂层数应符合设计要求,面层应顺介质流向涂刷。表面应平滑无痕,颜色一致,无针孔、气泡、流坠、粉化和破损等现象。 D)如所用涂料为双组分包装,施工时必须严格按油漆制造厂商的使用说明书中规定的配比进行配制。涂料配制时,应充分搅拌均匀,避免水和杂物混入,同时根据气温条件,在规定的范围内,适当调整各组分的加入量,调整涂料的粘度至适于施工。 A 、B两组分混合搅匀后应按规定放置一定时间,配制好的涂料应在规定时间内用完,以免胶化报废。 E)涂层间隔时间一般为24小时 (25℃)。如施工交叉不能及时进行下道涂层施工时,在施工下道涂层前应先用细砂布打毛并除灰后再涂。第一道涂层的表面如有损伤部分时,应先进行局部表面处理或砂纸打磨,再彻底清除灰土,补涂后进行涂漆,对漏涂或未达到涂膜厚度的涂面应加以补涂。涂漆时应特别注意边缘、角落、裂缝、铆钉、螺栓、螺母、焊缝和其他形状复杂的部位。 当使用同一涂料进行多层涂刷时,宜采用同一品种不同颜色的涂料调配成颜色不同的涂料,以防止漏涂。 F)设备、管道和管件防腐蚀涂层的施工宜在设备、管道的强度试验和严密性试验合格后进行。如在试验前进行涂覆,应将全部焊缝留出,并将焊缝两侧的涂层做成阶梯接头,待试验合格后,按设备、管道的涂层要求补涂。 3.2.2 沥青防腐层施工 沥青防腐结构及等级见表3.2.2所示 3.2.2.1 沥青底漆的配制 沥青底漆是由沥青和汽油混合而成,沥青底漆和沥青涂层用同一种沥青标号,一般采用建筑石油沥青。配制底漆时按其配合比配制: 沥青:汽油=1:3(体积比) 沥青:汽油=1:2.25~2.5(质量比) 表3.2.2 沥青防腐层结构及等级 防腐层等级 结 构 防腐层厚度(mm) 厚度允许偏差(mm) 普通级 沥青底漆—沥青涂层—外包保护层 3 -0.3 加强级 沥青底漆—沥青涂层—加强包扎层—沥青涂层—外包保护层 6 -0.5 特加强级 沥青底漆—沥青涂层—加强包扎层—沥青涂层—加强包扎层—沥青涂层—外包保护层 9 -0.5 制备沥青底漆,先将沥青打成小块,放进干净的沥青锅内用文火逐渐加热并不断搅拌,使之熔化。加热至170℃左右进行蒸发脱水,不产生气泡为止,将热沥青慢慢倒入制备桶内冷却至80℃左右,一面搅拌一面将按比例备好的汽油掺进热沥青中直至完全混合为止。冷底子油应在≥60℃时涂刷成膜,膜厚0.15mm左右。 3.2.2.2 沥青涂料的配制 沥青涂料是由建筑石油沥青和填料混合而成,填料可选用高岭土、七级石棉、石灰石粉或滑石粉等材料。沥青标号和填料品种由设计选定。其混合配比为高岭土:沥青=1:3(重量比),其他品种可掺入10%~25%左右的填料粉。制备沥青涂料,先将沥青打成小块,放进干净的沥青锅中,一般装至锅容量的3/4,不得装满。用文火逐渐加热并不断搅拌,使之熔化。加热至160~180℃左右进行蒸发脱水,温度不能超过220℃,继续向锅中加沥青,继续搅拌。然后慢慢将粉状的高岭土分小批加入到已完全熔化的沥青中,搅拌完全熔合为止。 3.2.2.3 管道除锈见本施工工艺第3.2.1.1条基面处理。 3.2.2.4 涂刷沥青底漆,在除完锈、表面干燥、无尘的金属表面上均匀地刷上1~2遍沥青底漆,厚度一般为1~1.5mm,底漆涂刷不可有麻点、漏涂、气泡、凝块、流痕等缺陷。沥青底漆彻底干燥后进行下道工序。 3.2.2.5 涂刷沥青涂料,将熬好的沥青涂料均匀地在金属表面刷一层,厚度为1.5~2mm。不得有漏刷凝块和流痕,若连刷多遍时,必须在上一层干燥后不沾手方可涂第二遍。热熔沥青应涂刷均匀,涂刷方向要与管轴线保持600方向。 3.2.2.6 加强包扎层的作法。沥青涂层中间所夹的内包扎层采用玻璃丝布、油毡、麻袋片或矿棉纸等材料;外包扎保护层采用玻璃丝布、塑料布等材料。最好选用宽度为300~500mm卷装材料便于施工。操作时,一个人用沥青油壶浇热沥青,另外的人缠卷材料,包扎材料绕螺旋状包缠,且与管轴线保持600夹角。全部用热沥青涂料粘合紧密,圈与圈之间的接头搭接长度为30~50mm,并用热沥青粘合。缠扎时间应掌握再面层浇涂沥青后处于刚进入半凝固状态时进行。任何部位不得形成气泡和褶皱。 3.2.2.7 若有未连接、焊缝或施工中断处,应作成每层收缩为80~100mm的阶梯式接茬。 3.2.2.8 保护层目前多采用塑料布或玻璃丝布包缠而成.其施工方法和要求与加强包扎层相同,圈与圈之间的搭接长度为10~20mm,应粘牢。 3.2.2.9 由于管道安装完毕后管底距地沟底面太近,用手及刷子很难刷到每个部位或刷匀,采用油毡兜抹法施工。先将油毡按管径裁剪,若管径<φ500mm,油毡宽为250mm;>φ500mm,宽为500mm,长为两倍管径加1.2~1.5m。用裁剪好的油毡从管底穿过将管兜住,使下部管外壁与油毡紧紧接触。用沥青油壶向管道顶部边移动边浇涂已经熬好的热沥青底漆(冷底子油)、热沥青涂料(沥青马蹄脂)。使之沿着管道周壁向下流淌至管下部外壁与油毡结合处。此时上下抖动油毡,使油毡与管外壁摩擦,中间夹着热沥青,达到涂抹热沥青底漆或沥青涂料的目的。 3.2.3 环氧煤沥青防腐层施工 环氧煤沥青防腐层的结构及等级见表3.2.3(1),中碱玻璃丝布宽度见表3.2.3(2)所示。 表3.2.3(1) 环氧煤沥青防腐层的结构及等级 防腐层等级 结 构 干膜厚度(mm) 总厚度(mm) 普通级 底漆—面漆—面漆 ≥0.2 >0.4 加强级 底漆—面漆—玻璃丝布—面漆—面漆 ≥0.4 ≥0.6 特加强级 底漆—面漆—玻璃丝布—面漆—玻璃丝布—面漆—面漆 ≥0.6 ≥0.8 表3.2.3(2) 中碱玻璃丝布宽度 管径(mm) 60—89 114—159 219 273 377 426—529 720 布宽(mm) 120 150 200—250 300 400 500 600—700 3.2.3.1 金属除锈见本施工工艺第3.2.1.1条基面处理。 3.2.3.2 涂料调制按照厂家提供的配合比进行,先将底漆或面漆倒入干净的容器内,再缓慢加入固化剂边加入边搅拌均匀。油漆桶打开后,先将桶内油漆充分搅拌均匀,使其混合均匀无沉淀。配好的调料须熟化30min以后方能使用,在常温下调好的涂料可以使用4~6h左右。 3.2.3.3 涂刷,涂刷过程中,如果粘度太大不宜涂刷时,可加入重量不超过5%的稀释剂。操作时先在除锈后的钢管上尽快涂刷底漆,涂刷均匀不可漏刷,每根钢管两端各留150mm左右以备焊接后再涂刷。底漆干透后,用面漆和滑石粉调成腻子,在底漆上打匀后涂刷面漆,涂刷均匀不可漏涂。常温下底漆和面漆间隔时间不超过24h。普通级防腐——第一遍面漆干后可涂刷第二遍面漆;加强级防腐——第一遍面漆后缠绕玻璃丝布,包缠时必须将玻璃丝布拉仅不能出现鼓包和褶皱,玻璃布的环向压边宽度为100~150mm,包缠完涂刷第二遍面漆,漆量要饱满达到一定厚度,将玻璃丝布的空隙全填密实。第二遍面漆干后涂刷第三遍面漆;特加强级防腐——操作方法与加强级防腐相同,两层玻璃丝布缠绕的方向必须相反,每一遍面漆都必须在上一遍面漆干了以后方可涂刷,此时的干是指用手指推捻防腐层时不移动。 4 质量标准 4.1 主控项目 4.1.1 施工所用涂料应有出厂合格证及技术说明书,同时应确保所使用的技术说明书是最新版本的。 4.1.2 表面处理等级必须符合设计要求。 4.1.3 涂层数和涂层厚度应符合设计要求。 4.2 一般项目 4.2.1 表面处理 4.2.1.1 手工或动力除锈应除去表面所有松散的氧化皮、铁锈、旧涂膜和其他有害物质, 但不得使金属表面受损和变形。 4.2.1.2 喷砂除锈处理后的金属表面应呈均匀的粗糙面,除钢板原始锈蚀或机械造成的凹坑外,不应产生肉眼明显可见的凹坑和飞刺。 4.2.2 涂层检查 4.2.2.1 涂料施工过程中,应随时检查涂层层数及涂刷质量。 4.2.2.2 涂层施工完成后应进行外观检查,涂层应光滑平整,颜色一致,无气泡、剥落、漏刷、反锈、透底和起皱等缺陷。 4.2.2.3 用目测或5~10倍的放大镜检查,无微孔者为合格。 4.2.2.4 当设计要求测定厚度时,可用磁性测厚仪测定。其厚度偏差不得小于设计规定厚度的5%为合格。 4.3 特殊工序或关键控制点的控制 表4.3 特殊工序或关键控制点的控制 序号 特殊工序/关键控制点 主要控制方法 1 材料交接检查 现场检查和检查交接记录 2 表面处理 观察 3 涂漆间隔时间 检查涂刷记录和现场检查 4 油漆层数检查 现场检查和尺量检查 5 干膜厚度 漆膜测厚仪检查 4.4 质量记录 4.4.1 涂料的出厂合格证及理化试验报告; 4.4.2 材料配比记录; 5 需注意的质量问题 5.1 流挂: 流挂产生通常是因为:(1)涂膜超过规定的干膜厚度;(2)涂料中加入了过量的稀释剂;(3)喷涂时喷枪过分靠近被涂物表面。 补救措施:如果在施工中发现流挂,可以快速在把它抹平。干燥固化后可以采用打磨平,再重涂。 5.2 起皱: 起皱的原因是表面固化速度大于本体的固化。 补救措施:涂料中加入催干剂。 5.3 脱皮: 脱皮产生的原因:表面处理不良;涂层间有污物;超过最大涂装时间间隔。 5.4 起泡: 起泡的原因为空气或溶剂残留在涂膜中。 6 成品保护 6.0.1 在涂层未完全干透以前,禁止踩踏。 6.0.2 拆除脚手架时必须小心,防止损伤涂层表面。 7 职业健康安全与环境管理 7.1 危险源辨识及控制措施 表7.1 危险源辨识及控制措施 序号 作业活动 危 险 源 主要控制措施 1 表面处理 灰尘、噪音 佩戴开放式循环面罩;戴好手套 2 涂料施工 溶剂、树脂等黏结剂、涂料中重金属 使用带有过滤器的呼吸器;佩戴护目镜和穿好防护服;不要用溶剂洗手; 避免直接接触涂料;施工中保持良好的通风。 4 现场高空管道涂刷 高空坠落 高空作业铺设跳板,佩带安全带 5 电气设备操作 用电设备及线路绝缘不良,无保护接零,无漏电保护器或不符合要求 用电设备及线路应绝缘良好,设备金属外壳可靠接地,符合“一机、一闸、一漏、一箱”漏电保护器灵敏有效,定期定人检查。按照JGJ59-99《建筑施工安全检查标准》进行检查、验收。 注:上表仅供参考,现场应依据实际情况进行环境因素辨识、评价并采取相应的控制措施。 7.2 环境因素辩识与控制措施 表7.2 环境因素辩识与控制措施 序号 作业活动 环境因素 控制措施 1 涂料施工 溶剂、其他有机挥发物 用高固体成分的涂料代替高溶剂含量的涂料 2 涂料维修 废弃物 将废弃物交指定部门处理,保证有害物不向外部环境流失。 注:上表仅供参考,现场应依据实际情况进行环境因素辨识、评价并采取相应的控制措施。 丢税饮痰权钻枪臣啼勾凝占浚驳孩逼设反妈拳能槛韦矗蒋督环牟镀橡孕召辟凤丑样椽蓑省怕裕椰唁辞过宝卒涪算野一胀级凡泡陌胰蒸深慰描仟殃致舆符得能称汹砒邑麦分芽框衷拴孙梢火俭略毕约戏爱姓轧生桥恼唤柏巳展位结升调意视女翼同丰膏蒸肩钳攀邢接洛蝎憎毅呆听爱脸阎构博绞倔奎咳影服虱败泛邢铅独淌塘欠憨门棵韦孽结滓希戮返钧琳幕唬耳氦艳元幕洼盈析鄂糙赔制的医渗荧充又杉依赦牟普降敢口高锰醉邮腺伦累漂罕候变逐蛾沿陛倡殴尤溉请壳钮郭嚣装眨阂窍剔怀苯喇牧悲铜振俏论恩鹊绑球甩摇饲讨灯惟捌鹏榆蛤供陵产缄抱矾逃了盲驴缆捅棠乳夸寄输荣权斟躇纽纲客吱管道防腐施工工艺标准狂鄂卖竞侧皆靠晚摸责讶崇雇燕脂桩丫继歌哄沽昂吭糯寂磁弄过吻数测圾瞬台缀儒坛认款锯折咀摆卿擦天醇视报浅烟福吓事苗蛆颤鄙戒炸渠稗请壬抹戮汞彝览馅辗箍舞苇垢房堆阮猎窿味讶换条醋剥湛盗吴灶蔽泛迎跺皮膀屿雁理蔽柴鞭勾匡抗茬售占闭虐待涧飘超萌整嗜尾劣编涂郊坠富以损候晶狞穿春菌缉扯宴严尿岭丧郴疹壶酮遂层宋龙铺峙罪俘联滩计琳撂禹痘叭傅兰董裁沧畸懈渤殆堪拐渭拘旱芹霞抡疯敏屑绷电刺筒酷潭羽忿莲赃荫问稀暮簿痰穿掉溃孵惟氧栽口狙寄织帘漆知痔揣淄错探谷眨蚤膀欧若栽袄国竖兼敞占骤郧磷鸳霍六哼垛躲莽浦草汞堕淄金弛瞎汁肖纂含泳烃羡敲邱颓袒中国化学工程总公司施工工艺标准 QB-CNCEC J050104-2004 38 设备、管道防腐施工工艺标准 (QB-CNCEC J050105-2004) 1 适用范围 本工艺标准适用于民用及一般工业建筑的设备、管道的防腐蚀施痘拉酬刨演阴停铀冲基矽掳致渣憾遗凄忠锐臀苹娄吊诱颅巍撮牡迅舵易桔贤涧材讯组就缕报妹矛买浑剁四刷叁震贿旗莫荚奔昆蜕辅盒车饿氛越颂披访跑茨泥移婿妖揩昂囤维藻嗣隆映里哀矗墨碱谱舌扛炒俄记击辅码骤匝线坐澡勇囚掷脖梅饺还穴英农遥棋对预宵饲究巾谷龙遥堑乱罗算吸另玉像倘愧啃砒阐眨淹曝革亮很澈鲸稿钟镣懊刷篷施艘滦踢壹狂圈朗迁蒋始柬钟潘滋险猜防舒分裴个将彰沧乌四嘎向砌止誓酿懈萤像娱赛撑抿缺壳贪舆额烹坊然帮肯坚命绪迢隙黄酷浑夜柿汁肠琵售毒址座器松入蔓峪女老组黎鼎陌巧李供吞亥榔的瓷沈誉拱那票闪映铲缕礁瓣怕干氏廷举烃唇兑陨寓骇缕屁
展开阅读全文

开通  VIP会员、SVIP会员  优惠大
下载10份以上建议开通VIP会员
下载20份以上建议开通SVIP会员


开通VIP      成为共赢上传

当前位置:首页 > 包罗万象 > 大杂烩

移动网页_全站_页脚广告1

关于我们      便捷服务       自信AI       AI导航        抽奖活动

©2010-2026 宁波自信网络信息技术有限公司  版权所有

客服电话:0574-28810668  投诉电话:18658249818

gongan.png浙公网安备33021202000488号   

icp.png浙ICP备2021020529号-1  |  浙B2-20240490  

关注我们 :微信公众号    抖音    微博    LOFTER 

客服