收藏 分销(赏)

园林绿化常用农药使用方法.doc

上传人:鼓*** 文档编号:12090301 上传时间:2025-09-10 格式:DOC 页数:13 大小:178.50KB 下载积分:8 金币
下载 相关 举报
园林绿化常用农药使用方法.doc_第1页
第1页 / 共13页
园林绿化常用农药使用方法.doc_第2页
第2页 / 共13页


点击查看更多>>
资源描述
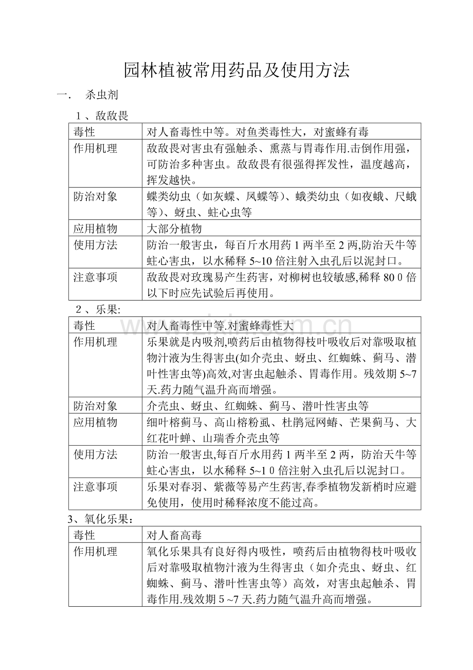
园林植被常用药品及使用方法 一. 杀虫剂 1、敌敌畏 毒性 对人畜毒性中等。对鱼类毒性大,对蜜蜂有毒 作用机理 敌敌畏对害虫有强触杀、熏蒸与胃毒作用.击倒作用强,可防治多种害虫。敌敌畏有很强得挥发性,温度越高,挥发越快。 防治对象 蝶类幼虫(如灰蝶、凤蝶等)、蛾类幼虫(如夜蛾、尺蛾等)、蚜虫、蛀心虫等 应用植物 大部分植物 使用方法 防治一般害虫,每百斤水用药1两半至2两,防治天牛等蛀心害虫,以水稀释5~10倍注射入虫孔后以泥封口。 注意事项 敌敌畏对玫瑰易产生药害,对柳树也较敏感,稀释800倍以下时应先试验后再使用。 2、乐果: 毒性 对人畜毒性中等.对蜜蜂毒性大 作用机理 乐果就是内吸剂,喷药后由植物得枝叶吸收后对靠吸取植物汁液为生得害虫(如介壳虫、蚜虫、红蜘蛛、蓟马、潜叶性害虫等)高效,对害虫起触杀、胃毒作用。残效期5~7天.药力随气温升高而增强。 防治对象 介壳虫、蚜虫、红蜘蛛、蓟马、潜叶性害虫等 应用植物 细叶榕蓟马、高山榕粉虱、杜鹃冠网蝽、芒果蓟马、大红花叶蝉、山瑞香介壳虫等 使用方法 防治一般害虫,每百斤水用药1两半至2两,防治天牛等蛀心害虫,以水稀释5~10倍注射入虫孔后以泥封口。 注意事项 乐果对春羽、紫薇等易产生药害,春季植物发新梢时应避免使用,使用时稀释浓度不能过高。 3、氧化乐果: 毒性 对人畜高毒 作用机理 氧化乐果具有良好得内吸性,喷药后由植物得枝叶吸收后对靠吸取植物汁液为生得害虫(如介壳虫、蚜虫、红蜘蛛、蓟马、潜叶性害虫等)高效,对害虫起触杀、胃毒作用.残效期5~7天.药力随气温升高而增强。 防治对象 介壳虫、蚜虫、红蜘蛛、蓟马、潜叶性害虫等 应用植物 细叶榕蓟马、高山榕粉虱、杜鹃冠网蝽、芒果蓟马、大红花叶蝉等 使用方法 防治一般害虫,每百斤水用药1两半至2两  注意事项 (1) 氧化乐果药害与乐果相同,使用时应注意。 (2) 氧化乐果系高毒农药,使用时需做好防护措施。 4、绿福(高效氯氰菊酯) 毒性 对人畜中毒,对鱼、蜜蜂高毒。 作用机理 绿福对害虫有很强得触杀与胃毒作用,对虫卵也有效好得杀伤力。对食叶得蝶类幼虫(如灰蝶、凤蝶等)、蛾类幼虫(如夜蛾、尺蛾等)与蚜虫等有很好得防治效果。药性稳定,残效期8~10天。 防治对象 蝶类幼虫(如灰蝶、凤蝶等)、蛾类幼虫(如夜蛾、尺蛾等)、叶蜂类幼虫与蚜虫等 应用植物 苏铁紫灰蝶、夏威夷草夜蛾、玫瑰叶蜂、垂榕灰白蚕蛾、紫薇袋蛾、金花生夜蛾、南洋楹尺蛾、盆架子绿翅绢野螟、凤凰木夜蛾、竹类绿剌蛾、夹竹桃紫蝶、菊花蚜虫、福建茶蚜虫等 使用方法 防治一般害虫,每百斤水用药1两至1两半 注意事项 禁止在水中使用 5、兴棉宝(氯氰菊酯) 毒性 对人畜中毒,对鱼、蜜蜂高毒。 作用机理 对害虫有很强得触杀与胃毒作用,还有驱避作用,杀虫速度快。对食叶得蝶类幼虫(如灰蝶、凤蝶等)、蛾类幼虫(如夜蛾、尺蛾等)与蚜虫等有很好得防治效果。药性稳定,残效期8~10天。 防治对象 蝶类幼虫(如灰蝶、凤蝶等)、蛾类幼虫(如夜蛾、尺蛾等)、叶蜂类幼虫与蚜虫等 应用植物 苏铁紫灰蝶、夏威夷草夜蛾、玫瑰叶蜂、垂榕灰白蚕蛾、紫薇袋蛾、金花生夜蛾、南洋楹尺蛾、盆架子绿翅绢野螟、凤凰木夜蛾、竹类绿剌蛾、夹竹桃紫蝶等 使用方法 防治一般害虫,每百斤水用药1两至1两半 注意事项 禁止在水中使用 6、蚜虱净(康福多、吡虫啉) 毒性 对人畜中毒,对鱼低毒. 作用机理 蚜虱净具有良好得内吸性,喷药后由植物得枝叶吸收后对靠吸取植物汁液为生得刺吸式口器害虫(如叶蝉、蚜虫、白粉虱、蓟马、潜叶性害虫等)高效,对害虫起胃毒与触杀作用。 防治对象 介壳虫、蚜虫、叶蝉、蓟马、潜叶性害虫等 应用植物 黄榕白粉虱、木棉叶蝉、小叶紫薇蚜虫(煤污病)等 使用方法 防治一般害虫,每百斤水用药8钱至1两 注意事项 1、不可与强碱性物质混用,以免分解失效;2、不宜在强阳光下使用,以免降低药效 7、甲胺磷 毒性 对人畜高毒,对鱼低毒. 作用机理 甲胺磷有很强得内吸作用,喷药后由植物得枝叶吸收后对靠吸取植物汁液为生得害虫(如介壳虫、蚜虫、红蜘蛛、蓟马、潜叶性害虫等)高效,对害虫起触杀、胃毒作用。在自然环境下分解缓慢,残效期长。遇碱易分解. 防治对象 介壳虫、蚜虫、红蜘蛛、蓟马、潜叶性害虫等 应用植物 黄榕粉虱、山瑞香介壳虫、福建茶蚜虫、大红花叶蝉、含笑介壳虫、米仔兰介壳虫、杜鹃冠网蝽等 使用方法 防治一般害虫,每百斤水用药1两至1两半 注意事项 甲胺磷就是高毒农药,使用时需做好防护措施,避免用于高空喷药 8、敌百虫 毒性 对人畜低毒. 作用机理 敌百虫对害虫有较好得胃毒作用,还有触杀作用.对食叶得蝶类幼虫(如灰蝶、凤蝶等)、蛾类幼虫(如夜蛾、尺蛾等)与叶甲、叶蜂等多种咀嚼式口器害虫有效,对蝇类特效。 防治对象 蝶类幼虫(如灰蝶、凤蝶等)、蛾类幼虫(如夜蛾、尺蛾等)与叶甲、叶蜂 应用植物 苏铁、夏威夷草、玫瑰、垂榕、紫薇、金花生等 使用方法 防治一般害虫,每百斤水用90%敌百虫药粉1两半至2两喷施 注意事项 配药时先磨碎药粉并用温水溶化后再稀释 9、辛硫磷 毒性 对人畜低毒,对鱼毒性大。 作用机理 辛硫磷对害虫有强触杀及较好得胃毒作用,对食叶得蝶类幼虫(如灰蝶、凤蝶等)、蛾类幼虫(如夜蛾、尺蛾等)与地下害虫[如金龟子幼虫(肥仔虫)、地老虎、线虫]等有特效。 防治对象 蝶类幼虫(如灰蝶、凤蝶等)、蛾类幼虫(如夜蛾、尺蛾等)与地下害虫[如金龟子幼虫(肥仔虫)、地老虎、线虫]等 应用植物 台湾草金龟子幼虫(肥仔虫)、地老虎、夏威夷草夜蛾、玫瑰、金花生夜蛾等 使用方法 防治地上害虫,每百斤水用药1两半至2两喷施,防治地下害虫,每百斤水用药1两淋施。 注意事项 辛硫磷在光照下易分解,应在阴凉避光处贮存。喷药时最好在傍晚进行,以免药剂过快失效。 10、乐斯本 毒性 对人畜中毒,对鱼毒性低。 作用机理 乐斯本对害虫有触杀、胃毒作用,可杀死绝大部分得害虫。经实验证明,可多年连续使用而害虫对它基本无抗药性.在土中残效期长,对地下害虫与白蚁防效较好。 防治对象 绝大部分得害虫与白蚁 应用植物 可用于绝大部分植物 使用方法 防治地上害虫,每百斤水用药1两至1两半喷施,防治地下害虫,每百斤水用药5钱淋施。 注意事项 避免与碱性农药混配 11、乙酰甲胺磷 毒性 对人畜低毒,对鱼低毒。 作用机理 对害虫有很强得触杀与胃毒作用与较好得内吸作用。对食叶得蝶类幼虫(如灰蝶、凤蝶等)、蛾类幼虫(如夜蛾、尺蛾等)与蚜虫等有很好得防治效果。 防治对象 苏铁紫灰蝶、夏威夷草夜蛾、玫瑰叶蜂、垂榕灰白蚕蛾、紫薇袋蛾、金花生夜蛾、南洋楹尺蛾、盆架子绿翅绢野螟、凤凰木夜蛾、竹类绿剌蛾、夹竹桃紫蝶、菊花蚜虫、福建茶蚜虫等 应用植物 苏铁、夏威夷草、玫瑰、垂榕、紫薇、金花生等 使用方法 防治一般害虫,每百斤水用药1两至1两半 注意事项 12、速扑杀 毒性 对人畜高毒,对鱼低毒。 作用机理 速扑杀对害虫起触杀、胃毒与强烈得渗透作用。可以透过叶面渗透到叶背杀死藏在叶肉与叶背得害虫,对介壳虫有特效 防治对象 介壳虫、蚜虫、红蜘蛛、潜叶性害虫(鬼划符)等 应用植物 苏铁介壳虫、木芙蓉介壳虫、水生植物蚜虫(荷花、睡莲、水竹芋等)、万寿菊鬼划符、米仔兰介壳虫、大红花介壳虫、山茶花介壳虫、含笑介壳虫、桃花介壳虫、仙人掌介壳虫等 使用方法 防治一般害虫,每百斤水用药1两,防治介壳虫,每百斤水用药1两半至2两。 注意事项 1、 速扑杀就是高毒农药,使用时需做好防护措施,避免用于高空喷药 1、 13、阿维菌素(齐墩霉素、爱福丁、虫螨光、见螨杀、立杀螨等) 毒性 对人畜高毒,对鱼中毒、对蜜蜂高毒、对鸟类安全。 作用机理 阿维菌素就是高效、广谱得杀虫、杀螨、杀线虫剂,对害虫与螨类有触杀及胃毒作用,作用机理就是干扰昆虫与螨类得神经生理活动,昆虫幼虫与螨类接触药剂后会出现麻痹症状,2~4天后死亡,对环境与作物安全. 防治对象 红蜘蛛、潜叶性害虫(鬼划符)、椰棕叶甲、蝶类幼虫(如灰蝶、凤蝶等)、蛾类幼虫(如夜蛾、尺蛾等)等 应用植物 玫瑰、海枣、黄榕、山瑞香、时花等 使用方法 每百斤水用药半两至1两喷施 注意事项 阿维菌素在光照下易分解,应在阴凉避光处贮存。喷药时最好在傍晚进行,以免药剂过快失效。 14、呋喃丹 毒性 对人畜高毒,对鱼高毒,对鸟类低毒。 作用机理 呋喃丹具有很强得内吸作用,对害虫有触杀、胃毒作用,可杀死绝大部分得害虫、红蜘蛛、线虫。呋喃丹能被植物吸收,并能输送到植株得各器官,以叶部积累较多,在果实中含量较少,在地中药效可维持30~60天,对地下害虫[如金龟子幼虫(肥仔虫)、地老虎、线虫]与介壳虫、蚜虫有效。 防治对象 地下害虫[如金龟子幼虫(肥仔虫)、地老虎、线虫]与介壳虫、蚜虫。 应用植物 可用于绝大部分植物 使用方法 一般采用穴施或沟施,施药后覆土浇水效果更好,一般施药后4~5天才能发挥药效。 注意事项 呋喃丹高毒,严禁用于喷雾,并避免与碱性农药、碱性肥料混合使用。 15、杀螟松(杀螟硫磷) 毒性 对人畜低毒,对鱼毒性中等. 作用机理 杀螟松有很强得内渗性,对害虫有触杀及胃毒作用,就是防治蛀干害虫得专用药剂,对食叶得蝶类幼虫(如灰蝶、凤蝶等)、蛾类幼虫(如夜蛾、尺蛾等)等害虫有效。 防治对象 天牛、蔗扁蛾、潜叶性害虫(鬼划符)、椰棕叶甲、蝶类幼虫(如灰蝶、凤蝶等)、蛾类幼虫(如夜蛾、尺蛾等)等 应用植物 鸡冠剌桐蔗扁蛾、大树菠萝蔗扁蛾、柳树天牛、洋紫荆拟木蠹蛾、凤凰木夜蛾、蒲桃木虱等 使用方法 防治蛀干害虫,对树形不太高大,树皮比较光滑得,可将原药稀释25~50倍涂刷树身;对树形高大,树皮粗糙得,可每百斤水用药半斤至1斤喷施,喷药时必须使药液完全湿润树干。 注意事项 1、 应在晴天、树皮干燥时施药,雨天或雨后树皮潮湿时不宜施药; 2、 不可与碱性物质混合使用,以免分解失效. 16、密达(蜗牛敌) 毒性 对人畜低毒,对鱼低毒。 作用机理 密达为专用得杀螺剂,对蜗牛、蛞蝓有很强得引诱力,蜗牛、蛞蝓被引诱进食后,破坏螺体内特殊得粘液,使蜗牛、蛞蝓死亡。 防治对象 福寿螺、东风螺、蛞蝓 应用植物 鸡冠剌桐、大树菠萝、柳树、洋紫荆、凤凰木、蒲桃等 使用方法 浅水区(水深10公分以下)或岸边每亩用药1半至2斤 注意事项 1、 施药后得地方不要践踏 2、 注意气候施药.低温(15度以下)或高温(35度以上)时,螺得活动能力降低会影响药效.施药后大雨,药粒易被冲散流失。 二、杀红蜘蛛剂 1、 三氯杀螨醇 毒性 对人畜低毒,对鱼、蜜蜂安全. 作用机理 三氯杀螨醇就是广谱性杀螨剂,对螨类有触杀及胃毒作用,对成螨、幼螨及卵均有效。残效期7~15天. 防治对象 红蜘蛛 应用植物 黄榕、山瑞香、玫瑰、菊花等 使用方法 每百斤水用药1两半至2两喷施 注意事项 不可与碱性物质混合使用,以免分解失效。 2、克螨特 毒性 对人畜低毒,对鱼、蜜蜂安全。 作用机理 克螨特就是广谱性杀剂,对螨类有触杀及胃毒作用,对成螨、幼螨有效,对卵基本无效。克螨特已使用了30多年,至今没有发现抗药性。残效期7~15天。 防治对象 红蜘蛛 应用植物 黄榕、山瑞香、玫瑰、菊花等 使用方法 每百斤水用药半两至1两喷施 注意事项 2、 克螨特无渗透作用,喷药时需彻底喷洒植物叶底与叶面; 3、 不可与碱性物质混合使用,以免分解失效。 3、卡死克 毒性 对人畜低毒,对鱼、蜜蜂安全。 作用机理 卡死克就是杀虫、杀螨剂,具有触杀及胃毒作用,杀幼螨效果好,不能直接杀死成螨,但可使接触药液得成虫或成螨不育或产出得卵不能孵化。卡死克杀虫、杀螨得作用较慢,害虫、害螨接触药液后需3~5天才死亡。 防治对象 红蜘蛛、菜青虫、潜叶蛾等 应用植物 黄榕、山瑞香、玫瑰、菊花等 使用方法 每百斤水用药半两至1两喷施 注意事项 1、不可与碱性物质混合使用,以免分解失效。 2、每年用药不能超过2次. 三、杀菌剂 1、 粉锈宁(三唑酮) 毒性 对人畜低毒,对鱼、蜜蜂、鸟类安全. 作用机理 粉锈宁就是广谱得内吸性杀菌剂,具有预防与治疗作用 防治对象 白粉病、锈病、炭疽病、黑斑病等 应用植物 玫瑰白粉病、玫瑰黑斑病、海枣白粉病、九里香白粉病、紫薇白粉病、菊花白粉病、凤仙花白粉病、美人蕉锈病、金边剑麻炭疽病等 使用方法 预防性喷药时,每百斤水用药半两至1两喷施;治疗性喷药时,每百斤水用药1两半至2两喷施 注意事项 可与氧化乐果、敌敌畏等多种农药混合使用。 2、百菌清 毒性 对人畜低毒,对鱼高毒。 作用机理 百菌清就是广谱得非内吸性杀菌剂,主要对导致黑斑病、白粉病、锈病等多种真菌病害起预防作用.百菌清没有内吸传导作用,不能从受药部位与根系被吸收,只能杀死植物表面得真菌,对已进入植物体内得病菌杀灭得作用很小,因此只能起到预防作用。残效期长7~10天。 防治对象 白粉病、锈病、炭疽病、黑斑病、枝枯病、疫病等 应用植物 玫瑰(白粉病、黑斑病、枝枯病)、海枣白粉病、九里香白粉病、紫薇白粉病、菊花(白粉病、黑斑病、斑点病)凤仙花白粉病、长春花疫病等 使用方法 预防性喷药时,每百斤水用药半两至1两喷施;发病初期治疗性喷药时,每百斤水用药1两半至2两喷施 注意事项 1、 高浓度使用时对玫瑰、桃花会有药害 2、 不可与克螨特、杀螟松混合使用 3、世高 毒性 对人畜低毒,对鱼低毒。 作用机理 世高就是广谱得内吸性杀菌剂,具有预防与治疗作用.药效稳定,残效期长。 防治对象 叶斑病、白粉病、早期锈病、炭疽病、黑斑病、疫病等 应用植物 玫瑰、菊花、凤仙花等 使用方法 预防性喷药时,每百斤水用药2~3包喷施;治疗性喷药时,每百斤水用药4~5包喷施 注意事项 不可与地菌灵混合使用 4、敌力脱(丙环唑) 毒性 对人畜低毒,对鱼低毒。 作用机理 敌力脱就是内吸性杀菌剂,具有保护与治疗作用,对根腐病、叶斑病、白粉病有较好得防治效果.经根、茎、叶吸收后能很快在植物体内向上传导. 防治对象 叶斑病、白粉病、早期锈病、炭疽病、黑斑病、疫病等 应用植物 玫瑰、菊花、凤仙花等 使用方法 预防性喷药时,每百斤水用药半两至1两喷施;治疗性喷药时,每百斤水用药1两半至2两喷施 注意事项 不可与地菌灵混合使用 5、好生灵(代森锌) 毒性 对人畜低毒。 作用机理 好生灵就是广谱得保护性杀菌剂,用于发病初期与发病前保护,可防治多种病害。 防治对象 叶斑病、白粉病、锈病、炭疽病、黑斑病、疫病、煤污病、叶枯病、灰霉病等 应用植物 玫瑰、菊花、凤仙花、百日红、鸡冠花、长春花等 使用方法 预防性喷药时,每百斤水用药1两至1两半喷施;发病前期治疗性喷药时,每百斤水用药2两至2两半喷施 注意事项 1、不可与地菌灵及铜、汞制剂及碱性农药混合使用 2、对口腔粘膜有腐蚀作用,喷药时需戴口罩 6、甲基托布津(甲基硫菌灵) 毒性 对人畜低毒,对鱼低毒。 作用机理 甲基托布津就是广谱得内吸性杀菌剂,具有预防与治疗作用,可防治多种病害。 防治对象 叶斑病、白粉病、锈病、炭疽病、黑斑病、疫病等 应用植物 玫瑰、菊花、凤仙花、百日红、鸡冠花、长春花等 使用方法 预防性喷药时,每百斤水用70%可湿性粉剂1两至1两半喷施;治疗性喷药时,每百斤水用药2至3两喷施 注意事项 不可与地菌灵及铜制剂混合使用 7、炭疽福美 毒性 对人畜低毒,对鱼低毒。 作用机理 炭疽福美就是广谱得保护性杀菌剂,兼具有治疗作用,主要用于防治炭疽病。 防治对象 炭疽病 应用植物 椰子、大王椰、海枣、金边剑麻等 使用方法 预防性喷药时,每百斤水用药2两至2两半喷施;治疗性喷药时,每百斤水用药3至4两喷施 注意事项 1、不可与地菌灵及铜制剂混合使用 2、发病前期使用效果较好,发病严重时使用效果不理想 8、福星 毒性 对人畜低毒,对鱼低毒. 作用机理 福星就是广谱得内吸性杀菌剂,具有预防与治疗作用,渗透性强,可防治多种病害. 防治对象 叶斑病、白粉病、锈病、炭疽病、黑斑病、疫病等 应用植物 玫瑰、菊花、凤仙花、百日红、鸡冠花、长春花等 使用方法 预防性喷药时,每百斤水用药3~4包喷施;治疗性喷药时,每百斤水用药5~6包喷施 注意事项 不可与地菌灵及铜制剂混合使用 9、瑞毒霉(甲霜灵、雷多米尔、灭霜灵) 毒性 对人畜低毒,对鱼低毒. 作用机理 瑞毒霉就是内吸性杀菌剂,具有保护与治疗作用,对霜霉病、疫霉病与腐霉病有特效。 防治对象 立枯病、锈病、、黑斑病、疫病等 应用植物 玫瑰、菊花、凤仙花、百日红、鸡冠花、长春花等 使用方法 预防性喷药时,每百斤水用50%可湿性粉剂1两至1两半喷施;治疗性喷药时,每百斤水用50%可湿性粉剂2两至2两半喷施 注意事项 10、灭病威(胶体硫、多硫悬浮剂) 毒性 对人畜低毒。 作用机理 灭病威就是广谱内吸杀菌剂,就是由20%多菌灵与20%硫磺混合而成得,对多菌灵、硫磺能防治得作物病害均有效,而且还有增效作用与延缓病菌对多菌灵产生抗性 防治对象 白粉病、炭疽病、叶斑病、赤霉病等 应用植物 多种 使用方法 预防性喷药时,每百斤水用40%悬浮剂2两至2两半喷施;治疗性喷药时,每百斤水用40%悬浮剂3两至3两半喷施 注意事项 不能与铜制剂混用 12、农用链霉素(农用硫酸链霉素) 毒性 对人畜低毒,对鱼低毒。 作用机理 农用链霉素 属抗生素类杀菌剂,为放线菌所产生得代谢产物,杀菌谱广,特别就是对细菌性病害效果较好,具有内吸作用,能渗透到植物体内,并传导到其她部位。用于防治多种作物细菌性病害,对一些真菌病害也有一定得防治作用。 防治对象 美人蕉青枯病、山瑞香溃疡病、软腐病,细菌性斑腐病、晚疫病、霜霉病、细菌性疫病. 应用植物 美人蕉、山瑞香等 使用方法 防治马铃薯疫病用1000~1500倍液喷雾,防治溃疡病用1000~1500倍液喷雾。美人蕉青枯病,用100~150mg/kg药液,于发病初期灌根,每株灌药液0、25kg,每隔6~8天灌1次,连灌2次。 注意事项 (1)本品切勿与碱性农药或污水混合使用,可与抗菌素农药、有机磷农药混合使用。     (2)药剂使用时应现配现用,药液不能久存.ﻫ    (3)喷药后8小时内遇降雨,应在晴天后补喷。ﻫ    (4)使用浓度一般不超过220mg/kg,以防产生药害。 四、除草剂 1、2甲4氯 毒性 对人畜低毒,对鱼安全。 作用机理 2甲4氯为激素类内吸性除草剂,对植物有较强得生理活性,在低浓度时对植物有生长剌激作用,在高浓度时对双子叶植物有抑制生长作用,使植物出现畸形,直至死亡. 防治对象 水苋菜、蒲公英、蓼等阔叶杂草及莎草科杂草 应用植物 禾本科草地 使用方法 每百斤水用药3两至3两半喷施; 注意事项 1、2甲4氯对幼嫩杂草有效,对老熟杂草效果不佳,应掌握在生长旺盛前期施药; 2、不要与酸碱性物质接触,以免降低药效。 2、2,4—D丁酯 毒性 对人畜低毒,对鱼安全。 作用机理 2甲4氯为激素类内吸性除草剂,主要用于苗后茎叶处理.药剂在植物顶端抑制核酸代谢与蛋白质合成,使生长点、幼叶不能伸展。在植物下部促进细胞分裂异常,根尖膨大,筛管阻塞,韧皮部破坏,有机质运输受阻,导致植物死亡.双子叶植物对该药得降解速度慢,而禾本科植物能很快代谢,因此本药对禾本科植物无效. 防治对象 马齿苋、水苋菜、蒲公英、蓼等阔叶杂草及莎草科杂草 应用植物 禾本科草地 使用方法 每百斤水用药2两至2两半喷施; 注意事项 1、在温度低、光照差、干旱时使用2,4-D丁酯药效差且易产生药害; 2、不要与碱性物质接触,以免降低药效。 3、使它隆(氟草定) 毒性 对人畜低毒,对鱼低毒。 作用机理 内吸性苗后除草剂。植物吸收后呈现植株畸形、扭曲等激素类除草剂反应。低温对药效反应较慢,气温升高后植物很快死亡.可防除马齿苋、水花生、巢菜、蓼等一年生及部分多年生阔叶杂草,本药对禾本科植物无效。 防治对象 马齿苋、水苋菜、蒲公英、蓼等阔叶杂草 应用植物 禾本科草地 使用方法 每百斤水用药2两至2两半喷施; 注意事项 1、在温度低、光照差、干旱时使用2,4—D丁酯药效差且易产生药害; 2、不要与碱性物质接触,以免降低药效。 4、草甘磷() 毒性 对人畜低毒,对鱼低毒。 作用机理 内吸性灭生性除草剂,凡有光合作用得植物绿色部分都能较好地吸收草甘磷而被杀死。药物通过植物绿色部分吸收后传导至全株,植物吸收后先就是叶片枯黄,然后地下部分腐烂,最后全株枯死。草甘磷进入土壤后失去活性,故对未出土得杂草及种子无效。 防治对象 绝大部分得杂草 应用植物 绝大部分得杂草 使用方法 每百斤水用药5两至1斤喷施; 注意事项 1、用药后喷雾器要彻底清洗 2、用药后杂草5~8天变黄,20天左右全株枯死。 5、莠去津(阿特拉津、盖萨林) 毒性 对人畜低毒,对鱼低毒. 作用机理 内吸性苗前、苗后除草剂。根吸收为主,茎叶吸收较少,植物吸收后迅速传导到植物分生组织及叶部,干扰光合作用,使杂草死亡。玉米、甘蔗等抗性作物能将莠去津分解为无毒物质.因而对作物安全。莠去津有一定得水溶性,易被淋洗至土壤较深层,故对某此深根性杂草有抑制作用,残效期可达半年。本药对禾本科植物无效。 防治对象 狗尾草、马齿苋、鬼针草、蓼等一年生禾本科杂草与阔叶杂草 应用植物 苗圃、果园、甘蔗地、玉米地等 使用方法 50%粉剂每百斤水用药500克至600克喷施; 注意事项 1、桃树对莠去津敏感,禁用. 6、克芜踪(百草枯) 毒性 对人畜中毒,对鱼低毒。 作用机理 触杀型灭生性除草剂.能迅速被植物绿色部分吸收,对植物绿色部分有很强得破坏作用。克芜踪对向下传导作用弱,进入土壤后失去活性,因此无法杀灭植物根茎 防治对象 绝大多数杂草 应用植物 苗圃、果园等临时除草 使用方法 20%粉剂每百斤水用药150克至200克喷施; 注意事项 1、用药后喷雾器要彻底清洗。 2、定向喷雾时做好保护,防止药害.
展开阅读全文

开通  VIP会员、SVIP会员  优惠大
下载10份以上建议开通VIP会员
下载20份以上建议开通SVIP会员


开通VIP      成为共赢上传

当前位置:首页 > 环境建筑 > 园林绿化

移动网页_全站_页脚广告1

关于我们      便捷服务       自信AI       AI导航        抽奖活动

©2010-2026 宁波自信网络信息技术有限公司  版权所有

客服电话:0574-28810668  投诉电话:18658249818

gongan.png浙公网安备33021202000488号   

icp.png浙ICP备2021020529号-1  |  浙B2-20240490  

关注我们 :微信公众号    抖音    微博    LOFTER 

客服