收藏 分销(赏)

商业地产招商流程.doc

上传人:仙人****88 文档编号:12021309 上传时间:2025-08-28 格式:DOC 页数:5 大小:66.50KB 下载积分:10 金币
下载 相关 举报
商业地产招商流程.doc_第1页
第1页 / 共5页
商业地产招商流程.doc_第2页
第2页 / 共5页


点击查看更多>>
资源描述
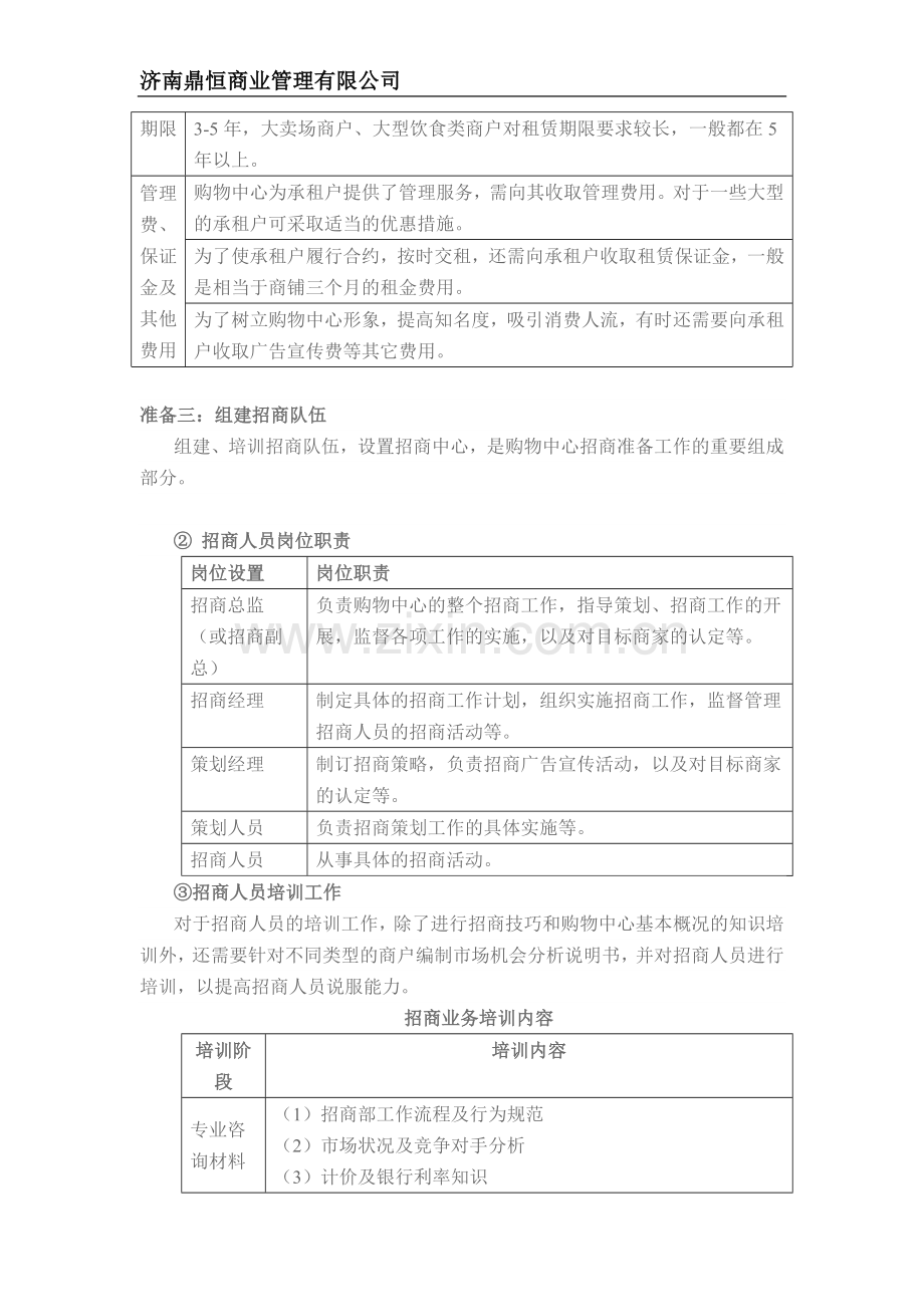
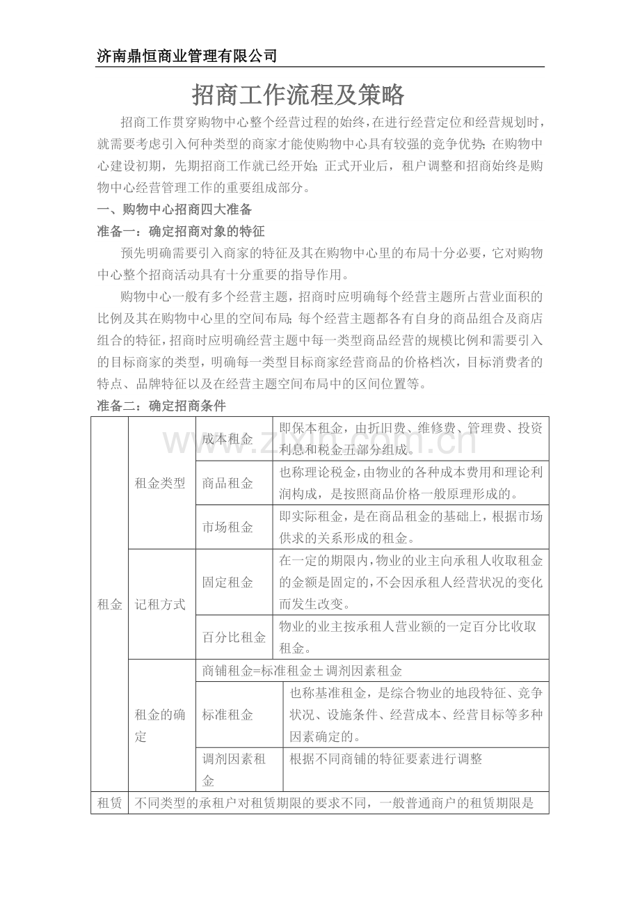
济南鼎恒商业管理有限公司 招商工作流程及策略 招商工作贯穿购物中心整个经营过程的始终,在进行经营定位和经营规划时,就需要考虑引入何种类型的商家才能使购物中心具有较强的竞争优势;在购物中心建设初期,先期招商工作就已经开始;正式开业后,租户调整和招商始终是购物中心经营管理工作的重要组成部分。 一、购物中心招商四大准备 准备一:确定招商对象的特征 预先明确需要引入商家的特征及其在购物中心里的布局十分必要,它对购物中心整个招商活动具有十分重要的指导作用。 购物中心一般有多个经营主题,招商时应明确每个经营主题所占营业面积的比例及其在购物中心里的空间布局;每个经营主题都各有自身的商品组合及商店组合的特征,招商时应明确经营主题中每一类型商品经营的规模比例和需要引入的目标商家的类型,明确每一类型目标商家经营商品的价格档次,目标消费者的特点、品牌特征以及在经营主题空间布局中的区间位置等。 准备二:确定招商条件 租金 租金类型 成本租金 即保本租金,由折旧费、维修费、管理费、投资利息和税金五部分组成。 商品租金 也称理论税金,由物业的各种成本费用和理论利润构成,是按照商品价格一般原理形成的。 市场租金 即实际租金,是在商品租金的基础上,根据市场供求的关系形成的租金。 记租方式 固定租金 在一定的期限内,物业的业主向承租人收取租金的金额是固定的,不会因承租人经营状况的变化而发生改变。 百分比租金 物业的业主按承租人营业额的一定百分比收取租金。 租金的确定 商铺租金=标准租金±调剂因素租金 标准租金 也称基准租金,是综合物业的地段特征、竞争状况、设施条件、经营成本、经营目标等多种因素确定的。 调剂因素租金 根据不同商铺的特征要素进行调整 租赁期限 不同类型的承租户对租赁期限的要求不同,一般普通商户的租赁期限是3-5年,大卖场商户、大型饮食类商户对租赁期限要求较长,一般都在5年以上。 管理费、保证金及其他费用 购物中心为承租户提供了管理服务,需向其收取管理费用。对于一些大型的承租户可采取适当的优惠措施。 为了使承租户履行合约,按时交租,还需向承租户收取租赁保证金,一般是相当于商铺三个月的租金费用。 为了树立购物中心形象,提高知名度,吸引消费人流,有时还需要向承租户收取广告宣传费等其它费用。 准备三:组建招商队伍 组建、培训招商队伍,设置招商中心,是购物中心招商准备工作的重要组成部分。   ② 招商人员岗位职责 岗位设置 岗位职责 招商总监 (或招商副总) 负责购物中心的整个招商工作,指导策划、招商工作的开展,监督各项工作的实施,以及对目标商家的认定等。 招商经理 制定具体的招商工作计划,组织实施招商工作,监督管理招商人员的招商活动等。 策划经理 制订招商策略,负责招商广告宣传活动,以及对目标商家的认定等。 策划人员 负责招商策划工作的具体实施等。 招商人员 从事具体的招商活动。 ③招商人员培训工作 对于招商人员的培训工作,除了进行招商技巧和购物中心基本概况的知识培训外,还需要针对不同类型的商户编制市场机会分析说明书,并对招商人员进行培训,以提高招商人员说服能力。 招商业务培训内容 培训阶段 培训内容 专业咨询材料 (1)招商部工作流程及行为规范 (2)市场状况及竞争对手分析 (3)计价及银行利率知识 (4)招商技巧(处理异议、成交技巧) (5)发展商介绍及经营理念 (6)项目优劣势分析 (7)产品理解、规划、平面、装标、配套 (8)营销策略思路理解 (9)客户信息资料的获取技巧 (10)商户分析 (11)租赁须知 (12)认租书及合同的填写 专业培训 (1)房地产营销知识 (2)房地产策划基本方法 (3)广告须知 (4)建筑的基本知识 (5)规划设计基本理论 (6)房地产招商培训(包含专业礼仪、语言表达、招商技巧、招商心理等培训) (7)市场调研培训(包含市场基本方法、市场数据处理方法、市场强化意识训练等) 精英培训 (1)管理人才素质要求 (2)团队表现训练 (3)创新意识训练 (4)电脑实施技能/电子商务训练 (5)专业英语训练 (6)领导意识训练 (7)服务意识训练 (8)体能强化训练 (9)自我管理能力训练 (10)房地产营销 (11)统计学 (12)市场调研的理论实操 (13)房地产开发 (14)财务管理基本知识 (2)设置招商中心 招商中心是商家直接感受体验购物中心经营特色的场所,应通过营造招商中心良好的环境氛围,树立其形象,展示其主题特色,以此感染目标商家,促进招商。 准备四:招商资料准备 专业咨询材料 法律咨询、牌照、税务问题往来开设,商品进口的海关渠道 市场咨询材料 (1)城市零售消费能力、档次、品位、流行情报; (2)城市游客数量、消费习惯; (3)各大型商场同业竞争对手的分布地区、经营业绩等。 项目物业资料 效果图、平面图、位置图、租金价目表 项目租赁条款 租赁年限、超租期、免租期、管理费、水、电、煤、电话费、违约责任 二、购物中心招商四大步骤 步骤一:招商调查 在进行招商调查时,首先要根据目标商的家特征,确定招商方向,然后大量搜集商家的信息资料,并主动与之联系。综合分析各种信息资料,制订相应的招商策略及实施方案。 步骤二:内部认租 内部认租期的主要工作任务是,采用定向招商的方式,主动上门与目标商家联系,最终确定主力商家、各经营主题的重点商家,同时对一般商家进行招商登记。 步骤三:公开招商 公开招商,即全面招商,指所有商铺全面对外公开招商,既引入重点商户进行经营,又要吸引一般商家前来租赁。 步骤四:开业准备 完成招商工作任务后,还要为顺利开业做一些准备工作。开业前,有必要运用各种广告媒体进行大幅度的广告宣传造势活动,以树立形象,提高购物中心的知名度。 三、购物中心招商七大策略 策略一: 招商先行、销售跟进   招商的目的在于实现销售。招商成功是实现顺利销售的先决条件,特别是品牌商家的引入更能为项目的销售提供强大的驱动力,成为项目的重大卖点,从而促进项目销售的顺利进行;   注意在招商过程中的控制,吸引部分经营商户购铺经营,从而为项目的销售加力。 策略二:大户先行、散户跟进   大户(主力店、次主力店及旗舰品牌商户)的招商是招商工作的龙头,是招商工作的重中之重,特别是主力店的招商一旦成功,基本就意味着项目招商工作的成功,其他散户必然群起跟进,最终实现项目的招商圆满完成。   (1)大户三优政策   优先选位:大户(主力、次主力、旗舰品牌)优先在我们给定的范围内选铺;   优惠套餐:给予大户一整套优惠政策(如租金、免租期);   优化组合:计划性合理分布大户的位置,充分发挥他们的品牌和市场影响力,以有利于带旺其他中小品牌,利于整个市场的长远经营。   (2)小户扶持政策   引进优质品牌代理权给予有发展潜力的中小散户;   给予部分散户优惠的付款条件,减轻其经营压力。 策略三: 同业差异、异业互补 购物中心是一种多业态组合的商业组织模式,但它绝不是一个无序的大杂烩,购物中心必须是一个拥有明确经营主题和巨大创造力的品牌形象企业。招商要始终注意维护和管理好已确定的经营主题和品牌形象,达到主题统一、业态复合、同业差异、异业互补的目的。 (1) 同业差异 同业差异就是市场有一定承受力,不能盲目招同一品类的店进入。譬如零售业态的核心主力店招商,就不要同时招来两家基本上都是经营食品和日用品的大型超市,核心主力店同质化无差异更是不能想象的。 (2)异业互补   异业互补的目的就是要充分尊重顾客消费的选择权,并能让顾客心身体验变化,提高其消费兴趣。譬如百货、超市因为经营品项不同,可以互补;让顾客逛得疲劳的零售店与让顾客休息放松的餐饮店可以互补等等。 策略四:立足长远,放水养鱼   任何新兴商业市场从开业到兴旺成熟,均需要一定的时间来进行培育,培育时间的长短根据市场所处的位置、商业环境、市场规模、项目自身定位、商业业态、竞争环境等的不同而有所差异。
展开阅读全文

开通  VIP会员、SVIP会员  优惠大
下载10份以上建议开通VIP会员
下载20份以上建议开通SVIP会员


开通VIP      成为共赢上传

当前位置:首页 > 环境建筑 > 房地产

移动网页_全站_页脚广告1

关于我们      便捷服务       自信AI       AI导航        抽奖活动

©2010-2026 宁波自信网络信息技术有限公司  版权所有

客服电话:0574-28810668  投诉电话:18658249818

gongan.png浙公网安备33021202000488号   

icp.png浙ICP备2021020529号-1  |  浙B2-20240490  

关注我们 :微信公众号    抖音    微博    LOFTER 

客服