收藏 分销(赏)

毕业设计指导书-商业综合楼设计.doc

上传人:仙人****88 文档编号:11990452 上传时间:2025-08-26 格式:DOC 页数:11 大小:103.50KB 下载积分:10 金币
下载 相关 举报
毕业设计指导书-商业综合楼设计.doc_第1页
第1页 / 共11页
毕业设计指导书-商业综合楼设计.doc_第2页
第2页 / 共11页


点击查看更多>>
资源描述
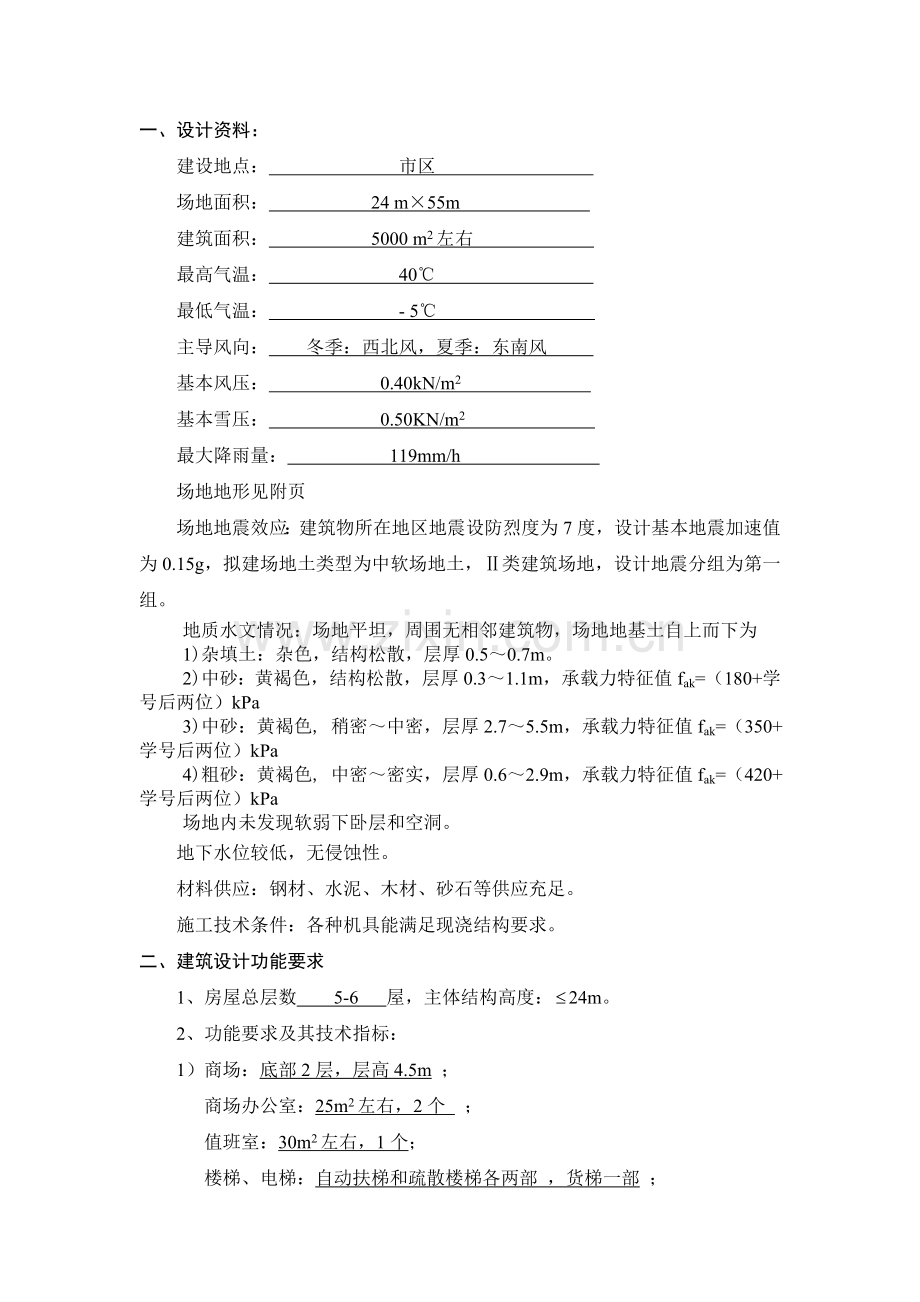
毕业设计指导书 题 目:常德市朗州路商业综合楼X号楼设计 学生姓名: 学 号: 专业班级: 指导教师: 黄志刚 完成时间: 一、设计资料: 建设地点: 市区 场地面积: 24 m×55m 建筑面积: 5000 m2左右 最高气温: 40℃ 最低气温: - 5℃ 主导风向: 冬季:西北风,夏季:东南风 基本风压: 0.40kN/m2 基本雪压: 0.50KN/m2 最大降雨量: 119mm/h 场地地形见附页 场地地震效应:建筑物所在地区地震设防烈度为7度,设计基本地震加速值为0.15g,拟建场地土类型为中软场地土,Ⅱ类建筑场地,设计地震分组为第一组。 地质水文情况:场地平坦,周围无相邻建筑物,场地地基土自上而下为 1)杂填土:杂色,结构松散,层厚0.5~0.7m。 2)中砂:黄褐色,结构松散,层厚0.3~1.1m,承载力特征值fak=(180+学号后两位)kPa 3)中砂:黄褐色, 稍密~中密,层厚2.7~5.5m,承载力特征值fak=(350+ 学号后两位)kPa 4)粗砂:黄褐色, 中密~密实,层厚0.6~2.9m,承载力特征值fak=(420+ 学号后两位)kPa 场地内未发现软弱下卧层和空洞。 地下水位较低,无侵蚀性。 材料供应:钢材、水泥、木材、砂石等供应充足。 施工技术条件:各种机具能满足现浇结构要求。 二、建筑设计功能要求 1、房屋总层数 5-6 屋,主体结构高度:24m。 2、功能要求及其技术指标: 1)商场:底部2层,层高4.5m ; 商场办公室:25m2左右,2个 ; 值班室:30m2左右,1个; 楼梯、电梯:自动扶梯和疏散楼梯各两部 ,货梯一部 ; 仓库:250-400 m2 ; 厕所:根据需要; 2)办公楼(3层以上)层高3.6m。 含综合办公区、经理办公室、文印室、接待室、会议厅、厕所等, 电梯、楼梯与商场不能共用。 3)楼面: 自定 ;地面: 自定 ;屋面:不上人屋面; 4)内、外墙装饰材料: 内墙:自定; 外墙:自定; 5)填充墙材料: 内墙: 轻质隔墙,6KN/m3; 外墙: 混凝土砌块,12 KN/m3; 三、结构设计要求 上部结构形式: 框架结构 ; 基础结构形式: 独柱下立基础 ; 四、设计时间安排 建设设计:3周 结构设计:7周 施工设计:1周 资料整理及答辩:1周 五、设计任务 (一)完成的任务: 每人独立完成主要建筑、结构施工图及施工组织设计一套。 (二)具体应完成的任务: 1、建筑施工图6~9张,分别为平面、立面、剖面和主要构造大样,要求符合“制图标准”,达到施工图深度。 2、结构施工图6~9张,分别为楼盖结构布置和现浇板配筋、连梁和次梁配筋、框架配筋、楼梯结构布置及配筋、基础平面布置及配筋详图。 3、施工组织设计2张:施工平面图设计并编制施工进度计划图。 4、设计计算说明书一份,其要求详见《土木工程毕业设计规范化要求》。 5、交给学院的图纸:手画1#图纸4张(必须包括底层平面图,标准层平面图,正立面图,楼梯剖面),装订成册的3#图纸一套。全部3#施工图(含建筑、结构及施工组织)必须用计算机绘制,要求符合“制图标准”,达到施工图深度。最后选择适当比例打印在A3纸上并装订成册。 六、外文翻译 中英文摘要(不少于200个词) 七、毕业设计的目的和要求 (一)设计目的 1、巩固、深化、拓宽所学过的基础课、专业基础课和专业课知识,提高综合运用这些知识独立进行分析和解决实际问题的能力; 2、培养学生树立正确的设计思想、严谨的科学态度和工作作风,掌握建筑工程专业设计的基本程序和方法,了解我国有关的建设方针和政策,正确使用本专业的有关技术规范和规定; 3、学会针对要解决的问题,广泛地搜集国内外有关资料,了解国内外的水平和状况; 4、培养深入细致调查研究,理论联系实际,从经济、技术的观点全面分析和解决问题的方法及阐述自己观点的能力。 5、提高工程制图技能,掌握正确的图纸表现方法。 (二)设计要求 1、设计前熟悉毕业设计任务书,按照任务书的要求合理安排各阶段设计计划,按时完成设计任务。 2、认真复习所学基础理论和专业知识,为解决毕业设计中有关问题作好准备。 3、熟悉有关设计规范和施工规定,查阅标准图集及有关参考资料,提高设计能力,独立完成设计任务。 4、对设计中各个步骤要求设计思路清楚,力学概念明确,设计计算方法正确,计算精度满足工程要求,构造处理得当。 5、制图严格按照“房屋建筑制图统一标准”,“建筑结构制图标准”进行,每张施工要求布局合理,图面整齐、美观。对建筑结构设计意图表达完整,几何尺寸齐全,线条清晰,图中文字及其数据一律用仿宋体。 6、计算以手算为主,对主体结构必须采用电算复核,工程施工图应力求采用计算机绘制。 7、计算书文本应符合《土木工程专业设计规范要求》。正文分标题编写,并附有电算资料,全部内容必须打印或用钢笔书写,要求字迹工整,计算数据和单位准确,示意简单图应有大概的比例,不得徒手勾画,各种表格要用制图工具绘制。 八、毕业设计的内容及指导要点 (一)建筑设计部分 由指导教师提出初步平面设计参数,学生完成从平面到空间组合设计,立面造型设计,构造设计和施工图设计。施工图的内容为:各层平面图,立面图,剖面图,楼梯间,卫生间,电梯间及电梯井,阳台,雨蓬,门窗等局部大样及其构造详图。指导重点应为建筑构造设计部分。 (二)结构设计部分 根据建筑图纸对上部结构和基础进行结构造型和结构布置,各层结构平面布置及设计计算,主体结构内力分析及配筋计算,基础及其它附属结构的设计计算。设计成果分为设计计算说明书和结构施工图两部分,图纸内容包括结构平面布置及现浇板的配筋图、框架配筋图、楼梯、电梯井、阳台、雨蓬等附属结构件布置及配筋图,基础平面布置及其大样图等,指导重点为结构内力分析计算和施工图纸的表达及其构造细节处理。 (三)施工组织部分 根据所设计的项目进行主要分部分项工程的工程量计算,结合施工方法进行施工平面安排,完成施工平面图和进度计划安排。指导重点为工程量和各施工过程持续时间计算。 九、设计计算说明书的组织和编写 (一)计算书的内容 1、工程概况 (1)概述:对工程概况的简述。 (2)结构设计依据:所依据的现行规范名称、标准图集等。 (3)主要设计参数:来自于设计任务书提供的资料。 (4)材料选用:混凝土、钢筋强度等级及级别,砖和砂浆的各类及强度等级。 2、结构方案的选择及结构布置 (1)结构方案:简述结构类型和结构体系的选择及其理由。 (2)结构布置:承重结构(或抗侧力结构)的布置方向及其理由:电梯、楼梯的功能及其位置和数量的确定。 (3)柱网尺寸及层高。 (4)主要结构构件截面尺寸的初步拟定:柱、梁、板。 3、主体结构计算简图及梁、柱线刚度计算 4、荷载计算 确定主体结构上的荷载。 (1)恒载计算; (2)活荷载计算; (3)风荷载计算; (4)地震荷载计算(采用底部剪力法)。 以上各荷载均应取标准值进行计算,以便后来进行组合。 5、内力计算(可只算一幅一榀框架) (1)恒载作用下的内力计算:可采用分层法或迭代法计算内力,然后考虑梁端弯矩调幅。 (2)活荷载作用下的内力计算: A、为减少计算工作,可不考虑活荷载的最不利分布而按满布考虑; B、用分层法或迭代法或按导师指定方法计算内力; C、满布荷载法计算误差的调整(梁跨中弯矩应乘以1.1~1.2的系数予以增大); D、考虑弯矩调幅。 (3)风荷载作用下的内力和位移计算: 可采用D值法进行计算。 (4)地震荷载作用下的内力和位移计算。 可采用D值法或按导师指定方法进行计算。 6、内力组合 对于高度小于60米的高层建筑结构,可能成为最不利组合的类型为: (1)恒载+活载 (2)恒载+活载+风载 (3)重力荷载+水平地震荷载。 在以上组合中应注意分项系数和组合系数的选用,根据上述组合确定梁、柱端的最不利的内力值M、V、N,然后根据平衡条件进行校核,并要求梁跨中弯矩不应小于相应简支梁跨中弯矩的0.5倍。 7、主体结构构件配筋计算(框架) 不考虑地震作用的组合内力时: 考虑地震作用的组合内力时: 8、框架的侧移验算 顶点位移: 层间位移: 上式左边为由荷载效应标准组合下的内力产生的相对位移,应考虑含地震作用和不含地震作用两种情况。 9、楼面(盖)的设计计算 (1)楼面权的内力和配筋计算 ; (2)主、次梁的内力和配筋计算。 10、基础设计计算 (1)除所计算的框架外,其它柱脚内力可按相应的荷载投影面积近似估算。 (2)基础平面布置 (3)基础梁(及底板)的内力和配筋计算 11、楼梯、雨蓬、电梯井及附属结构的设计计算 12、结束语及谢辞 (二)计算书的书写格式 计算书文本格式应符合《土木工程毕业设计规范要求》。 十、施工图纸的表达及注意事项 (一)、施工图纸是工程师的语言,要求: 1、表达方法正确、规范、能完整表达设计意图。 2、线条清晰、光滑、主、次内容分明。 3、图布布置恰当,给人以美观、大方之感。 4、文字说明简捷,用词准确。 5、构件代号及表达方式以“制图标准”为依据。 (二)、注意事项 所有的构造要求及构造处理(如轴压比、配筋率、锚固长度,搭接或焊接位置及长度,梁、柱端箍筋及其构造等)均应参考“建筑结构构造资料集”(上、下),且必须满足现行规范的要求。 十一、设计进度及时间安排(供参考) 1、建筑设计(方案寒假完成) 3周 2、结构布置、构件选型 1周 3、框架计算 2周 4、基础设计 1周 5、楼梯设计 1周 6、楼(屋)面梁板设计 1周 7、绘制、整理施工图(第12~14周) 1周 8、整理计算书 0.5周 9、施工组织设计 1周 10、毕业设计答辩 0.5周 十二、参考文献 《房屋建筑学》 教材 《高层建筑设计》 中国建筑工业出版社 《公共建筑设计原理》 中国建筑工业出版社 《建筑空间组合论》 中国建筑工业出版社 《建筑构造》 中国建筑工业出版社 《房屋建筑制图统一标准》 中国建筑工业出版社 《建筑造型与装饰艺术》 辽宁科学技术出版社 《混凝土结构设计》(上、下册) 教材 《高层建筑结构设计》 清华大学出版社 《高层建筑结构实用设计方法》 赵西安 编著 《地基与基础》 教材 《建筑结构静力计算手册》 中国建筑工业出版社 《办公建筑设计规范》 中国建筑工业出版社 《建筑结构造资料集》(上、下册) 中国建筑工业出版社 《建筑构、配件标准图集》 中南标 《钢筋混凝土结构计算图表》 中南建筑工业出版社 《现行建筑设计规范》 中国建筑工业出版社 《现行结构设计规范》 中国建筑工业出版社 《现行建筑施工规范》 中国建筑工业出版社 注意:所依据的《规范》必须是最新的现行《规范》。 十三、土木工程毕业设计规范化要求 (一)、毕业设计说明书文本结构规范化要求的内容: 1、毕业设计任务书 2、 毕业设计题目、摘要、关键词(中英文) 3、毕业设计目录 4、毕业设计说明书正文 (1)工程概况及设计、施工方案的选择 (2)主体工程的详细计算书 (3)总结和自我评价 5、致谢 6、附录 (二)、毕业设计图纸规范化要求的内容: 1、主体部分设计图纸 2、局部构造详图 (三)、对毕业设计说明书文本内容的要求 1、毕业设计任务书、毕业设计题目由指导教师提出,教研室主任把关; 2、毕业设计说明书文本每页右下角必须有页码, 目录中必须标明页码。 3、毕业设计说明书正文:正文内容序号为:一、二、三、……;1、2、3,……; (1)、(2)、 (3)、……。 (1)工程概况及设计、施工方案的选择 工程概况:简要介绍工程所处地理位置、环境、场地条件、工程规模、主要工程技术及经济参数。 设计,施工方案的选择:分析汇总设计资料,根据可能的工程技术条件,对可供选择的方案进行技术经济分析,比较,并对所选方案的特点进行论述。 (2)主体工程的详细计算书 由于时间有限,一般不要求完成工程的全部设计工作,可只进行主体工程和有特色部分的设计计算,要求计算步骤清晰、简图合理,方法简洁、计算正确,并合理使用有效数字。 (3)总结和自我评价 对整个设计工作进行归纳和总结,阐述本设计中存在的问题,提出改进的方法和建议,并对自己的设计工作进行实事求是的评价。 4、致谢:对指导教师以及协助完成设计的有关人员表示谢意。 5、附录:包括与计算有关的图表、计算机程序及运行结果。 6、参考文献:正文中应按顺序在引用参考文献处的文字右上角用[]标明,[]中序号应与“参考文献”中序号一致,正文之后则应刊出参考文献,并列出只限于作者亲自阅读过的最主要的发表在公开出版物上的文献。 参考文献的著录,按著录/题名/出版事项顺序排列: 期刊—著者,题名,期刊名称,出版年,卷号(期号),起始页码。 书籍一著者,书名,版次(第一版不标注),出版地,出版者,出版年,起始 7、毕业设计说明书要步骤清晰、文字工整,便于检查和校核,应采用通用设许符号和法定计量单位,附必要的计算草图。 (四)、毕业设计图纸内容的要求 1、主体部分设计图纸:毕业设计完成全部工程设计图纸。每个学生设计不能类同。 2、局部构造详图:局部构造详图可通过小组协作共同完成。 3、毕业设计图纸应力求充分表达设计意图,布图均匀,美观简洁,不得漏缺 4、毕业设计图纸应符合制图标准对图纸规格、线型、字体,符号、图例和其作为绘图基本训练,它表达的基本要求。 5、毕业设计中应要求学生用计算机绘制大部分图纸可要求一定数量的图纸用墨线和硫酸纸手工绘制。 6、毕业设计图纸经指导教师审阅后才能参加毕业设计答辩。 附: (单位:米)
展开阅读全文

开通  VIP会员、SVIP会员  优惠大
下载10份以上建议开通VIP会员
下载20份以上建议开通SVIP会员


开通VIP      成为共赢上传

当前位置:首页 > 学术论文 > 毕业论文/毕业设计

移动网页_全站_页脚广告1

关于我们      便捷服务       自信AI       AI导航        抽奖活动

©2010-2026 宁波自信网络信息技术有限公司  版权所有

客服电话:0574-28810668  投诉电话:18658249818

gongan.png浙公网安备33021202000488号   

icp.png浙ICP备2021020529号-1  |  浙B2-20240490  

关注我们 :微信公众号    抖音    微博    LOFTER 

客服