收藏 分销(赏)

管理道德与社会责任.doc

上传人:仙人****88 文档编号:11990218 上传时间:2025-08-26 格式:DOC 页数:5 大小:55KB 下载积分:10 金币
下载 相关 举报
管理道德与社会责任.doc_第1页
第1页 / 共5页
管理道德与社会责任.doc_第2页
第2页 / 共5页


点击查看更多>>
资源描述
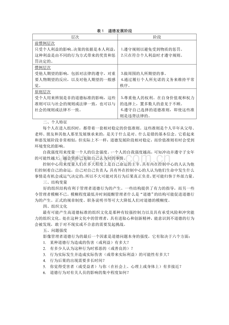
第二章 管理道德与社会责任 第一节 道德与崇尚道德的管理 道德通常是指那些用来明辨是非的规则或原则,旨在帮助主体判断某种行为时正确的还是错误的。组织的道德标准要与社会的道德标准相容,否则很难为社会所接纳。 一、 四种道德观 1. 功利观 这种观点认为决策要完全依据其后果做出。功利主义的目的是为更多的人谋求尽可能多的利益。功利主义对效率和生产率有促进作用,并符合利润最大化的目标。但它会造成资源配置的扭曲,尤其在一些受决策影响的人没有参与决策的情况下;同时,也会导致一些利益相关人的利益被忽视。 2. 权利观 这种观点认为决策要在尊重和保护个人基本权利的前提下做出的。权利观积极的一面是它保护了个人的自由和隐私。但它也有消极的一面:接受这种观点的管理者把对个人的保护看得比工作的完成更重要,对效率有不利的影响。 3. 公平观 这种观点要求管理者按公平的原则行事,如给新来的员工提供高一点的工资,以更好地维持员工的生活。公平观保护了弱势员工的利益,但不利于培养员工的风险意识。 4. 综合观 这种观点主张把实证(是什么)和规范(应该是什么)两种方法并入到商业道德中,即契约思想。其种类有两种:(1)适用于社会公众的一般契约;(2)适用于特殊社团成员的特殊契约。 二、 崇尚道德的管理特征 1. 把遵守道德规范看做责任 2. 以社会利益为重 3. 重视相关者的利益 4. 以人为目的 5. 超越法律 即超越法律的要求,比法律的要求做得更好。 6. 自律 7. 以组织的价值观为行为导向 第二节 管理者道德行为的影响因素 一、 道德发展阶段 表1 道德发展阶段 层次 阶段 前惯例层次 只受个人利益的影响。决策的依据是本人利益, 这种利益是由不同的行为方式带来的奖赏和惩 罚决定的。 ⒈遵守规则以避免受到物质的惩罚。 ⒉只在符合个人利益时才遵守规则。 惯例层次 受他人期望的影响,包括对法律的遵守,对重 要人物期望的反应,以及对他人期望的一般感 觉。 ⒊做周围的人所期望的事。 ⒋通过履行个人所允诺的义务来维持平常秩序。 原则层次 受个人用来辨别是非的道德标准的影响,这些准则可以与社会的规则或法律一致,也可以与 社会的规则或法律不一致。 ⒌尊重他人的权利。在自身价值观和权力的选择上,置多数人的意见于不顾。 ⒍遵守自己选择的道德准则,即使这些准则是违背法律的。 二、 个人特征 每个人在进入组织时,都带着一套相对稳定的价值准则。这些准则是个人早年从父母、老师、朋友和其他人那里发展继承来的,是关于什么是对、什么是错的基本信念。它看起来和恶发展阶段非常相似,但实际上不一样,道德发展阶段相对稳定,而价值准则有时会受到环境变化的影响。 自我强度用来度量一个人的信念强度。一个人的自我强度越高,可知冲动并遵守子女年的可能性越大,越会坚持己见做自己认为对的事情。 控制中心用来度量人们在多大程度上是自己命运的主宰。具有内在控制中心的人认为他们控制着自己的命运,自己对自己负责人;具有外在控制中心的人认为他们生命中发生什么事情是有机会或运气决定的,所以不大可能对其行为后果真正负责,更可能归咎于外部力量。 三、 结构变量 好的组织结构有利于管理者道德行为的产生。一些结构提供了有力的指导,而另一些令管理者模糊不已。模糊程度最低并时刻提醒管理者什么是“道德”的结构可能促进道德行为的产生。正式的规章制度、职务说明书等可大大降低人们对道德的模糊度。 四、 组织文化 最有可能产生高道德标准的组织文化是那种有较强控制力以及具有承受风险和冲突能力的组织文化。处在这种文化中的管理者,具有进取心和创新精神,能意识到不道德的行为会被发现,敢于对不现实或不合意的需要发起挑战。 五、 问题强度 影像管理者道德行为的最后一个因素是道德问题本身的强度,它有取决于六个方面: 1. 某种道德行为造成的伤害(或利益)有多大? 2. 有多少人认为这种行为时邪恶的(或善良的)? 3. 行为实际发生并造成实际伤害(或带来实际利益)的可能性有多大? 4. 行为后果的出现需要多长时间? 5. 你觉得受害者(或受益者)与你(在社会上、心理上或身体上)有多接近? 6. 道德行为对有关人员的影响的集中程度如何? 第三节 提升员工道德修养的途径 一、 招聘搞到的素质的员工 二、 确立道德准则 道德准则是表明组织的基本价值观和组织期望员工遵守的道德规则的正式文件。道德准则既要相当具体让员工明白以什么样的精神来从事工作、以什么样的态度来对待工作,也要相当宽泛让员工有判断的自由。 三、 设定工作目标 四、 对员工进行道德教育 1. 方式 开设研修班或组织专题讨论会;高层管理者以身作则,感化员工;制定相关的奖惩机制。 2. 作用 (1) 可显著改变员工的道德行为; (2) 提升了个人道德发展阶段; (3) 增强了对商业道德问题的认识。 五、 对绩效进行全面评估 六、 建立正式的保护机制 第四节 社会责任与利润取向 一、 社会责任的定义 如果一个企业不仅承担了法律上和经济上的义务,还承担了“追求对社会有利的长期目标”的义务,我们说该企业是有社会责任的。 二、两种社会责任观 表2 两种社会责任观对企业承担社会责任观点的比较 古典观 社会经济观 利 润 一些社会活动白白消耗企业的资源;目标的多元化会冲淡企业的基本目标——提高生产率,因而减少利润。 企业参与社会活动会使:⑴自身的社会形象 会得到提升;⑵与社区、政府的关系更加融洽因而增加利润特别是长期利润。 股东利益 企业参与社会活动实际上是管理者拿自己的钱为自己捞取名声等方面的好处,因而不符合股东的利益。 承担社会责任的企业通常被认为其风险低且透明度高,其股票因符合股东利益而受到广大投资者的欢迎。 权 力 企业承担社会责任会使其本已十分强大的权力更加强大。 企业在社会中的地位与其所拥有的权力是有限的,企业必须遵守法律、接受社会舆论的监督。 责任 从事社会活动是政治家的责任,企业家不能“越俎代庖”。 企业在社会上有一定的权力,根据权责对等的原则,它应承担相应的社会责任。 社会基础 公众在社会责任问题上意见不统一,企业承担社会责任缺乏一定的社会基础。 企业承担社会责任并不缺乏社会基础,近年来舆论对企业追求社会目标的呼声很高。 资 源 企业不具备/拥有承担社会责任所需的资源,如企业领导人的视角和能力基本上是经济方面的,不适合处理社会问题。 企业拥有承担社会责任所需的资源,如企业拥有财力资源、技术专家和管理才能,可以为那些需要援助的公共工程和慈善事业提供支持。 表3 赞成和反对社会经济观的争论 赞成的观点 反对的观点 公众期望 公众的意见在支持企业同时追逐经济和社会目标。 长期利润 具有社会责任的公司趋向于取得更稳固的长期利润。 道德义务 企业应当承担社会责任,因为负责人的行为才是企业所要做的正确的事情。 公众形象 公司通过追求社会目标可以树立更好的社会形象。 更好的环境 企业的参与有助于解决社会难题。 减少政府管制 企业社会责任的加强会导致较少的政府管制。 责任与权力的平衡 企业拥有很大权力,这就要求相应的责任来平衡。 股东利益 从长期来看,具有社会责任感将提高企业的股票价格。 资源占有 企业拥有支持公共项目和慈善事业的资源。 预防胜于治疗 企业应在社会问题变得十分严重之前采取措施,以免付出更大的补救代价。 违反利润最大化原则 企业只有在追求经济利益时,才在承担社会责任。 淡化使命 追求社会目标淡化了企业的基本使命,即经济的生产率。 成本 许多社会责任活动都不能补偿其成本,必须有人为此埋单。 权力过大 企业已拥有很大权力,追逐社会目标将使它们的权力更大。 缺乏技能 企业领导者缺乏处理社会问题的必要技能。 缺乏明确的责任 企业与社会性行动之间缺乏必要的联系。
展开阅读全文

开通  VIP会员、SVIP会员  优惠大
下载10份以上建议开通VIP会员
下载20份以上建议开通SVIP会员


开通VIP      成为共赢上传

当前位置:首页 > 包罗万象 > 大杂烩

移动网页_全站_页脚广告1

关于我们      便捷服务       自信AI       AI导航        抽奖活动

©2010-2025 宁波自信网络信息技术有限公司  版权所有

客服电话:0574-28810668  投诉电话:18658249818

gongan.png浙公网安备33021202000488号   

icp.png浙ICP备2021020529号-1  |  浙B2-20240490  

关注我们 :微信公众号    抖音    微博    LOFTER 

客服