收藏 分销(赏)

闪光灯电路制作-内页.doc

上传人:仙人****88 文档编号:11314212 上传时间:2025-07-16 格式:DOC 页数:2 大小:45KB 下载积分:10 金币
下载 相关 举报
闪光灯电路制作-内页.doc_第1页
第1页 / 共2页
闪光灯电路制作-内页.doc_第2页
第2页 / 共2页
本文档共2页,全文阅读请下载到手机保存,查看更方便
资源描述
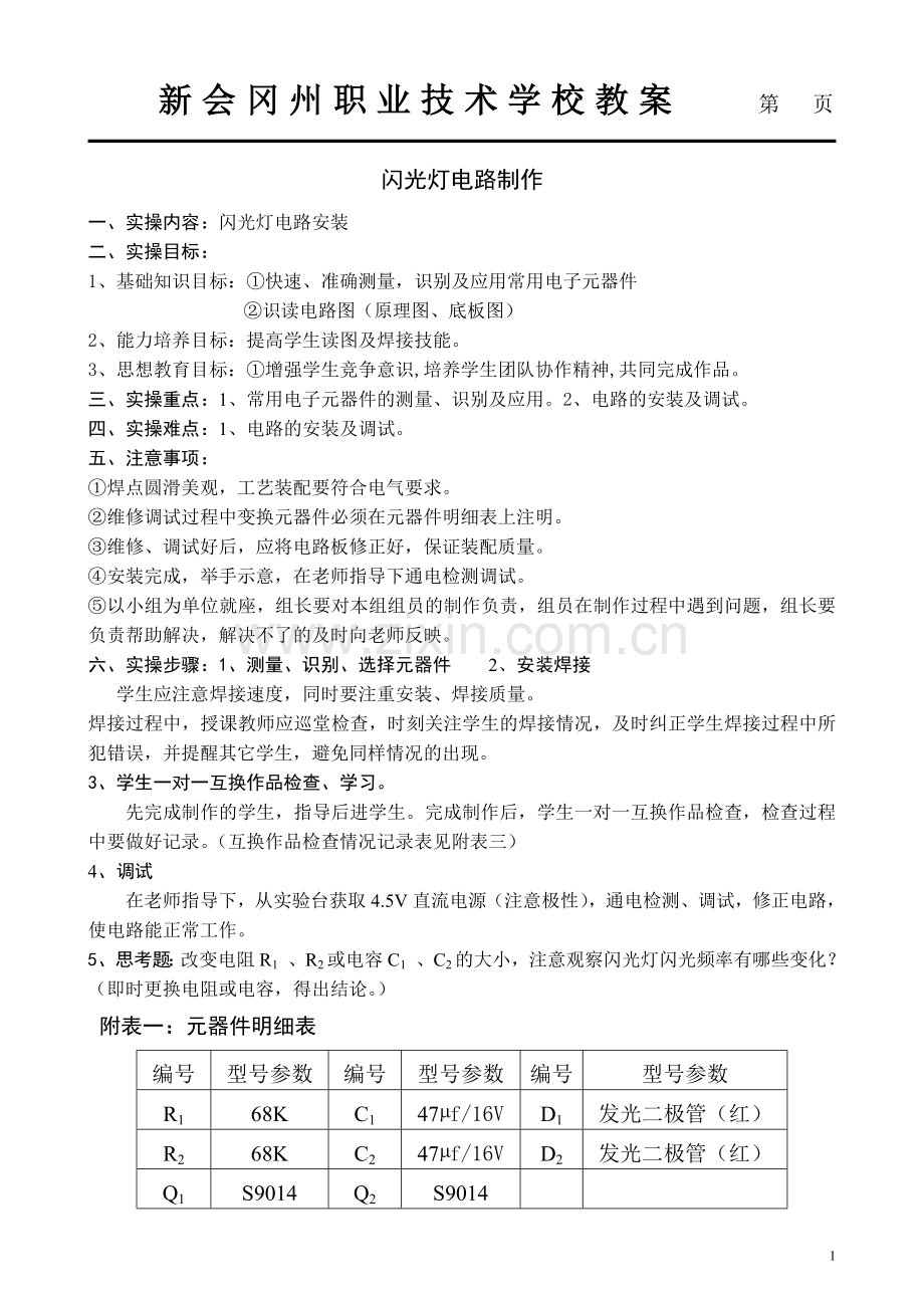
新会冈州职业技术学校教案 第 页 闪光灯电路制作 一、实操内容:闪光灯电路安装 二、实操目标: 1、基础知识目标:①快速、准确测量,识别及应用常用电子元器件 ②识读电路图(原理图、底板图) 2、能力培养目标:提高学生读图及焊接技能。 3、思想教育目标:①增强学生竞争意识,培养学生团队协作精神,共同完成作品。 三、实操重点:1、常用电子元器件的测量、识别及应用。2、电路的安装及调试。 四、实操难点:1、电路的安装及调试。 五、注意事项: ①焊点圆滑美观,工艺装配要符合电气要求。 ②维修调试过程中变换元器件必须在元器件明细表上注明。 ③维修、调试好后,应将电路板修正好,保证装配质量。 ④安装完成,举手示意,在老师指导下通电检测调试。 ⑤以小组为单位就座,组长要对本组组员的制作负责,组员在制作过程中遇到问题,组长要负责帮助解决,解决不了的及时向老师反映。 六、实操步骤:1、测量、识别、选择元器件 2、安装焊接 学生应注意焊接速度,同时要注重安装、焊接质量。 焊接过程中,授课教师应巡堂检查,时刻关注学生的焊接情况,及时纠正学生焊接过程中所犯错误,并提醒其它学生,避免同样情况的出现。 3、学生一对一互换作品检查、学习。 先完成制作的学生,指导后进学生。完成制作后,学生一对一互换作品检查,检查过程中要做好记录。(互换作品检查情况记录表见附表三) 4、调试 在老师指导下,从实验台获取4.5V直流电源(注意极性),通电检测、调试,修正电路,使电路能正常工作。 5、思考题:改变电阻R1 、R2或电容C1 、C2的大小,注意观察闪光灯闪光频率有哪些变化?(即时更换电阻或电容,得出结论。) 附表一:元器件明细表 编号 型号参数 编号 型号参数 编号 型号参数 R1 68K C1 47µf/16V D1 发光二极管(红) R2 68K C2 47µf/16V D2 发光二极管(红) Q1 S9014 Q2 S9014 附录二:互换作品检查情况记录表 本人姓名: 被检板编号: 错误总数 错误元 件编号 错误原因及修正 1 2 3 被检板的优点 被检板的缺点 附录三:原理图 2
展开阅读全文

开通  VIP会员、SVIP会员  优惠大
下载10份以上建议开通VIP会员
下载20份以上建议开通SVIP会员


开通VIP      成为共赢上传

当前位置:首页 > 包罗万象 > 大杂烩

移动网页_全站_页脚广告1

关于我们      便捷服务       自信AI       AI导航        抽奖活动

©2010-2026 宁波自信网络信息技术有限公司  版权所有

客服电话:0574-28810668  投诉电话:18658249818

gongan.png浙公网安备33021202000488号   

icp.png浙ICP备2021020529号-1  |  浙B2-20240490  

关注我们 :微信公众号    抖音    微博    LOFTER 

客服