收藏 分销(赏)

竖井开挖技术交底.doc

上传人:仙人****88 文档编号:11304998 上传时间:2025-07-15 格式:DOC 页数:3 大小:21.37KB 下载积分:10 金币
下载 相关 举报
竖井开挖技术交底.doc_第1页
第1页 / 共3页
竖井开挖技术交底.doc_第2页
第2页 / 共3页


点击查看更多>>
资源描述
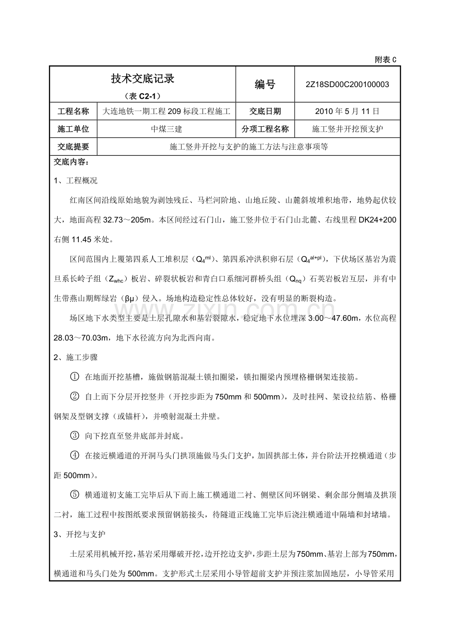
附表C 技术交底记录 (表C2-1) 编号 2Z18SD00C200100003 工程名称 大连地铁一期工程209标段工程施工 交底日期 2010年5月11日 施工单位 中煤三建 分项工程名称 施工竖井开挖预支护 交底提要 施工竖井开挖与支护的施工方法与注意事项等 交底内容: 1、工程概况 红南区间沿线原始地貌为剥蚀残丘、马栏河阶地、山地丘陵、山麓斜坡堆积地带,地势起伏较大,地面高程32.73~205m。本区间经过石门山,施工竖井位于石门山北麓、右线里程DK24+200右侧11.45米处。 区间范围内上覆第四系人工堆积层(Q4ml)、第四系冲洪积卵石层(Q4al+pl),下伏场区基岩为震旦系长岭子组(Zwhc)板岩、碎裂状板岩和青白口系细河群桥头组(Qnq)石英岩板岩互层,并有中生带燕山期辉绿岩(βμ)侵入。场地构造稳定性总体较好,没有明显的断裂构造。 场区地下水类型主要是土层孔隙水和基岩裂隙水,稳定地下水位埋深3.00~47.60m,水位高程28.03~70.03m,地下水径流方向为北西向南。 2、施工步骤 在地面开挖基槽,施做钢筋混凝土锁扣圈梁,锁扣圈梁内预埋格栅钢架连接筋。 自上而下分层开挖竖井(开挖步距为750mm和500mm),及时挂网、架设拉结筋、格栅钢架及型钢支撑(或锚杆),并喷射混凝土井壁。 向下挖直至竖井底部并封底。 在接近横通道的开洞马头门拱顶施做马头门支护,加固拱部土体,并台阶法开挖横通道(步距500mm)。 横通道初支施工完毕后从下而上施工横通道二衬、侧壁区间环钢梁、剩余部分侧墙及拱顶二衬,施工过程中按图纸要求预留钢筋接头,待隧道正线施工完毕后浇注横通道中隔墙和封堵墙。 3、开挖与支护 土层采用机械开挖,基岩采用爆破开挖,边开挖边支护,步距土层为750mm、基岩上部为750mm,横通道和马头门处为500mm。支护形式土层采用小导管超前支护并预注浆加固地层,小导管采用Φ42×3.25mm的热轧钢管,长度4.5m,外插脚10°,0.5×0.5m(环向×纵向)梅花形布置,浆液采用水泥浆+水玻璃的双液浆形式,配合比为水泥浆:水玻璃=1:0.8(体积比),水泥浆W/C=1,水玻璃原材料选用45°Be,模数≥2.8,配合比中的水玻璃浆液为30°Be。挂网采用HPB235级钢材,双层Φ8、150mm×150mm网格,格栅钢架竖向间距每500mm布置一道,喷射混凝土采用C25早强混凝土,厚度300mm。基岩上部支护形式采用Φ22水泥药卷锚杆,长3m,0.75m×1m(环向×纵向)梅花形布置。挂网采用HPB235级钢材,双层Φ8、150mm×150mm网格,格栅钢架竖向间距每750mm布置一道,喷射混凝土采用C25早强混凝土,厚度300mm。基岩马头门处连设3榀格栅钢架,横通道处格栅钢架间距500mm,水泥药卷锚杆Φ22,长3m,0.75m×1m(环向×纵向)梅花形布置。 格栅钢架严格按照图纸尺寸和焊接要求进行加工,加工时受力钢筋采用双面焊接,焊缝长度为5d,厚度不小于主筋直径的0.3d,宽度不小于主筋直径的0.8d,锚固长度LaE≥26d,同一焊接连接区域,钢筋接头面积≤50%,搭接长度≥32d。格栅钢架之间采用Φ22拉筋,内外双侧梅花型布置、单侧间距500mm,安装时内外侧分别铺设挂网,四角安装Ⅰ32b角撑(封底型材采用Ⅰ22a),然后喷射混凝土,挂网钢筋保护层厚度内外均为40mm。 喷射混凝土配合比详见附表。 爆破施工硬岩采用光面爆破,软岩采用预裂爆破,区间马头门采用松动爆破。爆破震速一般为避免震动和噪声扰民而控制在1.5cm/s,实际爆破震速按照《爆破安全规程》并根据红南区间竖井现场周边实际情况,选择保护初支(初凝≥3d),选择震速控制在2cm/s,并遵循“弱爆破,短进尺”原则,在保证有较多临空面的情况下进行爆破。钻爆法施工一般方法为: 施工布眼:钻眼前,测量人员用红漆准确绘出开挖断面的中线和轮廓线,标出炮眼位置,其误差不超过5cm。对于掏槽眼和周边眼的钻眼精度要求比其它眼要高,开眼误差分别控制在3cm和5cm以内。由有丰富经验的钻工司钻,确保周边眼有准确的外插角,和钻眼精度,保证光面爆破效果。两茬炮交界处台阶保证不大于15cm。同时,根据眼口位置岩石的凹凸程度调整炮眼深度,力求炮眼底在同一平面上。 清孔:装药前,用由钢筋弯制的炮钩和小直径高压风管输入高压风将炮眼石屑刮出吹净。 装药:分片分组,按炮眼设计图确定的装药量自上而下装药,雷管“对号入座”。所有炮眼均以炮泥堵塞,堵塞长度不小于20cm。 联结起爆网络:起爆网络为复式网络,以保证起爆的可靠性和准确性。联结时注意:导爆管不能打结和拉细,更不能刮破;各炮眼雷管连接次数相同;网络联好后由爆破组长负责检查,指挥起爆。 瞎炮的处理:发现瞎炮,首先查明原因。采取重新装药引爆,或在查明炮眼方向的情况下,在其周围间隔一定距离打眼,装药,利用周围眼的爆破振动起爆瞎炮,或爆破后,拣回未起爆的炸药、雷管。 爆破覆盖:考虑竖井爆破冲击波为向上,因此必须采取可靠的覆盖措施,防止碎石飞溅造成人员和设备的伤害。可采用草席和土袋进行覆盖,并用密目网覆盖。具体方法根据施工实际情况确定。 爆破开挖施工的具体方法参见《红南区间施工方案》。 4、其他施工要求 按照施工图纸要求布设监控量测项目,按频率要求进行监控量测。 按要求布设降排水系统,做好雨季施工的防护措施,有应急物资。 做好防突泥突水应急措施,现场配备应急物资。 做好各类原材料报验和加工件的加工质量监督检查验收工作,并有原始记录。 现场加强安全管理,尤其在爆破施工时,严格按照爆破施工安全要求进行。 加强进入现场的各班组人员安全和技术交底工作,保证工作顺利进行。 审核人 交底人 被交底人 1、本表由施工单位填写,交底单位与接受交底单位个保存一份。 2、当做分项工程技术交底时,应填写“分项工程名称”栏,其他技术交底可不填写。
展开阅读全文

开通  VIP会员、SVIP会员  优惠大
下载10份以上建议开通VIP会员
下载20份以上建议开通SVIP会员


开通VIP      成为共赢上传

当前位置:首页 > 品牌综合 > 技术交底/工艺/施工标准

移动网页_全站_页脚广告1

关于我们      便捷服务       自信AI       AI导航        抽奖活动

©2010-2026 宁波自信网络信息技术有限公司  版权所有

客服电话:0574-28810668  投诉电话:18658249818

gongan.png浙公网安备33021202000488号   

icp.png浙ICP备2021020529号-1  |  浙B2-20240490  

关注我们 :微信公众号    抖音    微博    LOFTER 

客服