收藏 分销(赏)

费用报销管理制度().doc

上传人:仙人****88 文档编号:11304764 上传时间:2025-07-15 格式:DOC 页数:18 大小:454.75KB 下载积分:10 金币
下载 相关 举报
费用报销管理制度().doc_第1页
第1页 / 共18页
费用报销管理制度().doc_第2页
第2页 / 共18页


点击查看更多>>
资源描述
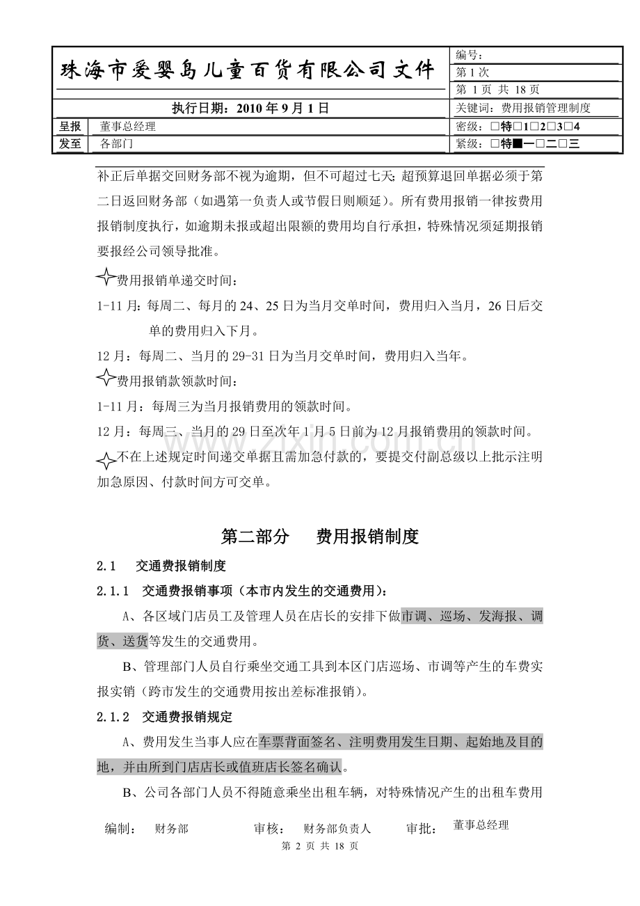
珠海市爱婴岛儿童百货有限公司文件 编号: 第1次 第 1页 共 18页 执行日期:2010年9月1日 关键词:费用报销管理制度 呈报 董事总经理 密级:□特□1□2□3□4 发至 各部门 紧级:□特■一□二□三 费用报销管理制(试行稿) 第一部分 流程说明 一、 目的 为了加强公司财务管理工作,完善公司报销程序及规定,合理控制公司经营费用,根据国家相关财务法规及公司对财务规章制度的要求,结合本公司实际经营情况,本着开源节流的原则特制定本制度。 二、 适用范围 本制度适用于公司本部各职能部门、各区域职能部门及各区门店。 三、 流程规则 1.1 费用审批及报销流程 各项费用开支,必须经部门第一负责人签名(同时签注时间),费用会计审核后,报财务总监或总经理批准,并严格执行各项费用的报销流程。 1.2 费用的报销期限及报销时间 自费用发生之日或出差返回工作岗位之日起七日内,各部门将签名手续齐全的报销单据交到财务部审核,财务部在收单后三个工作日内将审核完毕的单据递交财务总监或总经理批示(附图一、二)(如遇总经理出差或节假日则顺延)。在审核过程中对审核不合格的单据,在当日或三个工作日内退回相关人员补正,补正后单据交回财务部不视为逾期,但不可超过七天;超预算退回单据必须于第二日返回财务部(如遇第一负责人或节假日则顺延)。所有费用报销一律按费用报销制度执行,如逾期未报或超出限额的费用均自行承担,特殊情况须延期报销要报经公司领导批准。 费用报销单递交时间: 1-11月:每周二、每月的24、25日为当月交单时间,费用归入当月,26日后交单的费用归入下月。 12月:每周二、当月的29-31日为当月交单时间,费用归入当年。 费用报销款领款时间: 1-11月:每周三为当月报销费用的领款时间。 12月:每周三、当月的29日至次年1月5日前为12月报销费用的领款时间。 不在上述规定时间递交单据且需加急付款的,要提交付副总级以上批示注明加急原因、付款时间方可交单。 第二部分 费用报销制度 2.1 交通费报销制度 2.1.1 交通费报销事项(本市内发生的交通费用): A、各区域门店员工及管理人员在店长的安排下做市调、巡场、发海报、调货、送货等发生的交通费用。 B、管理部门人员自行乘坐交通工具到本区门店巡场、市调等产生的车费实报实销(跨市发生的交通费用按出差标准报销)。 2.1.2 交通费报销规定 A、费用发生当事人应在车票背面签名、注明费用发生日期、起始地及目的地,并由所到门店店长或值班店长签名确认。 B、公司各部门人员不得随意乘坐出租车辆,对特殊情况产生的出租车费用除以下情况按实际费用报销外,其余一律不得报销。 a) 外区送货; b) 各分店深夜报警赶往现场处理; c) 调货架,调排面或盘点至深夜无公交车; d) 领导批示同意的其他情况。 注:以上出租车费用单据后面必须注明时间、路线、事因、金额、当事人,同时需取得店长或主管人员签名确认,管理人员则由所属部门经理签名确认。 C、报销送货费用时,必须附上以下票据: 送货产生的交通费,销售小票,送货单,送货回执(送货单及送货回执必须有顾客签署的全名)。如果送货符合公司送货制度无需收费的请在销售小票上注明“免收费”。对超出送货范围的,将收取顾客送货费用的红色联小票一并作报销附件。 2.2 差旅费报销制度 本制度所指出差是指公司员工受公司主管负责人派遣到办公市以外的地区履行公务。出差员工根据本制度的规定享受相应标准的差旅费津贴。 2.2.1 差旅费报销事项 A、公司各部门应严格控制出差人数,并考虑其完成任务的期限,确定合理出差日期和人员配置,对因公出差人员按相应标准报销出差费用。 B、支援、临时借调人员超过七天的,超出时间部分只报销交通费用。 *支援:因节假日、新店开张期间支援门店的视为支援。 *临时借调:因业务工作需要,被借调到外区工作的视为临时借调。 C、各区派往各地任职、培训学习、开会不视为出差,只报销当次交通费。 D、珠海区、中山区员工到物流中心办理公务的,只报销交通费用。 2.2.2 差旅费报销规定 A、公司员工出差应严格履行报批手续,必须详细填写《出差申请单》(附件三),注明起止地、往返时间及出差事由,并经部门经理或以上级别签批。未经批准不得私自出差,否则由此产生的一切费用均由本人承担,公司不予报销。不同部门的多人在同一时间、往同一目的地、办理同一事项的必须同填一张《出差申请单》,并于《旅差费报销单》封面注明各部门应承担的费用。 B、员工与管理层员工一起出差时,由带班管理人员控制各项开销,不得超过各出差人员的津贴标准,费用报销时凭发票报销。 C、报销凭据必须是出差地实际发生的原始凭据,费用补贴部分必须凭发票报销。 D、司机带车出差且当天不能返回的,只享受每天住宿、伙食津贴。 2.2.3 差旅费报销标准 差旅费津贴分为出差餐费、出差交通费、出差住宿费、通信费等,分别执行以下标准: A、伙食津贴标准:原则上伙食津贴为一日两餐的标准,即上午出发,晚上七点后回到住地的可享受全额伙食津贴。 a、以下情况只可享受50%的津贴标准: 上午出发,晚上七点前回到住地的,只能按伙食津贴50%标准报销。 中午过后出发,晚上七点后回到住地的,只能按伙食津贴50%标准报销。 b、中午过后出发,晚上七点前回到住地的,不能报销伙食津贴。 c、物流中心司机出差时间连续达12小时的,按一天伙食津贴报销。 B、住宿津贴标准:凡出差当天能回到住地的,不准在外住宿。当地有公司宿舍且有床位的,应尽量住宿舍,确实需要住旅店的经部门经理批准后可入住协议酒店(明细见行政部的协议酒店清单),如因特殊原因无法入住协议酒店的,要填写《预定酒店申请单》(附图四),所有住宿发票都要附有相应酒店住宿清单及与发票一致的酒店印章。住宿按以下标准执行: a、非管理人员:120元/房,或60元/床/人。例如:3名同性别员工出差,即住3人房,金额在180元内。 b、主管级(含主管)以上人员:120元/房,或60元/床/人。例如:3名同性别员工出差,即住3人房,金额在180元内。 c、经理级(含经理)以上:200元/房。 出差住宿三天以上可享受一次酒店洗衣服务,报销时应取得酒店的消费清单以及真实的发票。 C、通讯津贴标准:省内出差超过五天的出差人员可享受50元的通讯津贴,省外出差超过五天的出差人员可享受100元的通讯津贴。该津贴应与同次差旅费一齐粘贴报销。(有变更) D、交通津贴标准:出差交通津贴的报销额度为出差期间来回程交通费用,其余按当地的公交车费报销。交通工具为客车、火车(含高速铁路火车)、飞机、轮船等。关于使用交通工具规定如下: a、乘坐飞机(经济舱)必须符合以下任意条件: 、总监级以上人员; 、无高速铁路火车(高铁)且出差里程在500公里以上并报经副总经理批准的人员; b、乘坐火车:一般要求乘坐硬卧票价,高速铁路火车(高铁)要求乘坐二等票价; c、乘坐轮船:经理以上人员可乘坐三等舱,其余人员乘坐四等及以下舱位。 不够条件乘坐飞机的人员,若乘坐飞机按行政部确认的同路程的火车票金额计算交通补贴,按同席火车票价+按火车路途时间计算伙食补助。若执行紧急任务,需向副总经理提交书面申请,经特批后方可乘坐飞机。 报销飞机票时,一定要连同飞机登机牌一并作为报销凭据附件,否则不予报销机票费用。 差旅费报销标准如下: 职务、级别 交通费 住宿费 补贴(含餐饮费) 总经理、副总 实报 实报 实报 总监级及以上 实报 200元/人 60元/人/天 经理级及以上 实报 200元/人 40元/人/天 主管级及以上 实报 120元/房或60元/ 床/人 30元/人/天 非管理人员 实报 120元/房或60元/床/人 25元/天/人 *管理人员与非管理人员的界定,以公司人事部核定的级别为准。 特别提示:对个别长期在外出差人员报销当地IC乘车卡费用的,必须凭发票和充值回执单复印件(由于充值单是热敏纸打印的,所以报销时需复印充值单)报销。每次充值后需附上等值的乘车明细表,附件表格需详细注明乘车时间、路线、金额、人数、原因等。附图如下: 连锁开发部IC卡乘车明细表 日期 出发地 到达地 金额 乘车人员 跟进事项 完成进度 完成时间 部门经理确认                                                 合计     ¥         信息中心IC卡乘车明细表 日期 出发地 到达地 金额 乘车人员 跟进事项 完成进度 完成时间 部门经理确认                                                 合计     ¥         工程部IC卡乘车明细表 日期 出发地 到达地 金额 乘车人员 跟进事项 完成进度 完成时间 部门经理确认                                                 合计     ¥         2.3 车辆费用报销制度 车辆费用包括车辆燃油费、路桥费、维修费、年审费、保险税费、洗车费等。报销所有车辆费用单据背后必需有车牌号码、经手人、车队长签名确认方可报销。 2.3.1 车辆燃油费规定: A、加油卡充值:原则上公司要求所有车辆都办理加油卡,充值加油。 、预先充值时,填写《借款借据》到财务部支取现金。 、充值后,及时填写《现金支出单》(附图五),单据后面附加油站打印出来的《中国石化加油IC卡充值三联单》黄色联单据、《中国石化加油IC卡额度预分配申请表》白色联单据及每期《加油交易—客户联》交到财务部抵冲借款,挂燃油费预付款。 、每月15号前到指定的加油站打印每辆车实际加油的增值税专用发票(发票联和抵扣联),连同《中国石化加油IC卡额度帐综合信息表》、《中国石化加油IC卡台帐对帐单》及提交上月的《车辆燃油统计表》(附图六),填写《单据报销封面》(附图七)方可报销冲预付燃油费。 B、现金加油报销:购置新车,未办理加油卡的,可视情况现金加油,但要及时办理加油卡;个别车辆未及时充值,现金加油报销的,要在发票背面注明原因,属车队长自己现金加油的,需上级领导签名确认方可报销。 2.3.2 车辆路桥费报销规定: A、粤通卡: 、预先充值时,填写《借款借据》到财务部支取现金。 、充值后,及时填写《现金支出单》,单据后面附有粤通卡充值站开出的《粤通卡客服中心客户缴款单》绿色联单据及《储值卡充值回执》绿色联单据交到财务部抵冲借款,挂燃油费预付款。 、每月15号前在网上打印各辆车上月实际使用的《粤通卡客户交易清单(储值卡)》,附上粤通卡缴费专用发票,填写《单据报销封面》方可报销冲预付粤通卡费用。 B、现金路桥费报销:属现金缴纳路桥的,票据背面要注明起止地、司机本人签名、车队长证明,方可报销。 2.3.3 车辆维修费报销规定: 各部门车辆需进行定期保养或进行维修时必须向部门书面提交《车辆维修申请表》经部门负责人同意后方可送车进厂维修。如情况特殊无法提前打申请的,在送车维修时须征得上级同意方可送车维修,在送车维修次日应补打申请。 在报销车辆维修费用时应提交如下资料: 提供维修厂提供的增值税专用发票或普通发票(发票背面应有经手人、车队长签名确认)。 、提供《车辆维修申请单》(附图八)及维修厂开出的《车辆维修收费明细表》,如属总经办车辆需所属车主在单据背后签名确认。 、属现金付款的填写《费用报销单据》封面、属银行汇款的填写《付款审批单》(附图九)封面。 2.4 公司业务招待费用报销制度 2.4.1 招待费权限 高级经理级(含)以下人员发生业务招待费用,须事先经部门总监审批;招待金额单次500元以上的须事先报直属副总审批;招待金额超过1000元须事先报总裁审批。遇特殊情况,无法事前审批的,补审批的期限为业务招待的次日。 2.4.2 招待要求 各部门人员因公接待外单位人员就餐的,应事先填具《业务接待费申请表》(附图十),经部门总监批准、报总经理审批后方可进行接待。要求严格执行《廉洁监管制度》,接待时必须人数在2人以上,其中有人负责现场的面谈和接待内容记录(若因特殊情况确实只需要一人接待的,由分管部门副总级以上领导批准方可)。 2.4.3 招待费审批要求 费用发生后按正常流程报销(所有陪同人员应对所有产生的费用单据签名确认),并需附上相关领导签批的《业务接待费申请表》、《对外公干和接待报告》。未经审批的业务招待费一律不予报销。 2.5 运费报销(应提交如下资料): 、提供货运公司的有效发票、货(托)运单或提货单(需盖有相同货运公司的财务专用章或发票专用章),货(托)运单都应有收货司机,收货经手人及收货经理签名确认。 、属物流中心代采购部到物流公司提货的,应附上采购部提出支付运费的OA申请(经领导审批的提货通知单)。 2.6 其他费用事项 2.6.1外出参加外协单位的会议、中介机构的培训学习的,报销费用时要提供邀请函等相关资料。 2.6.2部门、门店各项活动费用报销时要提供相关协议、活动方案、OA申请等资料。 2.6.3 定期支付的期间费用,需向财务部提供定期签订的合同或协议(如印刷费、喷绘费、饮水费、灭鼠费、设备租赁、系统维护、电梯维护费等)。 第三部分 费用单据说明 3.1 原始凭证有效性的规定: 3.1.1 经办人员在费用发生时,应取得真实合法的原始凭证。以下凭证视为合法凭证,准予报销: 税务机关批准的带防伪水印底纹和全国统一发票监制章的税务发票; 财政机关批准并统一监制的行政事业性收据; 邮政、银行、铁路系统的各类带印戳的收据,支出证明单; 费用报销的原始凭证须盖有对方公司财务专用章或公章,并且“开票单位”处要填写公司全称,方可视为有效单据。 原始凭证背面由经手人,证明人(分店长/主管/部门负责人)签名确认,并就费用用途加以说明。 3.1.2 经办人员在填写报销单据时,应按报销单据格式的要求规范填写,报销内容按原始单据上真实内容填具。否则视为不合格凭据,予以退回更正。 3.1.3 原始票据上注明“不作报销”字样的票据属收据,不属合法票据。 3.1.4 特殊情况付款时无法及时取得有效票据的,在递交《付款审批单》时要提供相关合同或协议;并附上《预付款责任书》(附图十一),注明收款单位、付款内容、付款单位、付款金额,“责任人”处要申请人本人签名,不可代签名。 3.2 单据整理要求: 3.2.1 对于差旅费报销必须填制统一的《旅差费报销单》封面,附上《出差申请单》及当次出差产生的所有费用发票(出差过程中产生的餐费,必须取得发票,就餐人员必须在相应的餐费发票上签名)。 3.2.2 属银行汇款的费用,统一填写《付款审批单》,单据封面中所要填写的收款单位、开户银行、账号必须是事先在财务部备案的付款资料。 3.2.3 属固定资产、低值易耗品付款的,统一填写《付款审批单》。 3.2.4 除以上三种情况外,一律填写《费用报销审批单》。 3.2.5 在填写报销时,需要以黑色水性笔填写,不允许涂改,签名栏内的签名要用正楷字体认真填写,对于无法辨认签名的一律回退处理。 3.2.6 《费用报销审批单》、《旅差费报销单》后面所粘贴的单据, 除交通费车票需按车票金额、种类依次错开粘贴外;其他单据按报销封面上填写的费用顺序依次粘贴即可,不需每张发票后都粘贴一张空白纸。所有附单要用胶水粘贴,不可以用钉书钉装钉。 3.2.7 原始票据的粘贴是以正面右边为准粘贴的,故票据背面在签名、填写报销事项时尽量靠左边书写,以避免粘贴时将财务要审核的事项掩盖。 3.3 报销注意事项: 3.3.1 交单人需按《报销登记簿》上的内容认真填写,对不登记或登记不合格的一律不予以报销。 3.3.2 属同一项业务事项的费用单据应一起填单审批,每份《费用报销审批单》可填写多项费用报销事物;但不是同一性质的报销业务,在“内容及摘要栏” 必须分开填列。 3.3.3 由他人代填写报销单时,申请人栏一定要由申请人亲自签名,不得代签。 3.3.4 部门负责人如遇出差或休假期间,应授权他人代为签单,该授权书需取得总经理批准,否则不予报销。 3.3.5 领款人在领款时必须在《费用报销单据封面》右下角“领款人签名”处签名及注上日期。由代领人代领款项的需注上“代领”二字。 3.3.6 行政部门为其他部门人员购买物品报销的,除经办人及证明人签名外,使用人需签名确认方可报销。 3.3.7 对于跨部门需承担的费用报销单据,除需由本部门经理签批外,还需取得费用承担部门经理的签复。 3.3.8 总部管理部门为门店服务所支付的费用,如要计入相关门店费用要在备注栏注明,否则计入本部门费用。 3.3.9 发票金额大于实际报销费用的按实际金额报销(在发票正面右上角注明实报金额,不可划掉原票面金额),发票金额小于补贴标准的按发票的票面金额报销。 3.4 报销处罚 3.4.1 提供有效发票:所有报销票据中要提供有效票据。提供假发票者,不予报销且按票面金额处以10%罚款。 3.4.2 原始单据不得涂改,开票单位笔误需盖章更正,涂改无效。擅自涂改票据,自填票据者,不予报销并按票面金额处以2倍罚款。 3.4.3 各类报销单据需正确填写,不得涂改,大小金额须保持一致。所报票据的日期,地址,内容必须与工作要求,工作安排,行程吻合,如有虚报,不予报销并按虚报金额处以3倍罚款。 3.4.4 不得虚报费用。费用报销属虚报或报大数的,一经查核,视情节严重对经办人及经知人给予处分,情节特别严重的开除处理。 3.4.5 严禁上级经办的开支,以下级名义报销,由上级本人审核、审批的情况。一经发现,取消其审核、审批的权限,并进行相应的处罚。 3.4.6 出差如有招待用餐的,当天伙食补贴予以扣除,不得再以发票报销。 一经发现,首次违规将不予报销并处报销款2倍的罚款,重犯者将作辞退处理。 本规定自2010年9月1日起执行。 附图一: 附图二: 附图三: 附图四:     预定酒店申请单       (仅用于申请爱婴岛合同酒店清单以外的酒店)   申请部门处室名称   申请者姓名(大写) 日期                   出差日期 城市 酒店全称 酒店星级 房间类型 每晚价格 爱婴岛合同酒店清单中同城市同职务级别房间最高价格 酒店名称 每晚价格                                                 申请理由   申请人签名   上级经理审核并签名 总经理审批   注意: 1. 酒店费用报销时,此申请表须附在现金报销单后面供财务审核。 2. 申请酒店的每晚房间价格应小于等爱婴岛合同酒店清单中同城市同职务级别最高房间价格。 附图五: 附图六: 车 辆 燃 油 统 计 表 部 门: 车牌号码: 油卡号: 所属月份: 日期 ①.加油量(升) ②.单价/升 ③.金额(③=①×②) ④.充值额 ⑤.加油时公里读数 ⑥.上次加油时公里读数 ⑦.实行公里数(⑦=⑤-⑥) ⑧.公里耗油L (⑧=③÷⑦) 备 注                                                             合计       0       0   附图七: 附图八: 车 辆 维 修 申 请 表 填单日期: 编 号: 申请部门   车辆号码   申请人   维修项目 问题描述 预算费用 维修厂名                         车队长意见   部门经理意见 总监审批     附图九: 付 款 审 批 单 用款部门: 年 月 日 付款事由   合同号或 货单号   收款单位   编码   开户银行   账号   付款金额 大写:拾 万 仟 佰 拾 元 角 分 小写 ¥ 用款方式   领导审批   经办人 部门经理 财务审核 出纳付款 附图十: 业 务 招 待 费 申 请 表 申请日期: 年 月 日 姓名   部门   职务   申请事由   招待人员及 联系电话 被接待人员 联系电话                 部门主管意见   部门经理意见   总裁意见   财务部意见   附图十一: 注:此单据用于在申请付款过程中,欠发票或手续不齐全,但因合同付款期限已到,急于付款时使用。此单据具有与借款借据相同的监督作用,预付款责任书签订后30天内必须及时核销。 编制: 财务部 审核: 财务部负责人 审批: 董事总经理 第 18 页 共 18 页
展开阅读全文

开通  VIP会员、SVIP会员  优惠大
下载10份以上建议开通VIP会员
下载20份以上建议开通SVIP会员


开通VIP      成为共赢上传

当前位置:首页 > 应用文书 > 规章制度

移动网页_全站_页脚广告1

关于我们      便捷服务       自信AI       AI导航        抽奖活动

©2010-2026 宁波自信网络信息技术有限公司  版权所有

客服电话:0574-28810668  投诉电话:18658249818

gongan.png浙公网安备33021202000488号   

icp.png浙ICP备2021020529号-1  |  浙B2-20240490  

关注我们 :微信公众号    抖音    微博    LOFTER 

客服