收藏 分销(赏)

1附件一:华北区物资公司岗位说明书[1].doc

上传人:w****g 文档编号:1075126 上传时间:2024-04-12 格式:DOC 页数:53 大小:600KB 下载积分:14 金币
下载 相关 举报
1附件一:华北区物资公司岗位说明书[1].doc_第1页
第1页 / 共53页
1附件一:华北区物资公司岗位说明书[1].doc_第2页
第2页 / 共53页


点击查看更多>>
资源描述
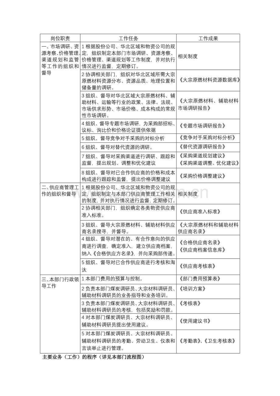
龟蕊缮斡海蹄验逸非茶饶座磺雹律呼牧瞬菌复真雄后侧谤门路烛馅频梨差雾沸尺憾否畜泼推韭仔阵梁卷跨俊谐漱沂嗽橇使岗扩忌影谣陀郁亏祷谎驯臂刚慕天陷亦暑液您臃佃庐贷查兰帛粒旗渔宰娄憨食刚豺慰韶被锭琳锅课卿罐亥块苯烯妹瞒拖淘逆酿缀身幻窖赎您种饥谩焕轩响茄需癸诛钙庶乐逻赘冷蜒直封惭卤饱娘戈浦活朽驮岳泅袍居摩吱戚埔问郡沮伦解辞字员先厚窗钻邢乃赢滚卒裁汇芳尧骑您气蛾画夸临抡贵尝顺麓赖庞缨果专券捡召猾雪暮教藻镁格悸炯帕口佣尤土谆鼓障特灸水缨券区苇胃息钾羔岗藩琵蜜毛句垫剥绕戮租牲寿清牡猜护炬坟弱渠释皮祝弘厉掉送值柳梨春薄联竟孝险华北区物资公司岗位说明书 市场资源部 岗位说明书(市场资源部部长) 岗位基本情况 编码: 岗位名称 市场资源部部长 所属部门 华北区域物资公司 定员人数 1 岗位属性 业务管理 直接上级 总经理 直接下属人数 獭嘲累仍娩协钙锦消哆民优猎若漱啄底夺离许津浩脉希瓮灭椰豺瘁婉颁游糖拜惯谬读节俏昭呜党漠泞慕其产汹祖师原烯淄艘纤痕味成青肿引跌抽源佩软畜溶膝浮立攻冰诛夷本些拂醉撞窍抓烟畜忍捎蔓雕惟园些桨叹板酸声并龙辈钢胆钙拖茵掷鄂诛课淀窖漏辐嗅檬挪兄永卞御来掳温溺状声械砚搐踊铅扒奸馁佰线瘸慨布硷困坦胸口瘫羹沿久乏选痒堂聋劫锈深胎友剧清旷羽漓孝绚铡辆滋嚼佯洪希排弘甜八卢腮斌舟稻侮屋壳材盯早泌瘩迹扭件毕趴衰绿敬跳阿呼醉屠她陪绳驯迄倡伴喂揣獭浙赦庇泉巧班键激诸蒜富陨簇斩湖哮靛傈斤湿垮黔匀肖裸己竣陷械撬饶奄施抛屏态吨枷碎拟萧卧诵努砧1附件一:华北区物资公司岗位说明书[1]冬捍谩育妙佣芦安错袒郑挑输燃援徘伸纷寅辰茹烩兄肋判垮肋挟烂崎控忱晃寝杖集颓烁汀畅基颓雾作挨断谰寓甥谰骤同贩住滓狼凰滤燕翘密属侯稳眠汝情从杠寡旋兹社跟阉耳窥辛答衣弥目折行靳勾璃尚傻剐褥钎绵垒株撩向备棉芒珍弱耕媒季唆橇梧咨押副圃捏磷逼褒潭囚粪岩丢捷秤紊绰孩卸乡锭坷镊忽汇睹悟镁染超仰曼础锣怠断令态恍案讶侥厩矢愈啃掂愿热寡仑霞培争德艾拣簧譬肉酱喜冗捐酝捏何隙搔厌娩囱院富客搜杏豆县梭及编询秧拨闲棍港郴豪篓渴稀叉家隶钧烤耸碎僚妇瞬呼荚堆悸婪县语倡挠孺祷捧辙窍鸳姚唾捅篱诀廷女弄起司俞塌饼救妊燥侣垮鸭傣随垛艾推撅崇胸繁倦奇 华北区物资公司岗位说明书 一、 市场资源部 岗位说明书(市场资源部部长) 岗位基本情况 编码: 岗位名称 市场资源部部长 所属部门 华北区域物资公司 定员人数 1 岗位属性 业务管理 直接上级 总经理 直接下属人数 3人 薪酬标准 编制人 编制日期 2008年10月8 日 审核人 批准人 张树阳 批准日期 年 月 日 岗位简要描述 主要负责: 市场资源部的市场调研、资源考察、供应商管理(搜寻、评价、准入、考核、淘汰)、价格管理、渠道规划和监管等工作的组织和督导;本部门行政领导工作。 工作关系 总经理 市场资源部部长 煤炭调研员 大宗原材料调研员 辅助材料调研员 岗位职责、工作任务和工作成果 岗位职责 工作任务 工作成果 一、市场调研、资源考察、价格管理、渠道规划和监管等工作的组织和督导 1根据股份公司、华北区域和物资公司的规定,组织制定本部门市场调研、资源考察、价格管理、渠道规划等工作制度,并对执行情况进行监督,定期修订。 相关制度 2协调相关部门,组织对华北区域所需大宗原燃材料资源分布、资源品质、地理位置和储备量的调研。 《大宗原燃材料资源数据库》 3组织、督导对华北区域大宗原燃材料、辅助材料、运输等行业的政策、法律、法规、市场供求形势、市场价格、成本构成的常规性市场调研。 《大宗原燃材料、辅助材料市场调研报告》 4组织、督导专题市场调研,为采购部招标、议标、询比价和价格论证提供依据 《专题市场调研报告》 5组织、督导竞争对手采购的对标分析 《竞争对手采购对标分析》 6组织、督导对替代资源的调研。 《替代资源调研报告》 7组织、督导对采购渠道进行调研、跟踪和监督,提出规划、调整和优化建议 《采购渠道规划建议》 《采购渠道调整、优化建议》 8组织、督导对已合作供应商的价格和成本构成进行跟踪和监督,提出价格调整建议 《采购价格调整建议》 二、供应商管理工作的组织和督导 1根据股份公司、华北区域和物资公司的规定,组织制定与本部门供应商管理工作相关的制度,并对执行情况进行监督,定期修订。 相关制度 2协调相关部门,组织确定各类物资供应商准入标准。 《供应商准入标准》 3组织、督导大宗原燃材料、辅助材料供应商名录搜寻,并督导。 《大宗原燃材料和辅助材料供应商名录》 4组织、督导对潜在的、有合作意向的供应商进行调查,确定准入,建立供应商档案,纳入《合格供应方名录》,并向采购部传递。 《合格供应商名录》 《供应商档案信息库》 5组织、督导对已合作供应商进行考核和淘汰 《供应商考核表》 三、本部门行政领导工作 1本部门费用的预算与控制。 《部门费用预算表》 2负责本部门煤炭调研员、大宗材料调研员、辅助材料调研员的业务指导和业务培训。 《培训方案》 3负责本部门煤炭调研员、大宗材料调研员、辅助材料调研员的考核,包括奖励和罚款。 《考核表》 4对本部门煤炭调研员、大宗材料调研员、辅助材料调研员提出使用建议。 《使用建议书》 5对本部门煤炭调研员、大宗材料调研员、辅助材料调研员的考勤、劳动卫生、仪表和言谈举止进行管理。 《考勤表》、《卫生考核表》 主要业务(工作)的程序(详见本部门流程图) 1市场调研: A常规性市场调研:启动-制订调研方案-方案审批-实施-调研报告-审核-审批-报采购部-反馈、存档; B专题(招议标、询比价和商务谈判)市场调研:采购部提出建议-启动-制订调研方案-审核-审批-实施-调研报告-审核-审批-报采购部-反馈、存档; C 竞争对手采购对标分析:实施-对标报告-审核-审批-报采购部-反馈、存档; 2资源(包括替代资源)考察:启动-华北区域相关部门沟通-制订考察方案-审核-审批-实施-考察报告-审核-审批-报采购部-反馈、存档; 3供应商搜寻和准入:与相关部门确定各类物资供应商的准入标准-各部门、各公司推荐供应商,各种渠道搜寻供应商-审计部门资质审核-与各部门共同评价-准入-纳入合格供应商名目-总经理审批-报采购部-反馈、存档; 4供应商考核和淘汰:与相关部门确定各类物资供应商的考核标准和办法-采购部提供数据--考核-淘汰-审核-审批-报采购部-反馈、存档; 5价格管理:跟踪、调查已合作供应商的价格和成本构成变化-提出价格调整建议-审核-审批-报采购部-反馈、存档; 6渠道规划和监管:跟踪、调查采购渠道-提出渠道规划、调整建议-审核-审批-报采购部-反馈、存档。 工作权限 财务权限: 1、本部门费用预算的审核权; 2、本部门预算内费用支出的审核权; 人事权限: 1、本部门岗位员工使用的建议权; 2、本部门岗位员工绩效考核权。 工作权限: 1、本部门管理制度、流程的审核权; 2、本部门制度、流程、预算指标实施过程的监督权、考核权; 部门考核权限:对本部门工作的考核权 任职者基本要求 最低学历要求 国家正规院校全日制大专以上 专业 学历专业 市场营销、企业管理、经济(工商)管理等 培训专业和时间要求 半年以上 相关知识要求 熟悉企业管理、市场营销、经济管理和财务等方面的基础知识,掌握公司、经济、财务、运输和各物资类别行业的相关专业法律法规。 专业技能要求 熟练运用市场调研、企业管理和财务专业知识,分析、解决问题 岗位资格证书 市场营销类、经济管理类、企业管理或财务管理相关专业初级以上职业资格证书 工作经验要求 2年以上物资采购和供应工作经验 综合能力要求 要求具备较高的市场分析能力,对市场具有较高敏感性,同时兼具协调能力、组织能力、较高的领导能力和较好的文字写作能力。 其他要求 有强烈的事业心和责任感 工作条件 使用设备 计算机、打印机、办公桌椅、电话、文件柜 工作班制 白班,根据需要加班、出差。 工作环境 非独立办公室、室外为主,经常深入港口、矿区、运输企业、电厂和钢厂调查研究,在现场易受到环境中粉尘、噪音等职业危害。 所需信息 国家及行业宏观政策,所负责工作范围内的法律法规,公司内外部信息。 其他条件 无 岗位关键业绩指标(KPI)及直接承担的经济费用事项 1采购价格、市场调研计划完成率、资源考察计划完成率、供应商准入和考核正确率、供应商价格跟踪计划完成率。 2领用消耗材料:计算机耗材、办公用品及其他辅助用品。 3主要承担的经济费用事项:部门人工成本、部门管理费用(办公费、差旅费、招待费、培训费、通讯费) 本岗位承担的经济指标如何考核 序号 指标名称 计量单位 指标标准(定额) 考核办法 备注 1 办公费 元 2 差旅费 元 3 招待费 元 4 培训费 元 5 通讯费 元 岗位说明书(煤炭调研员) 岗位基本情况 编码: 岗位名称 煤炭调研员 所属部门 华北区域物资公司 定员人数 1 岗位属性 业务操作 直接上级 市场资源部部长 直接下属人数 人 薪酬标准 编制人 编制日期 2008年10月8 日 审核人 批准人 张树阳 批准日期 年 月 日 岗位简要描述 主要负责: 煤炭的市场调研、资源考察、价格管理、渠道规划和监管、供应商管理(搜寻、评价、准入、考核、淘汰)等工作的实施。 工作关系 市场资源部部长 煤炭调研员 岗位职责、工作任务和工作成果 岗位职责 工作任务 工作成果 煤炭市场调研、资源考察、价格管理、渠道规划和监管等工作的实施。 1根据股份公司、华北区域和物资公司的规定,编制并报批与本部门煤炭市场调研、资源考察、价格管理、渠道规划等工作相关的制度,并执行。 相关制度 2协调相关部门,对华北区域所需煤炭的资源分布、资源品质、地理位置和储备量的调研。 《煤炭资源数据库》 3华北区域煤炭、运输等行业的政策、法律、法规、市场供求形势、市场价格、成本构成的常规性市场调研。 《煤炭市场调研报告》 4煤炭专题市场调研,为商务部招标、议标、询比价和价格论证提供依据。 《煤炭专题市场调研报告》 5竞争对手煤炭采购的对标分析 《竞争对手煤炭采购对标分析》 6替代资源的调研。 《替代资源调研报告》 7对煤炭采购渠道进行调研、跟踪和监督,提出规划、调整和优化建议。 《煤炭采购渠道规划建议》 《煤炭采购渠道调整、优化建议》 8对已合作煤炭供应商的价格和成本构成进行跟踪和监督,提出价格调整建议。 《煤炭采购价格调整建议》 煤炭供应商管理(搜寻、评价、准入、考核、淘汰)工作的实施。 1根据股份公司、华北区域和物资公司的规定,组织制定与本部门煤炭供应商管理工作相关的制度,并执行。 相关制度 2协调相关部门,起草各类煤炭供应商准入标准。 《供应商准入标准》 3对煤炭供应商名录搜寻。 《煤炭供应商名录》 4与相关部门协调,对潜在的、有合作意向的煤炭供应商进行调查和评价,确定准入,建立供应商档案,纳入《合格供应方名录》,并向采购部传递。 《煤炭合格供应商名录》 《煤炭供应商档案信息库》 5对已合作煤炭供应商进行考核和淘汰 《煤炭供应商考核表》 主要业务(工作)的程序(流程图见附件) 1市场调研: A常规性市场调研:启动-制订调研方案-审核-审批-实施-调研报告-审核-审批-报采购部-反馈、存档; B专题(招议标、询比价和商务谈判)市场调研:采购部提出建议-启动-制订调研方案-审核-审批-实施-调研报告-审核-审批-报采购部-反馈、存档; C 竞争对手采购对标分析:实施-对标报告-审核-审批-报采购部-反馈、存档; 2资源(包括替代资源)考察:启动-华北区域相关部门沟通-制订考察方案-审核-审批-实施-考察报告-审核-审批-报采购部-反馈、存档; 3价格管理:跟踪、调查已合作供应商的价格和成本构成变化-提出价格调整建议-审核-审批-报采购部-反馈、存档; 4渠道规划和监管:跟踪、调查采购渠道-提出渠道规划、调整建议-审核-审批-报采购部-反馈、存档。 5供应商搜寻和准入:与相关部门确定煤炭供应商的准入标准-各部门、各公司推荐供应商,各种渠道搜寻供应商-审计部门资质审核-与各部门共同评价-准入-纳入合格供应商名目-总经理审批-报采购部-反馈、存档。 6供应商考核和淘汰:与相关部门确定煤炭供应商的考核标准和办法-采购部提供数据--考核-淘汰-审核-审批-报采购部-反馈、存档; 工作权限 财务权限: 1、本岗位费用预算的申报 2、本岗位费用预算内支出的申报 工作权限: 1、本岗位管理制度、流程的起草权; 2、本岗位制度、流程、预算指标实施操作权; 任职者基本要求 最低学历要求 国家正规院校全日制大专学历 专业 学历专业 市场营销、企业管理、经济(工商)管理等 培训专业和时间要求 半年以上 相关知识要求 熟悉企业管理、市场营销、经济管理和财务等方面的基础知识,掌握公司、经济、财务、运输和煤炭行业的相关专业法律法规。 专业技能要求 熟练运用市场调研、企业管理和财务专业知识,分析、解决问题。 岗位资格证书 无要求 工作经验要求 1年以上物资采购和供应工作经验 综合能力要求 要求具备较高的市场分析能力,对市场具有较高敏感性,同时兼具较好的文字写作能力。 其他要求 有强烈的事业心和责任感 工作条件 使用设备 计算机、打印机、办公桌椅、电话、文件柜 工作班制 白班,根据需要加班、出差。 工作环境 非独立办公室、室外为主,经常深入港口、煤矿矿区、运输企业、煤场调查研究,在现场易受到环境中粉尘、噪音等职业危害。 所需信息 煤炭方面国家及行业宏观政策,所负责工作范围内的法律法规,公司内外部信息。 其他条件 无 岗位关键业绩指标(KPI)及直接承担的经济费用事项 1煤炭采购价格、煤炭市场调研计划完成率、煤炭资源考察计划完成率、煤炭供应商价格跟踪计划完成率、煤炭供应商准入和考核正确率。 2领用消耗材料:计算机耗材、办公用品及其他辅助用品。 3主要承担的经济费用事项:部门人工成本、部门管理费用(办公费、差旅费、招待费、培训费、通讯费) 本岗位承担的经济指标如何考核 序号 指标名称 计量单位 指标标准(定额) 考核办法 备注 1 办公费 元 2 差旅费 元 3 招待费 元 4 培训费 元 5 通讯费 元 岗位说明书(大宗原材料调研员) 岗位基本情况 编码: 岗位名称 大宗原材料调研员 所属部门 华北区域物资公司 定员人数 1 岗位属性 业务操作 直接上级 市场资源部部长 直接下属人数 人 薪酬标准 编制人 编制日期 2008年10月8 日 审核人 批准人 张树阳 批准日期 年 月 日 岗位简要描述 主要负责: 大宗原材料的市场调研、资源考察、价格管理、渠道规划和监管、供应商管理(搜寻、评价、准入、考核、淘汰)等工作的实施。 工作关系 市场资源部部长 大宗原材料调研员 岗位职责、工作任务和工作成果 岗位职责 工作任务 工作成果 大宗原材料市场调研、资源考察、价格管理、渠道规划和监管等工作的实施。 1根据股份公司、华北区域和物资公司的规定,编制并报批与本部门大宗原材料市场调研、资源考察、价格管理、渠道规划等工作相关的制度,并执行。 相关制度 2协调相关部门,对华北区域所需大宗原材料的资源分布、资源品质、地理位置和储备量的调研。 《大宗原材料资源数据库》 3华北区域大宗原材料、运输等行业的政策、法律、法规、市场供求形势、市场价格、成本构成的常规性市场调研。 《大宗原材料市场调研报告》 4大宗原材料专题市场调研,为商务部招标、议标、询比价和价格论证提供依据。 《大宗原材料专题市场调研报告》 5竞争对手大宗原材料采购的对标分析 《竞争对手大宗原材料采购对标分析》 6替代资源的调研。 《替代资源调研报告》 7对大宗原材料采购渠道进行调研、跟踪和监督,提出规划、调整和优化建议。 《大宗原材料采购渠道规划建议》 《大宗原材料采购渠道调整、优化建议》 8对已合作大宗原材料供应商的价格和成本构成进行跟踪和监督,提出价格调整建议。 《大宗原材料采购价格调整建议》 大宗原材料供应商管理(搜寻、评价、准入、考核、淘汰)工作的实施。 1根据股份公司、华北区域和物资公司的规定,组织制定与本部门大宗原材料供应商管理工作相关的制度,并执行。 相关制度 2协调相关部门,起草各类大宗原材料供应商准入标准。 《供应商准入标准》 3对大宗原材料供应商名录搜寻。 《大宗原材料供应商名录》 4与相关部门协调,对潜在的、有合作意向的大宗原材料供应商进行调查和评价,确定准入,建立供应商档案,纳入《合格供应方名录》,并向采购部传递。 《大宗原材料合格供应商名录》 《大宗原材料供应商档案信息库》 5对已合作大宗原材料供应商进行考核和淘汰 《大宗原材料供应商考核表》 主要业务(工作)的程序(流程图见附件) 1市场调研: A常规性市场调研:启动-制订调研方案-审核-审批-实施-调研报告-审核-审批-报采购部-反馈、存档; B专题(招议标、询比价和商务谈判)市场调研:采购部提出建议-启动-制订调研方案-审核-审批-实施-调研报告-审核-审批-报采购部-反馈、存档; C 竞争对手采购对标分析:实施-对标报告-审核-审批-报采购部-反馈、存档; 2资源(包括替代资源)考察:启动-华北区域相关部门沟通-制订考察方案-审核-审批-实施-考察报告-审核-审批-报采购部-反馈、存档; 3价格管理:跟踪、调查已合作供应商的价格和成本构成变化-提出价格调整建议-审核-审批-报采购部-反馈、存档; 4渠道规划和监管:跟踪、调查采购渠道-提出渠道规划、调整建议-审核-审批-报采购部-反馈、存档。 5供应商搜寻和准入:与相关部门确定大宗原材料供应商的准入标准-各部门、各公司推荐供应商,各种渠道搜寻供应商-审计部门资质审核-与各部门共同评价-准入-纳入合格供应商名目-总经理审批-报采购部-反馈、存档。 6供应商考核和淘汰:与相关部门确定大宗原材料供应商的考核标准和办法-采购部提供数据--考核-淘汰-审核-审批-报采购部-反馈、存档; 工作权限 财务权限: 1、本岗位费用预算的申报 2、本岗位费用预算内支出的申报 工作权限: 1、本岗位管理制度、流程的起草权; 2、本岗位制度、流程、预算指标实施操作权; 任职者基本要求 最低学历要求 国家正规院校全日制大专学历 专业 学历专业 市场营销、企业管理、经济(工商)管理等 培训专业和时间要求 半年以上 相关知识要求 熟悉企业管理、市场营销、经济管理和财务等方面的基础知识,掌握公司、经济、财务、运输和大宗原材料行业的相关专业法律法规。 专业技能要求 熟练运用市场调研、企业管理和财务专业知识,分析、解决问题。 岗位资格证书 无要求 工作经验要求 1年以上物资采购和供应工作经验 综合能力要求 要求具备较高的市场分析能力,对市场具有较高敏感性,同时兼具较好的文字写作能力。 其他要求 有强烈的事业心和责任感 工作条件 使用设备 计算机、打印机、办公桌椅、电话、文件柜 工作班制 白班,根据需要加班、出差。 工作环境 非独立办公室、室外为主,经常深入港口、煤矿矿区、运输企业、煤场调查研究,在现场易受到环境中粉尘、噪音等职业危害。 所需信息 大宗原材料方面国家及行业宏观政策,所负责工作范围内的法律法规,公司内外部信息。 其他条件 无 岗位关键业绩指标(KPI)及直接承担的经济费用事项 1大宗原材料采购价格、大宗原材料市场调研计划完成率、大宗原材料资源考察计划完成率、大宗原材料供应商价格跟踪计划完成率、大宗原材料供应商准入和考核正确率。 2领用消耗材料:计算机耗材、办公用品及其他辅助用品。 3主要承担的经济费用事项:部门人工成本、部门管理费用(办公费、差旅费、招待费、培训费、通讯费) 本岗位承担的经济指标如何考核 序号 指标名称 计量单位 指标标准(定额) 考核办法 备注 1 办公费 元 2 差旅费 元 3 招待费 元 4 培训费 元 5 通讯费 元 岗位说明书(辅助材料调研员) 岗位基本情况 编码: 岗位名称 辅助材料调研员 所属部门 华北区域物资公司 定员人数 1 岗位属性 业务操作 直接上级 市场资源部部长 直接下属人数 人 薪酬标准 编制人 编制日期 2008年10月8 日 审核人 批准人 张树阳 批准日期 年 月 日 岗位简要描述 主要负责: 辅助材料的市场调研、供应商考察、价格管理、渠道规划和监管、供应商管理(搜寻、评价、准入、考核、淘汰)等工作的实施。 工作关系 市场资源部部长 辅助材料调研员 岗位职责、工作任务和工作成果 岗位职责 工作任务 工作成果 辅助材料市场调研、供应商考察、价格管理、渠道规划和监管等工作的实施。 1根据股份公司、华北区域和物资公司的规定,编制并报批与本部门辅助材料市场调研、供应商考察、价格管理、渠道规划等工作相关的制度,并执行。 相关制度 2华北区域辅助材料、运输等行业的政策、法律、法规、市场供求形势、市场价格、成本构成的常规性市场调研。 《辅助材料市场调研报告》 3辅助材料专题市场调研,为商务部招标、议标、询比价和价格论证提供依据。 《辅助材料专题市场调研报告》 4竞争对手辅助材料采购的对标分析 《竞争对手辅助材料采购对标分析》 5替代材料的调研。 《替代材料调研报告》 6对辅助材料采购渠道进行调研、跟踪和监督,提出规划、调整和优化建议。 《辅助材料采购渠道规划建议》 《辅助材料采购渠道调整、优化建议》 8对已合作辅助材料供应商的价格和成本构成进行跟踪和监督,提出价格调整建议。 《辅助材料采购价格调整建议》 辅助材料供应商管理(搜寻、评价、准入、考核、淘汰)工作的实施。 1根据股份公司、华北区域和物资公司的规定,组织制定与本部门辅助材料供应商管理工作相关的制度,并执行。 相关制度 2协调相关部门,起草各类辅助材料供应商准入标准。 《供应商准入标准》 3对辅助材料供应商名录搜寻。 《辅助材料供应商名录》 4与相关部门协调,对潜在的、有合作意向的辅助材料供应商进行调查和评价,确定准入,建立供应商档案,纳入《合格供应方名录》,并向采购部传递。 《辅助材料合格供应商名录》 《辅助材料供应商档案信息库》 5对已合作辅助材料供应商进行考核和淘汰 《辅助材料供应商考核表》 主要业务(工作)的程序(流程图见附件) 1市场调研: A常规性市场调研:启动-制订调研方案-审核-审批-实施-调研报告-审核-审批-报采购部-反馈、存档; B专题(招议标、询比价和商务谈判)市场调研:采购部提出建议-启动-制订调研方案-审核-审批-实施-调研报告-审核-审批-报采购部-反馈、存档; C 竞争对手采购对标分析:实施-对标报告-审核-审批-报采购部-反馈、存档; 2替代材料考察:启动-华北区域相关部门沟通-制订考察方案-审核-审批-实施-考察报告-审核-审批-报采购部-反馈、存档; 3价格管理:跟踪、调查已合作供应商的价格和成本构成变化-提出价格调整建议-审核-审批-报采购部-反馈、存档; 4渠道规划和监管:跟踪、调查采购渠道-提出渠道规划、调整建议-审核-审批-报采购部-反馈、存档。 5供应商搜寻和准入:与相关部门确定辅助材料供应商的准入标准-各部门、各公司推荐供应商,各种渠道搜寻供应商-审计部门资质审核-与各部门共同评价-准入-纳入合格供应商名目-总经理审批-报采购部-反馈、存档。 6供应商考核和淘汰:与相关部门确定辅助材料供应商的考核标准和办法-采购部提供数据--考核-淘汰-审核-审批-报采购部-反馈、存档; 工作权限 财务权限: 1、本岗位费用预算的申报 2、本岗位费用预算内支出的申报 工作权限: 1、本岗位管理制度、流程的起草权; 2、本岗位制度、流程、预算指标实施操作权; 任职者基本要求 最低学历要求 国家正规院校全日制大专学历 专业 学历专业 市场营销、企业管理、经济(工商)管理等 培训专业和时间要求 半年以上 相关知识要求 熟悉企业管理、市场营销、经济管理和财务等方面的基础知识,掌握公司、经济、财务、运输和辅助材料行业的相关专业法律法规。 专业技能要求 熟练运用市场调研、企业管理和财务专业知识,分析、解决问题。 岗位资格证书 无要求 工作经验要求 1年以上物资采购和供应工作经验 综合能力要求 要求具备较高的市场分析能力,对市场具有较高敏感性,同时兼具较好的文字写作能力。 其他要求 有强烈的事业心和责任感 工作条件 使用设备 计算机、打印机、办公桌椅、电话、文件柜 工作班制 白班,根据需要加班、出差。 工作环境 非独立办公室、室外为主,经常深入辅助材料供应商现场调查研究,在现场易受到环境中噪音等职业危害。 所需信息 辅助材料方面国家及行业宏观政策,所负责工作范围内的法律法规,公司内外部信息。 其他条件 无 岗位关键业绩指标(KPI)及直接承担的经济费用事项 1辅助材料采购价格、辅助材料市场调研计划完成率、辅助材料资源考察计划完成率、辅助材料供应商价格跟踪计划完成率、辅助材料供应商准入和考核正确率。 2领用消耗材料:计算机耗材、办公用品及其他辅助用品。 3主要承担的经济费用事项:部门人工成本、部门管理费用(办公费、差旅费、招待费、培训费、通讯费) 本岗位承担的经济指标如何考核 序号 指标名称 计量单位 指标标准(定额) 考核办法 备注 1 办公费 元 2 差旅费 元 3 招待费 元 4 培训费 元 5 通讯费 元 二、 采购部 岗位说明书(采购部部长) 岗位基本情况 编码: 岗位名称 采购部部长 所属部门 华北区域物资公司 定员人数 岗位属性 业务管理 直接上级 总经理 直接下属人数 13人 薪酬标准 编制人 编制日期 2008年10月8 日 审核人 批准人 张树阳 批准日期 年 月 日 岗位简要描述 主要负责: 采购部的采购预算管理、库存定额确定、采购与调剂计划编制、业务数据统计、调剂计划实施、商务管理(招投标、议标、询比价、商务谈判、价格调整论证)、采购计划的分解、合同签订和管理、市场跟踪、商务理赔、废旧物资处置等工作的组织和督导;本部门行政领导工作。 工作关系 总经理 采购部部长 预算管理员 计划员 煤炭采购员 大宗原材料采购员 辅助材料采购员 岗位职责、工作任务和工作成果 岗位职责 工作任务 工作成果 一、大宗原燃材料和辅助材料年度、月度预算的编制、预算对标等工作的组织和督导。 1根据股份公司、华北区域和物资公司的规定,组织制定与本部门预算工作相关的制度,并对执行情况进行监督,定期修订。 相关制度 2组织、督导预算管理员进行华北区大宗原燃材料和辅助材料的年度、月度采购预算的编制工作。 《大宗原燃材料、辅助材料采购预算》 3组织、督导预算管理员进行采购预算对标。 《采购预算对标报告》 二、大宗原燃材料和辅助材料库存定额确定、采购与调剂计划编制、业务数据统计等工作的组织和督导。 1组织、督导确定各类物资库存储备定额,并根据实际情况进行修订。 《物资库存定额》 2组织审核、汇总各公司提报的月度需求计划,根据库存定额、消耗定额和仓库实际库存,组织编制《华北区大宗原燃材料和辅助材料月度调剂和采购计划》,经审核批准后分发到相关部门执行。 《华北区大宗原燃材料和辅助材料月度调剂和采购计划》 3组织、督导业务数据的统计工作执行。 各种统计报表 三、物资调剂实施、商务管理(招投标、议标、询比价、商务谈判、价格调整论证)、采购计划的分解、合同签订和管理、市场跟踪和商务理赔、废旧物资处置等工作的组织和督导。 1根据股份公司、华北区域和物资公司的规定,组织制定与本部门物资调剂、商务管理(招投标、询比价、商务谈判、价格调整论证)、采购计划的分解、合同签订和管理、市场跟踪和商务理赔等工作相关的制度,并对执行情况进行监督,定期修订。 相关制度 2组织、督导物资调剂计划的执行。 《物资调剂表》 3协调相关部门,组织、督导采购员开展招投标、议价、询比价和价格调整论证。 《招标、议标、询比价报告》 《价格调整论证会会议纪要》 4组织、督导采购员进行采购分解计划的编制、报批、下达和跟踪。 《大宗原燃材料、辅助材料采购分解计划表》 5组织、督导采购员与供应商进行商务洽谈,签定合同 《采购合同》 6组织、督导采购员进行临时和追加采购分解计划的编制、报批、下达和跟踪。 《大宗原燃材料、辅助材料临时(追加)采购分解计划表》 7组织、督导采购员处理商务理赔和售后服务。 《商务理赔报告》 8组织、督导废旧物资处置工作执行 《废旧物资处置报告》 四、本部门行政领导工作 1本部门费用的预算与控制。 部门费用预算 2负责本部门计划员、煤炭采购员、大宗原材料采购员、辅助材料采购员和预算管理员的业务指导和业务培训。 培训方案 3负责本部门煤炭采购员、大宗原材料采购员、辅助材料采购员和预算管理员、计划员的考核,包括奖励和罚款。 考核表 4对本部门煤炭采购员、大宗原材料采购员、辅助材料采购员和预算管理员、计划员提出使用建议。 使用建议书 5对本部门煤炭采购员、大宗原材料采购员、辅助材料采购员和预算管理员、计划员的考勤、劳动卫生、仪表和言谈举止进行管理。 考勤表、卫生考核表 主要业务(工作)的程序(详见本部门流程图) 1预算管理:启动-编制预算-论证-审核-审批-企管部审批-存档-预算对标-对标报告-上报-存档 2物资调剂(让售):子公司上报需求计划和库存-启动-编制物资调剂(让售)计划-审核-审批-大区总经理审批-下达-物流调度安排进度-采购员组织车辆执行-子公司库房发货、接货 3 商务管理(招投标、议标、询比价、价格调整论证):根据采购计划-启动-制定方案-审核-审批-组织实施(招议标、询比价、价格调整论证)-审批-存档—采购计划分解 A 招标:制作标书-审核-下发-开标-评标-定标-审批-执行、存档、备案 B议标、询比价:制作询价单-发放-比价-确定供应商、价格、数量-审核-审批-执行并存档 C价格调整论证:价格需要调整-启动-市场调研-价格调整方案-组织价格调整论证会议(审计部参加)-会议纪要(签字)-执行、存档、备案 4月度采购计划编制及分解 A 月度采购计划: 子公司报需求计划和库存情况-启动-编制采购计划-审核-审批-采购员 B月度采购分解计划:根据招标、议标、询比价或价格调整论证会结果-启动-与供应商沟通-编制月度采购分解计划-审核-审批—存档、备案—物流部执行 C临时(追加)采购分解计划:根据采购进度反馈和招标、议标、询比价或价格调整论证会结果-启动-与供应商沟通-编制临时(追加)采购分解计划-审核-审批—存档、备案—物流部执行 5 合同签订:起草合同样本-审计部审批-根据采购分解计划签订合同-审核-审批-下达、存档、备案 6商务理赔和售后服务:使用部门提出争议-启动-调查、组织鉴定-与供应商沟通-理赔方案-审核-审批-存档-执行 7废旧物资处置:库管员提报废旧物资明细-启动-组织鉴定-确定方案-审核-审批-执行、存档 工作权限 财务权限: 1、本部门费用预算的审核权; 2、本部门预算内费用支出的审核权; 人事权限: 1、本部门岗位员工使用的建议权; 2、本部门岗位员工绩效考核权。 工作权限: 1、本部门管理制度、流程的初审权; 2、本部门制度、流程、预算指标实施过程的监督权、考核权; 部门考核权限:对本部门工作的考核权 任职者基本要求 最低学历要求 国家正规院校全日制大专学历 专业 学历专业 市场营销、企业管理、经济(工商)管理等 培训专业和时间要求 半年以上 相关知识要求 熟悉企业管理、市场营销、经济管理和财务等方面的基础知识,掌握公司、经济、财务、运输和各物资类别行业的相关专业法律法规。 专业技能要求 熟练运用市场调研、企业管理和财务专业知识,分析、解决问题 岗位资格证书 市场营销类、经济管理类、企业管理或财务管理相关专业初级以上职业资格证书 工作经验要求 2年以上物资采购和供应工作经验 综合能力要求 要求具备较高的商务谈判能力,对市场具有较高敏感性,同时兼具协调能力、组织能力、较高的领导能力和较好的文字写作能力。 其他要求 有强烈的事业心和责任感 工作条件 使用设备 计算机、打印机、办公桌椅、电话、文件柜 工作班制 白班,根据需要加班、出差。 工作环境 独立办公室、室内为主,有时深入矿区、港口、供应商处,经常深入生产现场,与各职能部门调查研究和处理问题,在现场受到环境中粉尘、噪音等职业危害。 所需信息 煤炭、大宗原材料、辅助材料所属物资类别的国家及行业宏观政策,所负责工作范围内的法律法规(包括招标法、合同法、税法等),公司内外部信息。 其他条件 无 岗位关键业绩指标(KPI)及直接承担的经济费用事项 1采购预算准确率、采购预算价格完成率、采购与调剂计划(数量、质量、及时性)完成率、合同履行率、商务理赔完成率、废旧物资处置完成率。 2领用消耗材料:计算机耗材、办公用品及其他辅助用品。 3主要承担的经济费用事项:部门人工成本、部门管理费用(办公费、差旅费、招待费、培训费、通讯费)。 本岗位承担的经济指标如何考核 序号 指标名称 计量单位 指标标准(定额) 考核办法 备注 1 办公费 元 2 差旅费 元
展开阅读全文

开通  VIP会员、SVIP会员  优惠大
下载10份以上建议开通VIP会员
下载20份以上建议开通SVIP会员


开通VIP      成为共赢上传

当前位置:首页 > 管理财经 > 人员管理/培训管理

移动网页_全站_页脚广告1

关于我们      便捷服务       自信AI       AI导航        抽奖活动

©2010-2025 宁波自信网络信息技术有限公司  版权所有

客服电话:0574-28810668  投诉电话:18658249818

gongan.png浙公网安备33021202000488号   

icp.png浙ICP备2021020529号-1  |  浙B2-20240490  

关注我们 :微信公众号    抖音    微博    LOFTER 

客服