收藏 分销(赏)

绿化劳务合同规范办版.doc

上传人:天**** 文档编号:10652133 上传时间:2025-06-06 格式:DOC 页数:13 大小:55.04KB 下载积分:8 金币
下载 相关 举报
绿化劳务合同规范办版.doc_第1页
第1页 / 共13页
绿化劳务合同规范办版.doc_第2页
第2页 / 共13页


点击查看更多>>
资源描述
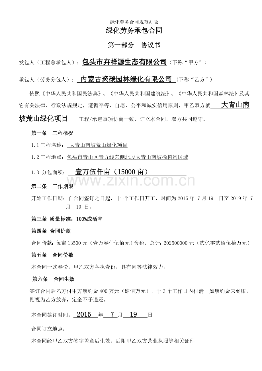
绿化劳务合同规范办版 包头市卉祥源生态有限公司 包头市大青山南坡荒山绿化(榆树沟段) 绿化承包合同 工程名称: 大青山南坡荒山绿化项目 甲 方:包头市卉祥源生态有限公司 乙 方:内蒙古聚碳园林绿化有限公司 绿化劳务承包合同 第一部分 协议书 发包人(工程总承包人):包头市卉祥源生态有限公司(下称“甲方”) 承包人(劳务分包人): 内蒙古聚碳园林绿化有限公司 (下称“乙方”) 依照《中华人民共和国民法典》、《中华人民共和国建筑法》、《中华人民共和国森林法》及其它有关法律、行政法规规定,遵循平等、自愿、公平和诚实信用原则,甲乙双方就 大青山南坡荒山绿化项目 工程/承包事项协商一致,订立本合同,双方共同遵守。 第一条 工程概况 1.1工程名称: 大青山南坡荒山绿化项目 1.2工程地点:包头市青山区青五线东侧北段大青山南坡榆树沟区域 1.3 分包面积: 壹万伍仟亩(15000亩) 第二条 工作期限 开始工作日期:自合同签订之日起,十 个工作日开工,时间为2015年 7月19 日至2019年 7月 19 日。 第三条 质量标准:100%成活率 第四条 合同价款 合同价款:每亩13500元(壹万叁仟伍佰元)含税,总计:202500000元(贰亿零贰佰伍拾万元) 第五条 合同份数 本合同一式叁份,甲乙双方各执壹份,具有同等法律效力。 第六条 合同生效 签订合同后乙方付甲方履约金400万元(肆佰万元),于3个工作日内付清,如履约金未到账,则视为乙方放弃,定金不予退还。 本合同签订时间: 2015 年 7 月 19 日 合同订立地点: 本合同经甲乙双方签字盖章后生效。后附甲乙双方营业执照等相关证件 (以下无正文,为包头市大青山南坡荒山绿化榆树沟段工程绿化劳务分包合同签章页)    发包人(公章):   承包人(公章): 法定代表人或委托代理人(签字):   法定代表人或委托代理人(签字):   开户银行: 包商银行股份有限公司公园 开户银行:中国工商银行呼和浩特市盛乐园区 路支行 分理处 账号0020    账号:00017083        第二部分 通用条款 第一条 劳务作业内容 1.1图纸范围绿化工程施工涉及劳务作业,包括整理绿地(含±30cm土方平整及土壤改良),清理垃圾,乙方自购树苗,卸车、二次倒运装卸,散苗、挖树坑、苗木种植、苗木支撑、苗木养护,成品保护,灌溉、水塔建设、运输、种植、养护、修剪、打药、打井等,以上作业必须严格按照甲方要求及图纸、规范要求进行; 1.2甲方根据实际需要,有权对施工劳务作业部分内容进行调整,乙方应积极履行,上述调整导致劳务工作量增减,按照附件报价及本合同确定原则进行结算,乙方无权要求甲方支付额外费用; 1.3施工作业范围及内容调整不免除乙方工期上责任。 第二条 苗木品种 苗木品种包括柠条、沙棘、榆树、金叶榆、桧柏、侧柏、旱柳、油松、小美旱杨、新疆杨等具体规格见下表。 树种 高 胸径 数量 亩/株 备注 油 松 1.2~1.5米 3*3/80 柠 条 0.8~1米 25支/从 3*3/80 沙 棘 0.8~1米 25支/从 3*3/80 榆 树 5公分 3*3/80 樟子松 1.2~1.5米 3*3/80 桧 柏 1.2米~1.5米 3*3/80 侧 柏 1.2米~1.5米 3*3/80 旱 柳 3米截干 3~4公分 3*3/80 小美旱杨 3米截干 3~4公分 3*3/80 新疆杨 3米截干 3~4公分 3*3/80 第三 条付款方式 1、付款方式:按施工工程量30%、30%、40%分三年进行付款。 ①、甲方每年6月1日和11月1日分两次对乙方所作工程量进行组织验收,根据审计结果对达到要求部分在审计结束后15~30日内进行结算。 ‚、本工程计划施工及养护周期为三年,第一年施工工程量不能低于总工程量40%(6000亩),第二年须完成全部工程量(9000亩),同时养护周期相应顺延。 2、施工要求:水系方案根据现场环境及甲方指派具体方案来定。(因地制宜方案根据甲方设计为准)。 绿植配套间距:种植间距为3m×3m横成排竖成行,每亩定量为80株(依据树种可增量、例:沙棘、柠条等)。 树种分为10种按每种树1500亩完成整个标段种植工程。 3、 质保金及履约金:15000亩共收取履约金400万元(肆佰万元)。 4、质保金及履约金退还方式:竣工验收合格后,按审计工程量比例当年退还。 第四条 甲方权利和义务 4.1开工前5天向乙方交付具备本合同项下劳务作业开工条件施工场地; 4.2开工前向乙方提供相应工程地质和地下管网线路资料; 4.3 开工前向乙方提供相应水准点与坐标控制点位置; 4.4开工前5天向乙方提供施工图纸2套; 4.5实施对工程质量、劳务作业进度、文明施工监督、检查,且有权提出整改要求; 4.6负责工程技术交底,组织图纸会审; 4.7统筹安排、协调解决非乙方独立使用生产、生活临时设施、工作用水、用电及施工场地; 4.8按本合同约定,向乙方支付合同价款; 4.9负责与建设单位、设计及有关部门联系,协调现场工作关系; 4.10提供种植技术支持和指导; 4.11乙方按进度完成工程量,甲方必须按时按比例拔付工程款,不得以任何理由拖延支付。 第五条 乙方权利和义务 5.1乙方应按技术交底和《园林绿化工程规范手册》进行劳务作业,对本合同劳务分包范围内工程质量向甲方和建设单位负责,组织具有相应资格证书熟练工人投入工作;未经甲方授权或允许,不得擅自与建设单位及有关部门建立工作联系;自觉遵守法律法规及有关规章制度; 5.2 乙方根据施工组织及进度计划要求,每月25日提交下月施工计划,有阶段工期要求提交阶段施工计划,必要时按甲方要求提交旬、周施工计划,以及与完成上述阶段、时段施工计划相应劳动力安排计划,经甲方批准后严格实施; 5.3严格按照设计图纸、施工验收规范、有关技术要求及施工组织设计精心组织施工,确保工程质量达到约定标准;未经甲方许可不得变更劳务作业方法、更换材料设备,否则甲方有权拒付该部分费用;科学安排作业计划,投入足够人力、物力,保证工期;加强安全教育,认真执行安全技术规范,严格遵守安全制度,落实安全措施,确保施工安全;加强现场管理,严格执行建设主管部门及环保、消防、环卫等有关部门对施工现场管理规定,做到文明施工,作业过程中,产生有民扰或扰民问题时,乙方须积极配合甲方将不利影响降到最低;承担由于自身责任造成质量修改、返工、工期拖延、安全事故、现场脏乱造成损失及各种罚款; 5.4自觉接受甲方及有关部门管理、监督和检查,严格遵守甲方《现场生产管理规定》;接受甲方随时检查其设备、材料保管、使用情况,及其操作人员有效证件、持证上岗情况;与现场其他单位协调配合,照顾全局; 5.5按甲方统一规划堆放材料、机具,按甲方标准化工地要求设置标牌,搞好生活区管理,做好自身责任区治安保卫工作;劳务作业过程中,应做到活完料净脚下清,将垃圾及废料统一运放到甲方指定地点;因乙方劳务作业污染其他工程工作面,乙方负责清理,由此造成损失从应付乙方任何款项中直接扣除;工程竣工后,乙方应在5日内清理现场,移除自有机械、工具、剩余物料及施工垃圾等,以保证施工现场清洁,且乙方人员不得以任何理由滞留现场; 5.6按时提交报表、完整原始技术经济资料,与工程质量、验收、移交等有关资料,配合甲方办理交工验收; 5.7做好施工场地周围建筑物、构筑物和地下管线和已完工程部分成品保护工作,因乙方责任发生损坏,乙方自行承担由此引起一切经济损失及各种罚款; 5.8妥善保管、合理使用甲方提供或租赁给乙方使用机具、周转材料及其他设施; 5.9乙方须服从甲方转发建设单位及工程师指令; 5.10除非本合同另有约定,乙方应对其作业内容实施、完工负责,乙方应承担并履行甲方与建设单位总承包合同约定、与劳务作业有关所有义务及工作程序; 5.11自行完成办理自身手续包括各种证件、批件、规费等; 5.12本合同签署前,充分勘察现场,保证对现场情况、作业范围和内容全面熟悉和了解,因了解不全面、深度不够等造成乙方认识错误或损失,甲方不承担责任; 5.13 乙方应与其自有人员建立劳动关系,依法缴纳各项保险,并自行处理与其自有人员之间劳动争议(包括索赔等);乙方应保证及时、足额支付自有人员报酬,每月向甲方提交用工花名册和报酬支付记录,不得以工程款支付不及时、未结算等事由拖延支付。甲方代乙方支付上述劳动争议索赔、人员报酬等费用,有权从任何应付乙方款项中直接扣除;乙方不得要求、组织或纵容其自有人员在施工现场、甲方或业主办公区域等围堵、闹事,否则,甲方有权解除合同,乙方应立即撤离施工现场,并承担由此导致合同提前终止违约责任。 乙方劳务人员进场前,乙方应向甲方提交其进场劳务作业人员名单(加盖乙方公章,明确该等人员已与乙方建立劳动关系)。 5.14乙方未完成上述任何工作,甲方有权委托第三方进行,产生费用从应付乙方任何款项中直接扣除; 5.15乙方应采取一切必要措施,选择合理运输路线和运输工具,禁止超载,避免对现场周围或通往现场道路或桥梁造成损坏,否则应承担赔偿责任; 5.16乙方向甲方承诺避免因乙方自身行为或疏漏造成甲方违反总包合同中约定义务情况发生。 第六条 工程质量及验收 6.1乙方应确保所完成施工质量,符合施工图纸、施工样板、做法说明、图纸会审记录、设计变更以及《园林工程施工及验收规范》、《城市绿化工程施工及验收规范》CJJ/T82-99,《园林绿化工程规范手册》等质量验收评定标准,上述标准不一致,以最高者为准; 6.2乙方应在劳务作业前,做出施工样板,经甲方、建设单位及其他相关单位书面确认后实施,乙方完成施工作业低于签确样板质量标准,应按照甲方要求返修或返工,并自行承担相关费用和损失,工期不予顺延; 6.3乙方应及时通知甲方对已完成施工作业进行检验,对甲方提出工程质量问题进行无条件整改,并承担费用,工期不予顺延。经两次以上返工或更改仍不能达到约定条件和标准,甲方有权解除合同,乙方应立即撤离现场,并赔偿甲方损失; 6.4乙方须在隐蔽工程隐蔽前自检,自检合格后通知甲方进行验收。甲方验收合格后,方可进行后续施工; 6.5乙方施工完毕,应向甲方提交完工报告,通知甲方验收;甲方应当在收到乙方上述报告后及时对乙方施工成果进行验收,验收合格,甲方予以签字确认。但甲方与建设单位间隐蔽工程验收结果或工程竣工验收结果表明乙方施工质量不合格时,乙方应负责无偿修复,不延长工期,并承担由此导致甲方相关损失; 6.6全部工程竣工(包括乙方完成工作在内)虽经建设单位验收合格,乙方对其分包劳务作业施工质量仍应在质量保修期内承担质量保修责任; 6.7乙方应配合甲方对其工作进行初步验收,以及甲方按建设单位或建设行政主管部门要求进行涉及乙方工作内容、施工场地检查、隐蔽工程验收及工程竣工验收;甲方或施工场地内第三方工作必须乙方配合时,乙方应按甲方指令予以配合; 6.8乙方按约定完成劳务作业,必须由甲方或施工场地内第三方进行配合时,甲方应配合乙方工作或确保乙方获得该第三方配合,且甲方应承担因此而发生费用。 第七条 合同价款及支付 7.1本合同履行期间,合同单价因燃料、材料、水电费、运费、税费、劳动报酬等变动而给予调整,停电、停水、二次搬运、施工场地不足、成品保护等发生而给予调整; 7.2当实际合同价款预计超出暂定总价10%(含)时,双方需及时签订书面补充协议或另行签订合同予以确定,否则不予结算; 7.3本合同工程变更调整价款及其他条款中约定追加价款,应与结算价款一起支付; 7.4双方同意使用现金付款、银行承兑汇票; 7.5每次付款时,乙方须提供足额、合法发票,且发票开具单位及收款账户名称应与乙方名称一致,否则甲方将暂停支付,造成延期付款后果由乙方自行承担。 第八条 施工变更 8.1施工中如发生对原工作内容进行变更,甲方项目经理应提前1日以书面形式向乙方发出变更通知,并提供变更相应图纸和说明。乙方在收到变更通知后5日内,向甲方递交工程变更报告,说明变更发生时间、原因、涉及价款调整等; 8.2因变更导致合同价款增加由甲方承担,延误工期相应顺延;因变更减少工程量,合同价款应相应减少,工期相应调整; 8.3施工中乙方不得对原工程设计进行变更。因乙方擅自变更设计发生费用和由此导致甲方损失,由乙方承担,延误工期不予顺延; 8.4因乙方自身原因导致工程变更,乙方无权要求追加合同价款。 第九条 结算 9.1结算原则:根据甲方确认实际完成工程量进行结算。乙方每月25日前将本月完成工程量报甲方,由甲方确认。甲方对上述进度产值确认不作为结算依据。对乙方未经甲方认可,超出设计图纸范围和因乙方原因造成返工工程量不予计量; 结算时按“株”结算子目,养护工作完成后现场实际清点苗木数量为结算工程量。 9.2合同外工程洽商、设计变更、零星用工等签证办理原则及结算执行下列程序和标准: (1)以甲方要求格式和甲方人员(项目工程师、现场经理、成本负责人、项目经理) 联签设计变更、工程洽商、零星用工等签证为结算依据,上述人员签字不齐全不作为结算依据; (2)所有设计变更、工程洽商、零星用工签证等涉及费用调整以甲方“签证造价审批单”(加盖甲方项目部公章)予以确认,签字不齐全或未加盖项目部公章不作为结算依据; (3)发生合同外工程洽商、设计变更、零星用工等签证,乙方应于甲方签证后5日内提交“签证造价审批单”,逾期提交不予结算,仅提供签证复印件不作为结算依据。 9.3发生下列情形,不办理洽商变更: (1)天气变化等造成短期停工; (2)水、电原因造成短期停工; (3)各种交叉施工引致短期停工; (4)因乙方不执行甲方指令等原因引致甲方要求停工。 9.4双方特别约定,单份变更洽商单据涉及增加费用在1000元(含)以内,不予结算; 9.5零星用工,是指在劳务作业过程中,完成甲方提出施工图纸范围以外项目或工作,包括代办甲方临时交办非本合同约定范围内工作,不包括乙方为完成本合同约定工程而进行辅助性、临时性、准备性工作; 9.6全部工作通过竣工验收后完成28日天内,乙方向甲方递交完整结算资料(按甲方要求版本,并编辑成册),双方按照本合同约定计价方式,进行合同价款结算; 9.7甲方收到乙方递交结算资料后进行核实,给予确认或者提出修改意见。结算资料经甲方确认后,双方签署结算会签单; 9.8乙方履约不符合本合同约定应承担违约金、赔偿金、自有人员报酬等,甲方有权从结算价款中直接扣除; 9.9双方对结算价款产生争议时,按本合同关于争议约定处理; 9.10乙方按照甲方要求工期、质量完成施工,甲方应及时验收,验收合格及时按比例支付工程款。 第十条 索赔 10.1当本合同一方向另一方提出索赔时,应有正当索赔理由,并有索赔事件发生时有效相应证据; 10.2甲方未按约定履行自己各项义务,乙方可向甲方索赔,但不得因此停止施工劳务作业; 10.3乙方未按约定履行自己各项义务或发生错误,给甲方造成经济损失,甲方可向乙方索赔; 10.4双方对施工质量产生争议时,双方共同委托相关部门进行鉴定,产生费用及由此造成损失由责任方承担; 10.5 发生下列情形,乙方不得向甲方索赔: (1)不可抗力发生造成自有机械设备损坏及停工损失; (2)短期停水停电造成损失; (3)各种交叉施工引致短期停工损失; (4)非甲方原因造成自有人员伤亡损失和财产损失; (5)乙方原因引致损失。 10.6不可抗力,是指无法预见、无法避免、无法克服客观事件,包括但不限于战争、罢工、严重火灾、洪水、泥石流、台风、暴雨、地震等自然灾害及其他双方一致认可不可抗力事件; 10.7由于不可抗力导致一方不能履行本合同时,受不可抗力影响一方不因此承担违约责任。但因合同一方迟延履行合同后发生不可抗力,不能免除迟延履行方相应责任; 10.8不可抗力事件发生后,乙方应立即通知甲方项目经理,并在力所能及条件下迅速采取措施,尽力减少损失,甲方应协助乙方采取措施。甲方项目经理认为乙方应当暂停工作,乙方应暂停工作。不可抗力事件结束后48小时内,乙方向甲方项目经理通报受害情况和损失情况,及预计清理和修复费用。不可抗力事件持续发生,乙方应每隔7天向甲方项目经理通报一次受害情况。不可抗力结束后14天内,乙方应向甲方项目经理提交清理和修复费用正式报告和有关资料。 第十一条 违约责任 11.1当发生下列情况之一时,甲方应承担违约责任: (1)甲方违反本合同约定,不按时向乙方支付合同价款,双方协商解决; (2)甲方不履行或不按约定履行合同义务其他情况,双方协商解决。 11.2 当发生下列情况之一时,乙方应承担违约责任: (1)乙方施工质量不符合本合同约定质量标准,乙方应进行返工并承担费用,工期不予顺延。经两次以上返工或整改仍不能达到约定标准,甲方可单方解除合同; (2)乙方不能按约定保证施工作业人员、技术人员、管理人员等及时到场或上述人员技能不符合约定或供应机械、设备等不能满足施工作业需要,每发生一次,乙方须向甲方支付违约金5万元; (3)施工作业过程中,乙方浪费水电,每发生一次,乙方须向甲方支付违约金500元; (4)乙方使用吊车等进行大树栽植时,现场人员须戴安全帽,否则,乙方按照每人次100元标准向甲方支付违约金;乙方人员进行或参与盗窃、打架等损害甲方或建设单位利益行为,乙方按照每人次1000元标准向甲方支付违约金,并承担因此造成损失; (5)乙方不履行或不按约定履行合同其他义务时,乙方应赔偿因其违约给甲方造成经济损失,工期不予顺延。 11.3本工程劳务作业履约保证金为暂定合同总价10%,如乙方不能按质、保量、如期完成施工劳务作业,甲方有权从履约保证金或应付款项中直接扣除相应违约金或赔偿金; 11.4因乙方原因导致本合同提前终止,乙方应向甲方支付暂定合同总价20%作为违约金,并赔偿甲方全部损失; 11.5一方违约后,另一方要求违约方继续履行合同时,违约方承担上述违约责任后仍应继续履行合同; 11.6如因建设单位原因导致甲方违约,乙方不得追究甲方违约责任,双方共同努力促使建设单位履行合同或向建设单位索赔; 11.7乙方有违反本合同行为,乙方应保障甲方免于承担因此违约造成工期延误、经济损失及根据总包合同承包人将负责任何赔偿费,在此情况下,甲方可从应支付乙方任何价款中扣除此笔经济损失及赔偿费,并且不排除采用其它补救方法可能。 第十二条 合同解除和终止 12.1如在乙方没有完全履行本合同义务之前,总承包合同终止,甲方应通知乙方终止本合同。乙方接到通知后应尽快撤离现场,甲方应给予乙方相应补偿; 12.2如因不可抗力致使本合同无法履行,或因一方违约或因建设单位原因造成工程停建或缓建,致使合同无法履行,双方可以解除合同; 12.3双方协商一致,本合同可以解除; 12.4如因乙方原因致使施工质量、安全性与工期无法达到本合同约定要求,甲方有权解除合同; 12.5合同解除后,乙方应妥善做好已完工程和剩余材料、设备保护和移交工作,按甲方要求撤出施工场地。有过错一方应当赔偿因合同解除给对方造成损失。合同解除后,不影响双方在合同中约定结算和保修条款效力; 12.6双方履行完合同全部义务,合同价款支付完毕,乙方向甲方交付劳务作业成果,并经甲方验收合格后,本合同即告终止; 第十三条 质量保修责任 13.1质量保修期自整体工程竣工验收合格之日起算; 13.2发生本工程施工作业范围内工程损坏,乙方应自接到甲方维修通知之日起48小时内派专人到达现场维修;发生紧急抢修事故,乙方应立即赶往现场,原则上不得超过12小时; 13.3乙方未履行保修义务,甲方有权扣除质量保修金,保修金不足以赔偿损失,乙方应及时予以补足。 第十四条 安全施工与检查 14.1乙方应遵守工程建设安全生产有关管理规定,严格按安全标准进行施工,并随时接受行业安全检查人员依法实施监督检查,采取必要安全防护措施,消除事故隐患。由于乙方安全措施不力造成事故责任和因此而发生费用,由乙方承担; 14.2甲方不得要求乙方违反安全管理规定进行施工。因甲方原因导致安全事故,由甲方承担相应责任及发生费用; 14.3乙方在动力设备、输电线路、地下管道、密封防震车间、易燃易爆地段以及临街交通要道附近施工时,施工开始前应向甲方提出安全防护措施,经甲方认可后实施,防护措施费用由乙方承担; 14.4实施爆破作业,在放射、毒害性环境中工作(含储存、运输、使用)及使用毒害性、腐蚀性物品施工时,乙方应在施工前10天以书面形式通知甲方,并提出相应安全防护措施,经甲方认可后实施,由乙方承担安全防护措施费用; 14.5乙方在施工现场内使用安全保护用品(如安全帽、安全带及其他保护用品),由乙方自行提供,另有约定除外; 14.6发生重大伤亡及其他安全事故,乙方应按有关规定立即上报有关部门并报告甲方,同时按国家有关法律、行政法规对事故进行处理; 14.7双方对事故责任有争议时,应按相关规定处理; 14.8 乙方必须为从事危险作业职工办理意外伤害保险,并为施工场地内自有人员生命财产和施工机械设备办理保险,支付保险费用; 14.9保险事故发生时,双方有责任采取必要措施,防止或减少损失。 第十五条 争议解决 15.1本合同履行产生争议,双方应友好协商解决;协商不成,双方同意将争议提交 包头市 仲裁委员会,按其届时有效仲裁规则裁决; 15.2发生争议后,除非出现下列情况,双方都应继续履行合同,保持工作连续,保护好已完工作成果: (1)单方违约导致合同确已无法履行,双方协议终止合同; (2)调解要求停止合同工作,且为双方接受; (3)仲裁机构要求停止合同工作; (4)法院要求停止合同工作。 第三部分 专用条款 第一条 养护期(即质保期)及养护责任 1.1养护期自整体工程竣工验收合格之日起算24个月; 1.2养护期间,乙方应保证绿化工程内所有绿植100%存活。 1.3 乙方养护不当导致苗木成活率达不到上述约定标准,乙方负责免费按同等规格更换死亡苗木,或向甲方支付该苗木价格对应费用作为专项违约金; 1.4如下附件为本合同不可分割组成部分,与本合同具有同等法律效力: 附件一:合同价格表 附件二:发包人供应苗木、设备、施工机具一览表 附件三:绿化质量标准及要求(如有) 附件四:承包人资质 第二条 特别约定 自合同签订之日起,10个工作日内,乙方根据施工现场具体情况,报甲方施工方案 , 经甲方确认后按照方案开工。  
展开阅读全文

开通  VIP会员、SVIP会员  优惠大
下载10份以上建议开通VIP会员
下载20份以上建议开通SVIP会员


开通VIP      成为共赢上传

当前位置:首页 > 应用文书 > 合同范本

移动网页_全站_页脚广告1

关于我们      便捷服务       自信AI       AI导航        抽奖活动

©2010-2025 宁波自信网络信息技术有限公司  版权所有

客服电话:0574-28810668  投诉电话:18658249818

gongan.png浙公网安备33021202000488号   

icp.png浙ICP备2021020529号-1  |  浙B2-20240490  

关注我们 :微信公众号    抖音    微博    LOFTER 

客服