收藏 分销(赏)

硫知识点总结.doc

上传人:丰**** 文档编号:10342562 上传时间:2025-05-23 格式:DOC 页数:2 大小:47.05KB 下载积分:5 金币
下载 相关 举报
硫知识点总结.doc_第1页
第1页 / 共2页
硫知识点总结.doc_第2页
第2页 / 共2页
本文档共2页,全文阅读请下载到手机保存,查看更方便
资源描述
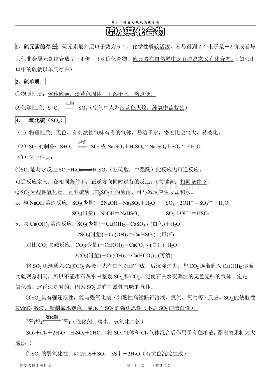
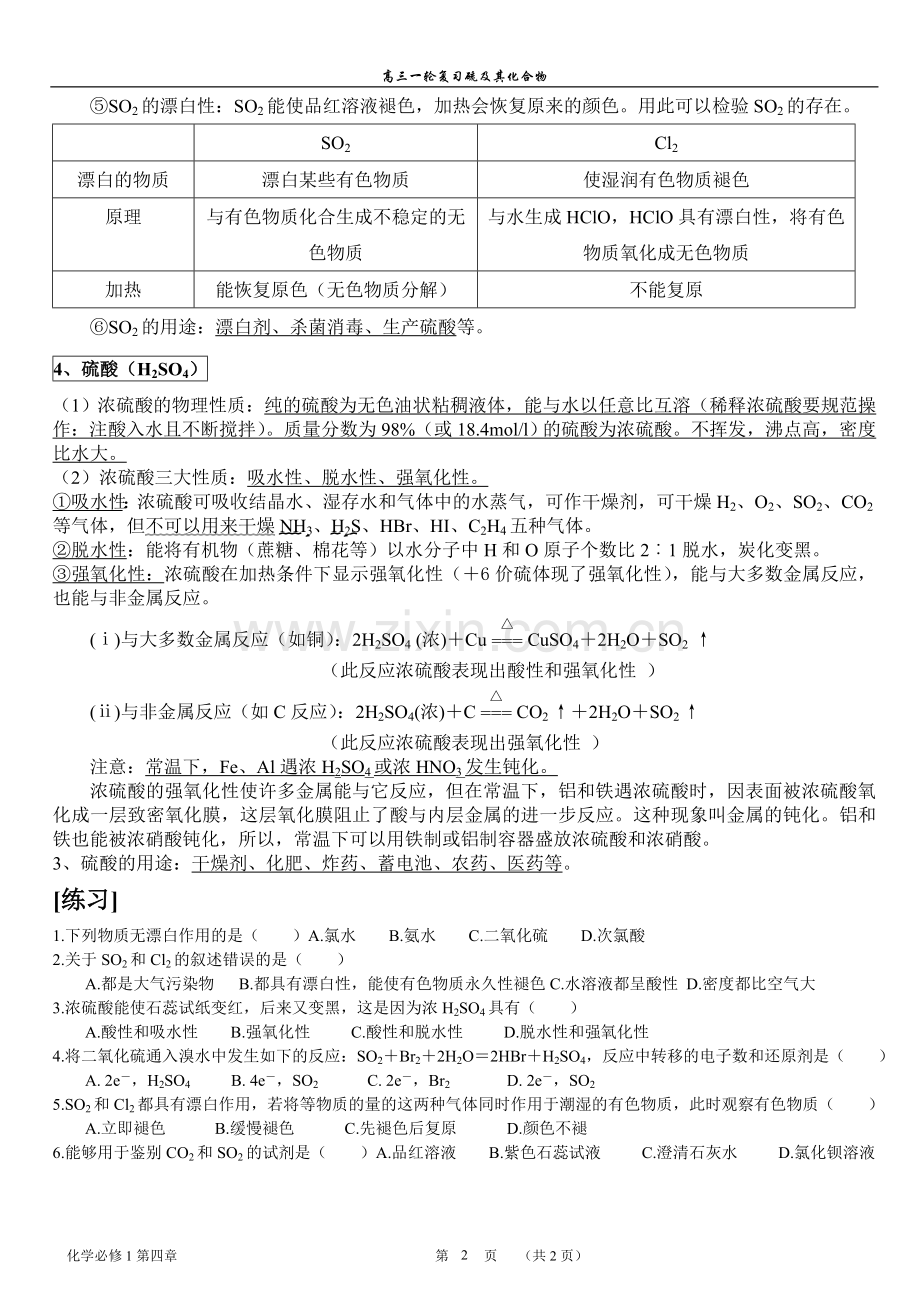
高三一轮复习硫及其化合物 硫及其化合物 1、硫元素的存在:硫元素最外层电子数为6个,化学性质较活泼,容易得到2个电子呈-2价或者与其他非金属元素结合成呈+4价、+6价化合物。硫元素在自然界中既有游离态又有化合态。(如火山口中的硫就以单质存在) 2、硫单质: ①物质性质:俗称硫磺,淡黄色固体,不溶于水,熔点低。 ②化学性质:S+O2 ===(点燃) SO2(空气中点燃淡蓝色火焰,纯氧中蓝紫色) 3、二氧化硫(SO2) (1)物理性质:无色、有刺激性气味有毒的气体,易溶于水,密度比空气大,易液化。 (2)SO2的制备:S+O2 ===(点燃) SO2或Na2SO3+H2SO4=Na2SO4+SO2↑+H2O (3)化学性质: ①SO2能与水反应SO2+H2OH2SO3(亚硫酸,中强酸)此反应为可逆反应。 可逆反应定义:在相同条件下,正逆方向同时进行的反应。(关键词:相同条件下) ②SO2为酸性氧化物,是亚硫酸(H2SO3)的酸酐,可与碱反应生成盐和水。 a、与NaOH溶液反应:SO2(少量)+2NaOH=Na2SO3+H2O SO2+2OH-=SO32-+H2O SO2(过量)+NaOH=NaHSO3 SO2+OH-=HSO3- b、与Ca(OH)2溶液反应:SO2(少量)+Ca(OH)2=CaSO3↓(白色)+H2O 2SO2(过量)+Ca(OH)2=Ca(HSO3) 2 (可溶) 对比CO2与碱反应:CO2(少量)+Ca(OH)2=CaCO3↓(白色)+H2O 2CO2(过量)+Ca(OH)2=Ca(HCO3) 2 (可溶) 将SO2逐渐通入Ca(OH)2溶液中先有白色沉淀生成,后沉淀消失,与CO2逐渐通入Ca(OH)2溶液实验现象相同,所以不能用石灰水来鉴别SO2和CO2。能使石灰水变浑浊的无色无味的气体一定是二氧化碳,这说法是对的,因为SO2是有刺激性气味的气体。 ③SO2具有强还原性,能与强氧化剂(如酸性高锰酸钾溶液、氯气、氧气等)反应。SO2能使酸性KMnO4溶液、新制氯水褪色,显示了SO2的强还原性(不是SO2的漂白性)。 (催化剂:粉尘、五氧化二钒) SO2+Cl2+2H2O=H2SO4+2HCl(将SO2气体和Cl2气体混合后作用于有色溶液,漂白效果将大大减弱。) ④SO2的弱氧化性:如2H2S+SO2=3S↓+2H2O(有黄色沉淀生成) ⑤SO2的漂白性:SO2能使品红溶液褪色,加热会恢复原来的颜色。用此可以检验SO2的存在。 SO2 Cl2 漂白的物质 漂白某些有色物质 使湿润有色物质褪色 原理 与有色物质化合生成不稳定的无色物质 与水生成HClO,HClO具有漂白性,将有色物质氧化成无色物质 加热 能恢复原色(无色物质分解) 不能复原 ⑥SO2的用途:漂白剂、杀菌消毒、生产硫酸等。 4、硫酸(H2SO4) (1)浓硫酸的物理性质:纯的硫酸为无色油状粘稠液体,能与水以任意比互溶(稀释浓硫酸要规范操作:注酸入水且不断搅拌)。质量分数为98%(或18.4mol/l)的硫酸为浓硫酸。不挥发,沸点高,密度比水大。 (2)浓硫酸三大性质:吸水性、脱水性、强氧化性。 ①吸水性:浓硫酸可吸收结晶水、湿存水和气体中的水蒸气,可作干燥剂,可干燥H2、O2、SO2、CO2等气体,但不可以用来干燥NH3、H2S、HBr、HI、C2H4五种气体。 ②脱水性:能将有机物(蔗糖、棉花等)以水分子中H和O原子个数比2︰1脱水,炭化变黑。 ③强氧化性:浓硫酸在加热条件下显示强氧化性(+6价硫体现了强氧化性),能与大多数金属反应,也能与非金属反应。 (ⅰ)与大多数金属反应(如铜):2H2SO4 (浓)+Cu===(△)CuSO4+2H2O+SO2 ↑ (此反应浓硫酸表现出酸性和强氧化性 ) (ⅱ)与非金属反应(如C反应):2H2SO4(浓)+C===(△)CO2 ↑+2H2O+SO2 ↑ (此反应浓硫酸表现出强氧化性 ) 注意:常温下,Fe、Al遇浓H2SO4或浓HNO3发生钝化。 浓硫酸的强氧化性使许多金属能与它反应,但在常温下,铝和铁遇浓硫酸时,因表面被浓硫酸氧化成一层致密氧化膜,这层氧化膜阻止了酸与内层金属的进一步反应。这种现象叫金属的钝化。铝和铁也能被浓硝酸钝化,所以,常温下可以用铁制或铝制容器盛放浓硫酸和浓硝酸。 3、硫酸的用途:干燥剂、化肥、炸药、蓄电池、农药、医药等。 [练习] 1.下列物质无漂白作用的是( )A.氯水 B.氨水 C.二氧化硫 D.次氯酸 2.关于SO2和Cl2的叙述错误的是( ) A.都是大气污染物 B.都具有漂白性,能使有色物质永久性褪色C.水溶液都呈酸性 D.密度都比空气大 3.浓硫酸能使石蕊试纸变红,后来又变黑,这是因为浓H2SO4具有( ) A.酸性和吸水性 B.强氧化性 C.酸性和脱水性 D.脱水性和强氧化性 4.将二氧化硫通入溴水中发生如下的反应:SO2+Br2+2H2O=2HBr+H2SO4,反应中转移的电子数和还原剂是( ) A. 2e-,H2SO4 B. 4e-,SO2 C. 2e-,Br2 D. 2e-,SO2 5.SO2和Cl2都具有漂白作用,若将等物质的量的这两种气体同时作用于潮湿的有色物质,此时观察有色物质( ) A.立即褪色 B.缓慢褪色 C.先褪色后复原 D.颜色不褪 6.能够用于鉴别CO2和SO2的试剂是( )A.品红溶液 B.紫色石蕊试液 C.澄清石灰水 D.氯化钡溶液 2 化学必修1第四章 第 页 (共2页)
展开阅读全文

开通  VIP会员、SVIP会员  优惠大
下载10份以上建议开通VIP会员
下载20份以上建议开通SVIP会员


开通VIP      成为共赢上传

当前位置:首页 > 教育专区 > 其他

移动网页_全站_页脚广告1

关于我们      便捷服务       自信AI       AI导航        抽奖活动

©2010-2026 宁波自信网络信息技术有限公司  版权所有

客服电话:0574-28810668  投诉电话:18658249818

gongan.png浙公网安备33021202000488号   

icp.png浙ICP备2021020529号-1  |  浙B2-20240490  

关注我们 :微信公众号    抖音    微博    LOFTER 

客服