收藏 分销(赏)

天气现象解释.docx

上传人:人****来 文档编号:10150654 上传时间:2025-04-23 格式:DOCX 页数:7 大小:22.88KB 下载积分:6 金币
下载 相关 举报
天气现象解释.docx_第1页
第1页 / 共7页
天气现象解释.docx_第2页
第2页 / 共7页


点击查看更多>>
资源描述
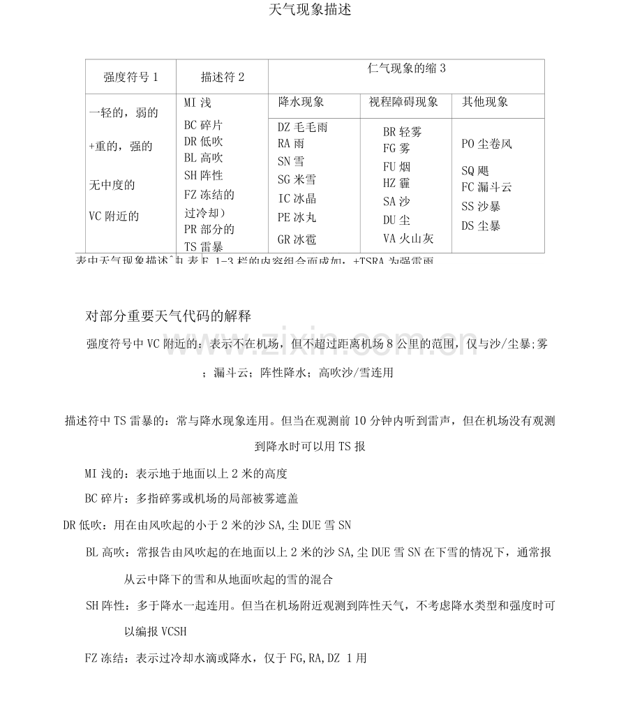
天气现象描述 强度符号1 描述符2 仁气现象的缩3 一轻的,弱的 +重的,强的 无中度的 VC附近的 MI浅 BC碎片 DR低吹 BL高吹 SH阵性 FZ冻结的 过冷却) PR部分的 TS雷暴 降水现象 视程障碍现象 其他现象 DZ毛毛雨 RA雨 SN雪 SG米雪 IC冰晶 PE冰丸 GR冰雹 GS小雹/雪丸 BR轻雾 FG雾 FU烟 HZ霾 SA沙 DU尘 VA火山灰 PO尘卷风 SQ飓 FC漏斗云 SS沙暴 DS尘暴 表中天气现象描述^ 由表H F 1-3栏的内容组合而成如:+TSRA为强雷雨 对部分重要天气代码的解释 强度符号中VC附近的:表示不在机场,但不超过距离机场8公里的范围,仅与沙/尘暴;雾;漏斗云;阵性降水;高吹沙/雪连用 描述符中TS雷暴的:常与降水现象连用。但当在观测前10分钟内听到雷声,但在机场没有观测到降水时可以用TS报 MI浅的:表示地于地面以上2米的高度 BC碎片:多指碎雾或机场的局部被雾遮盖 DR低吹:用在由风吹起的小于2米的沙SA,尘DUE雪SN BL高吹:常报告由风吹起的在地面以上2米的沙SA,尘DUE雪SN在下雪的情况下,通常报从云中降下的雪和从地面吹起的雪的混合 SH阵性:多于降水一起连用。但当在机场附近观测到阵性天气,不考虑降水类型和强度时可以编报VCSH FZ冻结:表示过冷却水滴或降水,仅于FG,RA,DZ 1用 天气现象符号中小雹或雪丸(GS:指雹的直径小于5毫米时报 雹(GR:指雹的直径大于等于5毫米时报 冰晶(IC):仅当能见度等于或小于3耶时报 雾(FG:能见度低于10米时报,除确定为MI,BC,VC临近外轻雾(BR:能见度大于等于1耶,但不大于30米时沙(SA):能见度小于等于3邱,朦胧现象主要有大气尘粒组成时用,除沙确定为(DR低吹沙和火山灰外各种降水的天气描述 ⑴雨RA——滴状的液态降水,下降时清楚可见,强度变化较缓慢,落在水面上会激起波纹和水花,落在干地上可留下湿斑。 ⑵阵雨SHRA——开始和停止都较突然、强度变化大的液态降水,有时伴有雷暴。 ⑶毛毛雨DZ——稠密、细小而十分均匀的液态降水,下降情况不易分辨,看上去似乎随空气 微弱的运动飘浮在空中,徐徐落下。迎面有潮湿感,落在水面无波纹,落在干地上只是均匀地润 湿,地面无湿斑。使地面能见度降低。 ⑷雪SN——固态降水,大多是白色不透明的六出分枝的星状、六角形片状结晶,常缓缓飘落,强度变化较缓慢。温度较高时多成团降落。 ⑸阵雪SHSN——开始和停止都较突然、强度变化大的降雪。 ⑹雨夹雪RASN——半融化的雪(湿雪),或雨和雪同时下降。 ⑺阵性雨夹雪SHRARN ——开始和停止都较突然、强度变化大的雨夹雪。 ⑻霰一一白色不透明的圆锥形或球形的颗粒固态降水,直径约2-5mm,下降时常呈阵性,着硬地常反跳,松脆易碎。 ⑼米雪SG ——白色不透明的比较扁、长的小颗粒固态降水,直径常小于1 mm,着硬地不反跳。(10)冰粒一一透明的丸状或不规则的固态降水,较硬,着硬地一般反跳。直径小于5mmo有 时内部还有未冻结的水,如被碰碎,则仅剩下破碎的冰壳。 (11)冰雹GR——坚硬的球状、锥状或形状不规则的固态降水,雹核一般不透明,外面包有透明 的冰层,或由透明的冰层与不透明的冰层相间组成。大小差异大,大的直径可达数10mm。常伴随雷暴出现。 各种降水现象的特征对比 天 气 现 象 符号 直径 (mm) 外形特征及着地特征 下降情况 一般降自云 层 天气条件 雨 RA >0.5 干地面后湿斑,水面起波纹 雨滴可辨,卜降如线,强度变化较缓 Ns,As,Sc,A( :气层较稳定 阵 雨 SHRA >0.5 同上,但雨滴往往较大 骤降骤停,强度变化大,有时伴有雷暴 Cb,Cu,Sc 气层不稳定 毛 毛 雨 DZ <0.5 干地面尢湿斑,慢慢均匀湿润,水面 尢波纹 稠密飘浮,雨滴 难辨 ,St 气层稳定 雪 SN 大小不 一 白色不透明六角或片状结晶,固体降 水 飘落,强度变化 较缓 Ns,Sc,As,A( ,Ci 气层稳定 阵 雪 SHSN 同上 同上 飘落,强度变化 较大,开始和停 止都较突然 Cb,Cu,Sc 气层较不稳定 雨 夹 雪 RASN 同上 半融化的雪(湿雪)或雨和雪同时下降 同雨 Ns,Sc,As,A, c气层稳定 阵 性 雨 夹 雪 SHRASN 同上 同上 强度变化大,开 始和停止都较 突然 Cb,Cu,Sc 气层较不稳定 霰 2-5 白色不透明的圆锥或球形颗粒,固态降水,着硬地常反跳,松脆易碎 常呈阵性 Cb,Sc 气层较不稳定 米 雪 SG <1 白色不透明,扁长小颗粒,固态降水, 着地不反跳 均匀、缓慢、稀 疏 ,St 气层稳定 冰 粒 1-5 透明丸状或不规则固态降水,有时内部还有未冻结的水,着地常反跳,有时打碎只剩冰壳 常呈间歇性,有 时与雨伴见 Ns,As,Sc 气层较稳定 冰 雹 GR 2-数 10 坚硬的球状、锥状或不规则的固态降水,内核常不透明,外包透明冰层或层层相间,大的着地反跳,坚硬不易碎 阵性明显 Cb 气层不稳定 (常出现在夏、 春、秋季) 视程障碍现象 ⑴雾大量微小水滴浮游空中,常呈乳白色,使水平能见度小于1.0km。高纬度地 区出现冰晶雾也记为雾,并加记冰针。根据雾的浓度可分为三个等级: 雾能见度0.5km/、于1.0km 大雾能见度0.05km小于0.5km 浓雾能见度小于0.05km (2轻雾-微小水滴或已湿的吸湿性质粒所构成的灰白色的稀薄雾幕,使水平能见度 大于等于1.0km至小于10.0km。 (3吹雪-由于强风将地面积雪卷起,使水平能见度小于10.0km的现象。 (4雪暴-大量的雪被强风卷着随风运行,并且不能判定当时天空是否有降雪。水平 能见度一般小于1.0kmo (5烟幕-大量的烟存在空气中,使水平能见度小于10.0km。城市、工矿区上空的烟幕呈黑色、灰色或褐色,浓时可以闻到烟味。 (6霾-大量极细微的干尘粒等均匀地浮游在空中,使水平能见度小于10.0Km的空气普遍混浊现象。霾使远处光亮物体微带黄、红色,使黑暗物体微带蓝色。 (7)沙尘暴-由于强风将地面大量尘沙吹起,使空气相当混浊,水平能见度小于1.0km ;根据能见度沙尘暴的强度可分为三个等级: 沙尘暴能见度0.5km~小于1.0km 强沙尘暴能见度0.05km小于0.5km 特强沙尘暴能见度小于0.05km (8扬沙-由于风大将地面尘沙吹起,使空气相当混浊,水平能见度大于等于1.0km 至小于10.0km。 (9)浮尘S--尘土、细沙均匀地浮游在空中,使水平能见度小于10.0km。浮尘多为远处尘沙经上层气流传播而来,或为沙尘暴、扬沙出现后尚未下沉的细粒浮游空中而成。 视程障碍现象的特征和区别见表6.3o 视程障碍现象的特征和区别 天气 现象 符 号 特征或成因 影响能见度的程度(km) 颜色 天气条件 大致出现时间 雾大 雾浓 雾 大量微小水滴浮游空中 <0,1 常为乳白色 (工厂区为土黄 灰色) 相对湿度 接近 1% 日出前,锋面过境前后 轻雾 微小水滴或已湿的吸湿性质粒组成 的稀薄雾幕 1.0-<10.0 灰白色 空气较潮 湿、稳定 早晚较多 吹雪 强风将地面积雪卷起 <10.0 白茫茫 风较大 本地或附近有大 量积雪时 雪暴 大量的雪被风卷着随风运行(不能判定当时是否降雪) <1,0 同上 风很大 扬沙 本地或附近尘沙被风吹起, 使能见度显著下降 1.0-<10.0 天空混浊,一片 黄色 风较大 冷仝气过境或雷 暴飕线影响时,北方春 季易出现 沙尘 暴 强沙 尘暴 特强 沙尘暴 <1,0 风很大 浮尘 S 远处尘沙经上层气流传播 而来或为沙尘暴、扬沙出现 后尚未下沉的细粒浮游空 中 <10.0 垂直能见度 也差 远物土黄色,太 阳苍白或淡黄色 无风或风 较小 冷空气过境前后 天气现象 符 号 影响能见度的 特征或成因程度颜色 (km) 天气条件 大致出现时间 霾 无区处光亮物 大量极细微尘粒,均匀浮游, 夕本微带黄马、空中,使空气普遍混浊 <10.01红色,即音物 1科体微卢蓝色 气团稳定、较 干燥 一天中任何时 候均可出现 烟幕 无区处来的烟 城市、工厂或森林火灾等排『呈黑、灰、 出的大量烟粒弥漫空中,有<10.0未 昌色,日出、 、至一,一 烟味直昏时太阳 1舌红色 气团稳定,有 逆温时易形 成 早晚常见 雷电现象的描述 ⑴雷暴--为积雨云云中、云间或云地之间产生的放电现象。表现为闪电兼有雷声,有 时亦可只闻雷声而不见闪电。 ⑵闪电一为积雨云云中、云间或云地之间产生放电时伴随的电光。但不闻雷声。 ⑶极光--在高纬度地区(中纬度地区也可偶见)晴夜见到的一种在大气高层辉煌闪烁的 彩色光弧或光幕。亮度一般象满月夜间的云。光弧常呈向上射出活动的光带,光带往往为白色稍 带绿色或翠绿色,下边带淡红色;有时只有光带而无光弧;有时也呈振动很快的光带或光幕。 6.2.淇它现象 ⑴大风-瞬时风速达到或超过17.0m/s(或目测估计风力达到或超过8级)的风。 ⑵飓一突然发作的强风,持续时间短促。出现时瞬时风速突增,风向突变,气象要素 随之亦有剧烈变化,常伴随雷雨出现。 ⑶龙卷--一种小范围的强烈旋风,从外观看,是从积雨云底盘旋下垂的一个漏斗状云 体。有时稍伸即隐或悬挂空中;有时触及地面或水面,旋风过境,对树木、建筑物、船舶等均可能造成严重破坏。 (4)尘卷风一一因地面局部强烈增热,而在近地面气层中产生的小旋风,尘沙及其它细 小物体随风卷起,形成尘柱。很小的尘卷风,直径在两米以内,高度在十米以下的不记录。 ⑸冰针一一飘浮于空中的很微小的片状或针状冰晶,在阳光照耀下,闪烁可辨,有时 可形成日柱或其它晕的现象。多出现在高纬度和高原地区的严冬季节。 ⑹积雪一一雪(包括霰、米雪、冰粒)覆盖地面达到气象站四周能见面积一半以上。 ⑺结冰一一指露天水面(包括蒸发器的水)冻结成冰。
展开阅读全文

开通  VIP会员、SVIP会员  优惠大
下载10份以上建议开通VIP会员
下载20份以上建议开通SVIP会员


开通VIP      成为共赢上传

当前位置:首页 > 包罗万象 > 大杂烩

移动网页_全站_页脚广告1

关于我们      便捷服务       自信AI       AI导航        抽奖活动

©2010-2025 宁波自信网络信息技术有限公司  版权所有

客服电话:0574-28810668  投诉电话:18658249818

gongan.png浙公网安备33021202000488号   

icp.png浙ICP备2021020529号-1  |  浙B2-20240490  

关注我们 :微信公众号    抖音    微博    LOFTER 

客服