收藏 分销(赏)

单位公司企业手机配置话费报销规定.docx

上传人:精*** 文档编号:10084623 上传时间:2025-04-21 格式:DOCX 页数:3 大小:14.57KB 下载积分:5 金币
下载 相关 举报
单位公司企业手机配置话费报销规定.docx_第1页
第1页 / 共3页
单位公司企业手机配置话费报销规定.docx_第2页
第2页 / 共3页


点击查看更多>>
资源描述
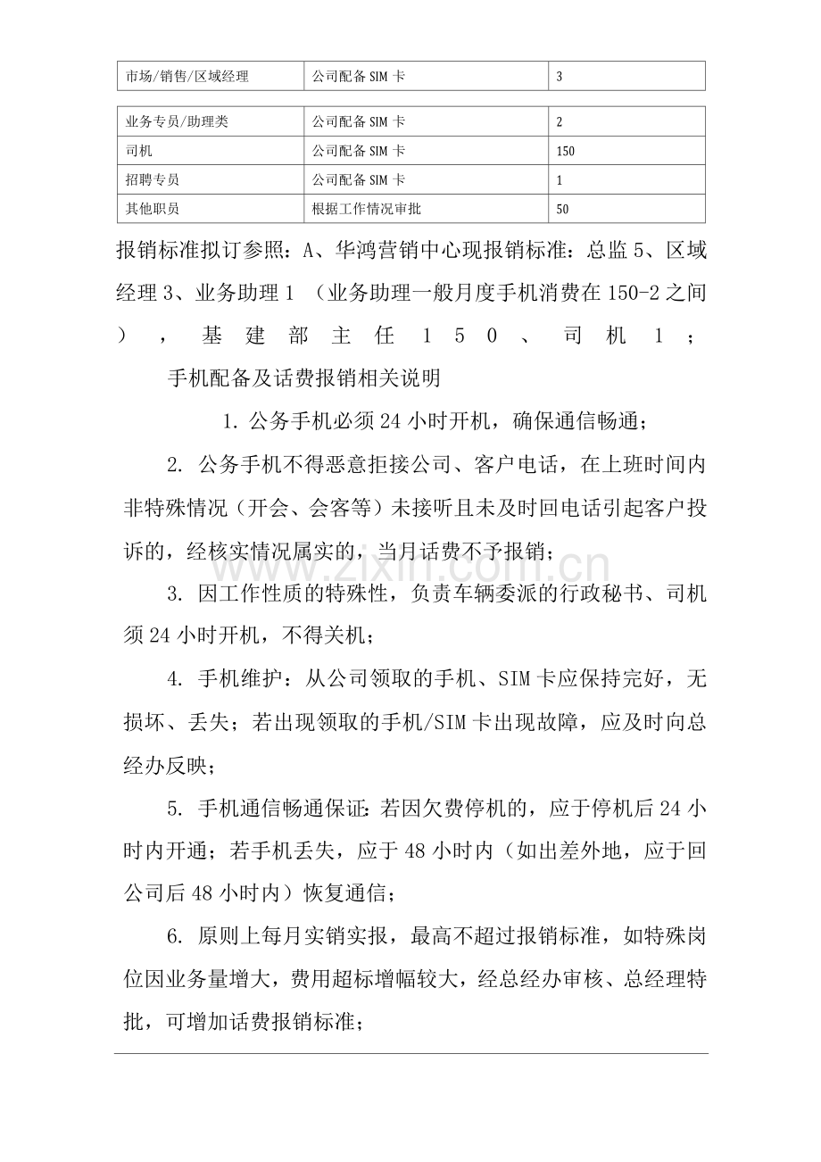
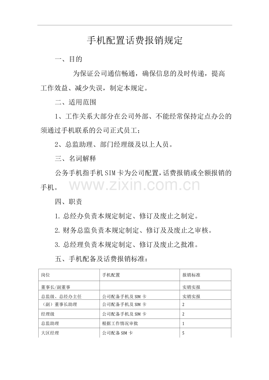
手机配置话费报销规定 一、目的 为保证公司通信畅通,确保信息的及时传递,提高工作效益、减少失误,制定本规定。 二、适用范围 1、工作关系大部分在公司外部、不能经常保持定点办公的须通过手机联系的公司正式员工; 2、总监助理、部门经理级及以上人员。 三、名词解释 公务手机指手机SIM卡为公司配置,话费报销或全额报销的手机。 四、职责 1. 总经办负责本规定制定、修订及废止之制定。 2. 财务总监负责本规定制定、修订及及废止之审核。 3. 总经理负责本规定制定、修订及废止之批准。 五、手机配备及话费报销标准: 岗位 手机配置 报销标准 董事长/副董事 实销实报 总监级、总经办主任 公司配备手机及SIM卡 实销实报 (副)董事长助理 公司配备手机及SIM卡 2 经理级 公司配备手机及SIM卡 2 总监助理 根据工作情况审批 1 大区经理 公司配备SIM卡 5 市场/销售/区域经理 公司配备SIM卡 3 业务专员/助理类 公司配备SIM卡 2 司机 公司配备SIM卡 150 招聘专员 公司配备SIM卡 1 其他职员 根据工作情况审批 50 报销标准拟订参照:A、华鸿营销中心现报销标准:总监5、区域经理3、业务助理1 (业务助理一般月度手机消费在150-2之间),基建部主任150、司机1; 手机配备及话费报销相关说明 1. 公务手机必须24小时开机,确保通信畅通; 2. 公务手机不得恶意拒接公司、客户电话,在上班时间内非特殊情况(开会、会客等)未接听且未及时回电话引起客户投诉的,经核实情况属实的,当月话费不予报销; 3. 因工作性质的特殊性,负责车辆委派的行政秘书、司机须24小时开机,不得关机; 4. 手机维护:从公司领取的手机、SIM卡应保持完好,无损坏、丢失;若出现领取的手机/SIM卡出现故障,应及时向总经办反映; 5. 手机通信畅通保证:若因欠费停机的,应于停机后24小时内开通;若手机丢失,应于48小时内(如出差外地,应于回公司后48小时内)恢复通信; 6. 原则上每月实销实报,最高不超过报销标准,如特殊岗位因业务量增大,费用超标增幅较大,经总经办审核、总经理特批,可增加话费报销标准; 7. 享受手机话费报销的人员则根据岗位的变动享受其报销标准。 六、报销流程与规定 1. 公务手机由财务部每月统一交费,超出标准部分公司给予报销30%,个人承担70%,由财务从其当月工资中代扣; 七、其他事项 1. 本制度从签批之日起执行; 2. 制度执行之日起2个月内,完成私有公用手机向公务手机衔接转换,衔接转换期内,私有公用的手机号码按标准给予报销,2个月后个人私有号码公司不再予以报销,只报销公司统一配置的号码。
展开阅读全文

开通  VIP会员、SVIP会员  优惠大
下载10份以上建议开通VIP会员
下载20份以上建议开通SVIP会员


开通VIP      成为共赢上传

当前位置:首页 > 应用文书 > 规章制度

移动网页_全站_页脚广告1

关于我们      便捷服务       自信AI       AI导航        抽奖活动

©2010-2025 宁波自信网络信息技术有限公司  版权所有

客服电话:0574-28810668  投诉电话:18658249818

gongan.png浙公网安备33021202000488号   

icp.png浙ICP备2021020529号-1  |  浙B2-20240490  

关注我们 :微信公众号    抖音    微博    LOFTER 

客服