收藏 分销(赏)

员工行为规范管理细则AO版.doc

上传人:可**** 文档编号:994778 上传时间:2024-04-10 格式:DOC 页数:12 大小:188.54KB 下载积分:10 金币
下载 相关 举报
员工行为规范管理细则AO版.doc_第1页
第1页 / 共12页
员工行为规范管理细则AO版.doc_第2页
第2页 / 共12页


点击查看更多>>
资源描述
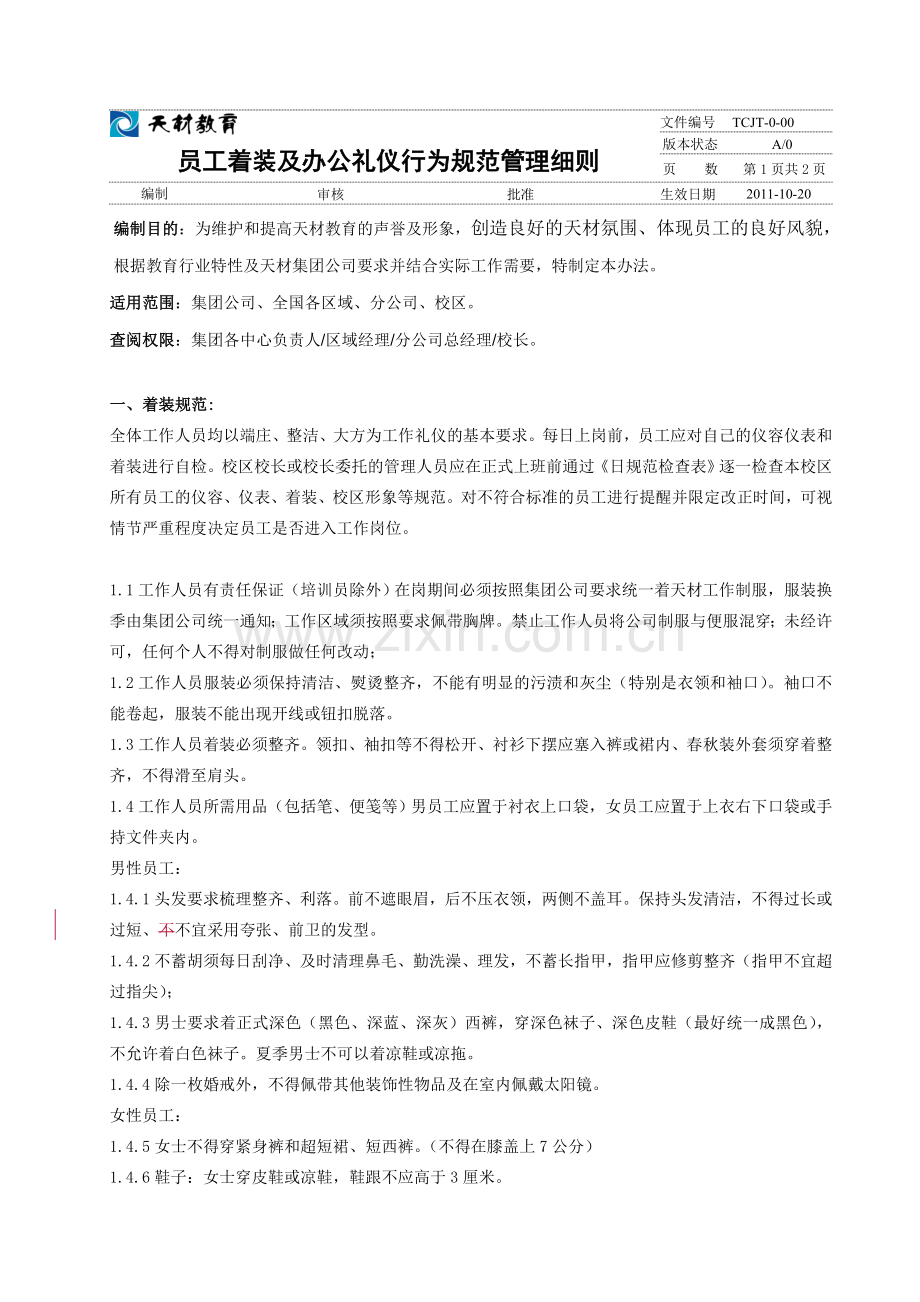
员工着装及办公礼仪行为规范管理细则 文件编号 TCJT-0-00 版本状态 A/0 页  数 第1页共2页 编制 审核 批准 生效日期 2011-10-20 编制目的:为维护和提高天材教育的声誉及形象,创造良好的天材氛围、体现员工的良好风貌,根据教育行业特性及天材集团公司要求并结合实际工作需要,特制定本办法。 适用范围:集团公司、全国各区域、分公司、校区。 查阅权限:集团各中心负责人/区域经理/分公司总经理/校长。 一、着装规范: 全体工作人员均以端庄、整洁、大方为工作礼仪的基本要求。每日上岗前,员工应对自己的仪容仪表和着装进行自检。校区校长或校长委托的管理人员应在正式上班前通过《日规范检查表》逐一检查本校区所有员工的仪容、仪表、着装、校区形象等规范。对不符合标准的员工进行提醒并限定改正时间,可视情节严重程度决定员工是否进入工作岗位。 1.1工作人员有责任保证(培训员除外)在岗期间必须按照集团公司要求统一着天材工作制服,服装换季由集团公司统一通知;工作区域须按照要求佩带胸牌。禁止工作人员将公司制服与便服混穿;未经许可,任何个人不得对制服做任何改动; 1.2工作人员服装必须保持清洁、熨烫整齐,不能有明显的污渍和灰尘(特别是衣领和袖口)。袖口不能卷起,服装不能出现开线或钮扣脱落。 1.3工作人员着装必须整齐。领扣、袖扣等不得松开、衬衫下摆应塞入裤或裙内、春秋装外套须穿着整齐,不得滑至肩头。 1.4工作人员所需用品(包括笔、便笺等)男员工应置于衬衣上口袋,女员工应置于上衣右下口袋或手持文件夹内。 男性员工: 1.4.1头发要求梳理整齐、利落。前不遮眼眉,后不压衣领,两侧不盖耳。保持头发清洁,不得过长或过短、不不宜采用夸张、前卫的发型。 1.4.2不蓄胡须每日刮净、及时清理鼻毛、勤洗澡、理发,不蓄长指甲,指甲应修剪整齐(指甲不宜超过指尖); 1.4.3男士要求着正式深色(黑色、深蓝、深灰)西裤,穿深色袜子、深色皮鞋(最好统一成黑色),不允许着白色袜子。夏季男士不可以着凉鞋或凉拖。 1.4.4除一枚婚戒外,不得佩带其他装饰性物品及在室内佩戴太阳镜。 女性员工: 1.4.5女士不得穿紧身裤和超短裙、短西裤。(不得在膝盖上7公分) 1.4.6鞋子:女士穿皮鞋或凉鞋,鞋跟不应高于3厘米。 1.4.7发型:头发保持干净、整洁,不得遮掩面部。过长的头发应用发夹盘于脑后。不得将头发染成红、黄、棕等非黑颜色。发型必须在以下三种标准之内:有层次的短发、不过肩直发、盘起式长发。 1.4.8面部:面部整体淡妆与制服、肤色须相衬;口红应与年龄相适应,过于鲜艳、灰白或过暗的颜色不宜使用; 1.4.9指甲:不蓄长指甲(指甲不长于指头2毫米),指甲油颜色以肉色、本色为限; 1.4.10女士可以着凉鞋,不得穿凉拖。 1.4.11上班时间内不得在室内佩带太阳镜。 1.4.12首饰中,戒指:佩带必须得体,数量不得超过一个,式样必须简单; 项链:限佩带金或银质项链。佩带必须得体,数量不得超过一根,坠饰不得显露在外。 耳环:只限佩带微小、贴耳的耳环,不得佩带夸张性、悬垂式耳环。 手镯:不允许佩带除金、银、玉等夸张式样手镯。 脚链:不允许佩带。 二、 行为规范 2.1身体语言 2.1.1面部 目光接触:无目光接触的服务是损害公司形象的服务。天材一线的工作人员在服务过程中必须做到:主动以目光迎接客户(家长、学生、同事、外部合作伙伴、其他上门人员。以下简称客户); 2.1.1.1与客户交谈(特别是回答问题)时正视客户的眼睛; 2.1.1.2在接取与送还客户时应与客户有自然的目光接触。 2.1.2微笑 2.1.2.1无微笑的服务是损害公司形象的服务。天材一线工作人员在服务过程中必须做到: 2.1.1.2主动以微笑迎接客户; 2.1.1.3与客户交谈时保持轻松自然的面部表情 2.1.1.4对客户的通过动作和语言传达的信息适时作出做出自然的认知反应,不得面无表情,视而不见、听而不闻; 2.1.1.5将资料送还客户时应伴随微笑 2.1.3手势 2.1.3.1在工作场所范围内,天材工作人员不得将手插于衣袋或裤袋内; 2.1.3.2天材工作人员不得以双手叉腰或双手交叉叠抱在胸前的姿势面对客户。 关于递送:在接收或交还客户资料、测评报告、宣传资料等物品时必须使用双手,在与客户接触距离较远的桌面上可使用单手。递交时视具体情况可采用以下两种方法之一: 2.1.3.3将资料正面朝上送到客户手中并逐一交代清楚; 2.1.3.4将资料正面朝上轻轻放置在桌面上,然后轻轻推送至客户面前并逐一交代清楚。 2.1.3.5在任何情况下不得以扔掷动作送还客户的资料或其他物品。 关于招呼:当工作人员需要唤起客户注意时,应通过礼貌的语言表达或朝向客户面前的身体移动等方法达到目的。在任何情况下都应避免通过用手接触客户身体(如使用戳、拍等动作)来引起注意。 关于指引: 2.1.3.6指示方式时应五指并拢,掌心倒立,手臂自然前伸; 2.1.3.7指示人物时应五指并拢,掌心向上,并使手掌处于较低的水平位置。在任何情况下不得用手指、笔或其他物品直指客户。 2.1.4身体姿势 关于立姿 2.1.4.1隔桌服务:挺胸直立,双腿自然并拢,双手自然下垂扶触桌面;身体不得以任何方式倚靠在前台上、双臂不得以任何方式托撑在桌面上; 2.1.4.2非隔桌服务:挺胸直立,双腿自然并拢。如手中无任何工作用品,女性应双手下垂,交叠置于身体前部;男性应双手自然下垂置于身体前侧,站立时腿部不得抖动。 2.1.4.3两个以上的工作人员在桌面内工作时不得嬉笑聊天,因工作需要必须交谈时应注意用词简明扼要; 关于行姿 2.1.4.4两个以上的工作人员在天材场所内一起行走时,不得勾肩搭背,追逐嬉戏; 2.1.4.5工作人员行走在对客户开放的公共场所内时不得占据道路的中间部分;在狭窄的通道内不应与客户争道而行,而应侧身让客户先行。 2.1.4.6 方向明确、眼睛前视、肩平身直、双臂自然下垂摆动;男走平行步,步伐从容,步态平衡,不左顾右盼,女士不得与他人拉手、搂腰搭背,不得奔跑(紧急情况除外)。 关于坐姿 2.1.4.6工作人员不得坐在前台扎堆聊天,大声爆笑,不得将双手叠抱于脑后。在客户离开天材或接待客户时均应先起立问候。 2.1.4.7落座时,走近椅位要先站定,方可落座,就坐时动作要轻柔,不要拉椅,和弄出声响,影响到他人。 2.1.4.8就坐时,要上身挺直,下颌内收,双肩放松,眼睛平视,手自然地放在双膝、或左手盖住右手平放于小腹前或办公桌面上,挺胸收腹,不得坐在椅子上前缩后仰,不得靠背,双腿自然分开,间距不超过肩宽,不得摇腿、翘腿、翘脚。 2.1.4.9离座时,若邻座有人,须先示意,方可离座,离座时要先起立,确立方向后方可离开,动作轻柔,不可发出声响。 2.1.5沟通规范 良好的沟通礼仪容易建立天材的知名度、美誉度,可使天材教育更容易获得公众的好感和信赖,并在激烈的竞争中游刃有余。沟通礼仪的行为规范是天材教育与客户之间交流的重要桥梁。 关于表情: 2.1.5.1在岗工作人员要面部表情要亲切、自然,热情大方,要面带微笑,但要是发自内心的真诚、友善的笑,微笑要适度,不可露出八颗以上牙齿和发出声音,充分表达出诚信、友善、亲切的感情。 2.1.5.2与客户交谈要亲切注视客户的眼睛或者脸部,时间长时可转移到脸部,不可流露出厌恶、不耐烦的目光。不准在收、退款时,不抬头与客户答话或不理睬客户询问; 关于聆听: 2.1.5.3工作人员在聆听客户讲话时应停止手头的一切工作,专心、细致的聆听。 2.1.5.4若有紧急办理的公务或意外情况需要离开,要向客户道歉、说明,然后方可继续办理或离开。 2.1.5.5不可打断客户讲话。 2.1.5.6若没有确定客户的意思,需要与客户核实,应向客户说:“对不起,先生/女士,您刚才的意思是不是……” 若没有听清楚客户的意思,需要客户复述,应说:“不好意思,先生/女士,我刚才没有听清楚您的意思,您可以重新讲一遍吗?” 聆听时应身体微微前倾,双眼亲切注视客户眼睛、及脸部,不可盯住客户的嘴巴看。 2.1.5.7在聆听的过程中,应不时地用“是”“对”“我知道了”“好的”来表示对客户讲话的理解和给客户你在认真听他讲话的信息。 关于语言: 2.1.5.8对客户或者同事说话时语调要自然、柔和、亲切,不要装腔作势,声音不要过高,但也不要过低,以免客户或同事听不清楚;语气要求轻柔、缓和,禁止嗲声嗲气、阴阳怪气;语速要求适中、每分钟保持在120个字左右。 2.1.5.9对客户不准讲方言,一律要求普通话。除非家长特别要求。 2.1.5.10与客户说话时,应尽量使用客户能听懂的语言,解答客户疑难问题时尽量不使用专业术语。 不讲粗话,使用蔑视语言或污辱性语言。 2.1.5.11不准模仿客人的语言,语调和谈话。 2.1.5.12讲话注意称呼客人的姓氏,在未知客人姓名之前,应称呼(先生/女士)。 2.1.5.13讲话注意语言艺术,多用敬语: 接过他人递过的物件时,应说:“谢谢”; 请求客人或同事做任何事情前,应使用“请”,“麻烦您”; 在向他人表示歉意时,应用“对不起”、“不好意思”等; 表示感谢时,要回答“不用谢”、“多谢合作”等; 他人讲“谢谢”时,要回答“不用谢”,不能毫无反应。 2.1.5.14客人来访时要主动问好,说“早上好/您好”,客人走时要讲“再见/您慢走”等。同事之间见面也应相互问候。 2.1.5.15离开面对的客人时,一律讲“请稍等/请稍候”,如果离开时候较长,回来后要讲“对不起,让您(你们)久等”,不准一言不发就开始工作。 2.1.5.16面对客人招呼时候,不准讲“喂”,应说“您好/早上好/新年好”。 2.1.5.17客人有事询问,应给予细心的回答,任何情况下不能说“不知道”、“这事不归我管”等话语。 2.1.5.18如无法回答或难以解释时,应说“对不起,这个问题(事情)我暂时无法回答(解释),我帮您请教一下别人,或请留下您的联系电话和姓名,我将再次和您联系。” 不得与客人或同事开太过分玩笑。 2.1.5.19遇到未来单位前来参观或者上级领导前来检查时,应说“欢迎光临/莅临指导”并热情接待。 关于举止与交谈 2.1.5.20工作人员避免食用大蒜、大葱、韭菜等具有强烈刺激性气味的食物。如食用该类食物后,应使用口气清新剂清除异味。 2.1.5.21工作人员在工作岗位范围内不得饮用含酒精类的饮品。 2.1.5.22工作人员在工作岗位范围内不得吸烟,严禁嚼食口香糖,不得在客户的视野范围内进食。 2.1.5.23工作人员在工作范围内不得进行剔牙、挖耳、扣鼻等不雅或不适于在公众场所进行的动作。 2.1.5.24工作人员在公共场所不得大声谈笑、吹口哨或喊叫; 2.1.5.25在天材公共场所不得用含糊不清的言辞或赌咒的方式表达意思; 2.1.5.26在天材公共场所在客户面前不得谈论粗俗的或带攻击性的话题。 2.1.5.27工作人员与客户交谈时应保持适当的身体距离(一米左右)。过近的身体距离会使与之交谈者产生心理上的不适与反感,过远的身体距离会对交流产生障碍。 2.1.5.28与客户交谈时应保持适当的音量。可以略轻。 2.1.5.29员工用语及电话应答规范原则要做到礼貌、周到、文雅与耐心。 2.1.5.30回答客户的问询是天材工作人员的重要组成部分,对客户提问必须做到有问必答。天材工作人员应力求以最有效的方式与客户进行沟通交流。沟通交流必须遵循以下两个原则: a、必须使用礼貌用语,杜绝无益冗语。礼貌用语及应用方面可参考: 用语 用途 您好 迎客 请问 询问 请 提出要求或指引 对不起 道歉或否定 再见 告别 b、无益的语言 b-1在回答客户问讯时,不得使用教育行业人员难以理解的术语和简语。 b-2在客户提出的问题超出个人知识范围时,必须向客户提供了解该问题答案的有关职能部门的所在地点或联系途径,不得简单地以“不知道”,“不清楚”之类的言语进行推诿。 b-3在客户提出的要求超出个人的职权范围时,必须向客户作出做出解释说明并将客户要求转达给上级职能部门或个人,不得简单地否定客户的要求或采用欺骗手段打发客户。 b-4在任何情况下不得直接或间接地对客户使用攻击性或侮辱性的语言。 b-5在任何情况下不得对客户无意造成的差错公开进行批评或指责。 关于言行 不否定:任何时候,不能强硬的说“不”。 不指责:你是专业人员,对方不是;不对客户表示出怀疑对方的言行。 理 解:站在客户的立场考虑问题。 切 记:让对方不满意的离开是我们最大的失败。 2.1.6接待规范 接待礼仪的建立、规范不仅起到内强素质、外树形象的效果,而且能使公司产生强大的亲和力,提高天材教育的美誉度和知名度。 关于接听电话: 2.1.6.1接听来电应使用规范用语。铃声响起时,由专门工作人员接听,若无专线员,由离电话最近的员工接电,所有来电,在铃声三响之内接答,充分体现效率,但不要匆忙。 2.1.6.2拿起电话后,先致简单问候,自报集团公司部门(您好,这里是…….!), 语气亲切柔和,注意礼貌, 态度要亲切。 2.1.6.3询问来人的目的,确定来电人的身份及要求时,可以说:“请问您是想咨询xxxx吧?或者可以用:有什么可以帮您吗?” 2.1.6.4通话时,尽量不要使用免提键。 2.1.6.5认真倾听对方讲话,需要时应详细记录通知或留言的事由、时间、地点、姓名,联系方式,并向对方复述一遍。在电话交谈中对客户作出做出的允诺,必须详细记录并予以落实。如无法落实,必须主动与客户取得联系并进行解释说明。 2.1.6.6通话完毕后,向对方表示感谢,等对方放下电话后,再轻轻放下电话。 2.1.6.7打电话时,要选好时间要避开受话人休息、用餐的时间,而且最好别在节假日打扰对方;打出电话时,应预先整理好电话内容,语言简练、明了。 2.1.6.8工作时间,不得占用公司的电话乱聊天和过长时间占用电话,一般不得拨打(传)私人、信息台电话。如有急事,通话时间不宜超过3分钟。 2.1.6.9不得在工作时间接听私人、信息台电话,遇特殊紧急情况时应长话短说。 2.1.6.10接听电话时应尽量把声音放小,以免影响他人。 2.1.6.11内部电话接听时必须自报岗位名称,格式为:您好+(岗位)名称。例如:“您好,xx部门xxx,有什么可以帮忙的”,对外公布电话接听时必须自报公司及岗位名称和服务用语,格式为:您好+(公司)名称,例如:“您好,天材教育**天材,xxx为您服务。” 2.1.6.12电话交谈时应保持微笑,增强语言的说服感染力。 关于进门 2.1.6.13进入上司办公室或用户房门时,应先用手轻敲三下,敲门时每次间隔五秒钟左右,得到同意后方可进入。 2.1.6.14进入后,不得随意翻动室内物品。 2.1.6.15进入房间后,如对方正在讲话,要稍等静候,不要中途插话,如有急事要打断说话,也要看时机,而且要说:“对不起,打断您们的谈话”。 2.1.6.16出门时应面向上司或客户先道别,然后倒退两步转身离开,以示礼貌。动作要轻。 2.1.6.17若进去时,门是关住的,出来时则应随手将门轻轻带上。 关于接待 2.1.6.18在各种场合,见到客户都要面带微笑,主动上前问好,谦恭接待。 2.1.6.19在办公区最先看到上级领导或有客户来访的员工,必须立即相迎并问好,入座时先请来访人员入座后自己方可落座,并给予适当安排(必要时应随即给客人倒一杯温水或热茶)。 2.1.6.20员工就座时,有上司或客户来访,必须起身让座,不得自己坐着与站着的上司、客户交谈。 2.1.6.21握手时用普通站姿,并目视对方眼睛,握手时脊背要挺直,不弯腰低头,要大方热情,不卑不亢。握手时同性间应先向地位低或年纪轻的,异性间应先向男方伸手。 2.1.6.22客户说明来意时,应仔细聆听客户说话的内容,客户没有先开口,应主动问客户的要求来意。 2.1.6.23交谈时注意礼貌、文明用语。 2.1.6.24客户浏览教室、查看资料,应移步相随。为客户指引方向时需手心向上,手指并拢,忌用食指。 2.1.6.25送客户离开时要主动起身送到门口,并说:“多谢前往了解,再见!/您慢走/欢迎再来。” 2.1.6.27清理东西。注意客户是否有未带走的东西,如有应马上通知客人,没法联系时要妥善保存,以待来取。 2.1.6.28整理桌椅、水杯等,将垃圾清理干净。 关于接递物品 2.1.6.34递送资料等物品时要求上身微微前倾,双手接送,目光注视客户手部,态度要谦和。 2.1.6.35如向客户呈送文件、资料,要把正面、文字对着对方的方向,双手接送,并使物品便于客户接取,需要时对文件、资料作适度说明。 2.1.6.36如向客户递送笔时,应先打开笔帽,并使笔尖朝向自己,匀速递出,使对方容易接着;递送刀子或剪刀等利器,应把刀尖向着自己,匀速递出,以免伤着对方。 2.1.6.37呈送名片时应先起立,双手送出,上身微微前倾,将名片的正面、文字对着对方的方向,便于客户接取,需要时对名片作适度说明。 2.1.6.38接收名片时应双手接过,并言语致谢;接过名片后须先仔细观看,然后将客户的名片放好,言语致谢,并微微表现出珍惜的态度。(若落座时接名片,须先起立,适度弯腰并双手接过,并言语致谢。) 2.1.6.39若没有带名片,要向客户表示歉意。 三、上班规范: 员工的岗位形象是天材教育企业形象的具体体现,员工们的一举一动不仅彰显个人风采,也是营造井然有序、优良工作氛围的有力保障。在岗员工应精神饱满、乐观、和蔼、认真勤奋、注重仪表、高效而快捷地向客户提供最佳服务。 3.1工作人员需提前五分钟到达工作岗位,清洁办公桌面卫生和场所环境,做好进入工作状态的准备,上班时不翻看无关书刊及报纸,不闲拨私人电话、工作时间不得下载与工作无关的各项资料、不聊天、不吃东西、不干私活;。 3.2推迟五分钟下班,检查办公用品,清理收拾好文件、并清洁周围环境,保持良好状态。 3.3认真负责处理好自己每天的工作,对工作中的各个环节和各项内容都要本着认真负责的精神,每天工作必须每天做完,提倡天天有进步,上下道工序之间的工作必须认真交接,事事着落。 3.4领导交办的事情要迅速处理并及时汇报,勿因疏忽而造成各种损失。 3.5开会时间不迟到,确定不能参加会议时,提前告知会议召集人。 3.6召集会议应提前发书面通知,说明开会时间、地点、会议议题和结束时间,并确保通知到参加者。 3.7公司内与同事相遇应点头行礼表示致意。 3.8在天材通道、走廊里遇到上司或客户要礼让,不能抢行。 3.9努力学习相关知识,不断提高自身的业务技术水平,提高服务质量。 3.10关心集团公司,主动提出合理化建议,发扬天材精神,为公司作贡献。 3.11工作人员在办公区不得出现以下行为:在办公区域内打瞌睡、闲聊、哼歌曲、吹口哨、玩弄物品、吸烟、吃食品。 3.12工作人员不准在个人办公区桌上胡乱摆放,乱扔文件、纸张、纸团、废弃物等与工作无关的物品。 3.13工作人员不准在办公区的墙面、桌面、电脑上贴、写、刻、划。 3.14工作人员不准在电源、用电设备旁摆放水杯。 3.15工作人员及时清理个人座椅上的头发、污渍。 3.16工作人员时刻保证公司办公电脑屏幕、键盘长时间清洁 3.17工作人员随时检查个人办公区电话线、电脑线、电源线是否混乱。 3.18工作人员不允许在桌洞下堆积杂物、不准在客户接待区域内暴露与堆放个人用品; 3.19工作人员不在在工作时间发送与工作无关的手机短信。 3.20下班后及时将椅子放回桌洞内、借阅报纸刊物等及时放回原位并放置整齐。 3.21工作人员应注重个人修养,不允许:大声谈笑喧哗、坐姿站姿不雅、服装仪容不整、体味体臭不洁、在客人面前做不雅动作、在办公区播放、收听音乐和玩游戏。 3.22工作人员不要在大庭广众下整理衣服、化妆、吐痰、挖鼻孔、搔痒、对人打喷嚏、打哈欠和伸懒腰。 四、商务规范 商务形象的规范行为不仅是公司形象建设的一个重要组成部分,也是员工行为形象的典型代表。全力维护公司的形象和利益,使天材教育在教育领域格守承诺、保持信誉的有利保障。要求作到做到有理、有利、有节。 4.1所有言语均时刻维护天材教育集团及天材形象; 4.2注意保守天材教育集团的商业、财务、技术以及机密信息的保密,不准透露给客户、社会公众或其他机构; 4.3公司员工档案、文档、学生档案等机密文件由专人管理,不随便丢放或显摆; 4.4严禁以任何形式收受回扣、接受招待、虚报成本、营私舞弊。 4.5不接受客户的礼品,宴请。当客户提出宴请或赠送小礼品时,需要婉言谢绝。“您的好意我领了,我从内心感谢您,为您服务是我们应尽的职责,是份内的事,谢谢!” 4.6不得涂改、撕毁或假造涉及本人的投诉、工作等相关记录。 4.7不准顶撞嘲讽、挖苦客户; 4.8不准坐着接待客户,不准背对客户答语; 4.9不准私分或私拿公司礼品或赠品; 4.10严禁在电梯内、通道、走廊内、宣讲天材各类决议及谈论工作。 4.11遇临时紧要事件,虽非办公时间也应遵照赶办,不得借故推委。 4.12严禁向外界传播或提供有关集团公司的各种资料,利用公司的各种设备、资源、信息等进行私下交易。 4.13不得对外泄露公司的经营情况、客户情况,未经许可不得翻阅不属于自己掌管的文件。 4.14处理投诉时,员工必须牢记集团公司的工作是以用户为中心,必须高度重视客户的投诉。细心、耐心地聆听用户投诉,让用户畅所欲言、缓解情绪,认真地用书面形式记录下投诉内容,并把自己作为处理用户投诉的第一责任人迅速而妥善解决用户投诉的问题或即时转报有关部门解决。对用户投诉应表示感谢,对事件表示歉意。处理完投诉后,应主动回复用户了解程度。投诉经调查属实,可作为责任员工资历或处罚的依据。事情结束立即备案集团公司相关部门以系统性杜绝类似问题的发生。 关于拜访 4.15拜访前必须电话预约,并将访问的目的、日期等一并告诉对方,并准备访问时谈话的内容。 4.16不得失约,或者迟到。 4.17如果约定的时间无法赶到,应及时联系对方。 4.18要清晰地表述公司的名称、自己的姓名、拜访的对象、目的以及有关事项。 4.19等待客户的时候不可以东张西望,有不满的样子。 关于媒体拍照 4.20原则上不允许任何人或任何媒体摄像; 4.21媒体如需对天材进行摄像,需事先将摄像目的和配合要求以传真件形式发给天材教育集团市场部门中心做拍摄决定,时间紧急的可电话联络处理办法。 4.22市场中心证明给予媒体和校区双方,准许证明为每次有效,过后必须重新申请。 4.23紧急公关危机,须特别应对。原则上应先处理对方情绪再处理事件的步骤展开危机化解。 五、校区形象规范 校区的整体形象不仅体现天材教育的精神风貌和服务能力,而且在一定程度上可向客户起到促进消费功能,因此,天材外观须做到清净明亮、整洁美观、严谨合理(在使用过程中有不合理的地方,及时向加盟中心备案并寻求下步解决方案)。 5.1天材每个工作人员都有责任将关于公司LOGO或标示不清洁或不完整及时反馈给校长,校长应每日检查任何标注天材教育识别标志与公司各类宣传标示时候保持清洁并做到形象鲜明。 5.2天材有设置夜间灯光显示的,须设夜间服务时间灯光显示,并保持夜间灯光显示。 5.3天材设置在一楼的,校长应每日检查在距公司5米距离之内是否有摆摊设点、闲杂人员长期逗留、休息的情况,一经发现立即制止。 5.4天材在事先规划出便于客户停放交通工具的区域,须以明显标志进入天材的标识。 5.5在天材门口或公告牌设立区域将公告牌摆放规整,用于公司各类正式信息的及时传播。各类信息的发布时限不超过一个月。 5.6校长每日检查在门厅附近及办公区域时候有胡乱涂写与张贴的,如有及时修正。 5.7保持天材周围环境卫生清洁。 5.8校长每日体验天材内部是否有适合学习、布局合理、严谨舒适、轻松宜人的销售环境。如有不妥随时与加盟招商中心备案并第一时间寻求解决方案。 5.9校长每日检查天材内环境是否清洁、厅内空气是否保持流通、光线充足;温度是否适宜。 5.10天材提供影音设备的,是否为客户准备了悠扬的背景音乐和产品广告视频及必要的设备可用。 5.11天材提供绿色盆栽,检查是否其生长旺盛,以营造良好的绿色学习氛围。 5.12天材提供客户的休息椅、报架,放置书籍、报纸、便于客户和陪同人员休息、阅读区域是否整洁。 5.13天材所有位置标识是否完整、清楚。 5.14天材提供饮水机、纯净水和一次性饮水杯处是否整洁与可用。 5.15办公场所附近是否有为吸烟客户提供吸烟场所及相应设施,无条件可出示禁止吸烟的公众标识牌。 5.16天材产品资料宣传台处,是否将天材和产品宣传资料整齐的摆放在上面,便于客户翻阅、带走。 5.17配置电子时钟、日历,营造时间管理的氛围。 5.18设置客户意见薄,接受监督并及时处理客户反馈意见。意见簿或箱外明显标志接待投诉人姓名及电话联络方式。 六、校区销售规范 销售咨询人员是天材教育与客户最直接、近距离的接触与交流,实现公司与社会的“零距离”,销售人员是公司团体中最富代表性的人员之一,因此销售人员的形象、仪表、仪容、谈吐、举止、行为,不再仅仅是个人文化素质的直观反应,而是天材教育形象的再现,公众的亲疏,客户的取舍,将与此休戚相关。 关于客户来访: 前台工作人员余光随时留意门口进入的客户。见到客户,立即起身并微笑点头示意或主动上前打招呼“您好!欢迎光临/早上好/下午好”,并表示出随时为客户提供服务的意向,但不可表现为急不可待、迫切的神情。观言察色,主动询问“请问有什么需要了解或帮助的吗?”为客户双手呈上“您好,这是我们天材教育产品的宣传资料,请您了解一下。”的同时,引领至销售人员或客户指定的工作人员处。尾随客户至接待室并为内外部客户沏茶送水,微笑离开。 关于建立关系:关于销售人员与客户落座后,根据客户需要清晰介绍辅导有关信息、优惠政策;讲解时上身微微前倾,神情专注,表情亲切自然,目光柔和地注视客户,语气亲切和蔼。 耐心解答客户提问,尽量减少专业术语,用简单易懂的语言回答问题。客户因对公司产品不了解,提出一些怪异或大相径庭的问题时,不可质疑或嘲笑,须耐心解答。对自己不懂的提问,不可装懂、推诿,婉言让客户稍候,代为询问后,予以解答,也可烦请同事代为解答。在接待客户时若有另外客户上前咨询时,可以向他示意,您有事务在身,并请公司其他同事及时接待。可说“先生/女士,请您少等,我帮您找一位专业人员尽快为您服务/解答。” 当客户不准备即时购买时,也要表示感谢,可说:“不客气/很高兴为您服务/我们保持联络等” 客户只是前往询问,不购买时,亦不可流露出不满情绪或言语讥讽。均需为潜在客户留有再销售的余地。 关于谈单:当客户有购买意向,需要进一步了解时,需要向客户递送有关资料时,应将资料平整、正面、正方向朝向客户,双手匀速递向客户,并作必要说明“这是xxx的资料、您孩子的测评报告,我们一起来看一下。” 与客户谈单要神情专注,真诚大方,语言平缓、清晰易懂。 关于收款: 不可向客户催款,客户明确购买后,可讲“先生/女士请您这边付款好么?”前台出纳收款时要双手接过,需要卡片支付的,事先跟客户确认数额,刷卡后请客户签字确认,双手还回卡片并作感谢。现金付款的,一边数款一边报出款数,“收您……元,找您……元,请您收好,谢谢!” 当判断客户的钱款中有严重破损或假钞时,应含蓄礼貌地将该货款退还客户,可说“先生/女士,麻烦您重换一张好么?” 如需要换零钞,需要离开片刻时应对客户说明,如:“请您稍等一下,我帮您换一下零钞。”不可急速奔跑,回来时应向客户致歉“不好意思,让您久等了。” 关于离开:当客户支付款项准备离开时应主动询问客户:“您还有什么要交代的么?” 当客户准备离开时应微笑道别:“谢谢您的信任,我们随时保持沟通,再见!”目送客户离开。 关于电话回访:打电话时,要选好时间,要避开客户休息、用餐的时间,而且最好别在节假日打扰对方;打出电话时,应预先整理好电话内容,语言简练、明了。回访时准备好孩子的具体学习及各方面进展及情况,有依据的沟通,不说空话。传递信心与真诚。 八、说明: 8.1本规范细则由天材教育集团公司解释。 8.2集团全体员工在遵守本员工行为规范同时, 仍需遵守其所在部门制定的具体规范。 九、附件: 9.1日规范检核表-试行版 2011年09月 试行版 Page 11 of 12
展开阅读全文

开通  VIP会员、SVIP会员  优惠大
下载10份以上建议开通VIP会员
下载20份以上建议开通SVIP会员


开通VIP      成为共赢上传

当前位置:首页 > 品牌综合 > 行业标准/行业规范

移动网页_全站_页脚广告1

关于我们      便捷服务       自信AI       AI导航        抽奖活动

©2010-2026 宁波自信网络信息技术有限公司  版权所有

客服电话:0574-28810668  投诉电话:18658249818

gongan.png浙公网安备33021202000488号   

icp.png浙ICP备2021020529号-1  |  浙B2-20240490  

关注我们 :微信公众号    抖音    微博    LOFTER 

客服