收藏 分销(赏)

加油站装修装饰合同模板.doc

上传人:丰**** 文档编号:9480126 上传时间:2025-03-28 格式:DOC 页数:24 大小:61.04KB 下载积分:10 金币
下载 相关 举报
加油站装修装饰合同模板.doc_第1页
第1页 / 共24页
加油站装修装饰合同模板.doc_第2页
第2页 / 共24页


点击查看更多>>
资源描述
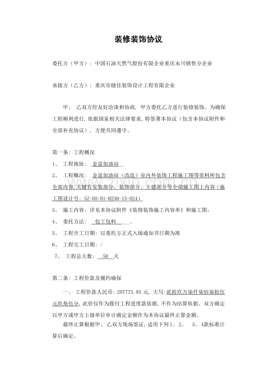
协议编号: 装修装饰协议 委托方(甲方): 中国石油天然气股份有限企业重庆销售永川分企业 承接方(乙方): 重庆市捷佳装饰设计工程有限企业   签署时间: 年 月 日 签署地点: 重庆永川 装修装饰协议 委托方(甲方): 中国石油天然气股份有限企业重庆永川销售分企业 承接方(乙方): 重庆市捷佳装饰设计工程有限企业 甲、 乙双方经友好洽谈和协商, 甲方委托乙方进行装修装饰。为确保工程顺利进行, 依据国家相关法律要求, 特签署本协议(包含本协议附件和全部补充协议), 方便共同遵守。 第一条: 工程概况 1、 工程地址: _金盆加油站__ 2、 工程概况: 金盆加油站(改造)室内外装饰工程施工图等资料所包含全部内容, 关键有安装部分、 装饰部分、 土建部分等全部施工图上内容(施工图设计号: SZ-05-01-0230-15-024) 3、 施工内容: 详见本协议附件《装修装饰施工内容单》和施工图。 4、 委托方法: __包工包料_____。 5、 工程开工日期: 以委托方正式入场通知书日期为准 6、 工程完工日期: / 7、 工程总天数: __50__天 第二条: 工程价款及履约确保 一、 工程价款人民币: 297775.95 元, 大写:贰拾玖万柒仟柒佰柒拾伍元玖角伍分, 此价仅作为拨付工程进度款依据, 不作为结算依据。双方确定以甲方或甲方上级单位审计确定金额作为本协议最终止算金额。 最终止算根据甲、 乙双方现场签证, 适用下列 1、 2、 3、 4款标准计算后确定。 1、 安装工程(包含与土建工程配套安装工程), 最终决算以经过甲、 乙双方签字确定现场收方单为依据, 根据《重庆市建设工程计价定额》(CQAZDE-)及其配套文件计算(安装工程取费根据三类计取, 人工费单价及材料价格实施重庆市工程造价信息同期信息价格, 包干费及转运费按重庆企业要求不予计取), 总价下浮8%(规费、 安全文明施工专题费、 税金、 重庆企业核定包干价部分及甲乙双方共同指定材料(本款第5条中表格所列材料)不参与下浮)。 2、 土建工程(包含与安装工程配套土建工程)最终决算以经过甲、 乙双方签字确定现场收方单为依据, 根据《重庆市建设工程计价定额》(CQJZDE-)及其配套文件计算(土建工程取费根据四类计取, 人工费单价及材料价格实施重庆市工程造价信息同期信息价格, 其中甲方指定材料价格根据本条第5款中约定单价实施, 包干费及转运费按重庆企业要求不予计取), 总价下浮8%(规费、 安全文明施工专题费、 税金、 重庆企业核定包干价部分及甲乙双方共同指定材料(本款第5条中表格所列材料)不参与下浮)。 3、 装饰工程最终决算以经过甲、 乙双方签字确定现场收方单为依据, 根据《重庆市装饰工程计价定额》(CQZSDE-)及其配套文件计算(装饰工程取费根据三类计取, 人工费单价实施重庆市工程造价信息同期信息价格平均值, 材料价格实施重庆市工程造价信息同期信息价格, 其中甲方指定材料价格根据本条第5款中约定单价实施, 包干费及转运费按重庆企业要求不予计取), 总价下浮8%(规费、 安全文明施工专题费、 税金、 重庆企业核定包干价部分及甲乙双方共同指定材料。 4、 上述定额不足部分可参考套用《重庆市房屋修缮工程计价定额》(CQZSDE-)及对应补充定额, 定额取费及下浮根据本条第2款计取。 二、 乙方提供履约确保金额、 缴纳方法和提交时间 金额: 协议履约确保金 / 元(大写: 肆万元整 ), 安全履约定金 15000.00元(大写: 壹万伍仟元整)。 缴纳方法: 现金或转账; 提交时间: 乙方在签署协议之前7日内。 协议履约确保金在工程完工验收合格后, 乙方未发生违约行为, 甲方于10日内一次性退还(不计息), 乙方如有违约行为, 则按本协议违约责任约定实施。安全履约定金按本协议HSE协议约定实施。 第三条: 质量要求 1、 工程使用关键材料品种、 规格、 名称, 经双方认可。详见本协议附件《装修装饰工程材料决算清单》。 2、 工程验收标准, 双方同意参考 合格 标准要求。 3、 施工中, 甲方如有特殊施工项目或特殊质量要求, 乙方应根据甲方要求完成, 甲方应支付所以增加费用, 如所以造成工程量重大增加, 应另签署补充协议。 4、 凡由甲方自行采购材料、 设备, 产品质量由甲方自负, 但乙方应该立刻提出专业合理意见, 如甲方自行采购材料、 设备有显著质量问题, 乙方没有提出异议, 乙方应该对所以造成损失负担_5__%赔偿责任; 施工质量由乙方负责。 5、 甲方如自聘工程监理, 须在工程开工前通知乙方, 方便于工作衔接。 6、 施工中, 甲方有权随时对乙方工程质量进行监督和检验, 如发觉质量问题, 甲方有权要求乙方返工重做, 检验和返工费由乙方负担, 工期不变。甲方对乙方施工提出修改提议, 乙方应该根据甲方要求办理。 第四条: 材料供给 1、 本工程使用材料设备由 乙 方提供或采购, 详见附件《装修装饰工程材料清单》, 关键内容包含品种、 规格、 型号、 数量、 单价、 质量等级、 提供时间和地点。 2、 乙方须严格根据国家相关价格条例要求, 对本协议中所用材料一律实施明码标价。详见本协议附件《装修装饰工程材料预算表》。甲方所提供材料均应用于本协议要求装修装饰工程, 非经甲方同意, 不得挪作她用。乙方如挪作她用, 应按挪用材料双倍价款赔偿给甲方。 3、 乙方提供材料、 设备如不符合质量要求, 或规格有差异, 应严禁使用。如已使用, 对工程造成损失均由乙方负责。 4、 甲方负责采购供给材料、 设备, 应该是符合设计要求合格产品, 并应按时供给到现场。材料经乙方验收后, 由乙方负责保管, 因为保管不妥而造成损失, 由乙方负责赔偿。 第五条: 付款方法 1、 签署协议, 工程完工验收合格而且乙方向甲方交付全部工程, 并提交结算资料、 合格施工资料和验收合格汇报后, 双方进行结算。若结算金额小于协议金额, 支付至结算金额70%, 若结算金额大于协议金额, 则支付至协议金额70%; 经甲方或其上级单位审定, 协议实施单位档案管理部门签署同意付款意见后, 再支付至审定金额95%, 留5%作为工程质量确保金。质保期为两年, 自甲方工程完工验收合格之日起计算。质保期满后无工程质量问题, 甲方一次性付清(不计息)。 2、 经甲方书面确定追加协议价款与协议价款同期支付。 3、 甲方工程完工验收合格, 乙方立刻向甲方办理移交及发放装潢工程保修卡, 详见本协议附件《装修装饰工程质量保修卡》。双方决算后, 甲方除质保金外, 付清其她工程价款, 乙方应按甲方要求立刻开具正当统一发票。工程施工中如有项目增减或需要变动, 详见本协议附件《装修装饰工程项目变更表》, 双方应签署补充协议, 并经甲方同意由乙方负责开具施工变更令, 通知施工工地责任人。增减项目价款, 完工验收合格后单独结清。 第六条: 工程工期 1、 在施工中, 因工程质量问题、 双方意见不一而造成停工, 均不按误工或延迟工期论处, 双方应主动要求相关部门调解或仲裁部门协调、 处理, 立刻处理纠纷, 以继续施工。 第七条: 工程验收 1、 工程质量验收, 详见本协议附件《装修装饰工程质量验收表》, 除隐蔽工程需分段验收外, 待工程全部结束后三日内, 乙方应书面通知并组织甲方进行完工验收。经甲方验收合格, 乙方向甲方移交全部工程, 双方办理工程结算手续。 2、 乙方书面通知甲方进行工序验收及完工验收后, 甲方应在三天内前来验收, 逾期视为甲方自动放弃权利并视为验收合格, 如有问题, 甲方自负责任。甲方自行搬进入住, 视为验收合格。 3、 甲方如不能在乙方指定时限内前来验收, 应立刻通知乙方, 另定日期。但甲方应认可工序或工程完工日期, 并负担乙方看管费和相关费用。 第八条: 其她事项 1、 甲方 1.1、 必需提供经物业管理部门认可房屋平面图及水、 电、 气线路图, 或由甲方提供房屋平面图及水、 电、 气线路图, 并向乙方进行现场交底。 1.2、 二次装饰工程, 应全部腾空或部分腾空房屋, 清除影响施工障碍物。对只能部分腾空房屋中所滞留家俱、 陈设物等, 须采取必需保护方法, 均需与乙方办理手续和负担费用。 1.3、 如确实需要拆、 改原建筑物结构或设备、 管线, 应向所在地房管部门办理手续, 并负担相关费用。施工中如需临时使用公用部位, 应事先取得相邻方及物业管理部门同意。 1.4 项目完工后, 甲方项目经理根据《中国石油天然气集团企业建设项目档案管理要求》、 《建设工程文件归档整理规范》(GB/T50328-)和《相关印发重庆市〈建设工程技术用表〉和〈建设工程文件归档内容一览表〉通知》(渝建发〔〕226号)相关要求, 对乙方交付资料和文件名称、 内容、 版本、 份数、 时间、 质量等进行审核, 不符合要求退回乙方整改。审核合格, 与甲方资料(含电子文档)一并整理签字后, 原件交协议实施单位档案管理部门归档(如确需交工程所在地档案馆归档, 则向档案管理部门提交加盖工程管理部门鲜章复印件)。 2、 乙方 2.1、 应主动出示企业营业执照、 会员证书或施工资质; 如是下属分支机构, 也须有上级企业出具证实; 经办业务员必需有法人代表委托证书。 2.2、 指派(姓名)__楚胤立_为乙方工地代表, 负责协议推行, 并按协议要求组织施工, 保质保量地按期完成施工任务。 2.3、 负责施工现场安全, 严防火灾、 佩证上岗、 文明施工, 并预防因施工造成管道堵塞、 渗漏水、 停电、 物品损坏等事故发生而影响她人。万一发生, 必需立刻负责修复或赔偿。 2.4、 严格推行协议, 实施信誉工期, 假如因延迟完工, 如脱料、 窝工或借故诱使甲方垫资, 举查后均按违约论处。 2.5、 在装潢施工范围内负担保修责任, 保修期自工程完工甲方验收入合格之日算起, 为 24 个月。 2.6、 乙方负责乙方工人文明安全施工, 如乙方工人发生事故造成任何人身损害或财产损失, 由乙方负担全部责任, 如所以给甲方造成损失, 乙方应给予赔偿。 2.7、 未经甲方同意, 乙方不得私自将工程转包或分包。 第九条: 违约责任 1、 协议生效后, 在协议推行期间, 私自解除协议方, 应按协议总金额 5 %作为违约金付给对方。因私自解除协议, 使对方造成实际损失超出违约金, 应进行赔偿。 2、 甲方在应付款日期不付款是违约行为, 乙方有权在逾期__7_以后停止施工。验收合格未结清工程价款时, 不得交付使用。 3、 假如因乙方原所以延迟完工, 每日按工程价款 0.05 %作为违约金支付给甲方, 直至工费扣完为止。假如因甲方原所以延迟完工, 每延迟一日, 以装潢工程价款中人工费 0.05 %作为误工费支付给乙方。 4、 由甲方自行挑选材料、 设备, 因质量不合格而影响工程质量和工期, 其返工费由甲方负担, 但甲方自行采购材料、 设备有显著质量问题, 乙方没有提出异议, 乙方应该对所以造成损失负担_5__%赔偿责任; 因为乙方施工原因或乙方采购供给材料、 设备造成质量事故, 其返工费用由乙方负担, 工期不变, 所以发生人身损害及财产损失, 乙方负担全部赔偿责任。 5、 施工中假如因甲方原因要求重新返工, 或因甲方更改施工内容而延误工期, 均需甲方签证, 工期顺延, 如因乙方原因造成返工, 由乙方负担责任, 工期不变。 6、 施工中, 甲方未经乙方同意, 私自通知施工人员私自更改乙方施工内容所引发质量问题和延误工期, 甲方自负责任。 7、 乙方提交技术资料和档案资料不符合甲方档案管理要求, 拒绝整改或整改不合格, 乙方应向甲方支付工程价款 5 %违约金, 并继续负担提供合格资料义务; 8、 以上所提及乙方违约金从乙方缴纳履约确保金中扣除, 不足部分由乙方补缴。 第十条: 争议处理 1、 本协议推行期间, 双方如发生争议, 在不影响工程进度前提下, 双方应协商处理。或凭本协议和乙方开具统一发票向 / 行业协会家庭装潢专业委员会投诉。 2、 当事人不愿经过协商、 调解处理, 或协商、 调解处理不成时, 能够选择以下第 二 种方法处理: 10.2.1 根据本协议约定向 / 仲裁委员会申请仲裁。 10.2.2 向工程所在地法院提起诉讼。 第十一条: 协议变更和终止 1、 协议经双方盖章签字生效后, 双方必需严格遵守。任何一方需变更协议内容, 应经双方协商一致后重新签署补充协议。如需终止协议, 提出终止协议一方要以书面形式提出, 应按协议总价款 5 %交付违约金, 并办了解除协议手续。 2、 施工过程中任何一方提出终止协议, 须向另一方以书面形式提出, 经双方同意办理清算手续, 签订终止协议协议后, 可视为本协议解除。 第十二条: 健康、 安全和环境保护 双方相关健康、 安全及环境保护权利、 义务, 依据协议附件《 金盆加油站便利店改造项目装饰工程HSE协议》实施。 第十三条: 协议生效 1、 双方签署本协议时, 同时签署《建设工程项目廉洁协议》。 2、 本协议和协议附件自双方盖章, 签字后生效。 3、 补充协议与本协议含有相同法律效力。 4、 本协议(包含协议附件、 补充协议)一式肆份, 甲方 贰 份, 乙方 贰 份。 甲方: (盖章) 乙方: (盖章) 法定代表人: 法定代表人: 委托代表人: 委托代表人: 日期: 日期: 电话: 电话: 开户银行: 开户银行: 帐号: 帐号: 协议编号: 金盆加油站便利店改造项目装饰工程施工HSE协议 甲方: 中国石油天然气股份有限企业重庆永川销售分企业 乙方: 重庆市捷佳装饰设计工程有限企业 依据《中国协议法》、 《中国安全生产法》、 《中华人人民共和国环境保护法》以及相关安全环境保护国家法律、 法规及标准, 就《 金盆加油站便利店改造项目装饰 工程施工协议》(以下简称“主协议”)中健康、 安全和环境保护等相关事宜, 甲乙双方根据平等互利、 协商一致标准, 签订本协议。 1 定义及解释 1.1 违约、 违规、 违章: 指安全协议当事人违反安全法律法规, 违反安全要求、 标准, 违反安全规章行为。 1.2 事故: 指在安全协议要求范围内, 因为当事人责任或不可抗力造成停工、 相关财产、 经济损失和人员伤亡事件。 1.3 不可抗力: 指协议当事人不能预见、 不能避免并不能克服客观情况, 包含地震、 水灾、 火灾、 雷击、 雪灾等自然事件以及战争、 当事人之外破坏行为等社会事件。 1.4 健康安全环境(简称HSE)例卷: 指乙方对关键、 高度危险设备或活动, 描述其现存健康安全环境危险和危害, 及将该危险危害控制到国家和行业标准能够接收水平所采取方法文本。 2 工程项目概况 2.1 工程名称: 金盆加油站便利店改造项目装饰工程 2.2 工程内容: 金盆加油站(改造)室内外装饰工程施工图等资料所包含全部内容, 关键有安装部分、 装饰部分、 土建部分等全部施工图上内容(施工图设计号: SZ-05-01-0230-15-024) 2.3工程关键危险点源及危害: 起重吊装伤害、 车辆伤害、 物体打击、 高处坠落、 触电、 坍塌、 机械伤害、 焊接时灼伤、 火灾、 爆炸、 尘毒、 深开挖地下有毒气体、 噪声、 施工现场流动污染源(固体废弃物、 生活污水、 生产污水、 车辆尾气、 工业噪声等)、 夏季施工中中暑烫伤、 冬季施工中低温冻伤等。 2.4乙方关键管理人员: 项目经理: 楚胤立 ; 技术责任人: 杨文春 ; 施工员: 廖衍光 ; 安全员: 刘世华。 。 3 双方权利义务 3.1 甲方权利: 3.1.1 有权要求乙方建立安全组织机构, 严格实施安全生产法规、 标准, 遵守安全生产规章制度、 安全操作规程、 作业许可管理, 控制危险点源, 熟练掌握事故防范方法和事故应急处理预案等。 3.1.2 有权要求乙方必需推行安全生产职责, 并对乙方推行安全生产职责情况进行监督。 3.1.3 有权要求乙方维护好相关安全生产设施、 设备和器材。 3.1.4 有权对租赁使用乙方设备、 设施进行安全管理。 3.1.5 有权对乙方施工作业现场安全作业情况进行监督检验处理。 3.1.6 发生事故后, 有权依据相关要求组织、 参与事故调查, 有权对乙方事故进行统计上报。 3.1.7 有权对乙方做出HSE承诺给予监督、 检验。 3.1.8 有权对乙方安全管理过程中任何偏差, 实施整改跟踪验证。 3.1.9 有权对乙方HSE管理表现进行评价考评, 评价考评标准和预缴安全履约定金返还, 根据甲方《承包商HSE管理措施》要求实施。 3.2 甲方义务: 3.2.1 落实落实“安全第一, 预防为主”安全生产方针, 认真实施相关法律、 法规、 标准, 建立健全安全生产规章制度。 3.2.2 对乙方进行HSE业绩、 资质和HSE能力审查, 对乙方针对作业项目制订HSE例卷或安全方法方案和项目HSE计划书进行审查并立案。 3.2.3 向乙方明确施工作业区范围、 作业时间要求、 危险点源及安全管理要求, 现场签发作业许可票证, 为乙方提供工程协议中要求安全条件支持。 3.2.4 发生事故后主动组织抢险, 预防事故扩大, 并根据中国石油重庆销售企业相关要求进行汇报。 3.2.5 应乙方要求, 向乙方提供相关安全资料。 3.2.6 按要求配置安全生产设施、 设备和器材。 3.2.7 其她依据项目要求应尽义务。 3.2.8 建立与乙方协商、 沟通渠道, 并立刻将相关安全管理信息向乙方给予传输。 3.2.9对乙方提供多种相关体系管理受控文件给予维护和保密, 不得出现遗失、 外借等情况。 3.3 乙方权利: 3.3.1 有权对甲方安全工作提出合理化提议和改善意见。 3.3.2 在日常作业中, 对甲方违章指挥、 强令乙方冒险作业, 有权拒绝实施; 对由此产生打击报复, 有权向相关部门举报。 3.3.3 有权根据协议约定要求甲方提供符合施工作业安全条件和环境。 3.3.4 发生严重危及乙方生命安全不可抗拒紧急情况时, 乙方有权采取必需方法避险。 3.3.5 有权要求甲方提供相关安全资料。 3.3.6 当乙方施工需要使用或包含甲方生产工艺(包含管道、 设施、 设备、 产品)等, 乙方有权要求甲方对其生产工艺过程(包含隶属构筑物或设备等)进行确定, 以确保其处于完好状态, 如因其生产工艺缺点而造成乙方工程或财产损失, 乙方有权要求甲方负担全部风险。 3.4 乙方义务: 3.4.1 健全安全组织机构, 建立安全生产责任制, 确保项目健康安全环境投入, 实施甲方HSE、 作业许可、 承包商HSE管理等统一HSE标准和规章制度。 3.4.2 针对施工作业项目制订HSE例卷或安全方法方案和项目HSE计划书, 并严格落实各项风险削减控制方法。 3.4.3 配置项目现场责任人和安全监督人员, 落实年(月)度HSE表现自评价和作业现场安全监护与每日安全检验, 发觉作业过程中违章行为、 安全隐患、 重大险情, 应采取有效方法主动处理并汇报甲方。 3.4.4 发生事故时, 应主动抢险, 服从统一指挥, 避免事故深入扩大, 并按甲方要求汇报事故。 3.4.5 维护相关安全生产设施、 设备和器材, 确保100%完好有效。 3.4.6 接收甲方安全培训(包含安全技术交底)和入场前安全教育, 并经过班前会、 月(周)HSE例会等方法对职员进行安全教育培训, 作业人员含有对应安全意识和安全技能; 安全监督人员、 特种作业人员应含有对应有效资格证书。 3.4.7 不得购置、 使用不符合国家、 行业标准和甲方要求原材料、 设备、 装置、 防护用具、 器材、 安全检测仪器等。 3.4.8 乙方招用分包商, 应经甲方认可, 并含有负担工程服务项目施工资质和安全资格, 从事特种作业工程人员必需经过专业培训并取得特种作业资格证书, 乙方招用分包商安全责任由乙方负担, 甲方不直接对乙方招用分包商办理业务。 3.4.9 对甲方所提出任何质疑进行确定, 并在客观证据充足情况下实施必需纠正和改善。 3.4.10 向甲方宣传本企业企业宗旨, 并对工程建设中HSE做出承诺(包含HSE目标指标、 费用、 责任、 违约处理、 规章制度实施等)。 3.4.11 对于施工过程中所控制或使用甲方财产给予珍惜, 若其财产出现损坏、 丢失等情况, 乙方应立刻汇报甲方并赔偿。 3.4.12 根据甲方《工程建设承包商管理实施细则》中预缴履约确保金要求, 其中乙方预缴安全履约定金为协议金额5%(不计息)。 4 事故调查 在主协议推行过程当中发生安全事故, 应经事故调查确定责任。事故调查应根据国家和中国石油重庆销售企业相关要求进行。 5 违约责任及处理 5.1 甲乙双方违反本协议约定, 但未造成安全事故, 违约方应负担违约责任。(违约方所负担违约责任应与主协议约定保持一致, 包含但不限于支付违约金、 停工整改、 赔偿损失等。) 5.2 发生事故时, 甲、 乙双方有抢险、 救灾义务, 所发生费用由责任方负担。 5.3 发生事故, 应经事故调查确定责任; 事故汇报和调查应根据国家和中国石油重庆销售企业相关要求进行。 5.4 甲方违约造成事故, 甲方负担全部责任, 并按要求追究相关人员责任并汇报。 5.5 乙方违约造成事故, 乙方负担全部责任, 并按要求追究相关人员责任并汇报甲方; 因为乙方工程质量造成事故, 由乙方负担责任。 5.6 甲、 乙双方共同违约造成事故, 按双方责任大小负担对应责任, 并按要求追究相关人员责任。 5.7 对乙方发生事故后弄虚作假、 隐瞒不报、 迟报或谎报, 一经查出, 按相关要求处罚, 情节严重, 取消其进入甲方市场资格。 6 不可抗力 因为不可抗力造成主协议项目施工作业事故及产生损失, 当事人双方依据主协议中双方约定, 各自负担对应损失。 7 协议推行期限 本协议推行期限与主协议保持一致。假如主协议因故需要变更期限, 本协议与之变更至相同期限。 8 协议变更、 解除或终止 本协议与主协议含有相同法律效力, 本协议随主协议变更、 解除或终止而变更、 解除或终止。 9 保险: 乙方协议项目施工作业人职员伤保险由其自行负担。 10 争议处理 本协议在推行过程中发生争议, 根据主协议约定争议处理方法处理。 11 附则 11.1 本协议经甲乙双方法定代表人或委托代理人签字并盖章后生效。 11.2 本协议一式肆份, 甲乙双方各执贰份,每份含有相同法律效力。 11.3 本协议与主协议同时生效, 并作为主协议组成部分。 甲方: 法定代表人(签字): 签字日期: 年 月 日 委托代理人(签字): 签字日期: 年 月 日 住所地: 联络电话/传真: 邮政编码: 开户行及帐号: 乙方: 法定代表人(签字): 签字日期: 年 月 日 委托代理人(签字): 签字日期: 年 月 日 住所地: 联络电话/传真: 邮政编码: 开户行及帐号: 工程质量保修协议书 甲方(全称): 中国石油天然气股份有限企业重庆永川销售分企业 乙方(全称): 重庆市捷佳装饰设计工程有限企业 甲乙双方依据《中国建筑法》、 《建设工程质量管理条例》和《房屋建筑工程质量保修措施》, 经协商一致, 就金盆加油站便利店改造项目装饰工程质量保修事宜签署工程质量保修协议书。 1 工程质量保修范围和内容 1.1 乙方在质量保修范围内, 根据相关法律、 法规、 规章管理要求和双方在主协议中约定, 负担本工程质量保修责任。 1.2 质量保修范围包含地基基础工程、 主体结构工程, 屋面防水工程、 有防水要求卫生间、 房间和外墙面防渗漏, 供热与供冷系统, 电气管线、 给排水管道、 设备安装和装修工程, 加油站地坪或油库发油场地坪等以及双方约定其她项目。 2 质量保修期 双方依据《建设工程质量管理条例》及相关要求, 约定本工程质量保修期以下: 2.1 地基基础工程和主体结构工程为设计文件要求该工程合理使用年限; 2.2 屋面防水工程、 有防水要求卫生间、 房间和外墙防渗漏为5年; 2.3 装修工程为2年; 2.4 电气管线、 给排水管道、 设备安装工程为2年; 2.5 供热与供冷系统为2个采暖期、 供冷期; 2.6 车行道地坪为5年; 2.7 加油站地坪为5年; 2.8 其她项目保修期限约定以下: / 2.9 质量保修期自工程完工验收合格之日起计算。 3 质量保修责任 3.1 属于保修范围、 内容项目, 乙方应在接到保修通知之日起7天内派人保修。乙方不在约定时限内派人保修, 甲方可委托她人修理。 3.2 发生紧急抢修事故, 乙方在接到事故通知后, 应该立刻抵达事故现场抢修。 3.3 对于包含结构安全质量问题, 应该根据《房屋建筑工程质量保修措施》要求, 立刻向当地建设行政主管部门汇报, 采取安全防范方法; 由原设计单位或者含有对应资质等级设计单位提出保修方案, 乙方实施保修。 3.4 质量保修完成后, 由甲方组织验收。 4 保修费用 保修费用由造成质量缺点责任方负担。 5 本工程质量保修书, 由施工协议甲方、 乙方双方在完工验收前共同签署, 作为施工协议附件, 其使用期限至保修期满。本协议书一式肆份, 甲乙双方各执贰份。 甲方: 乙方: 法定代表人或授权代表: 法定代表人或授权代表: 年 月 日 年 月 日 工程项目廉洁协议书 甲方: 中国石油天然气股份有限企业重庆永川销售分企业 乙方: 重庆市捷佳装饰设计工程有限企业 依据《中国石油重庆销售分企业工程建设廉洁准入要求》, 以及相关工程建设、 廉政建设要求, 为做好工程建设中党风廉政建设, 确保工程建设高效优质, 确保投入资金安全和有效使用以及投资收益, 特签订以下协议: 第一条: 甲乙双方权利和义务 严格遵守党和国家相关法律、 法规、 规章制度。 严格实施协议文件, 自觉按协议办事。 (三)双方业务活动坚持公开、 公正、 诚信、 透明标准, 不得损害国家和集体利益, 不得违反工程建设管理规章制度。 (四)发觉对方在业务活动中违反廉洁要求行为, 有立刻提醒对方权利和义务。 (五)发觉对方严重违反本协议义务条款行为, 有向其上级相关部门举报、 提议给予处理, 并要求通知处理结果权利。 第二条 甲方义务 (一)甲方及其工作人员不得索要或接收乙方礼金、 有价证券和珍贵物品, 不得在乙方报销任何应由甲方或个人支付费用等。 (二)甲方工作人员不得参与乙方安排超标准宴请或可能对公正实施公务有影响其它宴请和娱乐活动, 不得以工程为名让乙方购置与推行协议无关物品。 (三)甲方及其工作人员不得要求或者接收乙方为其住房装修、 婚丧嫁娶活动、 配偶儿女工作安排以及旅游等提供方便等。 (四)甲方工作人员及其亲属不得在乙方及其所属单位兼职并领取任何形式酬劳。 (五)甲方工作人员配偶、 儿女及其亲属不得从事与甲方工程相关材料设备供给, 工程分包、 劳务等经济活动。 第三条 乙方义务 (一)乙方不得以任何理由向甲方及其工作人员行贿或馈赠礼金、 有价证券、 珍贵礼品。 (二)乙方不得以任何名义为甲方及其工作人员报销应由甲方单位或个人支付任何费用。 (三)乙方不得以任何理由邀请甲方工作人员外出旅游或安排甲方工作人员参与超标准宴请及娱乐活动。 (四)乙方及其工作人员应严格按监理规程办事, 不得为谋取私利向监理人员非法行贿, 私下串通, 损害甲方利益。同时必需对监理单位和工程监理人员推行向甲方承诺上述廉政义务。 (五)乙方假如发觉甲方工作人员或工程监理人员有违反廉洁要求行为, 应向甲方组织或上级单位举报。甲方对举报属实乙方, 在相同条件下给予承接后续工程优先邀请投标权。 第四条 违约责任 (一)甲方及其工作人员违反本协议第一、 二条, 按管理权限, 依据相关要求给予党纪、 政纪或组织处理; 涉嫌犯罪, 移交司法机关追究刑事责任。 (二)乙方及其工作人员违反本协议第一、 三条, 给甲方单位造成经济损失, 应给予赔偿。 (三)乙方及其工作人员违反本协议第一、 三条, 情节严重, 不得再次参与甲方工程项目建设活动。 第五条 本协议使用期为甲乙双方签署之日起至该工程建设项目完工验收止。 第六条 本协议作为协议附件, 与工程施工协议含有相同法律效力, 经协议双方签署立刻生效。 第七条 本协议甲、 乙双方各执贰份。 甲方单位: (盖章) 乙方单位: (盖章) 责任人: 责任人: 年 月 日 年 月 日
展开阅读全文

开通  VIP会员、SVIP会员  优惠大
下载10份以上建议开通VIP会员
下载20份以上建议开通SVIP会员


开通VIP      成为共赢上传

当前位置:首页 > 应用文书 > 合同范本

移动网页_全站_页脚广告1

关于我们      便捷服务       自信AI       AI导航        抽奖活动

©2010-2025 宁波自信网络信息技术有限公司  版权所有

客服电话:0574-28810668  投诉电话:18658249818

gongan.png浙公网安备33021202000488号   

icp.png浙ICP备2021020529号-1  |  浙B2-20240490  

关注我们 :微信公众号    抖音    微博    LOFTER 

客服