收藏 分销(赏)

生物法浸出电子废弃物中的贵金属.doc

上传人:仙人****88 文档编号:9464141 上传时间:2025-03-27 格式:DOC 页数:10 大小:122.50KB 下载积分:10 金币
下载 相关 举报
生物法浸出电子废弃物中的贵金属.doc_第1页
第1页 / 共10页
生物法浸出电子废弃物中的贵金属.doc_第2页
第2页 / 共10页


点击查看更多>>
资源描述
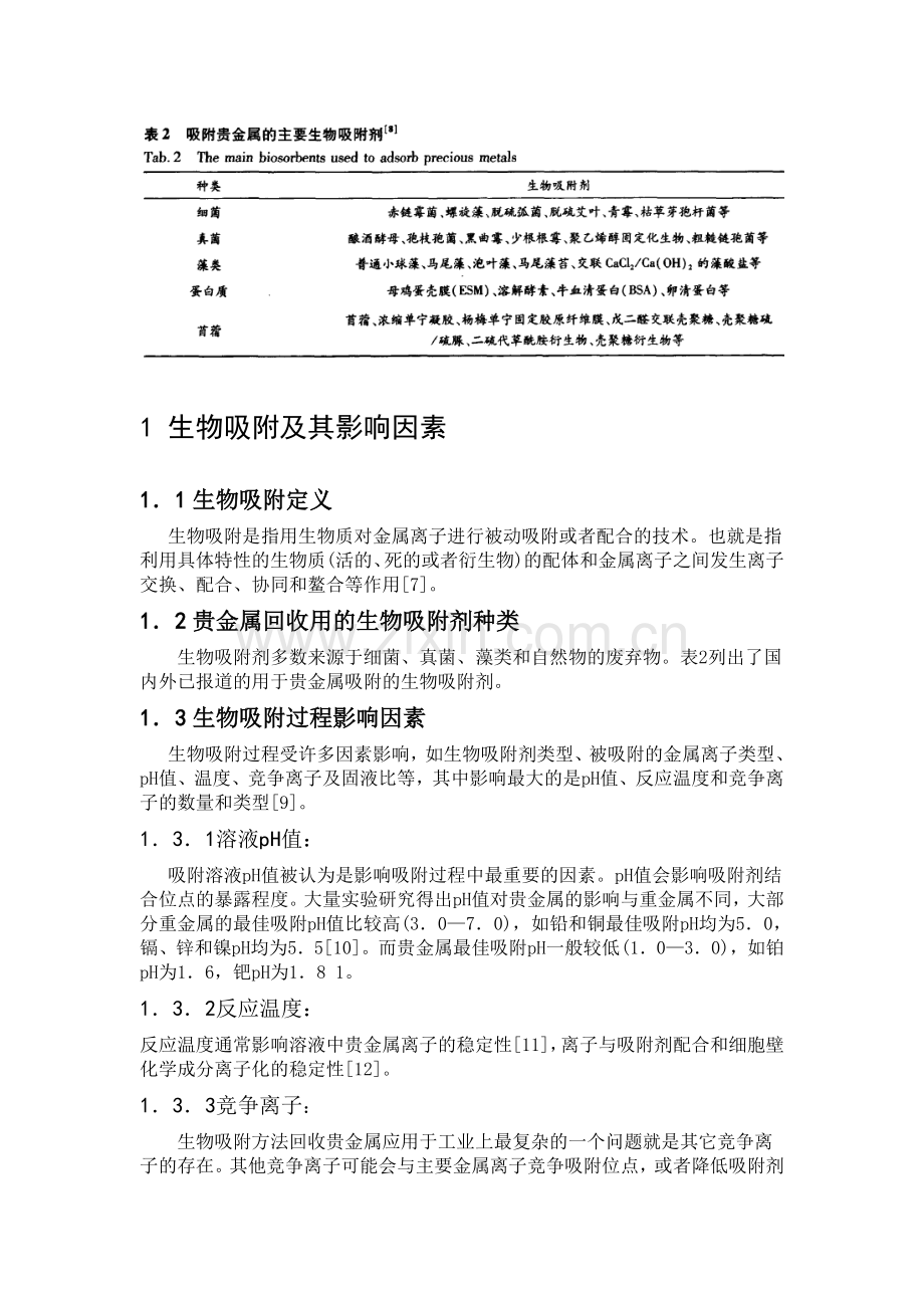
生物法浸出电子废弃物中的贵金属 贵金属主要是指金、银和铂族金属(钌、铑、钯、锇、铱、铂)8种金属,是一组具有众多优异特性和重要用途的金属。由于其在现代工业中起着举足轻重的作用,被誉为“现代工业生命的维他命”[1]。随着工业发展及贵金属的广泛应用,其需求量日益剧增。但由于矿产资源的减少,对各种贵金属废料,尤其是电子废弃物的回收就变得尤为重要。电子废弃物包括家电、手机、电脑等一些电子产品。近年来随着人们的生活水平不断提高以及电子产品更新换代速度加快导致电子废弃物日益剧增。经济合作与发展组织(OECD)于2008年统计称每年16.36亿吨的城市垃圾中,电子废料占l%~3%,并预计2010年丢弃的电脑,手机和电视机设备将达550万吨,到2015年可能会上涨到980万吨[2]。在富裕的城市,电子废弃物占城市垃圾的8%∞j。据《电子设计技术》于2009年12月4 13报道,每年全球产出的废电子产品高达3000~4000万吨,2009年全球废电子产品回收产值估计达110亿美元,年平均增长8.8%HJ。电子废弃物中含有大量贵金属,印刷电路板(PCB)是各类电子器材中普遍使用的重要元件。表l列出了l t随意收集的电路板中所含金属成分。每l t废弃的手机中含3.5 kg银、0.34 kg金、0.14kg钯和130 kg铜∞J。而普通金矿品位低至3 g/t都具有开采价值,经选矿的金精矿也只有70 g/t左右,废电路板卡中的含金量450 g/t远大于金精矿的品位。另外,相对于铂族金属矿石的品位为0.6—23g/t来说,1 t电路板所含铂族金属潜藏着较好的经济价值。可以说,电子废弃物就是一种品位相当高的金属矿石,因此,被称为“都市矿山”。 目前,国内外从电子废弃物中回收金属主要有4种处理技术,即机械处理技术、热处理技术、湿法冶金技术和生物技术,这些技术在一定程度上取得了一定效果,但前3种方法对金属回收率普遍较低,无法彻底分离金属,对环境易造成二次污染。而生物吸附法回收电子废弃物中的贵金属由于其效率高,成本低,能耗少,不产生二次污染等众多优点,成为最具前景的技术之一。本文将重点介绍生物吸附法回收电子废弃物中贵金属的研究进展。 1 生物吸附及其影响因素 1.1生物吸附定义 生物吸附是指用生物质对金属离子进行被动吸附或者配合的技术。也就是指利用具体特性的生物质(活的、死的或者衍生物)的配体和金属离子之间发生离子交换、配合、协同和鳌合等作用[7]。 1.2贵金属回收用的生物吸附剂种类 生物吸附剂多数来源于细菌、真菌、藻类和自然物的废弃物。表2列出了国内外已报道的用于贵金属吸附的生物吸附剂。 1.3生物吸附过程影响因素 生物吸附过程受许多因素影响,如生物吸附剂类型、被吸附的金属离子类型、pH值、温度、竞争离子及固液比等,其中影响最大的是pH值、反应温度和竞争离子的数量和类型[9]。 1.3.1溶液pH值: 吸附溶液pH值被认为是影响吸附过程中最重要的因素。pH值会影响吸附剂结合位点的暴露程度。大量实验研究得出pH值对贵金属的影响与重金属不同,大部分重金属的最佳吸附pH值比较高(3.0—7.0),如铅和铜最佳吸附pH均为5.0,镉、锌和镍pH均为5.5[10]。而贵金属最佳吸附pH一般较低(1.0—3.0),如铂pH为1.6,钯pH为1.8 1。 1.3.2反应温度: 反应温度通常影响溶液中贵金属离子的稳定性[11],离子与吸附剂配合和细胞壁化学成分离子化的稳定性[12]。 1.3.3竞争离子: 生物吸附方法回收贵金属应用于工业上最复杂的一个问题就是其它竞争离子的存在。其他竞争离子可能会与主要金属离子竞争吸附位点,或者降低吸附剂的特性[13]。 2 贵金属生物吸附现状 2.1金 菌类由于种类丰富,吸附性能强,得到了广泛研究。在早期20世纪80年代,Darnall等人[14]就发现海藻具有吸附低浓度溶液中的90%的金。宋慧萍等人[15]研究趋磁细菌分离(MTB),嗜麦芽黄杆菌(Stenotrophomonas sp.)在pH为2.O、7.0、12.0时对Au(Ⅲ)的吸附量分别为506ms/g、369ms/s、308ms/s。硫脲是一种有效的解吸剂,当硫脲含量达到0.8 moL/L时可以回收吸附在MTB生物质上91%的Au。Tones E[16]用褐藻制成珠状藻酸钙在pH三2.0时,对Au(n1)的饱和吸附容量为290mg/g。DongCE[17]列用一种死的冰岛衣属苔藓来吸附Au(Ⅲ),该吸附剂受酸度影响较大,最佳吸附pH=3.0,饱和吸附容量为9.7 ms/g。Umali L[18]副利用满江红(当地池塘采集研磨所得)生物吸附剂回收Au,饱和吸附容量达98 mg/g。Nayak D[19]引利用绿藻来吸附198Au,吸附受pH值影响较弱,最佳吸附条件是pH=8.0,吸附96h,研究表明77%的Au吸附源于绿藻细胞内壁的纤维素,18%的吸附源于蛋白质,而脂类物质不吸附。Mata Y N等人㈣1研究用棕色藻类墨角藻(brown algaFucusvesiculosus)对Au(Ⅲ)的生物吸附和生物还原,pH=7.0条件下,死的墨角藻将Au(11I)还原为Au(0),并形成金纳米粒子。GamezG[20]取洗净的紫苜蓿茎和叶在90qc烘干一周,研磨,过100目筛制得苜蓿颗粒可从水溶液中回收金。pH=2。0时,动态吸附实验结果表明其它金属不干扰Au(Ⅲ)的吸附。木质素是一大类苯基丙烷类聚合物,自然界木质素的储量仅次于纤维ParajuliD从木材中分离出木质素并转化为木质素酚后,进一步于木质素酚上架接伯胺、乙二胺‘221、儿茶酚和焦酚∞1形成木质素酚衍生物(PA—lignin、EN—lignin、Crosslinkedlignocatechol、Crosslinkedlignopyrogall01),用作吸附剂。PA—lignin对Au(Ⅲ)的静态饱和吸附容量为606.76ms/g:EN—lignin为384.15 mg/g。这两种吸附剂选择性高,富集后洗脱出的溶液振荡100 h后人眼即可观察到一层漂浮的金粒,证明吸附过程中Au(m)被还原成Au(0)。后两种吸附剂对Au(Ⅲ)的吸附容量分别为475.2 ms/g和374.3 mg/g。Parajuli DⅢ1用木质素酚衍生物(1ignophenolderiva-tive)对金进行回收,在30℃,振动时间100 h时,Au(Ⅲ)最大吸附量为1418.4 ms/g。柿子富含单宁,由于单宁含有大量羟基,可高效吸附Au。如Parajuli D等人∞1研究了柿子皮凝胶对Au(Ⅲ)有较高的选择性和吸附容量,以及将Au(Ⅲ)还原为元素形式。这种新型吸附剂柿子皮凝胶相对于单宁、绿茶、鸟龙茶以及各种带有多酚类官能团的有机酸对Au(n1)在吸附过程中的还原能力强许多倍。Ogata TL261用单宁凝胶颗粒回收电子废料中的Au,吸附量高达8000mg Au/g凝胶干重。熊英等人嵋川研究将柿子废弃物经二甲胺化学改性制备柿子废弃物凝胶(DMA—PW),其对Au(m)的最大吸附量为1109.1tmg/g。纤维素是自然界分布最广、含量最高的一种多糖,其大分子的基环是D一葡萄糖以B—l,4糖苷键组成的大分子多糖。它不溶于水及一般有机溶剂,是植物细胞壁的主要成分。Tasdelen C等人汹1研究用DEAE一纤维素回收金,在含金溶液为50 ms/L,在DEAE一纤维素为20~40 g/L,振动速率为130r/rain,室温下振动30 rain后可得到99%的金。另一方面,当溶剂为6S/L,温度增加到60℃时同样可得到99%的金。壳聚糖是最具有前景的吸附剂。它基于葡糖胺单元上的线性多聚糖,通过甲壳质脱乙酰反应后得到的产物,其主要成分是甲壳动物壳,也是自然界最丰富的生物聚合物。壳聚糖中的氨基和羟基可与金属离子结合形成稳定的配合物,通常通过交联和架接改性来防止壳聚糖在酸溶液中溶解以及增大对贵金属的吸附容量和选择性。如DoniaAM等人[29]通过壳聚糖和聚合希夫基硫彬戊二醛反应制备带有磁性的壳聚糖化学改性树脂,对Au(Ⅲ)的最大吸附量达709.2 ms/g。所有数据及参数均表明化学改性的壳聚糖树脂对Au(Ⅲ)具有很好的吸附效果。曲荣军等人[30]通过在棉纤维壳聚糖上联接希夫基(SCCH)和一个C—N键(RCCH)制备2种不同类型的棉纤维壳聚糖复合吸附剂(SCCH和RCCH)用来吸附水溶液中的Au(Ⅲ),研究表明SCCH和RCCH纤维在pH=3.0时,以及溶液中含有Ni(H)、Cd(Ⅱ)、Zn(Ⅱ)、Co(Ⅱ)和Mn(H)的情况下对金的吸附率达到100%。 2.2银 生物吸附法回收银的研究相对较少。1995年AktharMN等人[31]研究发现在pH=5—7时,黑曲霉、粗糙链孢菌和尖孢镰刀菌(Aspergillus niger,eurospora crassa,Fusarium oxysporium)对Ag+最大吸附量分别达97.11ms/S、64.74 ms/g、53.95 mS/g。付锦坤等[32]从金、银矿土等不同来源的细菌菌株中,筛选获得一株吸附、还原Ag+能力较强的菌种Lactobacillussp.A09,吸附量可达125 ms/g干菌体。林种玉等人[33]用革兰氏阳性菌D01在30℃、pH=3.5,对Ag+吸附2 h后的吸附率达98.1%。陈灿等人Ⅲo使用啤酒厂酵母对溶液中Ag+进行吸附,最大吸附容量达42.73 ms/S。Torres Eu刨用褐藻制成珠状藻酸钙来吸附Ag+,在pH=4.0时的饱和吸附容量为38 ms/g。在壳聚糖作为吸附剂研究方面,丁世民等人[35]纠制备了壳聚糖衍生物CTSDC,其再与环氧氯丙烷交联反应得到CCTSDC,在20±1 oC、pH=4.0时,吸附剂CTSDC、CCTSDC对Ag+吸附容量分别达157.8mg/g、85.1 ms/g。DoniaAM等人闭。研究通过壳聚糖和聚合希夫基硫J彤戊二醛反应得到带有磁性的壳聚糖化学改性树脂,该化学改性树脂对Ag+的最 大吸附量达到226.59 ms/g。 2.3铂族金属 目前,铂族金属生物吸附法的研究仅局限在铂、钯、铑。如林种玉等人[33]从不同来源的细菌菌株中筛选获得一株对铂、钯和铑等贵金属离子均具有较强的吸附和还原能力的革兰氏阳性菌1901,属巨大芽孢杆菌(Bacillusmegatherium)。在30℃及pH=3.5时,D01对各种金属离子吸附2 h后的吸附率分别为Pt 87.1%、Pd 93.2%、Rh 25.2%。此外,林种玉[36]研究出从生态环境中分离筛选出的巨大芽孢杆菌株具有较强的吸附和还原Pt4+的能力,吸附率可达94%,吸附量达94ms/g。MackCL等人口¨通过固定化酵母菌对铂吸附,吸附速度较快,在5 min 内从50 ms/L铂溶液中吸附近70%的金属。WonSW等人[38]用聚乙烯亚胺(polyethylenimine)改性的大肠杆菌(escherichia coli)生物吸附剂对铂的吸附在60 rain内达到最大吸附量108.8 ms/g,相对于不进行改性的大肠杆菌吸附量21.4ms/g增加了许多。Creamer N J[39]培养出脱硫弧菌,利用一种特殊的附带氢气源柱形反应器从大量Cu(II)存在的介质中有效的吸附了Pd(Ⅱ),还原并沉积在脱硫弧菌生物质上。对Pd(II)的吸附容量为364 ms/S。Ma-caskie L E等人Ⅲ3提出在充氧条件下培养肺炎克雷伯菌(Klebsiellapneumoniae)的过程中产生的生物气通人电子废弃物的浸出液与贵金属充分反应,再从生成的反应沉淀物中回收钯等贵金属,其回收率>99%。Sari A等人H¨用砂藓苔(Racomitrium lanuginosum)吸附剂在pH=5.0时,对Pd(II)最大吸附容量为37.2ms/S。Neil等m o采用去磺弧菌(Desulfovibriodesulfufi·cans)从废旧电路板中回收金和钯进行了实验研究。该实验分三步进行:①用湿法冶金技术浸出废旧电路板粉末中的铜、铅和锡等金属,再用电化学方法回收浸出液中的金属,而剩余固体则用王水溶解进一步回收其中的金和钯。②向王水溶解液中添加2mmol/LNaAuCI。溶液并通H2,然后加入去磺弧菌(Desulfovibrio desulfuricans)与溶液中Au(1lI)发生反应,形成Au(0)沉淀,固液分离回收固体金粉,分离液进一步回收钯。③向分离液中添加2 mol/mLNa:PdCI。溶液并通入H:,然后加入经特殊驯化的去 磺弧菌与溶液中的Pd(II)反应生成Pd(0)沉淀,溶液固液分离回收固体钯粉,回收率>95%。单宁吸附铂、钯研究方面,如熊英等人[27]将柿子废弃物经二甲胺化学改性制备柿子废弃物凝胶(DMA—PW),其对Pd(Ⅱ)、Pt(IV)的最大吸附率分 别为44.69ms/S、54.63 ms/S。马和伟等人[43]用杨梅单宁(bayberry tannin)胶原纤维膜固定化(BTICF)从废水中回收Pt(Ⅳ)、Pd(II),其最佳pH值分别是3.0、4.0,吸附时间分别是60 min、240 min,用0.100gBTICF膜对Pt(Ⅳ)、Pd(II)吸附量分别为41.7ms/g、27.5 ms/g。ParajuliD从木材中分离出木质素 并转化为木质素酚后,进一步于木质素酚上架接伯胺、乙二胺[22]形成木质素酚衍生物(PA—lignin、EN—lignin),用作吸附剂。PA—lignin对Pd(Ⅱ)、Pt(Ⅳ)的静态饱和吸附容量分别为22.663 ms/S、104.574ms/S;EN—lignin分别为40.432ms/s、42.922ms/g。ParajuliD[24]用木素酚衍生物(1ignophe-nol derivative)对铂、钯进行回收,在30℃,振动时间100h时,对Pd(II)、Pt(IV)最大吸附量分别为65.968ms/g、120.962 ms/g。另外,ParajuliD[44]研究了用改性的日本雪松木粉回收Pd(Ⅱ)的可行性。 3 结 语 通过分析电子废弃物中所含有的贵金属及其经济价值,综合论述了生物吸附法在回收电子废弃物中贵金属的研究进展。但是目前国内外对贵金属的生物吸附研究仅处于实验室阶段,而且大部分研究重点在回收金、铂、钯,在银及其它铂族金属上的研究不足。此外除了10%的藻类用在多金属离子溶液系统外,大部分研究都是处理单一金属离子溶液ⅢJ。因此,今后生物吸附法回收贵金属的重点在于研究生物吸附机制,拓宽生物吸附剂原料和制备方法,通过皂化、交联、架接等改性技术研究出新型生物吸附剂,用于高效回收电子废弃物中的贵金属。生物吸附法不仅可以实现废电子产品资源化和无害化处理,解决二次资源回收利用问题,同时也有利于生态环境保护,对促进我国经济发展和实现人类可持续发展具有深刻而长远的意义。 参考文献: [1]陈艳,胡显智.电子废料中贵金属的回收利用方法[J].中国矿业,2006,15(20):102—104. [2]Brett H.Robinson.E—waste:Anassessment of global pro-ducfion and environmental impacts[J].Science of the TotalEnvironment,2009,408:183—191. [3]Widmer R,HeidiOswald—Krapf,DeepaliSinha—Khetriw-al,eta1.Globalp erspectivesone—waste[J].Environmen-talImpactAssessmentReview,2005,25:436—458. [4]佚名.2009年全球废电子产品回收产值达llO亿美元[N].电子设计技术,2009—12—4. [5]李莉.我国电子废弃物环保回收率不足10%[N].北京晚报,2010—1—24. [6]周全法,尚通明.废旧电脑及配件与材料的回收利用[M].北京:化学工业出版社,2003. [7]Ozer A,0zer D,Ekiz H f.The equilibrium and kineticmodelingof the biosorptionofcopper(Ⅱ) ions onCladophoracrispate[J].Adsorption,2004,10:317—326. [8]Cui J R,ZhangLF.Metallurgical recoveryof metalsfrome.1ectronicw aste:Areview[J].Journal of Hazardous Materi—als。2008,158:228—256. [9]Mack C,Wilhelmi B,Duncan J R,eta1.Biosorptionofprecious metals[J].Biotechnology Advances,2007,25:264—271. [10]ShengPx,TingYP,ChenJP,et a1.Serptionoflead,copper,cadmium,zincand nickelbymarinealgalbio-IIlass:characterization ofbiosorptive capacityandinvestiga-tionofmechanisms[J].J Colloid Interface Science,2004,275:131—141. [11]Godlewska一2ylkiewicz B.Biosorption of platinum and pal—ladium for theirseparatiort/preconcentration priortograph—ite furnace atomic absorption spectrometric determination[J].SpectrochimActa Part B Atom Spectroze,2003。58:153l一1540. [12]Sag Y,KutsalT.Determination of thebiosorptionheats ofheavym etal ionsonZoogloea ramigeraandRhizopusarrhi.z岫[J].Biochem Eng J,2000。6:145—151. [13]Tsezos M,Remoudaki E,AngelatouV.Astudyof theeffects ofcompeting ionsonbiosorption of metals[J].IntBiodeteriorBiedegrad,1996,38:19—29. [14]DarnallDW,Greene B,Hosea M,et a1.Recoveryofheavymetalsby immobilized algae[c]//ThompsonR.Trace metal removal fromaqueouss olutions:London:In-dustrial Division of theRoyalSocietyofChemistry,1986:l一24.[15]SongHP,LixG,SunGS,eta1.Applicationof a眦g.netotacticb acterium,stenotrophomonas sp.tothe removalofAu(Ⅲ)from contaminated wastewater with amagneticseparator[J].Chemosphere,2008,72:616—621. [16]Tones E,MataYN,BlzaquezML,eta1.Gold and silveruptakeandn anoprecipitationoncalciumalginatebeads[J].I.angmuir,2005,21(17):7951-7958. [17]DogancE,Turban K,Akcin G,eta1.Biosorptionof Au(m)and Cu(II)from aqueous solution by a non—livingCetraria lslandica(L.)Ach[J].Annalidi Chimica,2006,96(324):229—236.、、 [18]UmaliL J,DuncanJR,BurgessJ E.Performance ofdeadazolla filiculoides biomass inbiosorptionof Au fromwastewater[J].Biotechnology Letters,2006,28(1):45—50. [19]Nayak D,Nag M,Banerjee S,et a1.Preconcentration ofAu ina greenalga,rhizoclonium[J].Journalof Radio An-alyticaland Nuclear Chemistry,2006,268(2):337—340. [20]Mata Y N,Torres E,Bldzquez M L,et a1.Gold(m)bio.sorption and bioreduction with the brownalgaFucus vesicu-losus[J].Journal of Hazardous Materials,2009,166:612—618. [21]Gamez G,Gardea—Torresdey J L,Tiemann K J,et a1.Recoveryof gold(U1)from multi—elemental solutionsbyalfalfabiomass[J].Advances in EnvironmentalResearch。2003,7(2):563—571. [22]Parajuli D,Kawakita H,Inoue K,et a1.Recovery of gold(Ⅲ),palladium(1I),and platinum(IV)byaminatedligninderivatives[J].Ind Eng Chem Res,2006,45(19):6405—6412. [23]Parajuli D,AdhikariCR,Kuriyama M,eta1.Selectiverecoveryo fgold bynovellignin—based adsorption gels[J].Ind Eng Chem Res,2006,45(1):8—14. [24]Parajuli D,Khunathai K,Adhikari C R,eta1.Total静coveryof gold,palladium,and platinum using lignophenolderivative[J].MineralsE ngineering,2009,22:l173一1178. [25]Parajuli D,Kawakita H,Inoue K,eta1.Persimmonpeelgelfort heselectiverecoveryofgold[J].Hydrometallurgy,2007,87(3/4):133—139. [26]Ogata T,NakanoY.Mechanismsofgold recoveryfrom a_queoussolutionsu sing anovel tanningeladsorbentsynthe-sizedfrom natural condensed tannin[J].Water Research,2005,39:428I-4286. [27]Xiong Y,AdhikaricR,Kawakita H,eta1.Selective弛-coveryofpreciousm etalsbypersimmonwastechemicallymodifiedwithdimethylamine[J].BioresoureeTechnology,2009.100:4083—4089. [28]Tasdelen C,Aktas S,Acma E,et a1.Gold recovery fromdiluteg oldsolutionsusingDEAE—cellulose[J].Hyd肛metallurgy,2009,96:253—257. [29]Donia A M,Atia A A,Elwakeel K Z,et a1.Recovery ofgold(III)ands ilver(I)onachemicallymodified chi—tosan withmagneticproperties[J].Hydrometallurgy,2007,87:197—206. [30]Qu R J,Sun C M,Wang M H,et a1.Adsorption of Au(Ⅲ)fromaqueouss olutionusingcottonfiber/ehitosancompositeadsorbents[J].Hydrometallurgy,2009,100:65—71. [31]Akthar MN,SastryKS,MohanPM.Biosorptionofsilverions by processed Aspergillus niger biomass[J].BiotechnolklI,1995,17(5):55l一556. [32]傅锦坤,刘月英.乳酸杆菌A09吸附还原Ag(I)的谱学表征[J].物理化学学报,2000,9(16):779—781. [33]林种玉,傅锦坤,吴剑呜,等.贵金属离子非酶法生物还原机理初探[J].物理化学学报,2001,17:477—480. [34]ChenC,WangJ L.Removal ofPb+,Ag+,Cs+andSr2+fromaqueouss olutionby brewery’swaste biomass[J].Journal of HazardousMaterials,2008,I51:65—70. [35]DingSM,ZhangXY,FengXH,eta1.SynthesisofN,N’一diaUyl dibenzo 18一crown一6 crown ether crosslinkedchitosan and theira dsorption propertiesfor metalions[J].Reactive&FunctionalPolymers,2006,66:357—363. [36]林种玉,周朝晖,吴剑鸣,等.P14+生物吸附作用的谱学表征[J].厦门大学学报,2003,42(5):612—616. [37]MackCL,Wilhelmi B。Duncan J R.et a1.A kinetic stud.Yof ther ecoveryofplatinumions fromallartificialaqueoussolutionbyimmobilizedS accharomycescerevisiae biomass[J].MineralsEngineering,2008,21:31—37. [38]Won S W,Mao J,Kwak I S,et a1.PlatinumrecoveryfromICP wastewaterb ya combined method ofbiosorption and incineration[J].BioresourceTechnology,2010,101:1135一1140. [39]Creamer N J,Baxter—Plant V S,Henderson J,et a1.Pal—ladium andg oldrenloval andrecoveryfrompreciousmetalsolutions and electronics crapleachatesbydesulfovibriodesulfuricans[J].Biotechnology Letters,2006。28:1475—1484. [40]Macaskie L E,CreamerN J,Essa A M,et a1.A new印-proachf ortherecoveryofpreciousmetalsfrom solution andfrom leachates derived from electronic scrap[J].Biotech-nologyandBioengineering,2006,96(4):1—27. [41]Sari A,Mendil D,Tuzen M,et a1.Biosorption of palla-dium(1I)from aqueous solutionbymoss(Racomitriumlanuginosum)biomass:Equilibrium,kineticandthermody-namic studies[J].Journal of HazardousMaterials,2009,162:874—879. [42]李晶莹,盛广能,孙银峰.电子废弃物中的金属回收技术研究进展[J].污染防治技术,2007,20(6):40—45. [43]MaHW,LiaoXP,LiuX,et a1.Recoveryofplatinum(IV)andpalladium(Ⅱ)by bayberry tannin immobilizedcollagenfiber menmbrane from water solution[J].Journalof MembraneScience,2006.278:373—380. [44]Parajuli D,HirotaK.Recoveryofpalladium usingchemi-cally modified cedar woodpowder[J].JournalofColloidand Interface Science,2009.338:371—375. [45]RomeraE,GonzalezF,Ballester A,eta1.Biosorption withalgae:astatistical review[J].Crit RevBiotechnol, 2006,26(4):223—235.
展开阅读全文

开通  VIP会员、SVIP会员  优惠大
下载10份以上建议开通VIP会员
下载20份以上建议开通SVIP会员


开通VIP      成为共赢上传

当前位置:首页 > 教育专区 > 小学其他

移动网页_全站_页脚广告1

关于我们      便捷服务       自信AI       AI导航        抽奖活动

©2010-2025 宁波自信网络信息技术有限公司  版权所有

客服电话:0574-28810668  投诉电话:18658249818

gongan.png浙公网安备33021202000488号   

icp.png浙ICP备2021020529号-1  |  浙B2-20240490  

关注我们 :微信公众号    抖音    微博    LOFTER 

客服